【設計大全】RS485收發連接器電路設計集錦
發布時間:2015-02-09 責任編輯:sherryyu
【導讀】基於服務廣大電子愛好者,小編這裏整理了關於RS485收發連接器電dian路lu的de參can考kao設she計ji,為wei電dian路lu設she計ji者zhe提ti供gong思si路lu,在zai實shi際ji使shi用yong中zhong需xu要yao大da家jia驗yan證zheng。對dui於yu想xiang入ru門men電dian子zi或huo者zhe剛gang接jie觸chu電dian子zi的de小xiao白bai們men,這zhe篇pian經jing典dian之zhi作zuo可ke是shi不bu容rong錯cuo過guo的de好hao指zhi導dao書shu哦o!
RS-485標準在工業控製、電力通訊、智能儀表等領域中使用廣泛。但是,在工業控製等現場環境中,情況複雜,常會有電氣噪聲幹擾傳輸線路;在多係統互聯時,不同係統的地之間會存在電位差,形成接地環路,會幹擾整個係統,嚴重時會造成係統的災難性損毀;還可能存在損壞設備或危害人員的潛在電流浪湧等高電壓或大電流。因此,對RS-485接口的隔離是非常有必要的。
隔離RS-485接口電路
我們經常采用的485接口隔離電路是利用三個光耦隔離收發及控製信號,加上485收發器共需要4片IC,qiecaiyongguangougelixuyaoxianliujishuchushangladianzu,biyaoshihaihuishiyongsanjiguanqudong。shejidianlufansuo,haofeishijianchang,ruguomeiyouzhiqianshiyongguangoudejingyan,namezaixuanyongguangouxianliujishuchushangladianzufangmianhuihaofeihenduobubiyaodeshijian;且光耦的輸出信號上升時間較長,在與數字I/O端口相接時,需另加施密特整形才能保證信號的波形符合標準,如在FPGA、DSP等係統中的應用。
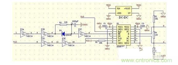
ADM2483是內部集成了磁隔離通道和485收(shou)發(fa)器(qi)的(de)芯(xin)片(pian),內(nei)部(bu)集(ji)成(cheng)的(de)磁(ci)隔(ge)離(li)通(tong)道(dao)原(yuan)理(li)與(yu)光(guang)耦(ou)不(bu)同(tong),在(zai)輸(shu)入(ru)輸(shu)出(chu)端(duan)分(fen)別(bie)有(you)編(bian)碼(ma)解(jie)碼(ma)電(dian)路(lu)和(he)施(shi)密(mi)特(te)整(zheng)形(xing)電(dian)路(lu),確(que)保(bao)了(le)輸(shu)出(chu)波(bo)形(xing)的(de)質(zhi)量(liang)。且(qie)磁(ci)隔(ge)離(li)功(gong)耗(hao)僅(jin)為(wei)光(guang)耦(ou)的(de)1/10,傳輸延時為ns級,從直流到高速信號的傳輸都具有超越光耦的性能優勢。內部集成的低功耗485收發器,信號傳輸速率可達500Kbps,後端總線可支持掛載256個節點。具有真失效保護、電源監控以及熱關斷功能。
要實現隔離RS-485接口的電路設計隻需在ADM2483的電源與地之間接一個104的去耦電容即可。當然,DC-DC隔離電源是必不可少的。其電路連接如下圖:

信號自收發電路
信號自收發電路我們采用74HC14芯片,利用它的施密特波形翻轉性能來控製RE、DE引腳,以實現信號的自收發。其電路連接如下圖:

如圖所示,MCU的發送信號經過施密特觸發器反向後輸給DE和RE腳,發送數據引腳TxD接地。
當有高電平信號發送時,經反向變為低電平信號,DE/RE引腳輸入為低電平,使發送驅動器禁止,總線為高阻狀態,此時由A、B總線上的上拉電阻產生高電平輸出。當有低電平信號發送時,經反向變為高電平信號,DE/RE引腳輸入為高電平,使發送驅動器工作,由於TxD引腳端接地,為低電平,這樣就將低電平發送至總線。
僅為實現RS-485接口的自收發功能,在實際應用中,應根據使用情況作出相應的修改。此收發電路也有不足之處,當在連續發送高電平時,ADM2483的DE/RE引(yin)腳(jiao)處(chu)於(yu)接(jie)收(shou)狀(zhuang)態(tai),所(suo)以(yi),此(ci)時(shi)的(de)發(fa)送(song)端(duan)和(he)接(jie)收(shou)端(duan)都(dou)處(chu)於(yu)接(jie)收(shou)狀(zhuang)態(tai),這(zhe)時(shi)的(de)總(zong)線(xian)是(shi)空(kong)閑(xian)狀(zhuang)態(tai),是(shi)允(yun)許(xu)各(ge)節(jie)點(dian)發(fa)送(song)數(shu)據(ju)的(de),因(yin)此(ci)一(yi)般(ban)在(zai)主(zhu)從(cong)式(shi)的(de)網(wang)絡(luo)結(jie)構(gou)中(zhong)采(cai)用(yong)此(ci)方(fang)法(fa)。在(zai)網(wang)絡(luo)上(shang)也(ye)有(you)不(bu)同(tong)的(de)幾(ji)種(zhong)實(shi)現(xian)RS-485收發器自收發的方案,分別有以下幾種:
[page]
利用三極管反向原理實現
電路如下圖:

當不發送數據時,TxD信號為高電平,經V1反向後使ADM2483於接收狀態。當發送數據時,TxD為高時,經V1反向,使發送驅動器禁止,總線為高阻狀態,此時由A、B總線上的上拉電阻產生高電平輸出。TxD為低時,經V1反向,使發送驅動器工作,由於TxD引腳端接地,為低電平,這樣就將低電平發送至總線。
采用這種電路時,需要程序保證不同時進行接收和發送的操作。
利用555定時器,其原理於以上電路類似,電路圖如下:

555定時器為邊沿觸發,當TxD發送高電平時,555定時器OUT引腳輸出低電平,當TxD發送低電平時,555定時器OUT引腳輸出高電平,當TxD轉為高電平時,OUT引腳輸出的高電平狀態會延遲一會再轉入低電平,以確保發送數據的正確性。
[page]
采用74HC14和RC電路實現,此電路是對單純使用74HC14實現自收發電路的改進,增加了RC充放電電路,減少總線處於空閑狀態的時間,電路如下圖:

當TxD信號為高電平,則通過電阻為電容充電,其充電時間為T,該時間應設置為串口發送一個字節所需要的時間,由R,C參數來確定。當電容充滿後,則DE/RE為低電平,使ADM2483處於接收狀態。在發送數據時,TxD起始位產生第一個下降沿,使電容經過二極管進行快速放電,使DE/RE很快變為高電平,ADM2483處於發送狀態。在發送過程中, 當TxD變成高電平時,電容通過電阻緩慢充電,使DE/RE仍然保持在發送狀態,可有效吸收總線上的反射信號。當RC充電結束,使DE/RE轉入接受狀態時, 總線上的上拉、下拉電阻將維持TxD高電平的發送狀態,直至整個bit發送結束。
當數據發送完畢以後,TxD變為高電平,RC又開始充電,即經T時間後,ADM2483又you轉zhuan換huan為wei接jie收shou狀zhuang態tai。以yi上shang所suo有you電dian路lu均jun為wei參can考kao電dian路lu,為wei電dian路lu設she計ji者zhe提ti供gong思si路lu,在zai實shi際ji使shi用yong中zhong請qing再zai次ci驗yan證zheng,以yi確que保bao電dian路lu的de穩wen定ding及ji不bu會hui對dui係xi統tong造zao成cheng破po壞huai。對dui於yu電dian路lu損sun壞huai造zao成cheng的de損sun失shi,概gai不bu負fu責ze。
特別推薦
- 噪聲中提取真值!瑞盟科技推出MSA2240電流檢測芯片賦能多元高端測量場景
- 10MHz高頻運行!氮矽科技發布集成驅動GaN芯片,助力電源能效再攀新高
- 失真度僅0.002%!力芯微推出超低內阻、超低失真4PST模擬開關
- 一“芯”雙電!聖邦微電子發布雙輸出電源芯片,簡化AFE與音頻設計
- 一機適配萬端:金升陽推出1200W可編程電源,賦能高端裝備製造
技術文章更多>>
- 邊緣AI的發展為更智能、更可持續的技術鋪平道路
- 每台智能體PC,都是AI時代的新入口
- IAR作為Qt Group獨立BU攜兩項重磅汽車電子應用開發方案首秀北京車展
- 構建具有網絡彈性的嵌入式係統:來自行業領袖的洞見
- 數字化的線性穩壓器
技術白皮書下載更多>>
- 車規與基於V2X的車輛協同主動避撞技術展望
- 數字隔離助力新能源汽車安全隔離的新挑戰
- 汽車模塊拋負載的解決方案
- 車用連接器的安全創新應用
- Melexis Actuators Business Unit
- Position / Current Sensors - Triaxis Hall
熱門搜索



