電機驅動係統設計指南
發布時間:2021-09-10 責任編輯:wenwei
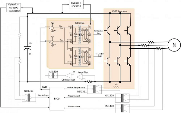
【導讀】本參考設計使用納芯微的單通道隔離柵極驅動器NSi6801、高精度隔離電流采樣運放NSi1300、高精度隔離電壓采樣運放NSi1311、數字隔離器NSi8210、隔離誤差放大器NSi3190,結合使用C2000係列LAUNCHXL-F28379D的軟硬件控製平台共同實現逆變主拓撲,實現三相電機在典型輸入電壓下穩定運行。

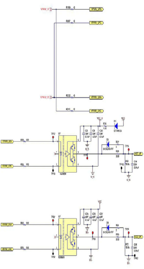
隔離驅動器NSi6801的相關電路配置
本方案采用高邊門極驅動與低邊門極驅動互鎖的結構形式,正常運行時高電平和低電平的PWM信號是互補的,有效避免上管下管有被信號觸發同時導通的隱患。電壓緩衝器SN74ATC244的高邊PWM信號驅動NSi6801的陽極,電壓緩衝器SN74ATC244的低邊PWM信號驅動NSi6801的陰極。

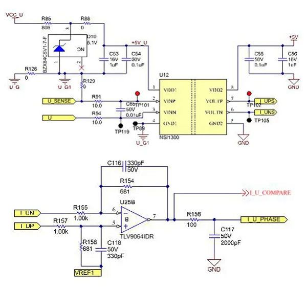
三相電流的采樣NSi1300的相關電路配置
高精度采樣電阻的差分電壓作為隔離放大器NSi1300的輸入。NSi1300支持±250mv輸入範圍,本設計可以測量高達25A的峰值電流。選用10毫歐, 精度1%, 功率等級為4W,封裝為2532的貼片電阻串入母線。

NSi1300輸出的電壓通過雙端轉單端的差分比例運放,將經過折算的采樣電壓轉成在MCU的3.3V輸入範圍內的單電平電壓,以圖中示例闡明從采樣到進MCU信號的計算關係式:
相關產品特性
單通道增強型隔離柵級驅動器NSi6801
►電流型輸入,兼容光耦驅動
►±5A 驅動能力
►加強絕緣,CMTI大於150kV/μs
電流檢測隔離運放NSi1300
►高精度( 最大±0.2mV 偏置誤差;最大±0.3% 增益誤差)
►310kHz帶寬, 72dB SNR @100kHz
電壓檢測隔離運放NSi1311
►高精度( 最大±0.2mV 偏置誤差;最大±0.3% 增益誤差)
►310kHz帶寬, 72dB SNR @100kHz
數字隔離器NSi8210
►10ns傳播延時10ns傳播延時
►CMTI大於150kV/μs
隔離誤差放大器NSi3190
►兼容SinkSource電流型及電壓型反饋
►400kHz的高增益帶寬
免責聲明:本文為轉載文章,轉載此文目的在於傳遞更多信息,版權歸原作者所有。本文所用視頻、圖片、文字如涉及作品版權問題,請聯係小編進行處理。
推薦閱讀:
特別推薦
- 噪聲中提取真值!瑞盟科技推出MSA2240電流檢測芯片賦能多元高端測量場景
- 10MHz高頻運行!氮矽科技發布集成驅動GaN芯片,助力電源能效再攀新高
- 失真度僅0.002%!力芯微推出超低內阻、超低失真4PST模擬開關
- 一“芯”雙電!聖邦微電子發布雙輸出電源芯片,簡化AFE與音頻設計
- 一機適配萬端:金升陽推出1200W可編程電源,賦能高端裝備製造
技術文章更多>>
- 算力爆發遇上電源革新,大聯大世平集團攜手晶豐明源線上研討會解鎖應用落地
- 築基AI4S:摩爾線程全功能GPU加速中國生命科學自主生態
- 一秒檢測,成本降至萬分之一,光引科技把幾十萬的台式光譜儀“搬”到了手腕上
- AI服務器電源機櫃Power Rack HVDC MW級測試方案
- 突破工藝邊界,奎芯科技LPDDR5X IP矽驗證通過,速率達9600Mbps
技術白皮書下載更多>>
- 車規與基於V2X的車輛協同主動避撞技術展望
- 數字隔離助力新能源汽車安全隔離的新挑戰
- 汽車模塊拋負載的解決方案
- 車用連接器的安全創新應用
- Melexis Actuators Business Unit
- Position / Current Sensors - Triaxis Hall
熱門搜索





