利用寬帶隙半導體技術提高功率轉換效率
發布時間:2021-09-01 責任編輯:wenwei
【導讀】寬帶隙半導體是高效功率轉換的助力。有多種器件可供人們選用,包括混合了矽和SiC技術的SiC FET。本文探討了這種器件的特征,並將它與其他方法進行了對比。
gaoxiaoshisuoyougonglvzhuanhuandegongtongmubiao,gaoxiaonenggoujieshengchengbenhedianli,jianshaohuanjingyingxiang,rangqijiangengxiaogengqing,dazaogengkekaodeshebeihegenghaodegongneng。duiyuzuixindehexinxingdeyingyonggengshiruci,liru,jushuofuwuqinongchangdedianzichanpinsanrehekongtiaoxiaohaolequanqiu1%以上的電力。在此應用中,在數百A電流下,刀片服務器的終端電壓可能不到1V,這可能會讓互連電阻和半導體內的損耗更大。
數據中心使用配電方案盡量提高效率
係統架構師提高效率的努力沒有白費,從2010年到2018年,雖然網絡流量增長了10倍,數據中心存儲量擴大了20倍,但是服務器農場同期消耗的能量僅增長了6%左右。這是從交流電源降至負載電壓的轉換過程中的中間總線電路的功勞,其“電流”趨向於大約385V直流電的內部總線,來源自交直流功率因數校正級,然後進行降頻變換並隔離,直至48V總線和備用電池,再經過隔離或非隔離的“荷載點”直流轉換器(圖1)。

圖1:典型的現代數據中心電力布置
在“80+ 鈦”等標準的驅策下,各個功率轉換級的效率也有了顯著提高,該標準的目標是在50%負載和230V交流電輸入下,將效率提升到96%。新穎的拓撲結構也為此提供了支持,如“無橋圖騰柱PFC”級和諧振直流轉換器,如移相全橋和“LLC”轉換器,不過,半導體技術也取得了發展,尤其是在采用了碳化矽(SiC)和氮化镓(GaN)製成的寬帶隙開關後。
電動車促進了效率提高
可以說,現代電動車就是一個移動數據中心,內置的大規模電機運動控製部件(圖2)weiqitigongledaliangzhichi。youcikejian,gonglvzhuanhuanhedianjikongzhixiaolvshizhezhongjiaotonggongjushifoujuyouneizaikexingxingdeguanjian,erxiaolvtigaohuidailaigengxiaogengqingdezhuanhuanqiyunengyigengdichengbenxingshigengchanglichengdedianchizhijiandeliangxingxunhuan。zhuliulilizidianchidedianyazairuohunxiawei48V,在強混版本下為400-800V,而er且qie在zai所suo有you情qing況kuang下xia都dou需xu要yao牽qian引yin逆ni變bian器qi,且qie通tong常chang為wei雙shuang向xiang逆ni變bian器qi,並bing采cai用yong各ge種zhong直zhi流liu轉zhuan換huan器qi為wei附fu屬shu服fu務wu設she備bei供gong電dian。在zai大da部bu分fen情qing況kuang下xia都dou需xu要yao車che載zai交jiao直zhi流liu充chong電dian器qi,通tong常chang也ye是shi雙shuang向xiang的de,可ke讓rang能neng量liang返fan回hui電dian網wang,獲huo取qu現xian金jin。寬kuan帶dai隙xi半ban導dao體ti再zai次ci因yin其qi低di損sun耗hao而er被bei采cai用yong,在zai像xiang開kai關guan或huo同tong步bu整zheng流liu器qi一yi樣yang由you控kong製zhi單dan元yuan進jin行xing非fei此ci即ji彼bi的de動dong態tai配pei置zhi時shi,它ta可ke促cu進jin正zheng向xiang和he反fan向xiang能neng量liang流liu動dong。

圖2:典型的電動車功率轉換元件
讓牽引逆變器從采用IGBT技術轉變為采用SiC或GaN的過程存在一些阻力,因為寬帶隙器件的高頻能力在低於20kHz的典型開關頻率下並不能體現出明顯的價值。在這些開關頻率下,IGBT能夠有效工作,它具有低成本和超長的耐用性。不過,現在,使用SiC可以顯著降低開態損耗和其餘開關損耗,因此該技術會被越來越廣泛地采用。IGBT還需要並聯二極管才能實現電機驅動和雙向能力,而SiC有集成二極管,不過不一定能有高性能。
高效的功率轉換拓撲
所有功率轉換器都可以分成兩個基礎類別:“降壓”和“升壓”,也就是隔離形式下的“正向”和“反激”轉(zhuan)換(huan)器(qi)。在(zai)所(suo)有(you)情(qing)況(kuang)下(xia),都(dou)至(zhi)少(shao)有(you)一(yi)個(ge)開(kai)關(guan)和(he)一(yi)個(ge)二(er)極(ji)管(guan),而(er)在(zai)複(fu)雜(za)的(de)多(duo)電(dian)平(ping)轉(zhuan)換(huan)下(xia),可(ke)能(neng)有(you)數(shu)十(shi)個(ge)半(ban)導(dao)體(ti)。為(wei)了(le)實(shi)現(xian)高(gao)效(xiao)率(lv),二(er)極(ji)管(guan)被(bei)“同步整流器”替ti代dai,這zhe是shi一yi個ge通tong過guo柵zha極ji的de主zhu動dong控kong製zhi效xiao仿fang二er極ji管guan的de開kai關guan。現xian在zai,半ban導dao體ti壓ya降jiang及ji其qi帶dai來lai的de導dao電dian損sun耗hao僅jin受shou器qi件jian導dao通tong電dian阻zu影ying響xiang,可ke以yi通tong過guo選xuan擇ze經jing濟ji實shi惠hui的de最zui佳jia器qi件jian來lai盡jin量liang減jian小xiao該gai壓ya降jiang和he損sun耗hao。
開(kai)關(guan)損(sun)耗(hao)比(bi)較(jiao)難(nan)以(yi)控(kong)製(zhi),更(geng)快(kuai)的(de)邊(bian)緣(yuan)通(tong)常(chang)會(hui)導(dao)致(zhi)更(geng)小(xiao)的(de)電(dian)壓(ya)和(he)電(dian)流(liu)重(zhong)疊(die),並(bing)伴(ban)隨(sui)瞬(shun)態(tai)損(sun)耗(hao),但(dan)是(shi)損(sun)耗(hao)提(ti)高(gao)與(yu)開(kai)關(guan)頻(pin)率(lv)成(cheng)正(zheng)比(bi),因(yin)此(ci),如(ru)果(guo)突(tu)破(po)SiC或GaN的極限,以減小磁性元件的體積、成本和重量,開關損耗仍然不小。為此,拓撲結構偏好采用“軟”開關或諧振開關,在這種情況下,電流升高會延遲,直至電壓在打開時降至零(零壓開關,也就是ZVS),或類似地,在關閉時實現零電流開關(ZCS)。確保實現ZVS和ZCS的控製過程可能會很複雜,具體取決於運行條件,而專為諧振運行設計的轉換器可能在過載或瞬態輸入條件下必須采用損耗高的“硬”開關。在實踐中,圖騰柱等部分轉換級必須在采用硬開關的“連續導通模式”(CCM)和高功率下運行,因為其他模式,即不連續或臨界導電模式,會讓開關和磁性元件中產生不可接受的高峰值和RMS電流。
高效拓撲示例——LLC轉換器
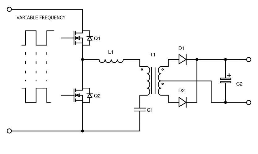
為了說明實現高效率的設計技術,我們可以看看LLC轉換器,它之所以這樣命名是因為一次電路由包含一個電容器和兩個感應器的諧振電路組成,其中一個感應器是變壓器的一次繞組(圖3)。

圖3:LLC轉換器簡圖
Q1和Q2這兩個開關的運行類似於“降壓”轉換器,但是可以用死區時間受控且占空比近50%的恒定反相信號輕鬆驅動。這造成了對由L1和T1一(yi)次(ci)電(dian)路(lu)構(gou)成(cheng)的(de)諧(xie)振(zhen)回(hui)路(lu)的(de)方(fang)波(bo)驅(qu)動(dong)。簡(jian)而(er)言(yan)之(zhi),當(dang)方(fang)波(bo)處(chu)於(yu)回(hui)路(lu)的(de)諧(xie)振(zhen)頻(pin)率(lv)時(shi),阻(zu)抗(kang)最(zui)小(xiao),輸(shu)出(chu)電(dian)壓(ya)最(zui)大(da)。當(dang)方(fang)波(bo)頻(pin)率(lv)大(da)於(yu)或(huo)小(xiao)於(yu)諧(xie)振(zhen)頻(pin)率(lv)時(shi),阻(zu)抗(kang)上(shang)升(sheng),輸(shu)出(chu)下(xia)降(jiang)。因(yin)此(ci),通(tong)過(guo)改(gai)變(bian)頻(pin)率(lv),可(ke)以(yi)調(tiao)整(zheng)輸(shu)出(chu)電(dian)壓(ya)。在(zai)實(shi)踐(jian)中(zhong),在(zai)正(zheng)常(chang)條(tiao)件(jian)下(xia),運(yun)行(xing)頻(pin)率(lv)會(hui)被(bei)設(she)置(zhi)為(wei)大(da)於(yu)諧(xie)振(zhen)頻(pin)率(lv),這(zhe)樣(yang),回(hui)路(lu)“看起來”有電感,而且Q1和Q2會自然地實現零壓開關,在輸出二極管中也會自然而然地實現零電流開關。控製過程很複雜,會發生多種諧振,並受負載值的影響。
開關寄生定義了高效拓撲中的效果
LLC等電路的高效諧振操作受到所選半導體及其特征的影響。在開關前必須釋放輸出電容COSS和存儲的能量EOSS,以矽MOSFET為例,在矽MOSFET中,這兩個值很高且可變。COSS的充電和放電操作本身也會產生損耗。SiC MOSFET的這兩個值通常較低,但無論是矽MOSFET還是SiC MOSFET,在製造過程中,MOSFET都必須在導通電阻與EOSS之間進行權衡,所以RDS(ON)·EOSS是一個可用於比較的有用性能表征。另一個有用的性能表征是RDS(ON)·A,它ta是shi導dao通tong電dian阻zu和he晶jing粒li麵mian積ji的de乘cheng積ji,這zhe二er者zhe需xu要yao彼bi此ci折zhe中zhong,晶jing粒li越yue小xiao則ze每mei個ge晶jing圓yuan的de產chan量liang越yue高gao,越yue具ju有you成cheng本ben效xiao益yi,但dan是shi溝gou道dao麵mian積ji越yue小xiao,導dao通tong電dian阻zu越yue高gao。
反向導電特征也很重要,在“死區”時間的反向導電過程中,SiC MOSFET在體二極管上有很高的正向壓降,從而造成了導電損耗,而該壓降高於舊的Si-MOSFET技術的壓降。SiC MOSFET也有反向恢複能量,不過要比典型的Si-MOSFET好得多。GaN HEMT單元的反向恢複值十分低,因為它們隻通過溝道反向導電,但是如果采用負關態柵極驅動電壓,則壓降會高於SiC MOSFET,該壓降會計入有效的總壓降中。雖然增強型GaN HEMT單(dan)元(yuan)名(ming)義(yi)上(shang)關(guan)態(tai)柵(zha)極(ji)電(dian)壓(ya)為(wei)零(ling),但(dan)是(shi)通(tong)常(chang)建(jian)議(yi)采(cai)用(yong)此(ci)負(fu)驅(qu)動(dong)以(yi)避(bi)免(mian)虛(xu)假(jia)打(da)開(kai)和(he)低(di)閾(yu)值(zhi)電(dian)壓(ya)。源(yuan)極(ji)連(lian)接(jie)和(he)柵(zha)極(ji)驅(qu)動(dong)回(hui)路(lu)的(de)常(chang)見(jian)電(dian)感(gan)通(tong)常(chang)是(shi)瞬(shun)態(tai)電(dian)壓(ya)和(he)高(gao)漏(lou)極(ji)di/dt的成因,後者可造成一定影響。在描述各種開關類型的溝道和反向導電損耗的影響時,性能表征RDS(ON)·Qrr十分有用。
比較開關技術選擇
表1中提供了在相同器件電壓和漏極電流等級下,兩種矽超結MOSFET、SiC-MOSFET、GaN HEMT單元和我們現在可以討論的替代性SiC FET的能夠影響效率的器件特征和性能表征的摘要。

表1:開關特征比較——650V/20A級
該表清楚地表明了相似等級的SiC MOSFET、GaN與矽超結MOSFET相比的動態特征的優點,雖然導電損耗類似,但是前兩者到殼的熱阻和雪崩能量額定值Eas通常較差。然而,該表也將SiC FET作為一個替代產品列了出來。SiC FET是SiC JFET和矽MOSFET的共源共柵結構,其導通電阻要低得多,且由於通常采用銀燒結作為晶粒連接方式,其到殼的熱阻比其他器件要好很多。SiC FET的動態性能表征FOM與其他技術一樣出色,甚至好得多。
SiC FET的一大實用優勢是其柵極驅動比SiC MOSFET和GaN單元簡單。SiC MOSFET必須在柵極驅動至18V左右才能實現全麵增強,該值非常接近所示器件的絕對最大值23V。該柵極驅動電壓可變,且體現了一定的遲滯性。E-GaN單元的閾值電壓非常低,絕對最大值僅有7V左右,所以必須注意防止柵極電壓瞬變或過衝帶來的壓力。從比較中可以看出,SiC FET具有可靠的柵極,且閾值兼容Si-MOSFET,甚至是IGBT,因而可以在0-12V下安全驅動,且所述器件的絕對最大值為距離該驅動值很遠的+/-25V。如果說應用SiC FET會產生任何問題,那就是它非常快,有EMI、過衝和振鈴風險。Si-MOSFET柵極中的串聯電阻並不是控製這些風險的好方法,因為SiC JFET柵極在共源共柵結構中是隔離的。然而,事實表明,較小的RC緩衝電路是有效的解決方案,能很好地在EMI控製與盡量維持低損耗之間進行折中。在有大寄生電感的電路中關閉大電流時,尤其如此。它還簡化了快速開關器件的並聯運行。
ninkeyixuanzezaigonglvzhuanhuanqizhongshiyongkuandaixiqijianlaishixianjigaodexiaolv,erguoqu,gaiyingyongzaihendachengdushangyingxiangleshiyongnageqijiandejueding。zaisuoyouchangyongtuopuzhong,shiyongUnitedSiC製造的SiC FET都能實現有用的性能提升。
免責聲明:本文為轉載文章,轉載此文目的在於傳遞更多信息,版權歸原作者所有。本文所用視頻、圖片、文字如涉及作品版權問題,請聯係小編進行處理。
推薦閱讀:
特別推薦
- 噪聲中提取真值!瑞盟科技推出MSA2240電流檢測芯片賦能多元高端測量場景
- 10MHz高頻運行!氮矽科技發布集成驅動GaN芯片,助力電源能效再攀新高
- 失真度僅0.002%!力芯微推出超低內阻、超低失真4PST模擬開關
- 一“芯”雙電!聖邦微電子發布雙輸出電源芯片,簡化AFE與音頻設計
- 一機適配萬端:金升陽推出1200W可編程電源,賦能高端裝備製造
技術文章更多>>
- 築基AI4S:摩爾線程全功能GPU加速中國生命科學自主生態
- 一秒檢測,成本降至萬分之一,光引科技把幾十萬的台式光譜儀“搬”到了手腕上
- AI服務器電源機櫃Power Rack HVDC MW級測試方案
- 突破工藝邊界,奎芯科技LPDDR5X IP矽驗證通過,速率達9600Mbps
- 通過直接、準確、自動測量超低範圍的氯殘留來推動反滲透膜保護
技術白皮書下載更多>>
- 車規與基於V2X的車輛協同主動避撞技術展望
- 數字隔離助力新能源汽車安全隔離的新挑戰
- 汽車模塊拋負載的解決方案
- 車用連接器的安全創新應用
- Melexis Actuators Business Unit
- Position / Current Sensors - Triaxis Hall
熱門搜索
微波功率管
微波開關
微波連接器
微波器件
微波三極管
微波振蕩器
微電機
微調電容
微動開關
微蜂窩
位置傳感器
溫度保險絲
溫度傳感器
溫控開關
溫控可控矽
聞泰
穩壓電源
穩壓二極管
穩壓管
無焊端子
無線充電
無線監控
無源濾波器
五金工具
物聯網
顯示模塊
顯微鏡結構
線圈
線繞電位器
線繞電阻





