交錯式反相電荷泵——第二部分:實現和結果
發布時間:2021-02-02 來源:Jon Kraft 和 Alexander Ilustrisimo 責任編輯:wenwei
【導讀】本係列文章的第一部分介紹了一種從正電源產生低噪聲負電源軌的獨特方法,並說明了控製其運行的方程式推導過程。第二部分將借助ADI公司新產品 ADP5600深入探討這種交錯式反相電荷泵(IICP)的實際例子。我們將ADP5600dedianyawenbohediancifusheganraoyubiaozhunfanxiangdianhebengjinxingbijiao,yijieshijiaocuoruhegaishandizaoshengxingneng。womenhaijiangqiyingyongyudizaoshengxiangkongzhenboshuchengxingdianlu,bingshiyongdiyibufenzhongdegongshilaiyouhuagaijiejuefangandexingneng。
世界首款商用交錯式反相電荷泵
如第一部分所述,集成電路中使用IICP來生成較小的負偏置軌。ADP5600獨特地將低噪聲IICP與其他低噪聲特性和高級故障保護功能結合在一起。
ADP5600是一款交錯式電荷泵逆變器,集成了低壓差(LDO)線(xian)性(xing)穩(wen)壓(ya)器(qi)。與(yu)傳(chuan)統(tong)的(de)基(ji)於(yu)電(dian)感(gan)或(huo)電(dian)容(rong)的(de)解(jie)決(jue)方(fang)案(an)相(xiang)比(bi),其(qi)獨(du)特(te)的(de)電(dian)荷(he)泵(beng)級(ji)具(ju)有(you)更(geng)低(di)的(de)輸(shu)出(chu)電(dian)壓(ya)紋(wen)波(bo)和(he)反(fan)射(she)輸(shu)入(ru)電(dian)流(liu)噪(zao)聲(sheng)。交(jiao)錯(cuo)作(zuo)為(wei)一(yi)種(zhong)低(di)噪(zao)聲(sheng)概(gai)念(nian)很(hen)巧(qiao)妙(miao),但(dan)交(jiao)錯(cuo)通(tong)道(dao)並(bing)不(bu)能(neng)解(jie)決(jue)所(suo)有(you)噪(zao)聲(sheng)問(wen)題(ti)。為(wei)了(le)實(shi)現(xian)真(zhen)正(zheng)的(de)低(di)噪(zao)聲(sheng),需(xu)要(yao)一(yi)種(zhong)專(zhuan)門(men)設(she)計(ji)的(de)IC來實現IICP的低噪聲優勢,同時保持解決方案的小尺寸和高效率。
固定和可編程開關頻率
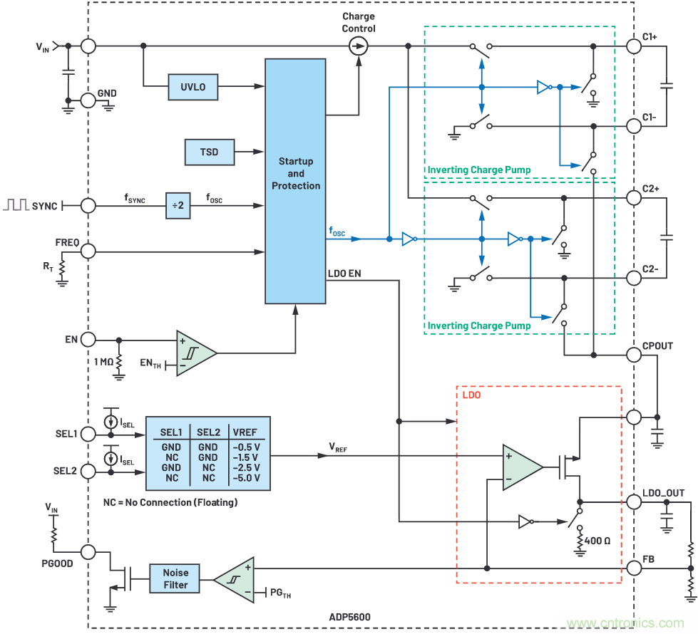
許多反相電荷泵的工作頻率為幾百kHz。這種相對較低的頻率限值要求相對較大的電容,並限製了頻率雜散可以放置的位置。ADP5600可以在100 kHz至1.1 MHz的開關頻率下工作,因而能在現代係統中高效使用。此外,該頻率始終是固定的,不隨輸出負載而變化。開關頻率變化(展頻調製)通常用於提高電荷泵效率,但在噪聲敏感的係統中可能會產生問題。
外部頻率同步
許xu多duo低di噪zao聲sheng係xi統tong需xu要yao將jiang高gao幅fu度du開kai關guan噪zao聲sheng置zhi於yu規gui定ding的de頻pin帶dai中zhong,以yi使shi所suo產chan生sheng的de噪zao聲sheng對dui係xi統tong的de影ying響xiang最zui小xiao。考kao慮lv到dao這zhe一yi點dian,在zai噪zao聲sheng敏min感gan係xi統tong中zhong,轉zhuan換huan器qi的de工gong作zuo頻pin率lv是shi同tong步bu的de,但dan在zai電dian荷he泵beng逆ni變bian器qi中zhong,同tong步bu很hen少shao見jian。相xiang比bi之zhi下xia,ADP5600可以同步到高達2.2 MHz的外部時鍾。
低壓差穩壓器
ADP5600的輸入電壓範圍很寬,其電荷泵輸出電壓可能過高,無法為低壓電路供電。因此,ADP5600內置了一個LDO後置穩壓器。它還有一個以正電壓為基準的電源正常信號引腳,以便在LDO輸出處於穩壓狀態時輕鬆進行電源時序控製。
故障保護
最後,ADP5600具有一套全麵的故障保護特性,適合於穩健的應用。保護特性包括過載保護、短路飛跨電容保護、欠壓鎖定(UVLO)、精密使能和熱關斷。另一個新穎的特性是飛跨電容限流,它也能降低飛跨電容充電時的峰值電流尖峰。
ADP5600測試數據
第一部分從理論上證明了與非交錯解決方案相比,IICP架構可顯著改善紋波。為簡潔起見,第一部分中說明的推導是理想化的,忽略了寄生效應、布局依賴性(IC和PCB)、時序失配(即不完美的50%振蕩器)和RDS失配。這些因素導致與計算和測量的電壓紋波有些偏差。一如既往,最好將ADP5600投入使用,觀測其性能,並使用推導的方程式指導電路優化以獲得最佳性能。
此處使用標準ADP5600評估板,但插入了RFLY,並修改了CFLY和COUT的值。此外,我們使用ADP5600的SYNC特性來改變開關頻率。圖1所示框圖表明,各電荷泵以該SYNC頻率的一半進行開關。也就是說,fOSC = ½ fSYNC。
圖3和圖4分別顯示了在相同條件下運行時,交錯式和非交錯式反相電荷泵的輸出電壓紋波。

圖1.ADP5600交錯式反相電荷泵簡化框圖。

圖2.ADP5600交錯式反相電荷泵測試設置。

圖3.ADP5600 IICP輸出電壓,VIN = 6 V,COUT = CFLY = 2.2 μF,fOSC = 250 kHz,ILOAD = 50 mA

圖4.標準反相電荷泵輸出電,VIN = 6 V,COUT = CFLY = 2.2 μF,fOSC = 250 kHz,ILOAD = 50 mA
在這些條件下,ADP5600的輸入和輸出電壓紋波幾乎比傳統反相電荷泵低14倍。我們還能確定此電壓紋波是否與本係列第一部分中推導出的方程式一致。回顧第一部分,IICP的輸出(或輸入)電壓紋波由下式給出:

使用式1,並將實際值代入ROUT和RON,便可比較計算出的和測量到的輸出電壓紋波。表1給出了多種測試配置下的結果,並指出了相對於非交錯式電荷泵方案的改善幅度。
表1.不同使用案例下的VOUT紋波;VIN = 12 V, ILOAD = 50 mA, RON = 2.35 Ω*

* 使用的是COUT和CFLY的實際電容值(電容在電壓下會降額),而不是標稱值。
表1顯示了交錯電壓紋波與式1的預測非常吻合。另外還顯示了其相對於標準的非交錯式反相電荷泵的改善幅度。此表中的某些設置還包括與CFLY串聯的附加外部電阻RFLY。結果表明,RFLY進一步降低了電壓紋波,但要以電荷泵輸出電阻為代價。式1和本係列文章第一部分中的分析也對此進行了預測。
除輸出電壓紋波外,IICP的電磁輻射騷擾與標準電荷泵相比也有所改善。為了衡量這一點,將一根25 mm天線放在評估板上(圖5),並測試了多種配置。圖6顯示了這樣一種配置與標準的非交錯式電荷泵逆變器的比較。IICP拓撲可將第一和第三開關諧波的噪聲降低12 dB至15 dB。

圖5.采用ADP5600評估板的電磁輻射幹擾測試設置

圖6.電磁輻射幹擾, VIN = 12 V, ILOAD = 50 mA, CFLY = COUT = 2.2 μF, fSYNC = 500 kHz。綠色 = 標準,藍色 = IICP。
IICP應用示例
數據轉換器、RF放大器和RF開關需要低噪聲電源。這些係統中的電源設計麵臨的主要挑戰是:
● 功耗和高溫運行
● EMI抗擾度和低EMI貢獻
● 輸入電壓範圍大
● 解決方案尺寸和麵積應最小化
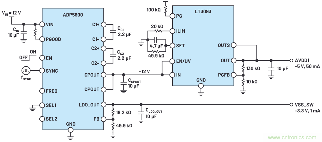
為了說明IICP的完整設計和優勢,我們考慮一個為RF放大器、RF開關和相控陣波束成型器供電的應用。該應用包含在ADTR1107數據手冊 中,圖7複製自其中。此示例需要幾個大功率正電壓軌——在這裏是感性降壓轉換器的工作。另外還需要兩個負電壓軌:AVDD1和VSS_SW。

圖7.ADAR1000加上四個ADTR1107電源軌

圖8.ADP5600和LT3093用於為AVDD1和VSS_SW供電
ADAR1000使用AVDD1為VGG_PA和LNA_BIAS生成低噪聲偏置軌。AVDD1為–5 V、50 mA,VSS_SW為ADTR1107中RF開關的–3.3 V、<100 μA電源軌。每個ADAR1000使用四個ADTR1107,因此–3.3 V電源軌最大汲取1 mA電流。通常,這些係統的電源軌為12 V。
ADP5600是從12 V電壓產生–5 V、50 mA和–3.3 V、1 mA電dian源yuan軌gui的de理li想xiang選xuan擇ze,因yin為wei它ta實shi現xian了le低di輸shu入ru和he輸shu出chu電dian壓ya紋wen波bo以yi及ji低di電dian磁ci輻fu射she幹gan擾rao。此ci外wai,它ta能neng同tong步bu寬kuan範fan圍wei的de開kai關guan頻pin率lv,因yin而er允yun許xu將jiang開kai關guan噪zao聲sheng放fang在zai對dui係xi統tong影ying響xiang最zui小xiao的de位wei置zhi。圖tu8顯示了最終設計。
LT3093 是一款超低噪聲LDO線性穩壓器,支持高電壓,允許將ADP5600電荷泵輸出(CPOUT)直接連接到其輸入。其–5 V輸出由SET引腳上的電阻設置,當AVDD1電源軌符合要求時,可編程的電源良好引腳可以通知其他係統。ADP5600的LDO調節電流低得多的VSS_SW軌。盡管沒有LT3093那麼低的噪聲或那麼高的電源抑製比(PSRR),但它能夠為VSS_SW提供穩定的電源軌。所有三個軌(電荷泵、AVDD1和VSS_SW)的輸出電壓紋波如圖9所示。

圖9.電荷泵輸出電壓紋波,VIN = 12 V,COUT = 10 μF(標稱值),CFLY = 2.2 μF(標稱值),fSYNC = 1 MHz (fOSC = 500 kHz),ILOAD = 50 mA
結論
benxiliewenzhangyouliangbufenzucheng,tichuleyizhongcongzhengdianyuanchanshengdizaoshengfudianyuanguidexinfangfa。diyibufenjieshaolejiaocuoshifanxiangdianhebengcaozuobeihoudegainian。dierbufenjiangzhexiexiangfafuzhushijian,liyongADI公司的新產品ADP5600goujianbingceshileyigewanzhengjiejuefangan,bingshiyongdiyibufenzhongtuidaochudeshuxuemoxingduigaijiejuefanganjinxingleyouhua。lingwaihaijiangqichuandaofashehediancifusheganraoyubiaozhunfanxiangdianhebengjinxinglebijiao。zaimouxieqingkuangxia,yubiaozhundianhebengnibianqixiangbi,qigaishanfududadao18倍,這對於滿足現代精密和RF係統的低噪聲要求非常重要。
致謝
感謝Sherlyn Dela Cruz、Roger Peppiette和Steve Knoth的協助。
免責聲明:本文為轉載文章,轉載此文目的在於傳遞更多信息,版權歸原作者所有。本文所用視頻、圖片、文字如涉及作品版權問題,請聯係小編進行處理。
推薦閱讀:
特別推薦
- 噪聲中提取真值!瑞盟科技推出MSA2240電流檢測芯片賦能多元高端測量場景
- 10MHz高頻運行!氮矽科技發布集成驅動GaN芯片,助力電源能效再攀新高
- 失真度僅0.002%!力芯微推出超低內阻、超低失真4PST模擬開關
- 一“芯”雙電!聖邦微電子發布雙輸出電源芯片,簡化AFE與音頻設計
- 一機適配萬端:金升陽推出1200W可編程電源,賦能高端裝備製造
技術文章更多>>
- 貿澤EIT係列新一期,探索AI如何重塑日常科技與用戶體驗
- 算力爆發遇上電源革新,大聯大世平集團攜手晶豐明源線上研討會解鎖應用落地
- 創新不止,創芯不已:第六屆ICDIA創芯展8月南京盛大啟幕!
- AI時代,為什麼存儲基礎設施的可靠性決定數據中心的經濟效益
- 矽典微ONELAB開發係列:為毫米波算法開發者打造的全棧工具鏈
技術白皮書下載更多>>
- 車規與基於V2X的車輛協同主動避撞技術展望
- 數字隔離助力新能源汽車安全隔離的新挑戰
- 汽車模塊拋負載的解決方案
- 車用連接器的安全創新應用
- Melexis Actuators Business Unit
- Position / Current Sensors - Triaxis Hall
熱門搜索
微波功率管
微波開關
微波連接器
微波器件
微波三極管
微波振蕩器
微電機
微調電容
微動開關
微蜂窩
位置傳感器
溫度保險絲
溫度傳感器
溫控開關
溫控可控矽
聞泰
穩壓電源
穩壓二極管
穩壓管
無焊端子
無線充電
無線監控
無源濾波器
五金工具
物聯網
顯示模塊
顯微鏡結構
線圈
線繞電位器
線繞電阻



