用於數字IC電源的雙通道線性穩壓器可實現即時輸出調整和動態裕量優化
發布時間:2020-08-20 來源:Andy Radosevich ADI 高級應用工程師 責任編輯:wenwei
【導讀】低壓差(LDO)xianxingwenyaqitongchangyongyuxiangchuliqineihehetongxindianlutigongganjingdedianyuan。zaizhexieyingyongzhong,youyuchuliqihegonglvfangdaqiduidianyuanshuchuzaoshenghefuzaishuntaixiangyingyouyangedexingnengyaoqiu,yincihuizhuanmenshiyongLDO穩壓器。這些電路通常需要一個能夠滿足每個IC的電流額定值和供電軌要求的LDO穩壓器,以便盡量減小解決方案尺寸。
LDO穩(wen)壓(ya)器(qi)通(tong)常(chang)需(xu)要(yao)進(jin)行(xing)硬(ying)件(jian)修(xiu)改(gai)以(yi)調(tiao)整(zheng)輸(shu)出(chu)電(dian)壓(ya),但(dan)如(ru)果(guo)規(gui)格(ge)不(bu)斷(duan)變(bian)化(hua),則(ze)更(geng)改(gai)電(dian)路(lu)板(ban)和(he)組(zu)件(jian)可(ke)能(neng)會(hui)增(zeng)加(jia)開(kai)發(fa)時(shi)間(jian)。在(zai)此(ci)類(lei)應(ying)用(yong)中(zhong),具(ju)有(you)軟(ruan)件(jian)可(ke)編(bian)程(cheng)輸(shu)出(chu)電(dian)壓(ya)的(de)LDO穩壓器可以節約時間和成本。
不過,LDO穩壓器輸出的軟件控製隻能解決部分問題。LDO穩壓器通常用作開關穩壓器的後置穩壓器。從LDO穩(wen)壓(ya)器(qi)的(de)角(jiao)度(du)看(kan),開(kai)關(guan)穩(wen)壓(ya)器(qi)通(tong)常(chang)用(yong)於(yu)在(zai)其(qi)到(dao)達(da)線(xian)性(xing)穩(wen)壓(ya)器(qi)之(zhi)前(qian)對(dui)輸(shu)入(ru)功(gong)率(lv)進(jin)行(xing)預(yu)調(tiao)節(jie)。理(li)想(xiang)情(qing)況(kuang)下(xia),開(kai)關(guan)穩(wen)壓(ya)器(qi)的(de)輸(shu)出(chu)應(ying)正(zheng)好(hao)有(you)適(shi)當(dang)的(de)裕(yu)量(liang)(高於LDO穩壓器的壓差),使LDO穩壓器能夠在最有效的區域內運行,並優化瞬態響應。為了保持LDO穩壓器的適當輸入電壓,必須根據LDO穩壓器的輸出調整開關穩壓器的輸出。同樣,這最好在不需要進行昂貴的硬件修改的情況下實現。
LT3072雙通道2.5 A線性穩壓器能夠滿足數字IC電源的挑戰性需求,即使LT3072采用前置穩壓器輸入電源,也可以進行與硬件無關的輸出電壓調整。LT3072具有UltraFast™瞬態響應和80 mV的低壓差,使其能夠在負載快速變化時輕鬆產生精確調節的電源電壓。
隻需使用10 µF (1 µF + 2.2 µF + 6.8 µF)輸出電容即可獲得LT3072帶來的12 µV rms的低輸出噪聲和超快瞬態響應。低噪聲對於通信或傳感器電路保持其高性能至關重要。
LT3072在單個封裝中集成了兩個完全獨立的2.5 A LDO穩壓器。LT3072的0.6 V至2.5 V輸出電壓範圍足夠寬,能夠為各種數字IC供電軌供電。在LT3072上設置幾個三態引腳,可編程設定每個通道的輸出電壓,這可通過跳線、微控製器或電源係統管理(PSM) IC輕鬆實現。
具有低噪聲和超快瞬態響應的可編程雙通道輸出
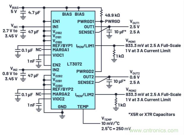
圖1顯示獨立電路中的LT3072,適用於具有嚴格功率要求的數字IC負載。嚴格電源規範的一個重要組成部分是能夠快速響應負載瞬變,如圖2中LT3072的超快瞬態響應曲線所示。
每個輸出值都由三個三態引腳設定:VO1B2、VO1B1、VO1B0、VO2B2、VO2B1和VO2B0。每個三態引腳通過接地、浮空或對其施加電壓來設置。通過這種方式,可將輸出設定為0.6 V至2.5 V。
除了設置標稱編程電壓之外,還可以通過輸入裕值設置對編程的輸出電壓進行±10%的調整。相應的輸入電壓可低至200 mV,高於或略高於2.5 V和0.6 V輸出電壓,以便優化瞬態響應性能裕量。輸出電壓狀態由PWRGD引腳指示,還有一些引腳用於模擬監控輸出電流,也可設定±7%精度輸出限流值。此外還有模擬監控裸片溫度的引腳。

圖1.雙通道2.5 A LT3072的超快負載瞬態響應、12 µV rms輸出噪聲和80 mV壓差特性能夠滿足具有嚴格功率要求的數字IC需求。該原理圖顯示,三態VO1B2–0和VO2B2–0引腳的OUT1和OUT2分別固定為2.5 V和0.6 V,但隻要更改這些引腳上的狀態就可改變輸出電壓,無需耗時昂貴的硬件修改,即可實現對LT3072的軟件控製。

圖2.LT3072的單輸出超快瞬態響應顯示隻需使用10 µF (1 µF + 2.2 µF + 6.8 µF)輸出電容即可實現微秒建立時間。中間的跡線顯示可使用額外的電容來限製偏移振幅,但建立時間略長。
前置穩壓器的動態控製
LT3072可動態控製其前麵的開關輸出。這樣就可以對LDO穩壓器的輸出電壓進行即時調整,同時將其輸入電壓保持在一個能維持高效率和快速負載瞬態響應的水平。
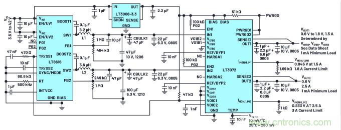
圖3中LT3072的前置穩壓器電源采用LT8616,這是一款42 V、雙通道1.5 A/2.5 A同步單片降壓穩壓器。此設置可接受單個3.6 V至42 V係統輸入電壓範圍。在此解決方案中,LT3072的OUT1的可編程輸出範圍為0.6 V至1.8 V。OUT1通道使用VIOC控製相應的LT8616輸出,使LDO穩壓器在最佳效率和瞬態響應轉換範圍內工作。使用VO1B2-1引腳可在0.6 V至1.8 V之間動態調整OUT1。
OUT1線性穩壓器通道的限流值設置為1.8 A,略高於LT8616通道1的1.5 A最大輸出電流。OUT2固定在0.6 V,使用3 A限流值時可為2.5 A。
LT3008-3.3向LT3072提供偏置電流。LT8616的PG2(電源良好)引腳在LT3072啟動前提供少許延遲。圖4顯示LT3072動態控製可預調節LDO穩壓器輸入的開關通道。

圖3.LT3072的IN1和IN2由雙通道、降壓型LT8616進行預調節。LT3072的VOIC1和LT8616的TR/SS1之間的連接允許LT3072動態預調節其IN1輸入,從而獲得出色的效率和負載瞬變性能,同時允許在不更改硬件的情況下調整LT3072的輸出電壓。

圖4.圖3所示電路的動態測試。跡線顯示,通過軟件對三態引腳VO1B2和VO1B1(VO1B0接地)進行更改如何實現對LT3072的OUT1電壓調整。反過來,LT3072動態控製LT8616通道1輸出,該輸出對LDO穩壓器的IN1輸入進行預調節。這樣,LDO穩壓器的IN1電壓保持在一個高於LDO穩壓器OUT1的固定壓差,從而可實現高效率和高負載瞬變性能,所有這一切無需對硬件進行任何更改。
結論
用於數字IC電源的雙通道LDO穩壓器LT3072具有兩個低噪聲通道和超快負載瞬態響應特性。兩個輸出電壓可通過設置幾個三態引腳進行設定,無需使用電阻。當LT3072的輸入電源是前置穩壓器時,可使用LT3072 VIOC功能來控製該輸入電源,從而允許在輸出電壓編程時進行動態更改,並且不影響瞬態響應性能或效率。
作者簡介
Andy Radosevich是ADI公司的高級應用工程師,為Power by LinearTM非隔離DC-DC開關、線性電壓和電流穩壓器提供支持。Andy擁有聖何塞州立大學電力電子專業電子工程碩士學位。他還擁有運動控製和輕中型製造工藝方麵的背景。Andy熱衷於乘坐公共交通出行,經常乘坐巴士參加矽穀工程活動。
推薦閱讀:
特別推薦
- 噪聲中提取真值!瑞盟科技推出MSA2240電流檢測芯片賦能多元高端測量場景
- 10MHz高頻運行!氮矽科技發布集成驅動GaN芯片,助力電源能效再攀新高
- 失真度僅0.002%!力芯微推出超低內阻、超低失真4PST模擬開關
- 一“芯”雙電!聖邦微電子發布雙輸出電源芯片,簡化AFE與音頻設計
- 一機適配萬端:金升陽推出1200W可編程電源,賦能高端裝備製造
技術文章更多>>
- 算力爆發遇上電源革新,大聯大世平集團攜手晶豐明源線上研討會解鎖應用落地
- 築基AI4S:摩爾線程全功能GPU加速中國生命科學自主生態
- 一秒檢測,成本降至萬分之一,光引科技把幾十萬的台式光譜儀“搬”到了手腕上
- AI服務器電源機櫃Power Rack HVDC MW級測試方案
- 突破工藝邊界,奎芯科技LPDDR5X IP矽驗證通過,速率達9600Mbps
技術白皮書下載更多>>
- 車規與基於V2X的車輛協同主動避撞技術展望
- 數字隔離助力新能源汽車安全隔離的新挑戰
- 汽車模塊拋負載的解決方案
- 車用連接器的安全創新應用
- Melexis Actuators Business Unit
- Position / Current Sensors - Triaxis Hall
熱門搜索
微波功率管
微波開關
微波連接器
微波器件
微波三極管
微波振蕩器
微電機
微調電容
微動開關
微蜂窩
位置傳感器
溫度保險絲
溫度傳感器
溫控開關
溫控可控矽
聞泰
穩壓電源
穩壓二極管
穩壓管
無焊端子
無線充電
無線監控
無源濾波器
五金工具
物聯網
顯示模塊
顯微鏡結構
線圈
線繞電位器
線繞電阻




