具備負載斷開功能的同步升壓轉換器SGM6612A
發布時間:2020-08-03 責任編輯:wenwei
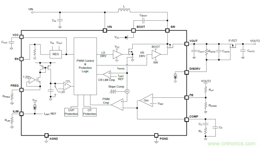
【導讀】SGM6612A是一顆20V/10A同步升壓轉換器芯片,內置門驅動器用於驅動外部開關斷開負載。通過集成兩個14mΩ高/低壓側電源開關,SGM6612A可提供高達10A的開關峰值電流和20V輸出電壓,從而為包括便攜式揚聲器、液晶顯示器源驅動、功率放大器電源、電機驅動器電源及USB Type-C電源在內的便攜式設備提供一種高效率、小尺寸的電源解決方案。
SGM6612A采用固定頻率峰值電流拓撲架構來調節輸出電壓,能夠以最小的輸出電容提供出色的線性和負載瞬態響應。中等或重載條件下,SGM6612A采用脈寬調製(Pulse Width Modulation,PWM)模式;輕負載條件下,SGM6612A進入自動脈衝頻率調製(Pulse Frequency Modulation,PFM)模式以提高效率。

圖1 SGM6612A功能框圖
一顆出色的模擬芯片該具備怎樣的性能?
從圖1可以看出,SGM6612A所需要的外部器件很少,並且還提供一個單獨的DISDRV引腳來驅動負載輸出端的外部FET,在設備關斷或輸出短路時能完全斷開輸入與輸出的連接。啟動時,通過內部55μA吸入電流源來控製外部P-FET開關。如果電感電流達到了短路保護電流限製閾值(典型值20A),或者輸出電壓降低到了正常輸出值的70%,SGM6612A將進入自動切斷短路保護(Hiccup)模式並提供90ms的短路保護,並在短路條件解除後自動恢複。此外,該裝置還提供輸出過壓保護、電感限流保護和熱關機保護機製。

圖2 輸出短路保護
圖3-圖8展示了SGM6612A(左)與競品(右)在不同條件下的性能對比:

圖3 電感3.3μH、輸出16V時不同負載的效率曲線對比
不同輸入電壓下(設定16V),不同輸出負載下的輸出電壓(Output Voltage vs. Load),SGM6612A有更好的負載調整率。

圖4 不同輸入電壓、不同輸出負載下的輸出電壓對比
在輸入電壓6V至14V、輸出電壓16V、開關頻率500kHz條件下,P-FET連接在電路中,3A滿載輸出電流下的各項實測值。
01 輸出1A負載的紋波電壓時,SGM6612A紋波電壓都在輸出值的0.5%以內

圖5 輸出1A負載的紋波電壓對比
02 負載變化瞬態響應

圖6 負載變化瞬態響應
03 輸出短路時的芯片響應

圖7 輸出短路時的芯片響應
04 輸出短路釋放後的實際響應

圖8 輸出短路釋放後的實際響應
上述測試數據可以看出,SGM6612A支持最高2.2MHz的可編程電阻開關頻率;采用峰值電流控製拓撲以保護器件在升壓運行階段不會過載;具有短路保護功能和過壓保護功能;在輕載條件下自動強製PFM模式,通過降低開關損耗來提高效率,最高效率可達95%。
特征
● 輸入電壓範圍:2.7V至16V
● 輸出電壓範圍:4.5V至20V
● 高達10A可編程電阻器電流限製
● 集成兩個14mΩ低導通電阻內部FET
● 在輸入電壓7.2V、輸出電壓16V、輸出電流2A時,效率高達95%
● 電阻器開關頻率可編程,高達2.2MHz
● 用於負載斷開的門驅動器
● 自動切斷短路保護功能
● 過電壓保護
● 輕載自動PFM模式
● 綠色TQFN-3×3.5-13L封裝
推薦閱讀:
特別推薦
- 噪聲中提取真值!瑞盟科技推出MSA2240電流檢測芯片賦能多元高端測量場景
- 10MHz高頻運行!氮矽科技發布集成驅動GaN芯片,助力電源能效再攀新高
- 失真度僅0.002%!力芯微推出超低內阻、超低失真4PST模擬開關
- 一“芯”雙電!聖邦微電子發布雙輸出電源芯片,簡化AFE與音頻設計
- 一機適配萬端:金升陽推出1200W可編程電源,賦能高端裝備製造
技術文章更多>>
- 貿澤EIT係列新一期,探索AI如何重塑日常科技與用戶體驗
- 算力爆發遇上電源革新,大聯大世平集團攜手晶豐明源線上研討會解鎖應用落地
- 創新不止,創芯不已:第六屆ICDIA創芯展8月南京盛大啟幕!
- AI時代,為什麼存儲基礎設施的可靠性決定數據中心的經濟效益
- 築基AI4S:摩爾線程全功能GPU加速中國生命科學自主生態
技術白皮書下載更多>>
- 車規與基於V2X的車輛協同主動避撞技術展望
- 數字隔離助力新能源汽車安全隔離的新挑戰
- 汽車模塊拋負載的解決方案
- 車用連接器的安全創新應用
- Melexis Actuators Business Unit
- Position / Current Sensors - Triaxis Hall
熱門搜索
微波功率管
微波開關
微波連接器
微波器件
微波三極管
微波振蕩器
微電機
微調電容
微動開關
微蜂窩
位置傳感器
溫度保險絲
溫度傳感器
溫控開關
溫控可控矽
聞泰
穩壓電源
穩壓二極管
穩壓管
無焊端子
無線充電
無線監控
無源濾波器
五金工具
物聯網
顯示模塊
顯微鏡結構
線圈
線繞電位器
線繞電阻





