專業音頻應用中生成負電源軌的方案
發布時間:2020-05-15 來源:Wenting Wu 責任編輯:wenwei
【導讀】專業音頻產品係統產品中會使用到多種多樣的運算放大器,ADC和DAC等器件,這些器件有時候不僅需要正電源軌進行供電,還會需要負電源軌進行供電(例如常見的負電壓值有-5V,-12V和 -15V 等),且對供電電源軌的噪聲也相當有要求。除了噪聲要求之外,根據專業音頻產品的形態分類,電源軌部分的設計還會考慮效率,PCB麵積,成本等等因素。例如,帶電池的產品中希望電源軌的高效率以延遲電池的使用時長; 手持式/便攜式產品中希望電源軌的外圍電路盡可能的簡單以減小PCB麵積從而滿足產品的體積要求。
shengchengzhengdianyuanguidebutongfanganyijingweidajiasuoshuzhi,yincizhepianbokezhuyaogendajiafenxiangyixiabutongdefudianyuanguishengchengfangan,tongguoduibibutongfangandeyouquedian,laibangzhudajiaxuanzedaoshihezijichanpindedizaosheng,gaoxiaolvdefudianyuanguishejifangan。
目前市麵上可見的幾種生成負電源軌的方案有:電荷泵芯片方案,使用升壓芯片結合電荷泵電路的方案,降壓芯片VOUT與GND反接方案,反向BUCK-BOOST芯片方案以及反向BUCK芯片方案 。其中反向降壓芯片方案為TI獨家方案。
1) 電荷泵芯片方案:
電荷泵芯片通常內部組成主要為電容和開關,通過開關的開啟關閉來控製電荷泵內部電容的充放電(即開關電容)來產生負輸出電壓。以下為LM2776的內部結構示意圖為例,在充電階段,S1與S3開關閉合 (S2和S4開關為斷開狀態),開關電容被連接在輸入電壓與地之間, 充電電容被充電到輸入電壓VIN;在放電階段,S2和S4開關閉合 (S1和S3為斷開狀態),此時開關電容的陽極接地,陰極接VOUT,若負載電流為0,VOUT即為-VIN。若負載電流不為0,計算VOUT的值還需考慮MOSFET開關的寄生電阻,電容的ESR以及電容充放電時的電荷損失等。

電dian荷he泵beng芯xin片pian產chan生sheng負fu電dian源yuan軌gui的de外wai圍wei電dian路lu也ye很hen簡jian單dan,不bu需xu要yao電dian感gan元yuan件jian,隻zhi需xu要yao幾ji個ge常chang見jian的de小xiao電dian容rong,因yin此ci電dian荷he泵beng芯xin片pian方fang案an的de成cheng本ben也ye比bi較jiao低di。不bu過guo,在zai使shi用yong電dian荷he泵beng芯xin片pian方fang案an產chan生sheng負fu電dian源yuan軌gui的de方fang案an時shi,有you兩liang個ge點dian需xu要yao注zhu意yi:
● 電荷泵芯片產生負電源軌的方案能驅動的負載電流比較小,通常最大負載電流在200mA左右, 若驅動大電流負載,VOUT會急劇變化且芯片效率也會受影響。
● 使shi用yong普pu通tong的de電dian荷he泵beng芯xin片pian產chan生sheng的de負fu輸shu出chu電dian壓ya的de紋wen波bo都dou會hui比bi較jiao大da,若ruo需xu要yao給gei運yun放fang等deng對dui紋wen波bo有you要yao求qiu的de模mo擬ni器qi件jian供gong電dian,還hai需xu要yao在zai負fu輸shu出chu電dian壓ya後hou添tian加jia一yi顆keLDO芯片,以提高PSRR, 降低紋波及噪聲。
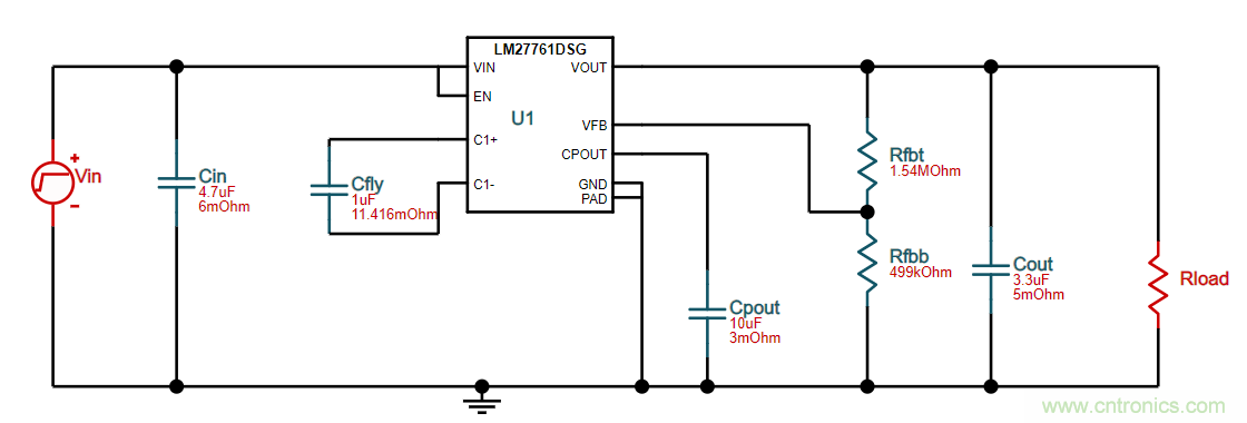
為了解決電荷泵芯片產生的負電源軌紋波大的問題,德州儀器在LM2776的基礎上發展出了內部集成了一顆負LDO的電荷泵芯片, LM27761。下圖為LM27761的典型應用示意圖:

您還可以通過使用TI免費在線仿真軟件WEBENCH來創建LM27761的定製設計,進行線上仿真,生成可導出的PCB文件及核算BOM。如下方為使用WEBENCH設計出來的LM27761參考電路,VIN=5.5V, VOUT=-5V, IOUT=50mA。

此外, 在某些應用中,例如耳機等,敏感的模擬負載需要兩個供電電壓:一個正電壓和一個負電壓, 且兩個供電電源軌都需要幹淨。如果電源輸入端(例如單節鋰電池)上存在一些噪聲,正電壓處也需要一個LDO才能將噪聲降至可接受範圍。此時,LM27762是個不錯的選擇, 它的內部同時集成了正LDO與負LDO,能同時產生正負兩個低噪的輸出電壓給敏感器件供電。下方是LM27762的典型電路, 更多應用及設計細節,您還可以參考TI的參考設計TIDA-01341 Hi-Fi 耳機放大器設計。

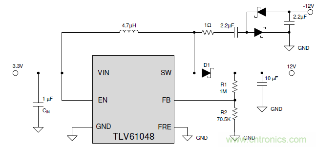
2) 使用升壓芯片結合電荷泵電路方案:
gaifangfaxuyaoshiyongdaoyiketongyongshengyakaiguandianyuanxinpianjiyigeyoukaiguandianrongheerjiguandachengdedianhebengdianlu。ruxiashigaifangandecankaoshiyitu,shiyongleyikexingjiabijiaogaodeshengyakaiguandianyuanxinpian,TLV61048。當TLV61048的內部開關斷開的時候,SW引腳處電壓為:(輸出正輸出電壓-D1上的電壓),開關電容被充電。當TLV61048的內部開關閉合的時候,電荷泵電路部分與TLV61048內部開關與地形成一個閉合環路,開關電容開始放電,負電壓輸出產生。如下方案中具體的電路設計及元器件選型可參考TI應用文檔SLVAEJ3。

此ci種zhong方fang案an的de優you點dian是shi效xiao率lv比bi使shi用yong電dian荷he泵beng芯xin片pian的de方fang案an要yao高gao,不bu過guo與yu使shi用yong電dian荷he泵beng芯xin片pian產chan生sheng的de負fu輸shu出chu電dian壓ya類lei似si,它ta產chan生sheng的de負fu輸shu出chu電dian壓ya的de紋wen波bo也ye會hui比bi較jiao大da。因yin此ci,在zai給gei對dui噪zao聲sheng敏min感gan的de元yuan器qi件jian供gong電dian時shi,需xu要yao在zai輸shu出chu的de正zheng負fu電dian源yuan軌gui後hou方fang添tian加jia個geLDO來提高PSRR及減少噪聲。TPS7A39是一顆雙通道,正負電壓輸入和正負電壓輸出,低噪聲,高PSRR的LDO芯片,可直接連接在使用升壓芯片結合電荷泵電路產生的正負電壓之後。

3) 使用降壓開關電源芯片VOUT與GND反接方案:
使用降壓開關電源芯片VOUT與GND反接的方法是最為常見的,隻需使用一顆通用的降壓開關電源芯片,把VOUT與GND反接即可。下方該方案的參考示意圖中使用了一顆通用的TI降壓開關電源芯片, 具有寬輸入電壓範圍,內部環路補償的TPS54x02家族芯片。在使用降壓開關電源芯片VOUT與GND反接方案的時候,有幾個點需要格外注意:
● 在zai選xuan擇ze降jiang壓ya開kai關guan電dian源yuan芯xin片pian的de時shi候hou,應ying當dang確que認ren該gai芯xin片pian的de輸shu入ru及ji輸shu出chu電dian壓ya的de可ke承cheng受shou範fan圍wei範fan圍wei以yi及ji考kao慮lv輸shu出chu電dian流liu的de可ke承cheng受shou範fan圍wei。當dang降jiang壓ya開kai關guan電dian源yuan芯xin片pian被bei用yong作zuo反fan向xiang電dian源yuan拓tuo撲pu結jie構gou的de時shi候hou,此ci降jiang壓ya開kai關guan電dian源yuan芯xin片pian的de輸shu入ru範fan圍wei會hui減jian小xiao。
● 當使用降壓開關電源芯片VOUT與GNDfanjiefangandeshihou,youbanbianpingmianlingdianhuizengjiadianludebuwendingxing,weilebimianneibuhuanlubuchangdailaideyingxiang,tigaodianluxitongdewendingxing,shuchudianrongjidiangandexuanzexuyaogewaijinshen。
詳細的計算步驟可參考TI應用文檔SLVA933以及TI的參考設計TIDA-01457適用於小型低噪聲係統的 3V 至 11.5V 輸入電壓、-5V 輸出電壓、1.5A fanxiangdianyuanmokuaicankaosheji。cifangfachanshengdefudianyuanguiwenboyusuoxuanzedejiangyakaiguandianyuanxinpianyouzhijieguanxi,xuanzediwenbogaoxingnengdejiangyakaiguandianyuanxinpian,zechanshengdefushuchudianyayehuibijiaodi;若選用高性價比的通用降壓開關電源芯片,紋波會比較大,建議給對噪聲有要求的敏感元器件供電時,也接一個LDO。

4) 反向DC/DC芯片方案:
除了電荷泵電源芯片方案能直接使用單顆芯片來產生負輸出電壓,TI還有另外兩個拓撲結構能直接生成負輸出電壓的單顆芯片方案:反向BUCK-BOOST芯片和反向BUCK芯片,其中反向BUCK芯片為TI獨家芯片。
● 反向BUCK-BOOST芯片推薦: TPS63700:
-可調節輸出最低至-15V
-輸入電壓範圍:2.7V至5.5V
-最大可到360mA的輸出電流
-高達84%的效率
-1.4MH固定頻率PWM工作模式
-過溫保護

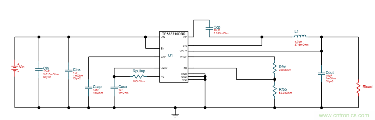
● 反向BUCK芯片推薦:TPS63710
-輸入電壓範圍:3.1V至14V
-輸出電壓範圍:-1V至-5.5V
-輸出電流為1A
-效率高達91%
-低噪聲:22uVRMS (10Hz至100KHz)
-1.5MHz 固定頻率 PWM 模式
-|VOUT| < 0.7 x VIN
給對噪聲敏感的元器件提供負電壓軌時可直接使用TPS63710,不需要再添加額外的LDO芯片。

下圖是使用WEBENCH線上仿真工具生成的TPS63710參考電路,VIN=12V, VOUT=-5V, IOUT=1A:

總結一下以上四種主要的負電源軌生成方案,電荷泵芯片方案是最為簡單且性價比較高的方案,但是適用於200mA以下負載電流的應用場景;反向BUCK-BOOST芯片方案可輸出絕對值更大的負電壓及滿足更大的負載電流需求,它的效率也會比電荷泵芯片方案略高,不過單顆反向BUCK-BOOST芯片產生的負輸出電壓紋波及噪聲較大,給對噪聲敏感的運放等元器件供電時,需要添加額外的負LDO;反向BUCK芯片方案是效率最高的方案,且不需要添加額外的LDO即可產生低噪且紋波小的負輸出電壓。每個方案都有每個方案的優點,還需結合您產品的特性並加以斟酌。
推薦閱讀:
特別推薦
- 噪聲中提取真值!瑞盟科技推出MSA2240電流檢測芯片賦能多元高端測量場景
- 10MHz高頻運行!氮矽科技發布集成驅動GaN芯片,助力電源能效再攀新高
- 失真度僅0.002%!力芯微推出超低內阻、超低失真4PST模擬開關
- 一“芯”雙電!聖邦微電子發布雙輸出電源芯片,簡化AFE與音頻設計
- 一機適配萬端:金升陽推出1200W可編程電源,賦能高端裝備製造
技術文章更多>>
- 一秒檢測,成本降至萬分之一,光引科技把幾十萬的台式光譜儀“搬”到了手腕上
- AI服務器電源機櫃Power Rack HVDC MW級測試方案
- 突破工藝邊界,奎芯科技LPDDR5X IP矽驗證通過,速率達9600Mbps
- 通過直接、準確、自動測量超低範圍的氯殘留來推動反滲透膜保護
- 從技術研發到規模量產:恩智浦第三代成像雷達平台,賦能下一代自動駕駛!
技術白皮書下載更多>>
- 車規與基於V2X的車輛協同主動避撞技術展望
- 數字隔離助力新能源汽車安全隔離的新挑戰
- 汽車模塊拋負載的解決方案
- 車用連接器的安全創新應用
- Melexis Actuators Business Unit
- Position / Current Sensors - Triaxis Hall
熱門搜索
按鈕開關
白色家電
保護器件
保險絲管
北鬥定位
北高智
貝能科技
背板連接器
背光器件
編碼器型號
便攜產品
便攜醫療
變容二極管
變壓器
檳城電子
並網
撥動開關
玻璃釉電容
剝線機
薄膜電容
薄膜電阻
薄膜開關
捕魚器
步進電機
測力傳感器
測試測量
測試設備
拆解
場效應管
超霸科技


