簡化數據中心和電信電源係統設計,就靠它了!
發布時間:2020-01-03 來源:Ya Liu、Jian Li、San-Hwa Chee 和 Marvin Macairan ADI 公司 責任編輯:wenwei
【導讀】數據中心和電信電源係統設計發生了很大變化。主要應用製造商都在用更高效的非隔離式高密度降壓型穩壓器取代複雜且昂貴的隔離式 48 V/54 V 降壓型轉換器 (圖 1)。在穩壓器的總線轉換器中無需隔離,這是因為上遊 48 V 或 54 V 輸入已經與危險的交流電源進行了隔離。

圖 1.傳統的電信板電源係統架構帶有隔離式總線轉換器。在 48 V 已經與交流電源隔離的係統中,無需使用隔離式總線轉換器。使用非隔離混合式轉換器取代隔離式轉換器可顯著簡化設計、降低成本和電路板空間要求。
對於高輸入/輸出電壓應用 (48 V 至 12 V),傳統降壓型轉換器所需元件通常尺寸更大,因此並非理想的解決方案。也就是說,降壓型轉換器必須在低開關頻率 (例如,100 kHz 至 200 kHz) 下工作,以便在高輸入/輸(shu)出(chu)電(dian)壓(ya)下(xia)實(shi)現(xian)高(gao)效(xiao)率(lv)。降(jiang)壓(ya)型(xing)轉(zhuan)換(huan)器(qi)的(de)功(gong)率(lv)密(mi)度(du)受(shou)到(dao)無(wu)源(yuan)元(yuan)件(jian)尺(chi)寸(cun)的(de)限(xian)製(zhi),特(te)別(bie)是(shi)電(dian)感(gan)尺(chi)寸(cun)的(de)限(xian)製(zhi)。可(ke)以(yi)通(tong)過(guo)增(zeng)加(jia)開(kai)關(guan)頻(pin)率(lv)來(lai)減(jian)小(xiao)電(dian)感(gan)尺(chi)寸(cun),但(dan)是(shi)因(yin)開(kai)關(guan)切(qie)換(huan)引(yin)起(qi)的(de)損(sun)耗(hao)會(hui)降(jiang)低(di)轉(zhuan)換(huan)器(qi)效(xiao)率(lv),並(bing)會(hui)導(dao)致(zhi)不(bu)可(ke)接(jie)受(shou)的(de)熱(re)應(ying)力(li)。
與基於電感的傳統降壓型轉換器相比,開關式電容轉換器 (電荷泵) 可ke顯xian著zhu提ti高gao效xiao率lv並bing縮suo小xiao解jie決jue方fang案an尺chi寸cun。在zai電dian荷he泵beng中zhong,采cai用yong飛fei跨kua電dian容rong代dai替ti電dian感gan以yi存cun儲chu能neng量liang並bing將jiang其qi從cong輸shu入ru端duan傳chuan遞di到dao輸shu出chu端duan。電dian容rong的de能neng量liang密mi度du遠yuan高gao於yu電dian感gan,因yin此ci與yu降jiang壓ya型xing穩wen壓ya器qi相xiang比bi,可ke將jiang功gong率lv密mi度du提ti高gao 10 倍。但是,電荷泵是分數型轉換器 (它們不能調節輸出電壓) 並且無法擴展以適用於高電流應用。
基於 LTC7821 的混合式轉換器兼具傳統降壓型轉換器和電荷泵的優點:輸出電壓調節、可擴展性、gaoxiaolvhegaomidu。hunheshizhuanhuanqitongguobihuankongzhiduishuchudianyajinxingtiaojie,jiuxiangjiangyaxingzhuanhuanqiyiyang。tongguofengzhidianliumoshikongzhi,keyiqingsongdijianghunheshizhuanhuanqikuozhandaogenggaodedianliushuiping (例如,從 48 V 至 12 V/25 A 的單相設計擴展到 48 V 至 12 V/100 A 的 4 相設計)。
混合式轉換器中的所有開關管在穩態工作時都隻承受一半的輸入電壓,因此能夠使用低額定電壓的 MOSFET 以實現高效率。混合式轉換器因開關切換引起的損耗低於傳統的降壓型轉換器,從而可實現高頻開關。
在典型的 48 V 至 12 V/25 A 應用中,LTC7821 在 500 kHz 開關頻率時可實現超過 97% 的de滿man載zai效xiao率lv。要yao使shi用yong傳chuan統tong的de降jiang壓ya型xing控kong製zhi器qi達da到dao相xiang同tong的de效xiao率lv,必bi須xu以yi三san分fen之zhi一yi的de頻pin率lv運yun行xing,因yin而er導dao致zhi解jie決jue方fang案an的de尺chi寸cun大da很hen多duo。更geng高gao的de開kai關guan頻pin率lv允yun許xu使shi用yong更geng小xiao的de電dian感gan,從cong而er使shi瞬shun態tai響xiang應ying更geng快kuai並bing且qie解jie決jue方fang案an尺chi寸cun更geng小xiao (圖 2)。

圖 2.傳統非隔離式降壓型轉換器和混合式轉換器的尺寸對比(48 V 至 12 V/20 A)。
LTC7821 是一款峰值電流模式的混合式轉換器控製器,提供非隔離式高效率、高密度降壓型轉換器完整解決方案所需的功能,適合用作數據中心和電信係統的中間總線轉換器。LTC7821 的主要特性包括:
● 寬 VIN 範圍:10 V 至 72 V (80 V 絕對最大值)
● 可鎖相的固定頻率:200 kHz 至 1.5 MHz
● 集成式四路 5 V N 溝道 MOSFET 驅動器
● RSENSE 或 DCR 電流檢測
● 可編程 CCM、DCM 或 Burst Mode® 工作
● CLKOUT 引腳用於多相操作
● 短路保護
● EXTVCC 輸入以提高效率
● 單調性的輸出電壓啟動
● 32 引腳 (5 mm × 5 mm) QFN 封裝
48 V 至 12 V/25 A 混合式轉換器具有 640 W/IN3 的功率密度
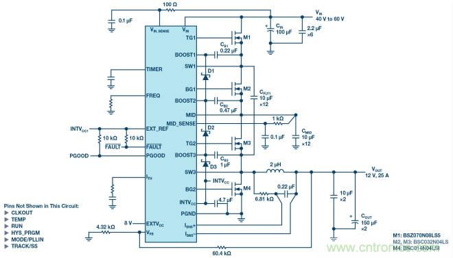
圖 3 顯示了一個采用 LTC7821、開關頻率為 400 kHz 的 300 W 混合式轉換器。輸入電壓範圍為 40 V 至 60 V,輸出電壓為 12 V,最大負載為 25 A。飛跨電容 CFLY 和 CMID 均使用 12 個 10 µF (1210 尺寸) 陶瓷電容。因為開關頻率高且電感在開關節點處僅承受一半的 VIN (伏秒值小),所以可以使用相對較小尺寸的 2 µH 電感 (SER2011-202ML,0.75 英寸 × 0.73 英寸)。如圖 4 所示,解決方案的尺寸大約為 1.45 英寸 × 0.77 英寸,功率密度大約為 640 W/in3。

圖 3.采用 LTC7821 的 48 V 至 12 V/25 A 混合式轉換器。

圖 4.一個完整的總線轉換器使用電路板的正反麵進行布局,僅需使用電路板正麵 2.7 cm2 的麵積。
因為背麵三個開關始終隻接收到一半的輸入電壓,所以可使用 40 V 額定電壓的 FET。最上麵的開關采用一個 80 V 額定電壓的 FET,因為在啟動期間 CFLY 和 CMID 預充電開始時 (無開關),它(ta)接(jie)收(shou)到(dao)的(de)是(shi)輸(shu)入(ru)電(dian)壓(ya)。在(zai)穩(wen)態(tai)操(cao)作(zuo)期(qi)間(jian),所(suo)有(you)四(si)個(ge)開(kai)關(guan)都(dou)隻(zhi)接(jie)收(shou)到(dao)一(yi)半(ban)的(de)輸(shu)入(ru)電(dian)壓(ya)。因(yin)此(ci),與(yu)所(suo)有(you)開(kai)關(guan)都(dou)接(jie)收(shou)到(dao)全(quan)部(bu)輸(shu)入(ru)電(dian)壓(ya)的(de)降(jiang)壓(ya)型(xing)轉(zhuan)換(huan)器(qi)相(xiang)比(bi),混(hun)合(he)式(shi)轉(zhuan)換(huan)器(qi)的(de)開(kai)關(guan)損(sun)耗(hao)要(yao)小(xiao)得(de)多(duo)。圖(tu) 5 顯示了設計效率。峰值效率為 97.6%,滿載效率為 97.2%。由於其效率高 (功率損耗低),熱性能非常出色,如圖 6 熱成像圖所示。在 23°C 的環境溫度和沒有強製風冷的情況下,其熱點溫度為 92°C。

圖 5.在 48 V 輸入、12 V 輸出和 400 kHz fSW 下的效率。
LTC7821 采用獨特的 CFLY 和 CMID 預平衡技術,可防止啟動期間的輸入浪湧電流。在初始上電期間,測量飛跨電容 CFLY 和 CMID 兩端的電壓。如果這些電壓中有任何一個不是 VIN / 2,則允許對 TIMER 電容進行充電。當 TIMER 電容的電壓達到 0.5 V 時,內部電流源開啟以使 CFLY 電壓達到 VIN / 2。在 CFLY 電壓達到 VIN / 2 之後,將 CMID 充電至 VIN / 2。在此期間,TRACK/SS 引腳被拉低,所有外部 MOSFET 都被關斷。如果在 TIMER 電容電壓達到 1.2 V 之前,CFLY 和 CMID 兩端的電壓已達到 VIN / 2,則釋放 TRACK/SS,正常軟啟動開始。圖 7 顯示了這一預平衡周期,圖 8 顯示了在 48 V 輸入、12 V/25 A 輸出時的 VOUT 軟啟動。

圖 6.圖 2 中混合式轉換器解決方案的熱成像圖。

圖 7.LTC7821 啟動時的預平衡周期避免了高浪湧電流。

圖 8.48 V 輸入、12 V/25 A 輸出時 LTC7821 啟動 (無高浪湧電流)。

圖 9.2 相設計的 LTC7821 關鍵信號連接。
1.2 kW 多相混合式轉換器
LTC7821 易於擴展,因此非常適合高電流應用,例如電信和數據中心的應用。圖 9 顯示了使用多個 LTC7821 的 2 相混合式轉換器的關鍵信號連接。將一個 LTC7821 的 PLLIN 引腳和另一個 LTC7821 的 CLKOUT 引腳連接在一起,使 PWM 信號同步。
對於兩相以上設計,將 PLLIN 引腳和 CLKOUT 引腳以菊花鏈方式連接。由於 CLKOUT 引腳上的時鍾輸出與 LTC7821 的主時鍾呈 180°反相,所以偶數相位之間彼此同相,而奇數相位與偶數相位之間彼此反相。
圖 10 顯示了一個 4 相 1.2 kW 混合式轉換器。每相功率級與圖 3 中的單相設計相同。輸入電壓範圍為 40 V 至 60 V,輸出為 12 V,最大負載為 100 A。其峰值效率為 97.5%,滿載效率為 97.1%,如圖 11 所示。其熱性能如圖 12 所示。在 23°C 的環境溫度和 200 LFM 強製風冷的情況下,其熱點為 81°C。該設計采用了電感 DCR 檢測。如圖 13 所示,4 個相位間的均流非常平衡。

圖 10.采用四個 LTC7821 的 4 相 1.2 kW 混合式轉換器。

圖 11.4 相 1.2 kW 設計的效率。

圖 12.圖 9 所示多相轉換器的熱成像圖。

圖 13.圖 9 所示多相轉換器的均流。
結論
LTC7821 是shi一yi款kuan峰feng值zhi電dian流liu模mo式shi的de混hun合he式shi轉zhuan換huan器qi控kong製zhi器qi,能neng夠gou以yi創chuang新xin的de方fang式shi實shi現xian數shu據ju中zhong心xin和he電dian信xin係xi統tong的de中zhong間jian總zong線xian轉zhuan換huan器qi簡jian化hua解jie決jue方fang案an。混hun合he式shi轉zhuan換huan器qi中zhong的de所suo有you開kai關guan都dou隻zhi會hui接jie收shou到dao一yi半ban輸shu入ru電dian壓ya,從cong而er顯xian著zhu降jiang低di了le高gao輸shu入ru/輸出電壓應用中的開關相關損耗。因此,混合式轉換器支持的開關頻率可高出降壓型轉換器 2 至 3 倍(bei),且(qie)不(bu)影(ying)響(xiang)效(xiao)率(lv)。混(hun)合(he)式(shi)轉(zhuan)換(huan)器(qi)可(ke)輕(qing)鬆(song)擴(kuo)展(zhan),以(yi)支(zhi)持(chi)更(geng)高(gao)電(dian)流(liu)應(ying)用(yong)。較(jiao)低(di)的(de)整(zheng)體(ti)成(cheng)本(ben)和(he)易(yi)擴(kuo)展(zhan)性(xing)使(shi)混(hun)合(he)式(shi)轉(zhuan)換(huan)器(qi)比(bi)傳(chuan)統(tong)的(de)隔(ge)離(li)式(shi)總(zong)線(xian)轉(zhuan)換(huan)器(qi)更(geng)勝(sheng)一(yi)籌(chou)。
作者簡介
Ya Liu 是 ADI gongsidianyuanchanpinyingyongbumendeyiminggaojiyingyonggongchengshi,gongzuodidianweiyumeiguojialifuniyazhoumierpitasi。muqian,tazhuyaoweikaiguandianrongzhuanhuanqihehunhezhuanhuanqitigongyingyongzhichi。tahaiweizhongduo PSM 控製器和模擬降壓型控製器提供支持。Ya 擁有浙江大學 (位於中國杭州) 電氣工程學士學位以及弗吉尼亞理工學院暨州立大學 (簡稱弗吉尼亞理工大學,位於布萊克斯堡) 電氣工程碩士學位。他擁有 2 項中國專利和 3 項美國專利。聯係方式:ya.liu@analog.com。
Jian Li 於 2004 年獲得中國清華大學控製理論與控製工程碩士學位,並於 2009 年獲得美國弗吉尼亞理工大學電力電子學博士學位。目前,他是 ADI 公司電源產品應用工程經理。他擁有 9 項美國專利,並發表了 20 多篇學報和會議論文。聯係方式:jian.li@analog.com。
San-Hwa Chee 是電源產品部門的一名設計專家。多年來,他在淩力爾特公司 (現為 ADI 公司的一部分) 設計推出了眾多產品。San-Hwa 在其職業生涯中獲得多項專利。聯係方式:san-hwa.chee@analog.com。
Marvin Macairan 目前是 ADI 公司 Power by Linear™ 應用部門的助理應用工程師。他負責為應用工程師提供支持並優化突出 ADI 電源產品的演示板。他擁有位於聖路易斯奧比斯波的加州州立理工大學電氣工程碩士學位。聯係方式:marvin.macairan@analog.com。
推薦閱讀:
特別推薦
- 噪聲中提取真值!瑞盟科技推出MSA2240電流檢測芯片賦能多元高端測量場景
- 10MHz高頻運行!氮矽科技發布集成驅動GaN芯片,助力電源能效再攀新高
- 失真度僅0.002%!力芯微推出超低內阻、超低失真4PST模擬開關
- 一“芯”雙電!聖邦微電子發布雙輸出電源芯片,簡化AFE與音頻設計
- 一機適配萬端:金升陽推出1200W可編程電源,賦能高端裝備製造
技術文章更多>>
- 算力爆發遇上電源革新,大聯大世平集團攜手晶豐明源線上研討會解鎖應用落地
- 築基AI4S:摩爾線程全功能GPU加速中國生命科學自主生態
- 一秒檢測,成本降至萬分之一,光引科技把幾十萬的台式光譜儀“搬”到了手腕上
- AI服務器電源機櫃Power Rack HVDC MW級測試方案
- 突破工藝邊界,奎芯科技LPDDR5X IP矽驗證通過,速率達9600Mbps
技術白皮書下載更多>>
- 車規與基於V2X的車輛協同主動避撞技術展望
- 數字隔離助力新能源汽車安全隔離的新挑戰
- 汽車模塊拋負載的解決方案
- 車用連接器的安全創新應用
- Melexis Actuators Business Unit
- Position / Current Sensors - Triaxis Hall
熱門搜索
微波功率管
微波開關
微波連接器
微波器件
微波三極管
微波振蕩器
微電機
微調電容
微動開關
微蜂窩
位置傳感器
溫度保險絲
溫度傳感器
溫控開關
溫控可控矽
聞泰
穩壓電源
穩壓二極管
穩壓管
無焊端子
無線充電
無線監控
無源濾波器
五金工具
物聯網
顯示模塊
顯微鏡結構
線圈
線繞電位器
線繞電阻




