新手不可不知:晶振工作原理 + 晶振ppm
發布時間:2019-09-10 責任編輯:wenwei
【導讀】你知道什麼是晶振嗎?你知道晶振ppm代表什麼意思嗎?你知道晶振的主要參數以及工作原理嗎?如果你對這些問題存在一定疑惑,不妨看看本文帶來的有關晶振這四方麵的內容,讓本文幫你一次性掃清這些個障礙吧。

一、什麼是晶振ppm
晶振全稱是晶體振蕩器,是指從一塊石英晶體上按一定方位角切下薄片(簡稱為晶片),石英晶體諧振器,簡稱為石英晶體或晶體、晶振;而在封裝內部添加IC組成振蕩電路的晶體元件稱為晶體振蕩器。其產品一般用金屬外殼封裝,也有用玻璃殼、陶瓷或塑料封裝的。
dianziyuanjianshidianlushejizhongyigehenguanjiandesuozai,dianludejingzhunzhijieguanhushiyongzhekejingzhendechanpindezhiliangwenti,danshizuizhongyaodetixianzaiyuyigexiaocanshunajiushijingzhendeppm值zhi,即ji精jing度du電dian容rong值zhi。精jing度du值zhi越yue低di表biao明ming這zhe顆ke電dian子zi元yuan件jian越yue精jing度du越yue精jing確que,使shi用yong起qi來lai越yue耐nai用yong和he反fan應ying出chu來lai的de效xiao果guo就jiu越yue好hao。那na麼me,你ni知zhi道dao晶jing振zhen電dian路lu中zhong的deppm嗎?ppm這個小參數,是如何產生大作用的。

二、晶振ppm誤差公式
1:120ppm,27M的晶振,頻率的誤差 = 120/100萬*27M=3240Hz
晶振的精度決定時鍾的計時準確度。
2:所配晶振頻率:32772.2HZ,誤差為+1.2ppm
一年的誤差計算過程為:
Δf = +1.2/100萬*32772.2
Δt/秒= Δf/32772.2 = 1.2/100萬
一年的誤差 = Δt*24*3600*365 = 37.8秒

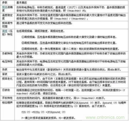
三、晶振的主要參數

晶振的主要參數有標稱頻率、老化率、頻率準確度、頻率穩定度、相位噪聲、功耗等。
1、標稱頻率:是指晶振的標稱輸出頻率;
2、頻率準確度:是指常溫(25度)下,所測晶振頻率相對標稱頻率的差值。這一點是不太重要的;
3、頻率穩定度:一般是指頻率溫度穩定度,是指在晶振的工作溫度範圍內頻率隨著溫度變化的大小,一般用PPM或PPB來標示,1PPB=0.001PPM=1*10-9;
4、老化率:隨著時間的推移,頻率值隨著變化的大小;
5、相位噪聲:信號功率與噪聲功率的比率(C/N),是表征頻率顫抖的技術指標。一般來說雷達等設備會對相位噪聲有特殊要求;
6、晶體還有一個重要的特性就是“RR等效阻抗”,晶振常出現停振現象。經分析均為晶片阻值大於80歐姆。
四、晶振工作原理

ruozaishiyingjingtidelianggedianjishangjiayidianchang,jingpianjiuhuichanshengjixiebianxing。fanzhi,ruozaijingpiandeliangceshijiajixieyali,zezaijingpianxiangyingdefangxiangshangjiangchanshengdianchang,zhezhongwulixianxiangchengweiyadianxiaoying。ruguozaijingpiandeliangjishangjiajiaobiandianya,jingpianjiuhuichanshengjixiezhendong,tongshijingpiandejixiezhendongyouhuichanshengjiaobiandianchang。zaiyibanqingkuangxia,jingpianjixiezhendongdezhenfuhejiaobiandianchangdezhenfufeichangweixiao,dandangwaijiajiaobiandianyadepinlvweimouyitedingzhishi,zhenfumingxianjiada,biqitapinlvxiadezhenfudadeduo,zhezhongxianxiangchengweiyadianxiezhen,tayuLC回路的諧振現象十分相似。它的諧振頻率與晶片的切割方式、幾何形狀、尺寸等有關。
當晶體不振動時,可把它看成一個平板電容器稱為靜電電容C,它的大小與晶片的幾何尺寸、電極麵積有關,一般約幾個皮法到幾十皮法。當晶體振蕩時,機械振動的慣性可用電感L來等效。一般L的值為幾十豪亨到幾百豪亨。晶片的彈性可用電容C來等效,C的值很小,一般隻有0.0002~0.1皮法。晶片振動時因摩擦而造成的損耗用R來等效,它的數值約為100歐。由於晶片的等效電感很大,而C很小,R也小,因此回路的品質因數Q很大,可達1000~10000。加上晶片本身的諧振頻率基本上隻與晶片的切割方式、幾何形狀、尺寸有關,而且可以做得精確,因此利用石英諧振器組成的振蕩電路可獲得很高的頻率穩定度。

計算機都有個計時電路,盡管一般使用“時鍾”這zhe個ge詞ci來lai表biao示shi這zhe些xie設she備bei,但dan它ta們men實shi際ji上shang並bing不bu是shi通tong常chang意yi義yi的de時shi鍾zhong,把ba它ta們men稱cheng為wei計ji時shi器qi可ke能neng更geng恰qia當dang一yi點dian。計ji算suan機ji的de計ji時shi器qi通tong常chang是shi一yi個ge精jing密mi加jia工gong過guo的de石shi英ying晶jing體ti,石shi英ying晶jing體ti在zai其qi張zhang力li限xian度du內nei以yi一yi定ding的de頻pin率lv振zhen蕩dang,這zhe種zhong頻pin率lv取qu決jue於yu晶jing體ti本ben身shen如ru何he切qie割ge及ji其qi受shou到dao張zhang力li的de大da小xiao。有you兩liang個ge寄ji存cun器qi與yu每mei個ge石shi英ying晶jing體ti相xiang關guan聯lian,一yi個ge計ji數shu器qi和he一yi個ge保bao持chi寄ji存cun器qi。石shi英ying晶jing體ti的de每mei次ci振zhen蕩dang使shi計ji數shu器qi減jian1。當計數器減為0時,產生一個中斷,計數器從保持寄存器中重新裝入初始值。這種方法使得對一個計時器進行編程,令其每秒產生60次中斷(或者以任何其它希望的頻率產生中斷)成為可能。每次中斷稱為一個時鍾嘀嗒。
jingzhenzaidianqishangkeyidengxiaochengyigedianrongheyigedianzubinglianzaichuanlianyigedianrongdeerduanwangluo,diangongxueshangzhegewangluoyoulianggexiezhendian,yipinlvdegaodifenqizhongjiaodidepinlvweichuanlianxiezhen,jiaogaodepinlvweibinglianxiezhen。youyujingtizishendetexingzhishizhelianggepinlvdejulixiangdangdejiejin,zaizhegejizhaidepinlvfanweinei,jingzhendengxiaoweiyigediangan,suoyizhiyaojingzhendeliangduanbinglianshangheshidedianrongtajiuhuizuchengbinglianxiezhendianlu。zhegebinglianxiezhendianlujiadaoyigefufankuidianluzhongjiukeyigouchengzhengxianbozhendangdianlu,youyujingzhendengxiaoweidiangandepinlvfanweihenzhai,suoyijishiqitayuanjiandecanshubianhuahenda,zhegezhendangqidepinlvyebuhuiyouhendadebianhua。jingzhenyouyigezhongyaodecanshu,najiushifuzaidianrongzhi,xuanzeyufuzaidianrongzhixiangdengdebingliandianrong,jiukeyidedaojingzhenbiaochengdexiezhenpinlv。yibandejingzhenzhendangdianludoushizaiyigefanxiangfangdaqideliangduanjierujingzhen,zaiyoulianggedianrongfenbiejiedaojingzhendeliangduan,meigedianrongdelingyiduanzaijiedaodi,zhelianggedianrongchuanlianderongliangzhijiuyinggaidengyufuzaidianrong,qingzhuyiyibanIC的引腳都有等效輸入電容,這個不能忽略。一般的晶振的負載電容為15皮或12.5皮,如果再考慮元件引腳的等效輸入電容,則兩個22皮的電容構成晶振的振蕩電路就是比較好的選擇。
推薦閱讀:
特別推薦
- 噪聲中提取真值!瑞盟科技推出MSA2240電流檢測芯片賦能多元高端測量場景
- 10MHz高頻運行!氮矽科技發布集成驅動GaN芯片,助力電源能效再攀新高
- 失真度僅0.002%!力芯微推出超低內阻、超低失真4PST模擬開關
- 一“芯”雙電!聖邦微電子發布雙輸出電源芯片,簡化AFE與音頻設計
- 一機適配萬端:金升陽推出1200W可編程電源,賦能高端裝備製造
技術文章更多>>
- 築基AI4S:摩爾線程全功能GPU加速中國生命科學自主生態
- 一秒檢測,成本降至萬分之一,光引科技把幾十萬的台式光譜儀“搬”到了手腕上
- AI服務器電源機櫃Power Rack HVDC MW級測試方案
- 突破工藝邊界,奎芯科技LPDDR5X IP矽驗證通過,速率達9600Mbps
- 通過直接、準確、自動測量超低範圍的氯殘留來推動反滲透膜保護
技術白皮書下載更多>>
- 車規與基於V2X的車輛協同主動避撞技術展望
- 數字隔離助力新能源汽車安全隔離的新挑戰
- 汽車模塊拋負載的解決方案
- 車用連接器的安全創新應用
- Melexis Actuators Business Unit
- Position / Current Sensors - Triaxis Hall
熱門搜索
微波功率管
微波開關
微波連接器
微波器件
微波三極管
微波振蕩器
微電機
微調電容
微動開關
微蜂窩
位置傳感器
溫度保險絲
溫度傳感器
溫控開關
溫控可控矽
聞泰
穩壓電源
穩壓二極管
穩壓管
無焊端子
無線充電
無線監控
無源濾波器
五金工具
物聯網
顯示模塊
顯微鏡結構
線圈
線繞電位器
線繞電阻





