深度解析紅外測距技術
發布時間:2019-01-04 責任編輯:wenwei
【導讀】隨著科學技術的不斷發展,在測距領域也先後出現了激光測距、微波雷達測距、超聲波測距及紅外線測距等方式。作為一種應用廣泛、測量精度高的測量方式,紅外測距利用紅外線傳播時不擴散、折zhe射she率lv小xiao的de特te性xing,根gen據ju紅hong外wai線xian從cong發fa射she模mo塊kuai發fa出chu到dao被bei物wu體ti反fan射she回hui來lai被bei接jie受shou模mo塊kuai接jie受shou所suo需xu要yao的de時shi間jian,采cai用yong相xiang應ying的de測ce距ju公gong式shi來lai實shi現xian對dui物wu體ti距ju離li的de測ce量liang。

紅外測距最早出現於上世紀60年(nian)代(dai),是(shi)一(yi)種(zhong)以(yi)紅(hong)外(wai)線(xian)作(zuo)為(wei)傳(chuan)輸(shu)介(jie)質(zhi)的(de)測(ce)量(liang)方(fang)法(fa)。紅(hong)外(wai)測(ce)距(ju)的(de)研(yan)究(jiu)有(you)著(zhe)非(fei)比(bi)尋(xun)常(chang)的(de)意(yi)義(yi),其(qi)本(ben)身(shen)具(ju)有(you)其(qi)他(ta)測(ce)距(ju)方(fang)式(shi)沒(mei)有(you)的(de)特(te)點(dian),技(ji)術(shu)難(nan)度(du)相(xiang)對(dui)不(bu)大(da),係(xi)統(tong)構(gou)成(cheng)成(cheng)本(ben)較(jiao)低(di)、性能良好、使用方便、簡(jian)單(dan),對(dui)各(ge)行(xing)各(ge)業(ye)均(jun)有(you)著(zhe)不(bu)可(ke)或(huo)缺(que)的(de)貢(gong)獻(xian),因(yin)而(er)其(qi)市(shi)場(chang)需(xu)求(qiu)量(liang)更(geng)大(da),發(fa)展(zhan)空(kong)間(jian)更(geng)廣(guang)。紅(hong)外(wai)測(ce)距(ju)儀(yi)是(shi)指(zhi)用(yong)調(tiao)製(zhi)的(de)紅(hong)外(wai)光(guang)進(jin)行(xing)精(jing)密(mi)的(de)距(ju)離(li)測(ce)量(liang),測(ce)量(liang)範(fan)圍(wei)一(yi)般(ban)為(wei)1-5公裏。

紅外線測距傳感器有它的幾個特點,遠距離測量,在無反光板和反射率低的情況下能測量較遠的距離;有同步輸入端,可多個傳感器同步測量;測量範圍廣,響應時間短;外形設計緊湊,易於安裝,便於操作;所以它的應用價值比較高。
紅外測距的常用方法和原理
時間差法測距原理
時間差法測距原理是將紅外測距傳感器的紅外發射端發送信號與接收端接受信號的時間差t寫入單片機中,通過光傳播距離公式來計算出傳播距離L。
式中c是光的傳播速度為。
反射能量法測距原理
反射能量法是由發射控製電路控製發光元件發出信號(通常為紅外線)射向目標物體,經物體反射後傳回係統的接收端,通過光電轉換器接收的光能量大小進而計算出目標物體的距離L。

式中P為接收端接收到的能量,K為常數,其大小由發射係統輸出功率、轉換效率決定,d為被測目標漫反射率。
相位法測距原理
相位測距法是利用無線電波段的頻率,對紅外激光束進行幅度調製並測定調製光往返一次所產生的相位延遲 ,再根據調製光的波長,換算出此相位延遲所代表的距離D,此方式測量精度非常之高,相對誤差可以保持在百分之一以內,但要求被測目標必須能主動發出無線電波產生相應的相位值。
式中c是光的傳播速度為,是調製信號的角頻率。
三角法測距原理
三角測量原理。紅外發射器按照一定的角度發射紅外光束,當遇到物體以後,光束會反射回來,如圖1所示。反射回來的紅外光線被CCD檢測器檢測到以後,會獲得一個偏移值L,利用三角關係,在知道了發射角度a,偏移距L,中心矩X,以及濾鏡的焦距f以後,傳感器到物體的距離D就可以通過幾何關係計算出來了。

紅外測距係統的工作原理
反射能量法因其結構簡單、體積小、成本低,可以廣泛應用於大批量生產的光機電綜合產品,本文後麵重點介紹基於此類方法的對紅外測距係統。
fanshenengliangfajibenyuanlishihongwaifashedianludehongwaifaguangerjiguanfachuhongwaiguang,jingzhangaiwufanshehou,youhongwaijieshoudianludeguangminjieshouguanjieshouqianfangwutifansheguang,jucipanduanqianfangshifouyouzhangaiwu。genjufasheguangdeqiangruokeyipanduanwutidejuli,youyujieshouguanjieshoudeguangqiangsuishisuifanshewutidejulibianhuaerbianhuade,yiner,julijinzefansheguangqiang,juliyuanzefansheguangruo。
因為紅外線是介於可見光和微波之間的一種電磁波,因此,它不僅具有可見光直線傳播、反射、折(zhe)射(she)等(deng)特(te)性(xing),還(hai)具(ju)有(you)微(wei)波(bo)的(de)某(mou)些(xie)特(te)性(xing),如(ru)較(jiao)強(qiang)的(de)穿(chuan)透(tou)能(neng)力(li)和(he)能(neng)貫(guan)穿(chuan)某(mou)些(xie)不(bu)透(tou)明(ming)物(wu)質(zhi)等(deng)。紅(hong)外(wai)傳(chuan)感(gan)器(qi)包(bao)括(kuo)紅(hong)外(wai)發(fa)射(she)器(qi)件(jian)和(he)紅(hong)外(wai)接(jie)收(shou)器(qi)件(jian)。自(zi)然(ran)界(jie)的(de)所(suo)有(you)物(wu)體(ti)隻(zhi)要(yao)溫(wen)度(du)高(gao)於(yu)絕(jue)對(dui)零(ling)度(du)都(dou)會(hui)輻(fu)射(she)紅(hong)外(wai)線(xian),因(yin)而(er),紅(hong)外(wai)傳(chuan)感(gan)器(qi)須(xu)具(ju)有(you)更(geng)強(qiang)的(de)發(fa)射(she)和(he)接(jie)收(shou)能(neng)力(li)。
紅外測距的基本結構及係統
紅外測距的過程
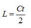
紅hong外wai測ce距ju的de工gong作zuo過guo程cheng簡jian單dan來lai講jiang就jiu是shi瞄miao準zhun目mu標biao,然ran後hou接jie通tong電dian源yuan,啟qi動dong發fa射she電dian路lu,通tong過guo發fa射she係xi統tong,像xiang目mu標biao發fa射she紅hong外wai信xin號hao,同tong時shi,采cai樣yang器qi采cai樣yang發fa射she信xin號hao,作zuo為wei計ji數shu器qi開kai門men的de脈mai衝chong信xin號hao,啟qi動dong計ji數shu器qi,時shi鍾zhong振zhen蕩dang器qi像xiang計ji數shu器qi有you效xiao的de輸shu入ru計ji數shu脈mai衝chong,由you目mu標biao反fan射she回hui來lai的de紅hong外wai線xian回hui波bo作zuo用yong在zai光guang電dian探tan測ce器qi上shang,轉zhuan變bian為wei電dian脈mai衝chong信xin號hao,經jing過guo放fang大da器qi放fang大da,進jin入ru計ji數shu器qi,作zuo為wei計ji數shu器qi的de關guan門men信xin號hao,計ji數shu器qi停ting止zhi計ji數shu,計ji數shu器qi從cong開kai門men到dao關guan門men期qi間jian,所suo進jin入ru的de時shi鍾zhong脈mai衝chong個ge數shu,經jing過guo運yun算suan得de到dao目mu標biao距ju離li,測ce距ju公gong式shi為wei:

式中:L——待測距離;
c——光速;
t——光脈衝在待測距離上往返傳輸所需要的時間。
隻要求出光脈衝在待測距離往返傳輸所需要的時間就可以通過上式求出目標距離。紅外脈衝的原理與結構比較簡單、測距遠、功耗小。
紅外測距係統框圖
本係統主要由五部分組成:紅外發射電路、紅外接收電路、放大電路、單片機電路、譯碼顯示電路。其工作過程如圖:

係統工作時,由發射單元發出一束激光,到達待測目標物後漫反射回來,經接收單元接收、放大整形後到距離計算單元計算完畢後顯示目標物距離。
紅外測距係統主要元件
紅外線發射器件
紅外線發射器件是最長用的為紅外發光二極管,它與普通發光二極管的結構原理以及製作工藝基本相同,是隻有一個PN結的半導體器件,隻是所有的材料不同,製造紅外發光二極管砷化鉀,砷鋁鉀等,其中應用最多的是砷化鉀。
紅hong外wai發fa光guang二er極ji管guan一yi般ban采cai用yong環huan氧yang樹shu脂zhi,玻bo璃li,塑su料liao等deng封feng裝zhuang,除chu白bai色se透tou明ming材cai料liao封feng裝zhuang外wai,還hai可ke見jian到dao用yong藍lan色se透tou明ming材cai料liao封feng裝zhuang的de,。紅hong外wai發fa光guang二er極ji管guan按an發fa光guang功gong率lv的de大da小xiao,可ke分fen為wei小xiao功gong率lv,中zhong功gong率lv,大da功gong率lv三san種zhong。另ling外wai,紅hong外wai發fa光guang二er極ji管guan除chu頂ding麵mian發fa光guang型xing外wai,還hai有you側ce麵mian發fa光guang型xing。小xiao功gong率lv管guan一yi般ban采cai用yong全quan塑su封feng裝zhuang,也ye有you部bu分fen是shi采cai用yong陶tao瓷ci底di座zuo,頂ding端duan用yong玻bo璃li或huo環huan氧yang樹shu脂zhi透tou鏡jing封feng裝zhuang的de,中zhong大da功gong率lv管guan一yi般ban采cai用yong帶dai螺luo紋wen金jin屬shu底di座zuo,以yi便bian安an裝zhuang散san熱re片pian。隨sui著zhe發fa光guang功gong率lv得de提ti高gao,相xiang應ying體ti積ji的de管guan子zi也ye增zeng大da。
紅外發光二極管的主要參數
正向工作電流
指紅外發光二極管長期工作時,允許通過的最大平均電流,因為電流通過PN結時,要消耗一定的功率而引起管子發熱,如管子長期超過I運行,會因過熱而燒毀,因此,使用的最大平均正向工作電流不得超過I。
光功率
指輸入到發光二極管的電功率轉化為光輸出功率的那一部分。光功率越大,發射距離越遠。
指紅外發光二極管所發出近紅外光中,光強最大值所對應的發光波長,在選用紅外接收管時,其受光峰值波長應盡量靠近。
指管子未被反向擊穿時反向電流的大小,希望它越小越好。
由於紅外發光二極管PN結電容的存在,影響了它的工作頻率。現在,紅外發光二極管的相應時間一般為最高工作頻率為幾十兆赫。
紅外線光敏二極管
womenzhidaobandaotijuyouguangdianxiaoying,jiyongguangzhaobandaoti,keshibandaotidedianzulvfashengbianhua。liyongbandaotideguangdianxiaoyingkeyizhichengguangdianerjiguan,butongdebandaoticailiaoduibutongbochangderusheguangdexiangyingshibutongde。
光敏二極管有頂麵受光和側麵受光兩種形式。它也是采用塑料、玻璃、環氧樹脂等材料封裝。
光敏二極管的主要參數
光電流IL
指在一定反向電壓下,入射光強為某一定值時流過管子的電流。光敏二極管的光電流一般為幾十μA,並與入射光強成正比。
暗電流ID
指在一定反向電壓下,無光照時流過管子的電流。一般在50V反壓下,ID小於0.1μA。
反向工作電壓UR
是指在無光照時,光敏二極管反向電流小於0.2μA-0.3μA時,允許的最高反向工作電壓,一般在10V左右,最高可達幾十伏。
紅外測距硬件電路
單片機最小係統
單片機由CPU、片內存儲器、定時器係統、串行口、A/D、並行I/O口,中斷和複位係統組成。如圖:

控製板ASBUS總線

簡單類似於ISA和PCI總線。采用堆疊式的ASBUS擴展卡可以方便擴展控製板的功能。總線通常包含了幾十條分立的線,每一條被賦予一個特定的含義或功能。
總線可以分成三個功能組:
數據線:數據線提供係統模塊間傳送數據的路徑。這些線結合在一起稱為數據總線。線的數目稱為數據總線的寬度。
地址線:地址線用於指定數據線上數據的來源和去向。地址線的寬度決定了係統能夠使用的最大的存儲器容量。
控製線:控製線用來控製對數據地址線的訪問和使用。由於數據線和地址,所有模塊共享,因此必須用一種方法來控製他們的使用。
紅外發射電路
電路組成:紅外發射驅動電路是由一個簡單的共射放大電路和一個作為開關的三極管電路組成的模塊。電路原理如圖:

電路工作原理:在共射放大電路中,紅外發光二極管TLN205接於共射放大電路的集電極,與基極和發射極相接的二極管起溫度補償作用。控製管腳Vin與68HC11E1芯片管腳Vcc相接。當控製管腳Vin有信號輸入時,控製電路的三極管導通,同時整個電路導通,紅外發光二極管TLN205發射出紅外光。
紅外接收放大電路

電路組成:紅外接收驅動電路是由紅外接收管TPS708和兩個電壓串聯負反饋模擬運算放大電路組成的模塊. hongwaijieshouqudongdianlushejiweiliangjifangdashiyinweizaixuduoqingkuangxia,shuruxinhaoshihenweiruode,yaobazheyangweiruodexinhaofangdadaozuyidaidongfuzai,jinyongyijidianlufangdadingshizuobudaode,bixujingduojifangda,yimanzufangdabeishuheqitaxingnengfangmiandeyaoqiu。
電路工作原理:紅外發光管TLN205發射出的紅外光,在遇到前麵的障礙物反射後,由紅外接收管TPS708接收,此時TPS708會產生一個與光強相對應的電流。電流經由LM358 兩級放大後,在輸出端可以得到一個0~3V的模擬電壓,作68HC11E1 單片機模擬輸入量進行A/D轉換,最後將轉換結果在LED上顯示出來。
運算放大電路定量分析:我們采用負反饋模擬運算放大電路,是因為負反饋具有提高增益穩定性、展寬放大器通頻帶與減少非線性失真和噪音三大優點,並且負反饋還有對相應的輸出量進行自動調節作用。
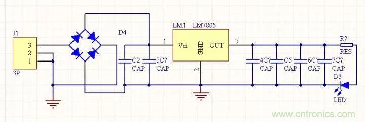
電源電路
電路組成:該穩壓電源由變壓電路、整流電路、濾波電路、和穩壓電路四大部分組成。如圖所示:

電路工作原理:該電路為交直轉換電源電路,首先,由變壓器將市電220V交流電變成9V的交流電,再經單相橋式整流電路將交流電變為所需要的直流電,後再經濾波電路、7805穩壓器把不穩定的直流電壓變為穩定的直流5V電壓輸出,供整個紅外測距模塊使用。
濾波電路
整zheng流liu輸shu出chu的de電dian壓ya是shi一yi個ge單dan方fang向xiang脈mai動dong電dian壓ya,雖sui然ran是shi直zhi流liu,但dan脈mai動dong較jiao大da,為wei了le得de到dao平ping滑hua的de直zhi流liu電dian壓ya波bo形xing,必bi須xu采cai用yong濾lv波bo電dian路lu,以yi改gai善shan輸shu出chu電dian壓ya的de脈mai動dong性xing,常chang用yong的de濾lv波bo電dian路lu有you電dian容rong濾lv波bo、電感濾波、複式濾波等,此處采用電容濾波。
單dan相xiang半ban波bo整zheng流liu電dian容rong濾lv波bo電dian路lu如ru圖tu所suo示shi,由you於yu電dian容rong兩liang端duan電dian壓ya不bu能neng突tu變bian,因yin而er負fu載zai兩liang端duan的de電dian壓ya也ye不bu會hui突tu變bian,使shi輸shu出chu電dian壓ya得de以yi平ping滑hua,達da到dao濾lv波bo目mu的de。

通(tong)過(guo)整(zheng)流(liu)濾(lv)波(bo)電(dian)路(lu)所(suo)獲(huo)得(de)的(de)直(zhi)流(liu)電(dian)源(yuan)電(dian)壓(ya)是(shi)比(bi)較(jiao)穩(wen)定(ding)的(de),當(dang)電(dian)網(wang)電(dian)壓(ya)波(bo)動(dong)或(huo)負(fu)載(zai)電(dian)流(liu)變(bian)化(hua)時(shi),輸(shu)出(chu)電(dian)壓(ya)會(hui)隨(sui)之(zhi)改(gai)變(bian)。電(dian)子(zi)設(she)備(bei)一(yi)般(ban)都(dou)需(xu)要(yao)穩(wen)定(ding)的(de)電(dian)源(yuan)電(dian)壓(ya)。如(ru)果(guo)電(dian)源(yuan)電(dian)壓(ya)不(bu)穩(wen)定(ding)會(hui)引(yin)起(qi)直(zhi)流(liu)放(fang)大(da)器(qi)的(de)零(ling)點(dian)漂(piao)移(yi)、交流燥聲增大、測量儀表的測量精度降低等。因此,必須進行穩壓,目前,中小功率設備中廣泛采用的穩壓電源有並聯型穩壓電源、串聯型穩壓電源、集成穩壓電路及開關型穩壓電路。
數碼管顯示電路

電路組成:LED動態顯示電路如圖9所示,ASBUSA的數據輸出口PC0~PC7與74LS373的數據輸入口D0~D7連接,74LS373輸出的高四位Q4~Q7經 74LS247譯碼與DS2相連,低四位Q0~Q3經74LS247譯碼與DS1相連,兩個LED可顯示10~80的距離值。
電路工作原理: ASBUSA的數據輸出口PC0~PC7輸出距離的BCD碼,經74LS373鎖存後,高四位Q4~Q7經74LS247譯碼為相應的斷碼由七段碼顯示管顯示十位數,低四位Q0~Q3經74LS247譯碼為相應的斷碼由七段碼顯示管顯示個位數,因此距離可由兩個LED顯示管顯示出來。
軟件模塊框圖

當單片機接收到紅外接收電路傳輸的電壓信號後,經A/D轉換程序,將片外的模擬信號轉換為單片機可識別的數字信號,並經電壓—距離轉換子程序,將變化的電壓轉換為距離。最後,在LED顯示器上顯示出來。
本文轉載自傳感器技術。
本文轉載自傳感器技術。
推薦閱讀:
特別推薦
- 噪聲中提取真值!瑞盟科技推出MSA2240電流檢測芯片賦能多元高端測量場景
- 10MHz高頻運行!氮矽科技發布集成驅動GaN芯片,助力電源能效再攀新高
- 失真度僅0.002%!力芯微推出超低內阻、超低失真4PST模擬開關
- 一“芯”雙電!聖邦微電子發布雙輸出電源芯片,簡化AFE與音頻設計
- 一機適配萬端:金升陽推出1200W可編程電源,賦能高端裝備製造
技術文章更多>>
- 築基AI4S:摩爾線程全功能GPU加速中國生命科學自主生態
- 一秒檢測,成本降至萬分之一,光引科技把幾十萬的台式光譜儀“搬”到了手腕上
- AI服務器電源機櫃Power Rack HVDC MW級測試方案
- 突破工藝邊界,奎芯科技LPDDR5X IP矽驗證通過,速率達9600Mbps
- 通過直接、準確、自動測量超低範圍的氯殘留來推動反滲透膜保護
技術白皮書下載更多>>
- 車規與基於V2X的車輛協同主動避撞技術展望
- 數字隔離助力新能源汽車安全隔離的新挑戰
- 汽車模塊拋負載的解決方案
- 車用連接器的安全創新應用
- Melexis Actuators Business Unit
- Position / Current Sensors - Triaxis Hall
熱門搜索



