第一講:100W高可靠性LED球泡燈驅動電源設計
發布時間:2012-07-20
導言:本文介紹了一款針對高功率LED燈泡替換應用的LED驅動器參考設計。該驅動器可為100 W A19白熾燈泡的LED替換燈提供所需的功率,它是一款非隔離式、高效率(93%)、高功率因數(PF) LED驅動器,該驅動器可恰好放入A19燈泡內,不僅符合EN61000-3-2 C (D)標準,還可輕鬆達到THD限值要求。功率因數(PF)值超過0.95,因此既適用於商業應用,也適用於消費類應用。
據測算,中國照明用電約占全社會用電量的12%左右。如果把在用的白熾燈全部替換為節能燈或LED照明燈,年可節電480億千瓦時,相當於減少二氧化碳排放4800萬噸。可見LED照明市場潛力的巨大。國家發改委發布《中國逐步淘汰白熾燈路線圖》也間接地推動LED照明市場的發展。

圖1:100W白熾燈淘汰路線
100 W A19白熾燈泡替換應用的LED驅動器的市場潛力
Power Integrations產品營銷經理Andrew Smith道:“所有的國家都是先從大功率的100W白熾燈開始淘汰,接下來才是75W等小功率的白熾燈。歐盟在2010年就淘汰了100W白熾燈,美國、中國等則是在2012年開始淘汰。所以市場上對於能替換100W白熾燈的大功率LED是有非常強勁的市場需求的。”
下載技術白皮書:
針對100W高功率A19白熾燈泡替換應用的LED驅動參考設計方案
相關閱讀:
第二講:150W高可靠性LED路燈驅動電源設計
第三講:30W高可靠性LED T8燈管驅動電源設計
第四講:能效高達85%的15W筒燈驅動電源設計
第五講:PI 5W-16W TRIAC調光LED照明驅動解決方案
第六講:針對B10型LED燈泡設計的高效率、超緊湊驅動器
現在100 W白熾燈替換LED一般都需要采用PAR38,采用A19規格的LED尚未出現。現在PI已經推出業界首個針對100 W A19白熾燈泡替換應用的LED驅動器設計DER-322,該驅動器可為100 W A19白熾燈泡的LED替換燈提供所需的功率,這是業界首個此類設計。PI大功率LED驅動設計的推出,對於替換100W白熾燈大功率LED快速進入市場有很大的推動的作用。
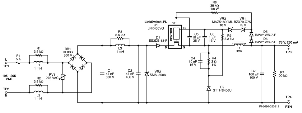
DER-322驅動器可恰好放入A19燈泡內,不僅符合EN61000-3-2 C (D)標準,還可輕鬆達到THD限值要求。它的功率因數(PF)值超過0.95,因此既適用於商業應用,也適用於消費類應用。由於將PFC和CC轉換集成 於同一開關級中,該設計的元件數非常少,這有助於實現驅動器的小型化、降低其成本和增強可靠性。此外,它采用了陶瓷電容元件,省去了短壽命的大容量輸入電解電容,對於產品壽命的提高大有幫助。

圖2: Power Integrations DER係列LED驅動器研發路線
DER-322適用性也比較突出。它不僅適用於A19白熾燈泡的LED替換燈驅動器,也可配置為T8燈管的LED替換燈驅動器,因此,無論對於高端LED照明設計師,還是致力於優化零售類低成本的設計師來說,它都具有很強的吸引力。該參考設計稍加修改即可支持可控矽調光。
當然,客觀的說,目前大功率LED還有很多技術問題需要解決,除了PI優先解決的LED驅動部分之外,其他比如散熱、大功率LED顆粒等還需要其他相關廠商共同努力才能有最終產品出現。
Andrew Smith指出:“隻要有了明顯的市場需求,那麼相應的廠商就會加大特定技術的投入。我認為2012年年底能替換100W白熾燈的大功率LED終端產品就有望出現。”在有了相應產品之後,在各國政府政策的推動下,相信大功率LED會有很好的發展潛力。
100W高可靠性LED球泡燈驅動電源設計方案

圖3:可替代100W A19白熾燈的LED驅動器(俯視圖)

圖4:可替代100W A19白熾燈的LED驅動器(底部圖)
注意:本設計利用DER-305 PCB板製作,最大限度地利用了LNK460VG器件散熱器的麵積。

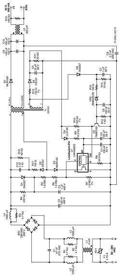
圖5:針對100W高功率A19白熾燈泡替換應用的LED驅動主要電路圖
更詳細的內容請下載文檔:
針對100W高功率A19白熾燈泡替換應用的LED驅動參考設計方案DER-322
http://m.0-fzl.cn/whitepaper/download/id/807
據測算,中國照明用電約占全社會用電量的12%左右。如果把在用的白熾燈全部替換為節能燈或LED照明燈,年可節電480億千瓦時,相當於減少二氧化碳排放4800萬噸。可見LED照明市場潛力的巨大。國家發改委發布《中國逐步淘汰白熾燈路線圖》也間接地推動LED照明市場的發展。

圖1:100W白熾燈淘汰路線
100 W A19白熾燈泡替換應用的LED驅動器的市場潛力
Power Integrations產品營銷經理Andrew Smith道:“所有的國家都是先從大功率的100W白熾燈開始淘汰,接下來才是75W等小功率的白熾燈。歐盟在2010年就淘汰了100W白熾燈,美國、中國等則是在2012年開始淘汰。所以市場上對於能替換100W白熾燈的大功率LED是有非常強勁的市場需求的。”
下載技術白皮書:
針對100W高功率A19白熾燈泡替換應用的LED驅動參考設計方案
相關閱讀:
第二講:150W高可靠性LED路燈驅動電源設計
第三講:30W高可靠性LED T8燈管驅動電源設計
第四講:能效高達85%的15W筒燈驅動電源設計
第五講:PI 5W-16W TRIAC調光LED照明驅動解決方案
第六講:針對B10型LED燈泡設計的高效率、超緊湊驅動器
現在100 W白熾燈替換LED一般都需要采用PAR38,采用A19規格的LED尚未出現。現在PI已經推出業界首個針對100 W A19白熾燈泡替換應用的LED驅動器設計DER-322,該驅動器可為100 W A19白熾燈泡的LED替換燈提供所需的功率,這是業界首個此類設計。PI大功率LED驅動設計的推出,對於替換100W白熾燈大功率LED快速進入市場有很大的推動的作用。
DER-322驅動器可恰好放入A19燈泡內,不僅符合EN61000-3-2 C (D)標準,還可輕鬆達到THD限值要求。它的功率因數(PF)值超過0.95,因此既適用於商業應用,也適用於消費類應用。由於將PFC和CC轉換集成 於同一開關級中,該設計的元件數非常少,這有助於實現驅動器的小型化、降低其成本和增強可靠性。此外,它采用了陶瓷電容元件,省去了短壽命的大容量輸入電解電容,對於產品壽命的提高大有幫助。

圖2: Power Integrations DER係列LED驅動器研發路線
DER-322適用性也比較突出。它不僅適用於A19白熾燈泡的LED替換燈驅動器,也可配置為T8燈管的LED替換燈驅動器,因此,無論對於高端LED照明設計師,還是致力於優化零售類低成本的設計師來說,它都具有很強的吸引力。該參考設計稍加修改即可支持可控矽調光。
當然,客觀的說,目前大功率LED還有很多技術問題需要解決,除了PI優先解決的LED驅動部分之外,其他比如散熱、大功率LED顆粒等還需要其他相關廠商共同努力才能有最終產品出現。
Andrew Smith指出:“隻要有了明顯的市場需求,那麼相應的廠商就會加大特定技術的投入。我認為2012年年底能替換100W白熾燈的大功率LED終端產品就有望出現。”在有了相應產品之後,在各國政府政策的推動下,相信大功率LED會有很好的發展潛力。
100W高可靠性LED球泡燈驅動電源設計方案

圖3:可替代100W A19白熾燈的LED驅動器(俯視圖)

圖4:可替代100W A19白熾燈的LED驅動器(底部圖)
注意:本設計利用DER-305 PCB板製作,最大限度地利用了LNK460VG器件散熱器的麵積。
電源規格
下表給出的是設計的最低可接受指標。實際性能在後續的測試結果部分給出。
電路原理圖


圖5:針對100W高功率A19白熾燈泡替換應用的LED驅動主要電路圖
更詳細的內容請下載文檔:
針對100W高功率A19白熾燈泡替換應用的LED驅動參考設計方案DER-322
http://m.0-fzl.cn/whitepaper/download/id/807
特別推薦
- 噪聲中提取真值!瑞盟科技推出MSA2240電流檢測芯片賦能多元高端測量場景
- 10MHz高頻運行!氮矽科技發布集成驅動GaN芯片,助力電源能效再攀新高
- 失真度僅0.002%!力芯微推出超低內阻、超低失真4PST模擬開關
- 一“芯”雙電!聖邦微電子發布雙輸出電源芯片,簡化AFE與音頻設計
- 一機適配萬端:金升陽推出1200W可編程電源,賦能高端裝備製造
技術文章更多>>
- 一秒檢測,成本降至萬分之一,光引科技把幾十萬的台式光譜儀“搬”到了手腕上
- AI服務器電源機櫃Power Rack HVDC MW級測試方案
- 突破工藝邊界,奎芯科技LPDDR5X IP矽驗證通過,速率達9600Mbps
- 通過直接、準確、自動測量超低範圍的氯殘留來推動反滲透膜保護
- 從技術研發到規模量產:恩智浦第三代成像雷達平台,賦能下一代自動駕駛!
技術白皮書下載更多>>
- 車規與基於V2X的車輛協同主動避撞技術展望
- 數字隔離助力新能源汽車安全隔離的新挑戰
- 汽車模塊拋負載的解決方案
- 車用連接器的安全創新應用
- Melexis Actuators Business Unit
- Position / Current Sensors - Triaxis Hall
熱門搜索
按鈕開關
白色家電
保護器件
保險絲管
北鬥定位
北高智
貝能科技
背板連接器
背光器件
編碼器型號
便攜產品
便攜醫療
變容二極管
變壓器
檳城電子
並網
撥動開關
玻璃釉電容
剝線機
薄膜電容
薄膜電阻
薄膜開關
捕魚器
步進電機
測力傳感器
測試測量
測試設備
拆解
場效應管
超霸科技


