如何利用精密部件經濟高效地實現可靠的飛機導航係統
發布時間:2024-05-12 責任編輯:lina
【導讀】開發先進的大氣數據、姿態和航向參考係統 (ADAHRS) 解決方案,對於確保有人駕駛和無人駕駛飛機係統的精確導航和安全至關重要。為了設計出穩健可靠的 ADAHRS,開發人員需要使用能夠應對航空電子導航係統設計中多重挑戰(包括傳感器精度、環境適應能力和係統集成)的組件。
開發先進的大氣數據、姿態和航向參考係統 (ADAHRS) 解決方案,對於確保有人駕駛和無人駕駛飛機係統的精確導航和安全至關重要。為了設計出穩健可靠的 ADAHRS,開發人員需要使用能夠應對航空電子導航係統設計中多重挑戰(包括傳感器精度、環境適應能力和係統集成)的組件。
本文介紹了如何利用 Analog Devices 的精密數據采集模塊和慣性測量裝置 (IMU) 來應對這些挑戰,並簡化有效 ADAHRS 解決方案的開發。
航空安全依靠先進的傳感器係統
從無人駕駛航空係統 (UAS) 到(dao)大(da)型(xing)噴(pen)氣(qi)式(shi)客(ke)機(ji),在(zai)所(suo)有(you)航(hang)空(kong)領(ling)域(yu)提(ti)供(gong)準(zhun)確(que)的(de)飛(fei)行(xing)性(xing)能(neng)信(xin)息(xi)都(dou)對(dui)安(an)全(quan)至(zhi)關(guan)重(zhong)要(yao)。隨(sui)著(zhe)飛(fei)機(ji)氣(qi)動(dong)性(xing)能(neng)的(de)改(gai)進(jin),航(hang)空(kong)電(dian)子(zi)係(xi)統(tong)的(de)功(gong)能(neng)也(ye)從(cong)基(ji)於(yu)磁(ci)羅(luo)盤(pan)、機械陀螺儀和真空驅動飛行儀表的飛行員傳統“六件套”飛行儀表,發展到日益複雜的圖形顯示電子飛行儀表係統 (EFIS)“玻璃駕駛艙”。
在 EFIS 的基礎上,ADAHRS 整合了大氣數據計算機和姿態與航向參考係統 (AHRS) 的功能,而這些功能是補充美國全球定位係統 (GPS) 和 GPS 的相關地麵廣域增強係統 (WAAS) 等遠程全球導航衛星係統 (GNSS) 導航輔助設備所必需的。大氣數據計算機可以利用大氣壓力測量值和外部空氣溫度,計算飛機的高度和垂直變化率、空速和地麵速度。為了提供慣性導航中航跡推測所需的飛機姿態(俯仰、橫滾和偏航)和航向數據,ADAHRS 依靠陀螺儀測量角速度變化、加速度計測量線速度變化和磁力計測量磁航向。傳感器技術的進步極大地改變了這些關鍵傳感器的性質。
在過去,複雜的光纖或環形激光陀螺儀曾是為數不多的能夠為航空業提供足夠精度的技術之一。如今,先進微機電係統 (MEMS) 的出現為開發人員提供了一種可滿足不同航空平台要求的技術(圖 1)。
圖 1:高端 MEMS 陀螺儀具有獨特的特性,使其成為航空電子係統的首選技術。(圖片來源:Analog Devices)
除了陀螺儀、加速度計和磁力計之外,ADAHRS 的功能還依賴於報告外部氣溫和氣壓的傳感器所提供的可靠數據流。其他壓力、力和位置傳感器提供有關飛行表麵、起(qi)落(luo)架(jia)和(he)前(qian)輪(lun)轉(zhuan)向(xiang)機(ji)構(gou)的(de)位(wei)置(zhi)和(he)載(zai)荷(he)數(shu)據(ju)。還(hai)有(you)一(yi)些(xie)傳(chuan)感(gan)器(qi)提(ti)供(gong)發(fa)動(dong)機(ji)信(xin)息(xi)係(xi)統(tong)所(suo)需(xu)的(de)發(fa)動(dong)機(ji)性(xing)能(neng)和(he)燃(ran)料(liao)方(fang)麵(mian)的(de)重(zhong)要(yao)數(shu)據(ju),以(yi)及(ji)機(ji)艙(cang)溫(wen)度(du)、壓力和氧氣水平數據。
Analog Devices 將高性能傳感器數據采集模塊與 MEMS IMU 相結合,為開發人員提供了開發航空電子解決方案所需的關鍵組件,這些解決方案的可靠性、準確性、尺寸和成本特性使其能夠廣泛應用於各種航空飛行係統。
在現代航空電子設備中應用傳感器數據采集模塊和 IMU
為(wei)了(le)從(cong)任(ren)意(yi)飛(fei)行(xing)平(ping)台(tai)的(de)各(ge)種(zhong)傳(chuan)感(gan)器(qi)中(zhong)獲(huo)取(qu)數(shu)據(ju),高(gao)性(xing)能(neng)數(shu)據(ju)采(cai)集(ji)模(mo)塊(kuai)針(zhen)對(dui)每(mei)種(zhong)傳(chuan)感(gan)器(qi)模(mo)態(tai)和(he)功(gong)能(neng)要(yao)求(qiu)提(ti)供(gong)了(le)多(duo)種(zhong)性(xing)能(neng)選(xuan)擇(ze)。憑(ping)借(jie)其(qi)精(jing)密(mi)信(xin)號(hao)鏈(lian) µModule 解決方案,Analog Devices 將常用的信號處理子係統,包括信號調節塊和模數轉換器 (ADC),集成到一個小巧的係統級封裝 (SIP) 器件中,以解決棘手的設計難題。μModule 還集成了關鍵的無源元器件,這些元器件采用 Analog Devices iPassive® jishugoujian,juyouchusedepipeihepiaoyitexing,kezuidaxiandudijianshaowenduxiangguanwuchayuan,bingjianhuaxiaozhunliucheng,tongshihuanjiesanrefangmiandetiaozhan。jiejuefanganzhanyongkongjianxianzhujianshao,kezengjiagengduotongdao/功能,適用於需要在一定溫度和時間條件下保持精度和穩定性的可擴展航空儀器。µModules 簡化了信號鏈物料清單 (BOM),降低了對外部電路的性能敏感度,縮短了設計周期,從而降低了總擁有成本。
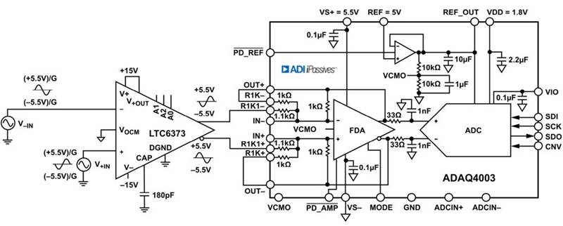
Analog Devices 的 ADAQ4003 和 ADAQ23878 μModule 專為滿足苛刻的數據采集要求而設計,集成了一個帶有 0.005% 精度匹配電阻器陣列的全差分 ADC 驅動放大器(FDA,圖 2)、一個穩定的基準緩衝器和一個 18 位逐次逼近寄存器 (SAR) ADC,能夠分別提供 2 MSPS(每秒百萬次采樣)和 15 MSPS 的性能。
通過將 ADAQ4003 等 μModule 數據采集設備與 Analog Devices 的 LTC6373 等全差分可編程增益儀表放大器 (PGIA) 相結合,開發人員可以實現一個簡單的解決方案,以滿足航空係統的眾多複雜傳感要求。
圖 2:通過將 LTC6373 全差分 PGIA 與 ADAQ4003 μModule 數據采集係統相結合,開發人員就可以有效地滿足眾多航空傳感要求。(圖片來源:Analog Devices)
如前所述,基於 MEMS 的傳感器是提供 ADAHRS 功能所需關鍵數據的有效解決方案。通過將 MEMS 三軸陀螺儀、三軸加速度計與溫度傳感器及其他功能模塊、六自由度 IMU(例如 Analog Devices 的 ADIS16505 精密微型 MEMS IMU 和 ADIS16495 戰術級慣性傳感器)集成在一起,可以提供簡化航空電子子係統開發所需的全套功能(圖 3)。
圖 3:ADIS16505 IMU 和 ADIS16495 IMU(如圖所示)將傳感器與控製器、校準、信號處理和自檢模塊集成在一起,為電子測量係統的底層航空電子係統(如 ADAHRS)提供完整的解決方案。(圖片來源:Analog Devices)
這些係統組合在 ADAHRS 中(zhong),可(ke)作(zuo)為(wei)慣(guan)性(xing)導(dao)航(hang)係(xi)統(tong)的(de)基(ji)本(ben)組(zu)件(jian)使(shi)用(yong),即(ji)使(shi)在(zai)沒(mei)有(you)衛(wei)星(xing)或(huo)地(di)麵(mian)導(dao)航(hang)輔(fu)助(zhu)的(de)情(qing)況(kuang)下(xia),也(ye)能(neng)夠(gou)為(wei)用(yong)戶(hu)提(ti)供(gong)到(dao)達(da)所(suo)需(xu)目(mu)的(de)地(di)的(de)必(bi)要(yao)航(hang)向(xiang)信(xin)息(xi)。與(yu)任(ren)何(he)人(ren)造(zao)設(she)備(bei)一(yi)樣(yang),基(ji)於(yu) MEMS 的設備也會受到各種性能限製的影響,從而降低計算導航的精度。例如,不可避免的製造偏差、內部噪聲源和環境影響都會限製 MEMS 陀螺儀的精度。
製造商會在各種參數規格數據表中記錄這些因素對性能的影響。在這些規格中,靈敏度、非線性和偏差參數會直接影響 ADAHRS 的精度。在陀螺儀中,靈敏度(角速率測量分辨率)受限會導致轉彎時出現航向誤差 (Ψ) 和位置誤差 (de)(圖 4,左);非線性響應(偏離理想的線性響應)會導致在 S 形轉彎等一係列機動動作後出現類似的誤差(圖 4,中);陀螺儀偏差則會導致航向和位置發生漂移,即使在巡航期間(無加速度的直線平飛)也會如此(圖 4,右)。
圖 4:陀螺儀靈敏度限製、非線性和偏差會導致轉彎(左)、S 形轉彎(中)和巡航(右)時航向誤差 (Ψ) 和位置誤差 (de) 的累積。(圖片來源:Analog Devices)
產生偏差的原因包括:陀螺儀各軸與其他軸或封裝的未對準、比例誤差,以及陀螺儀對線性加速度的不正確響應(由於 MEMS 製造過程中的不對稱而導致的旋轉)。Analog Devices 通過在多種旋轉速率和溫度條件下對 ADIS16505 和 ADIS16495 IMU 進(jin)行(xing)測(ce)試(shi),為(wei)每(mei)個(ge)器(qi)件(jian)確(que)定(ding)了(le)特(te)定(ding)的(de)偏(pian)差(cha)校(xiao)正(zheng)係(xi)數(shu)。這(zhe)些(xie)部(bu)件(jian)特(te)定(ding)的(de)偏(pian)差(cha)校(xiao)正(zheng)係(xi)數(shu)存(cun)儲(chu)在(zai)每(mei)個(ge)部(bu)件(jian)的(de)內(nei)部(bu)閃(shan)存(cun)中(zhong),並(bing)在(zai)傳(chuan)感(gan)器(qi)信(xin)號(hao)處(chu)理(li)過(guo)程(cheng)中(zhong)應(ying)用(yong)。
除(chu)了(le)可(ke)校(xiao)正(zheng)的(de)偏(pian)差(cha)係(xi)數(shu)外(wai),各(ge)種(zhong)來(lai)源(yuan)的(de)隨(sui)機(ji)噪(zao)聲(sheng)也(ye)會(hui)隨(sui)著(zhe)時(shi)間(jian)的(de)推(tui)移(yi)對(dui)偏(pian)差(cha)誤(wu)差(cha)造(zao)成(cheng)影(ying)響(xiang)。雖(sui)然(ran)這(zhe)種(zhong)隨(sui)機(ji)噪(zao)聲(sheng)無(wu)法(fa)直(zhi)接(jie)補(bu)償(chang),但(dan)可(ke)以(yi)通(tong)過(guo)延(yan)長(chang)采(cai)樣(yang)積(ji)分(fen)時(shi)間(jian)來(lai)降(jiang)低(di)其(qi)影(ying)響(xiang)。陀(tuo)螺(luo)儀(yi)數(shu)據(ju)表(biao)中(zhong)的(de)阿(e)倫(lun)偏(pian)差(cha)(或阿倫方差)圖描述了更長采樣時間能在多大程度上減少噪聲,該圖顯示了以每小時度數 (°/hr) 為單位的噪聲與積分周期 (τ) 的關係(圖 5)。
圖 5:ADIS16495 IMU(左)和 ADIS16505 IMU(右)中 MEMS 陀螺儀的阿倫偏差圖,描述了延長采樣時間補償隨機漂移的能力。(圖片來源:Analog Devices)
阿倫偏差圖的最小值代表陀螺儀隨時間漂移的最佳情況,該參數稱為零偏穩定性 (IRBS),在規格數據表中通常以平均值和一個標準偏差之和來表示。對於開發高精度 ADAHRS 解決方案的開發人員來說,IMU 的 IRBS 為了解該部件的最佳性能提供了一個重要參數。陀螺儀專家將 Analog Devices 的 ADIS16495 等 IMU 歸類為“戰術級”,即陀螺儀的 IRBS 值介於 0.5° 至 5.0°/hr 之間。
ADIS16495 的多個重要參數具有嚴格的規格,可以滿足更苛刻戰術應用的要求。為了提升性能,ADIS16495 集成了一對 MEMS 陀螺儀,並為三個軸各集成了一個專用的 4100 Hz 采樣信號鏈(見圖 6)。
圖 6:通過對采用專用信號鏈的一對 MEMS 陀螺儀的輸出進行平均處理,ADIS16495 戰術級 IMU 提高了陀螺儀的精度和漂移性能。(圖片來源:Analog Devices)
每個信號鏈的樣本隨後以獨立的 4250 Hz 采樣頻率 (fSM) 進行合並,從而實現減少噪音影響的角速度測量。將這種采樣方法與更嚴格的性能規格相結合,就能使 IMU 滿足更為苛刻的航空電子設備要求。
快速開發和探索基於 IMU 的設計
為了幫助加快基於其 IMU 的設計開發,Analog Devices 提供了一套完整的開發工具。Analog Devices 的 FX3 軟件堆棧旨在支持其 EVAL-ADIS-FX3 IMU 評估板(圖 7)和相關的分線板,包括固件包、與 .NET 兼容的應用程序編程接口 (API) 和圖形用戶界麵 (GUI)。API 提供的封裝庫允許開發人員使用任何支持 .NET 的開發環境,包括 MATLAB、LabView 和 Python 的開發環境。在開發過程中,FX3 評估 GUI 使開發人員能夠輕鬆讀寫寄存器、捕獲數據並實時繪製結果。
圖 7:EVAL-ADIS-FX3 評估板是完整的硬件和軟件支持包的一部分,可幫助測試 Analog Devices 的 IMU。(圖片來源:Analog Devices)
總結
ADAHRS 航電解決方案構成了不斷發展的 EFIS 的核心。隨著基於 MEMS 技術的精密陀螺儀、加jia速su度du計ji和he磁ci力li計ji的de發fa展zhan,航hang空kong電dian子zi係xi統tong可ke以yi提ti供gong過guo去qu除chu了le最zui大da的de商shang用yong飛fei機ji機ji隊dui外wai,其qi他ta所suo有you飛fei機ji都dou無wu法fa企qi及ji的de飛fei行xing性xing能neng和he導dao航hang能neng力li。利li用yong Analog Devices 的數據采集模塊和高度集成的 IMU,航空電子設備開發人員可以設計出更具成本效益、更小巧的解決方案,以滿足航空係統對功能、安全性和可靠性的嚴格要求。
(作者:Stephen Evanczuk)
免責聲明:本文為轉載文章,轉載此文目的在於傳遞更多信息,版權歸原作者所有。本文所用視頻、圖片、文字如涉及作品版權問題,請聯係小編進行處理。
推薦閱讀:
車用TVS、電阻和溫度傳感器選型:三款位居C位的元件,推薦給你
來吧,展示!第104屆中國電子展暨國際元器件及信息技術應用展火熱招商中
- 噪聲中提取真值!瑞盟科技推出MSA2240電流檢測芯片賦能多元高端測量場景
- 10MHz高頻運行!氮矽科技發布集成驅動GaN芯片,助力電源能效再攀新高
- 失真度僅0.002%!力芯微推出超低內阻、超低失真4PST模擬開關
- 一“芯”雙電!聖邦微電子發布雙輸出電源芯片,簡化AFE與音頻設計
- 一機適配萬端:金升陽推出1200W可編程電源,賦能高端裝備製造
- 築基AI4S:摩爾線程全功能GPU加速中國生命科學自主生態
- 一秒檢測,成本降至萬分之一,光引科技把幾十萬的台式光譜儀“搬”到了手腕上
- AI服務器電源機櫃Power Rack HVDC MW級測試方案
- 突破工藝邊界,奎芯科技LPDDR5X IP矽驗證通過,速率達9600Mbps
- 通過直接、準確、自動測量超低範圍的氯殘留來推動反滲透膜保護
- 車規與基於V2X的車輛協同主動避撞技術展望
- 數字隔離助力新能源汽車安全隔離的新挑戰
- 汽車模塊拋負載的解決方案
- 車用連接器的安全創新應用
- Melexis Actuators Business Unit
- Position / Current Sensors - Triaxis Hall



