技術解讀電感式接近傳感器的“芯”
發布時間:2020-02-07 責任編輯:xueqi
【導讀】大家一定很好奇接近開關的"芯"到底是什麼樣的,這次我們特意找到了這部分內容:電感式接近開關之“芯”---LMP91300的技術解讀。
相信 TI 德州儀器大家一定都不陌生,德州儀器(TI)是世界上最大的半導體公司之一。始終致力於提供創新半導體技術,幫助客戶開發世界最先進的電子產品。在模擬、嵌入式處理以及無線技術不斷深入至生活的方方麵麵,從數字通信娛樂到醫療服務、汽車係統以及各種廣泛的應用,無所不在。
這次我們介紹的LMP91300就是TI的產品。

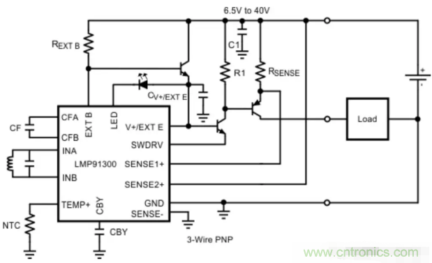
LMP91300是完整的模擬前端(AFE),已針對工業電感式接近傳感器進行了優化。LMP91300直接將外部LC儲罐的R P轉換為數字值。
完全支持製造後配置和校準。使用外部溫度傳感器對傳感器的溫度依賴性進行數字補償。LMP91300提供可編程的閾值,可編程的溫度補償和可編程的振蕩頻率範圍。由於其可編程性,LMP91300可以與多種外部電感器一起使用,並且其檢測閾值可以調整為所需的檢測距離。
內部穩壓器允許該器件在6.5V至40V的電源範圍內工作。可以對輸出進行編程,以NPN或PNP模式驅動外部晶體管。
LMP91300采用4mm x 5mm 24端子WQFN和2.05mm x 2.67mm 20端子DSBGA封裝,工作溫度範圍為–40°C至+ 125°C。

特征
後期製作配置和校準、可編程決策閾值、可編程遲滯、靈活的過載保護、數字溫度補償、集成LED驅動器、小尺寸,支持4mm傳感器(DSBGA封裝)、低功耗、集成穩壓器、3線功能、支持NPN和PNP模式、常開(NO)和常閉(NC)支持16位分辨率閾值設置
熟悉傳感器的朋友,是不是看這些特征覺得特別的眼熟。
下麵我們來看一下定義也就是怎麼用:


當然光有這個芯片還是不行滴,還需要一些外圍的硬件支持哦

好啦,是不是一隻現代技術的電感式接近開關傳感器就可以製造出來了呢?或者等有時間的時候我們來實際用這個芯片搭一隻哦。
特別推薦
- 噪聲中提取真值!瑞盟科技推出MSA2240電流檢測芯片賦能多元高端測量場景
- 10MHz高頻運行!氮矽科技發布集成驅動GaN芯片,助力電源能效再攀新高
- 失真度僅0.002%!力芯微推出超低內阻、超低失真4PST模擬開關
- 一“芯”雙電!聖邦微電子發布雙輸出電源芯片,簡化AFE與音頻設計
- 一機適配萬端:金升陽推出1200W可編程電源,賦能高端裝備製造
技術文章更多>>
- 一秒檢測,成本降至萬分之一,光引科技把幾十萬的台式光譜儀“搬”到了手腕上
- AI服務器電源機櫃Power Rack HVDC MW級測試方案
- 突破工藝邊界,奎芯科技LPDDR5X IP矽驗證通過,速率達9600Mbps
- 通過直接、準確、自動測量超低範圍的氯殘留來推動反滲透膜保護
- 從技術研發到規模量產:恩智浦第三代成像雷達平台,賦能下一代自動駕駛!
技術白皮書下載更多>>
- 車規與基於V2X的車輛協同主動避撞技術展望
- 數字隔離助力新能源汽車安全隔離的新挑戰
- 汽車模塊拋負載的解決方案
- 車用連接器的安全創新應用
- Melexis Actuators Business Unit
- Position / Current Sensors - Triaxis Hall
熱門搜索
按鈕開關
白色家電
保護器件
保險絲管
北鬥定位
北高智
貝能科技
背板連接器
背光器件
編碼器型號
便攜產品
便攜醫療
變容二極管
變壓器
檳城電子
並網
撥動開關
玻璃釉電容
剝線機
薄膜電容
薄膜電阻
薄膜開關
捕魚器
步進電機
測力傳感器
測試測量
測試設備
拆解
場效應管
超霸科技



