最詳細電磁爐原理講解
發布時間:2019-10-21 責任編輯:wenwei
【導讀】電(dian)磁(ci)爐(lu)是(shi)應(ying)用(yong)電(dian)磁(ci)感(gan)應(ying)加(jia)熱(re)原(yuan)理(li),利(li)用(yong)電(dian)流(liu)通(tong)過(guo)線(xian)圈(quan)產(chan)生(sheng)磁(ci)場(chang),該(gai)磁(ci)場(chang)的(de)磁(ci)力(li)線(xian)通(tong)過(guo)鐵(tie)質(zhi)鍋(guo)底(di)部(bu)的(de)磁(ci)條(tiao)形(xing)成(cheng)閉(bi)合(he)回(hui)路(lu)時(shi)會(hui)產(chan)生(sheng)無(wu)數(shu)小(xiao)渦(wo)流(liu),使(shi)鐵(tie)質(zhi)鍋(guo)體(ti)的(de)鐵(tie)分(fen)子(zi)高(gao)速(su)動(dong)動(dong)產(chan)生(sheng)熱(re)量(liang),然(ran)後(hou)加(jia)熱(re)鍋(guo)中(zhong)的(de)食(shi)物(wu)。

一、原理簡介
電(dian)磁(ci)爐(lu)是(shi)應(ying)用(yong)電(dian)磁(ci)感(gan)應(ying)加(jia)熱(re)原(yuan)理(li),利(li)用(yong)電(dian)流(liu)通(tong)過(guo)線(xian)圈(quan)產(chan)生(sheng)磁(ci)場(chang),該(gai)磁(ci)場(chang)的(de)磁(ci)力(li)線(xian)通(tong)過(guo)鐵(tie)質(zhi)鍋(guo)底(di)部(bu)的(de)磁(ci)條(tiao)形(xing)成(cheng)閉(bi)合(he)回(hui)路(lu)時(shi)會(hui)產(chan)生(sheng)無(wu)數(shu)小(xiao)渦(wo)流(liu),使(shi)鐵(tie)質(zhi)鍋(guo)體(ti)的(de)鐵(tie)分(fen)子(zi)高(gao)速(su)動(dong)動(dong)產(chan)生(sheng)熱(re)量(liang),然(ran)後(hou)加(jia)熱(re)鍋(guo)中(zhong)的(de)食(shi)物(wu)。

二、電磁爐的原理方塊圖

三、電磁爐工作原理說明
1. 主回路

圖中整流橋DB1將工頻(50HZ)電流變成直流電流,L1為扼流圈,L2是電磁線圈,IGBT由控製電路發出的矩形脈衝驅動,IGBT導通時,流過L2的電流迅速增加。IGBT截止時,L2、C12發生串聯諧振,IGBT的C極對地產生高壓脈衝。當該脈衝降至為零時,驅動脈衝再次加到IGBT上使之導通。上述過程周而複始,最終產生25KHZ左右的主頻電磁波,使陶瓷板上放置的鐵質鍋底感應出渦流並使鍋發熱。串聯諧振的頻率取之L2、C12的參數。
C11為電源濾波電容,CNR1為壓敏電阻(突波吸收器)。當AC電源電壓因故突然升在時,即瞬間短路,使保險絲迅速熔斷,以保護電路。
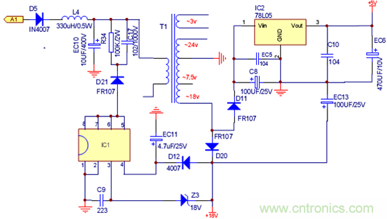
2. 副電源

開關電源式主板共有+5V,+18V兩種穩壓回路,其中橋式整流後的+18V供IGBT的驅動回路和供主控IC LM339和風扇驅動回路使用,由三端穩壓電路穩壓後的+5V供主控MCU使用。
3. 冷卻風扇
主控IC發出風扇驅動信號(FAN),使(shi)風(feng)扇(shan)持(chi)續(xu)轉(zhuan)動(dong),吸(xi)入(ru)外(wai)冷(leng)空(kong)氣(qi)至(zhi)機(ji)體(ti)內(nei),再(zai)從(cong)機(ji)體(ti)後(hou)側(ce)排(pai)出(chu)熱(re)空(kong)氣(qi),以(yi)達(da)到(dao)機(ji)內(nei)散(san)熱(re)目(mu)的(de),避(bi)免(mian)零(ling)件(jian)因(yin)高(gao)溫(wen)工(gong)作(zuo)環(huan)境(jing)造(zao)成(cheng)損(sun)壞(huai)故(gu)障(zhang)。當(dang)風(feng)扇(shan)停(ting)轉(zhuan)或(huo)散(san)熱(re)不(bu)良(liang),IGBT表貼熱敏電阻將超溫信號傳送到CPU,停止加熱,實現保護。通電瞬間CPU會發出一個風扇檢測信號,以後整機正常運行時CPU發出風扇驅動信號使其工作。

4. 定溫控製及過熱保護電路

該電路主要功能為依據置於陶板下方的熱敏電阻(RT1)和IGBT上的熱敏電阻(負溫度係數)探測溫度而改變電阻的一隨溫度變化的電壓單位傳送至主控IC(CPU),CPU經A/D轉後對照溫度設定值比較而做出運行或停止運行信號。
5.燈板排線引腳功能
12V電壓,觸摸供電用。
● 爐麵測溫反饋電壓。
● IGBT測溫反饋電壓。
● 蜂鳴器驅動信號
● 風扇驅動信號
● 開關K信號
● 鍋具檢知信號
● PWM功率控製
● 中斷信號(過流或脈衝檢測)
● +5V (11) 地
● 高低壓檢測
● 電流檢測反饋(功率大小判斷)
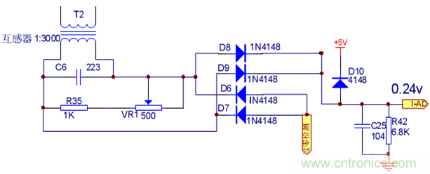
6.負載電流檢知電路

該電路中T2(互感器)串接在DB1(橋式整流器)前的線路上,因此T2二次側的AC電壓可反映輸入電流的變化,此AC電壓再經D6-D9全波整流為DC電壓,該電壓經R42分壓後直接送到CPU的AD腳,CPU根據轉換後的AD值判斷電流大小結合軟件計算功率,並控製PWM輸出大小來控製功率及檢知負載。
7.驅動電路

該電路將來自脈寬調整電路輸出的脈衝信號放大到足以驅動IGBT開啟和關閉的信號強度,輸入脈衝寬度愈寬IGBT開啟時間愈長,線盤鍋具輸出功率愈大,即火力愈高。
8.同步振蕩回路

由R4、R5 、R7、R19、R20、R22、R23、C1、C2 、C13與339組成同步檢測回路; 由D3、R8、R15、R9、C7組成的振蕩電路(鋸齒波發生器),振蕩頻率在PWM的調製下 下與鍋具工作頻率實現同步,經339第13腳輸出同步脈衝至驅動實現平穩運行。
9.浪湧保護電路

由R45、R13、R16、R47、R39、R40、C20、C18組成浪湧保護電路。當浪湧到來時,通過互感器傳遞在R45 上形成同幅度的負壓,使339比較端翻轉,2腳輸出低電平,一方麵通知MUC停功率,另一方麵通過D4把K信號關斷,關閉驅動輸出。
10.動態電壓檢測電路
D13、D14 R18、R2、R52、D8、EC2和DB的另兩端組成電壓檢測電路,由CPU直接將整流脈動波AD轉後,檢測電源電壓是否在145V~270V範圍。
11.瞬間高壓控製

R22、R23、R24、R26和339組成,電壓正常時該電路不起作用,當反壓瞬間高壓超過1100V 時,339輸出低電平,拉低PWM,降低輸出功率,控製反壓,保護IGBT不會過壓擊穿。
四、故障與維修
故障1.不通電和按鍵無反應

故障2.不啟動(啟動一會關機,蜂鳴器隔幾秒響一次)

故障3.自動關機(開幾分鍾關機,或者不定期關機)

故障4.加熱慢、加熱斷斷續續或火力過低

故障5.噪聲大

故障6. 風扇故障
(1)風扇有異響
● 風扇扇葉是否斷裂;
● 是否有異物幹擾;
● 風葉變形,有質量問題或受外力原因造成。
(2)風扇不轉
● 風扇18V供電是否開路;
● 風扇插座及連線是否開路,風扇扇葉是否卡死;
● 風扇電機因缺油幹涸損壞;
● 風扇驅動三極管Q1,CE極開路或BE極短路。
● 單片機控製風扇輸出口在開機狀態無高電平輸出,I/O口損壞。
(3)風扇上電自轉失控
● 驅動三極管Q1 CE極短路。
● 單片機輸出口損壞,一直保持高電平。
故障7.蜂鳴器長鳴或者不響。
(1) 長鳴,是否伴隨有其它故障,單片機失控;
(2) 不響,蜂鳴器損壞;R29是否開路,虛焊;單片機控製蜂鳴I/0口損壞。

故障8.功率不可調,偏大或偏小
(1) 功率“加,減”按鍵是否失控,而其它功能檔可調節,換按鍵;
(2) 檢查功率調節電位器VR1是否接觸不良/開路;
(3) 檢查電流互感器T2是否變質/漏電;
(4) 檢查D6、D7、D8、D9、 四個IN4148其中是否開路或短路;
(5) 檢查微晶板表麵與線盤表麵之間間距是否在正常範圍10—11mm。
(6) 檢查線盤是否變形,表麵是否變黑。
(7) 檢查PWM濾波電容EC8是否漏電。
(8) 檢查C11 (5uF)高壓濾波電容容量是否變小。
(9) 查電壓檢測回路EC2是否漏電,R2、R52阻值是否變大,D2是否擊穿。
故障9.功率不穩定(開開停停)
(1)用萬用表測電網是否波動太大,使浪湧保護工作;
(2)檢查C12、C11高壓電容引腳是否虛焊打火,線盤接線端是否鬆動打火,造成單片機保護。
(3)檢查插座插頭是否鬆動打火。
(4)查C11(5Uf)高壓電容容量是否減小。
(5) 查供電 18V、5V是否正常,代換LM339。
(6)查互感器次級是否開路,D6、D7、D8、D9是否擊穿,EC7是否漏電。

故障10.工作過程中鍋底有異響
(1) 檢查鍋具是否太薄,使加熱過程中振動太大。
(2) 檢查電網雜波是否太大,使電磁爐工作受到調製。
(3) 檢查18V、5V濾波電容EC6、EC13、C10、C8、EC5是否失效;
(4) 檢查PWM電容EC8容量是否有變小。
故障11. 顯示操作正常,無E0,無功率輸出。
(1)電網幹擾太大,使衝擊保護電路一直功作。
(2)查過流/衝擊保護電路是否誤工作,C6、C20、C18是否失效,R15阻值是否變大。單片機中斷腳(INT)是否為低電平。
(3)檢查互感器是否漏電,使單片機電流檢測腳在待機狀態電平高於0.5V;
(4)檢查C11與C12高壓電容是否失效;
(5)代換LM339,燈板排插是否有接觸不良。

故障12 .開機顯E0
(1)檢查鍋的材質和尺寸>10cm是否規定範圍;
(2)檢查燈板排插是否有氧化接觸不良;
(3) 查Z1是否漏電,擊穿。
(4)檢查振蕩回路C3、D3是否已損壞。
(5)查同步回路R19、R20、R22、R23、R4、R5、R7是否開路,C1、C2、C13是否漏電,代換339。
(6)查Q2、Q3是否損壞,R49是否開路使驅動無18V。
故障13.不開機,上電有鳴叫
(1) 檢查燈板排插是否氧化接觸不良;
(2) 檢查開機按鍵是否良好;檢查其它按鍵是否有短路現象。
故障14.上電無聲、無反應
(1)檢查220伏電源線是否正常,插頭是否燒黑;
(2)檢查電源接插件,保險是否虛焊。
(3)檢查主板是否有斷裂;
(4)查開關電源供電是否正常,D5、L4,Z3,IC1是否正常。
(5)單片機5V供電是否正常,查IC2(78L05),代換Y1 晶振,單片機;
(6)檢查燈板排線是否氧化、鬆脫;

故障15.工作正常,隻是數碼管顯示缺筆少畫
(1)數碼管是否損壞;
(2)164是否正常;
(3)發光二極管是否有漏電短路損壞現象;
(4)線路板是否有虛焊、裂痕、進水;
(5)單片機是否正常。
故障16.炸機
(1)隻燒保險,查壓敏電阻ZNR或保險質量不良,直接更換。
(2)燒IGBT、橋堆、保險 查無原因,元器件質量問題或電網衝擊太大,直接更換。(3) 炸機存在以下原因:
● 高壓電容C11、C12容量變質,虛焊打火。
● 線盤接線柱虛焊,連接鬆動打火。
● 線盤燒黑損壞。
● 驅動電路Q6、Z1損壞。
● 18V供電降低<12V(風機損壞或濾波電容漏電),使IGBT驅動不良迅速發熱損壞。
● LM339不良。
● 矽脂幹涸使IGBT散熱不良,令貼在IGBT表麵的熱敏電阻測溫不準,綜合損壞。
● 機板進水,進蟑螂短路打火。
● 開關電源損壞,使18V供電瞬間升高損壞。
● PWM濾波電容EC8開路或無容量

五、一般故障顯示代碼
1. 無鍋 E0
2. 電壓過低(<150V) E1
3. 電壓過高(>270V) E2
4. 爐麵傳感器短路或幹燒故障 E3
5. 爐麵傳感器開路 E4
6. IGBT超溫(90ºC)或傳感器短路 E5
7. IGBT傳感器開路故障 E6
推薦閱讀:
特別推薦
- 噪聲中提取真值!瑞盟科技推出MSA2240電流檢測芯片賦能多元高端測量場景
- 10MHz高頻運行!氮矽科技發布集成驅動GaN芯片,助力電源能效再攀新高
- 失真度僅0.002%!力芯微推出超低內阻、超低失真4PST模擬開關
- 一“芯”雙電!聖邦微電子發布雙輸出電源芯片,簡化AFE與音頻設計
- 一機適配萬端:金升陽推出1200W可編程電源,賦能高端裝備製造
技術文章更多>>
- 築基AI4S:摩爾線程全功能GPU加速中國生命科學自主生態
- 一秒檢測,成本降至萬分之一,光引科技把幾十萬的台式光譜儀“搬”到了手腕上
- AI服務器電源機櫃Power Rack HVDC MW級測試方案
- 突破工藝邊界,奎芯科技LPDDR5X IP矽驗證通過,速率達9600Mbps
- 通過直接、準確、自動測量超低範圍的氯殘留來推動反滲透膜保護
技術白皮書下載更多>>
- 車規與基於V2X的車輛協同主動避撞技術展望
- 數字隔離助力新能源汽車安全隔離的新挑戰
- 汽車模塊拋負載的解決方案
- 車用連接器的安全創新應用
- Melexis Actuators Business Unit
- Position / Current Sensors - Triaxis Hall
熱門搜索
微波功率管
微波開關
微波連接器
微波器件
微波三極管
微波振蕩器
微電機
微調電容
微動開關
微蜂窩
位置傳感器
溫度保險絲
溫度傳感器
溫控開關
溫控可控矽
聞泰
穩壓電源
穩壓二極管
穩壓管
無焊端子
無線充電
無線監控
無源濾波器
五金工具
物聯網
顯示模塊
顯微鏡結構
線圈
線繞電位器
線繞電阻




