TI的創新毫米波技術:用於交通監控的無線傳感解決方案
發布時間:2018-11-26 責任編輯:wenwei
【導讀】智能城市的一個關鍵要素是配備有傳感器的智能交通係統,可監控城市的“健康” - 跟蹤交通數據和停車計時以實施執法,紅綠燈優先事項和事件管理,如圖1所示。

圖 1:智能交通係統通過路口監控和停車位檢測來幫助監控城市的“健康”
智zhi能neng傳chuan感gan器qi作zuo為wei智zhi能neng交jiao通tong係xi統tong的de核he心xin,可ke以yi追zhui蹤zong交jiao通tong擁yong堵du並bing保bao持chi交jiao通tong暢chang通tong,特te別bie是shi在zai十shi字zi路lu口kou和he高gao速su公gong路lu上shang。這zhe些xie傳chuan感gan器qi必bi須xu具ju備bei以yi下xia功gong能neng:
精確性
用於測量車輛或行人的延伸範圍,速度和位置。
穩固性
包括在不透氣的天氣,黑暗和陽光下工作。
整體性
優化實時評估和修正。
易於使用性
帶有參考代碼和樣本以加速部署。
TI的創新毫米波(mmWave)技術是一種用於交通監控的無線傳感解決方案,它具有測量距離、速度和位置信息的能力,以確定車輛與交叉路口間的距離、車速和車道占用情況。新的使用毫米波雷達傳感器進行交通監控檢測和追蹤參考設計中,IWR1642包含能夠檢測物體的C674x數字信號處理器,同時Arm® R4F處理器則可以隨時追蹤車輛的行駛距離和速度。參見圖2。

圖 2:左側的圖表清楚地顯示了使用IWR1642檢測和跟蹤兩輛車的過程
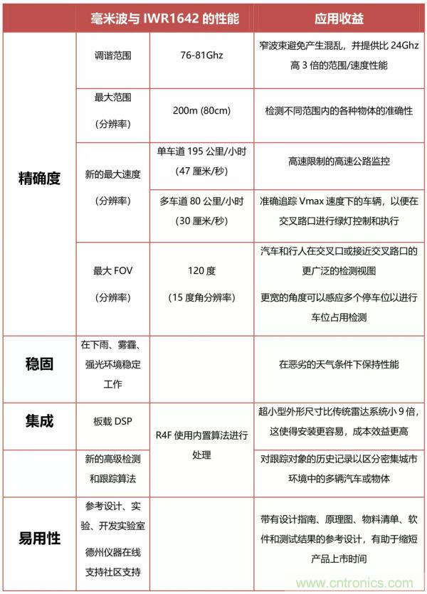
TI的新設計,為設計師在廣泛的應用中使用毫米波雷達傳感器提供了便捷(見表1)。例(li)如(ru),一(yi)種(zhong)監(jian)測(ce)高(gao)速(su)公(gong)路(lu)上(shang)車(che)速(su)的(de)傳(chuan)感(gan)器(qi)可(ke)以(yi)遠(yuan)程(cheng)發(fa)放(fang)超(chao)速(su)罰(fa)單(dan),並(bing)降(jiang)低(di)執(zhi)法(fa)人(ren)員(yuan)遇(yu)到(dao)危(wei)險(xian)情(qing)況(kuang)的(de)可(ke)能(neng)性(xing)。然(ran)而(er),為(wei)了(le)做(zuo)到(dao)這(zhe)一(yi)點(dian),傳(chuan)感(gan)器(qi)必(bi)須(xu)能(neng)夠(gou)準(zhun)確(que)地(di)檢(jian)測(ce)處(chu)於(yu)不(bu)同(tong)距(ju)離(li)的(de)各(ge)個(ge)物(wu)體(ti)的(de)速(su)度(du),這(zhe)需(xu)要(yao)通(tong)過(guo)設(she)計(ji)中(zhong)增(zeng)加(jia)的(de)Vmax算法而得以實現。

表1:TI的毫米波傳感器為智能交通係統提供了優勢
這zhe一yi功gong能neng還hai可ke以yi提ti高gao傳chuan感gan器qi監jian測ce交jiao叉cha口kou的de準zhun確que性xing,使shi其qi能neng夠gou更geng好hao地di預yu測ce接jie近jin車che輛liang的de數shu量liang。並bing啟qi用yong綠lv燈deng控kong製zhi,減jian少shao車che輛liang的de啟qi動dong和he停ting止zhi從cong而er使shi交jiao通tong更geng加jia流liu暢chang,並bing使shi得de給gei闖chuang紅hong燈deng車che輛liang發fa送song罰fa單dan變bian得de更geng容rong易yi。
gaicankaoshejihaijuyouxianjindejiancehezhuizongsuanfa,shichuanganqinenggoubaoyoutedingwutisuochuweizhidelishijilu,congershichuanganqigengrongyizaimijidechengshihuanjingzhongqufenqilianghuoqitawuti。
該解決方案具有35厘米的分辨率,能夠檢測到距離不超過200米的各種物體。此外, 具有50厘米/秒速度分辨率的解決方案,可以在高速公路單車道上精確地追蹤200公裏/時及更高限速的車輛,以及限速70千米/時,在有交叉路口綠燈控製和執法的多車道上的車輛。
120度視野(FOV)功能具有15度du角jiao分fen辨bian率lv,可ke以yi使shi視shi野ye範fan圍wei更geng為wei寬kuan廣guang從cong而er檢jian測ce到dao接jie近jin交jiao叉cha路lu口kou的de車che輛liang或huo行xing人ren。傳chuan感gan器qi可ke以yi留liu意yi多duo個ge停ting車che位wei,以yi便bian司si機ji知zhi道dao停ting車che場chang某mou車che道dao內nei是shi否fou有you車che位wei,或huo者zhe他ta們men需xu要yao換huan一yi層ceng樓lou找zhao尋xun。
推薦閱讀:
特別推薦
- 噪聲中提取真值!瑞盟科技推出MSA2240電流檢測芯片賦能多元高端測量場景
- 10MHz高頻運行!氮矽科技發布集成驅動GaN芯片,助力電源能效再攀新高
- 失真度僅0.002%!力芯微推出超低內阻、超低失真4PST模擬開關
- 一“芯”雙電!聖邦微電子發布雙輸出電源芯片,簡化AFE與音頻設計
- 一機適配萬端:金升陽推出1200W可編程電源,賦能高端裝備製造
技術文章更多>>
- 築基AI4S:摩爾線程全功能GPU加速中國生命科學自主生態
- 一秒檢測,成本降至萬分之一,光引科技把幾十萬的台式光譜儀“搬”到了手腕上
- AI服務器電源機櫃Power Rack HVDC MW級測試方案
- 突破工藝邊界,奎芯科技LPDDR5X IP矽驗證通過,速率達9600Mbps
- 通過直接、準確、自動測量超低範圍的氯殘留來推動反滲透膜保護
技術白皮書下載更多>>
- 車規與基於V2X的車輛協同主動避撞技術展望
- 數字隔離助力新能源汽車安全隔離的新挑戰
- 汽車模塊拋負載的解決方案
- 車用連接器的安全創新應用
- Melexis Actuators Business Unit
- Position / Current Sensors - Triaxis Hall
熱門搜索




