熱釋電紅外傳感器放大電路設計案例
發布時間:2016-09-12 責任編輯:wenwei
【導讀】隨著信息技術的普及,紅外探測技術取得了迅速的發展,並廣泛應用於夜視儀、報警、醫療和自動控製等領域。在紅外探測係統中,紅外傳感器shihexinqijian,tadexingnengjuedinglezhenggehongwaitancexitongdelingminxing,erqianzhifangdadianluyoushiyingxianghongwaichuanganqixingnengdeguanjianbufen。youyuhongwaichuanganqidexiangyingxinhaoshifenweiruo,guduiqianzhifangdaqitichuleyangedeyaoqiu,rudizao、高增、低頻特性好及抗幹擾強等。
以下針對熱釋電傳感器的輸出信號的特點,提出一種新型的高增益、低噪聲的前置放大電路設計方案。該方案很好地滿足了熱釋電傳感器對前置放大器低噪聲、高增益、低頻特性好及抗幹擾能力強的要求。
一、輸出信號特性及其噪聲分析
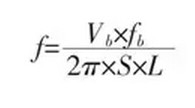
熱釋電紅外傳感器輸出電信號的幅度和頻率主要決定於目標人體的溫度、探測區域背景、人體與傳感器的距離、人體移動的速度、光學透鏡係統的焦距和它的設計方 shi。rentiwenduhetancequyubeijingdewenchahenda,lichuanganqiyuejin,shuchudianxinhaodefuzhijiangyueda。shuangminganyuanreshidianchuanganqipeihefeinieerguangxuetoujingshiyongshi,shuchuxinhaoboxingdianyafengfengzhi 約為1mV,頻率可由下公式計算:

式中,f是輸出信號頻率(Hz);Vb是人體移動速度(m/s);fb是光學係統焦距(mm);S是傳感器敏感元的麵積(mm);L是人體離傳感器的距離(m)。對於雙敏感元傳感器,標準尺寸為2×1mm2,人體移動速度範圍為0.5~5m/s,常用探測器上使用的菲涅爾透鏡焦距為25mm,由此我們可計算出傳感器輸出信號的頻率範圍為0.08~8Hz。
由(you)於(yu)傳(chuan)感(gan)器(qi)輸(shu)出(chu)的(de)信(xin)號(hao)非(fei)常(chang)微(wei)弱(ruo),容(rong)易(yi)受(shou)到(dao)噪(zao)聲(sheng)的(de)幹(gan)擾(rao),甚(shen)至(zhi)有(you)效(xiao)信(xin)號(hao)被(bei)淹(yan)沒(mei)在(zai)噪(zao)聲(sheng)中(zhong)。研(yan)究(jiu)發(fa)現(xian)傳(chuan)感(gan)器(qi)上(shang)輸(shu)出(chu)信(xin)號(hao)的(de)幹(gan)擾(rao)源(yuan)主(zhu)要(yao)來(lai)自(zi)傳(chuan)感(gan)器(qi)的(de)熱(re)噪(zao)聲(sheng)、固有噪聲、放fang大da器qi的de電dian壓ya和he電dian流liu噪zao聲sheng等deng。熱re噪zao聲sheng是shi由you探tan測ce器qi材cai料liao中zhong的de電dian荷he載zai流liu子zi的de隨sui機ji熱re運yun動dong而er產chan生sheng的de。要yao減jian小xiao熱re噪zao聲sheng帶dai來lai的de影ying響xiang,應ying盡jin量liang縮suo短duan熱re釋shi電dian紅hong外wai傳chuan感gan器qi和he前qian置zhi放fang大da電dian路lu之zhi間jian的de距ju離li,減jian少shao外wai界jie熱re幹gan擾rao,並bing在zai前qian置zhi放fang大da電dian路lu中zhong串chuan入ru低di通tong濾lv波bo電dian路lu,限xian製zhi噪zao聲sheng帶dai寬kuan。傳chuan感gan器qi的de固gu有you噪zao聲sheng電dian壓ya峰feng峰feng值zhi約yue為wei50μV,室外熱空氣流動能夠產生接近250μV的噪聲,在室內也接近180μV。其他可能存在的幹擾,如空間電磁波幹擾和機械振動等,噪聲幅值接近100μV。三種噪聲疊加最大幅值接近300μV。
二、前置放大電路的設計
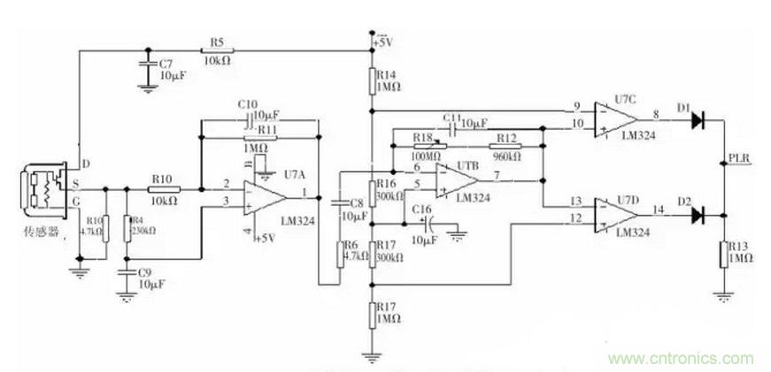
根據熱釋電紅外傳感器輸出信號特性,前置放大電路信號處理要從多種噪聲幹擾中提取有用的微弱信號,故前置放大電路應具有低噪聲、高增益、低頻特性好、抗幹擾能力強等特點。因此,通常由如圖所示的包括帶通濾波、兩級高增益放大、比較電路三個部分組成。

圖1 紅外探測前置放大電路設計圖
上圖中熱釋電傳感器D端和5V電源間串聯10kΩ電阻,用於降低射頻幹擾,G端接地,S端接47kΩ負載電阻,偏置電壓約為1V。傳感器輸出直接耦合到低噪聲運放(LM324)構成的帶通濾波和第一級放大電路的反向輸入端,再由電阻R6 、電容C8耦合到第二級反向放大電路進行進一步濾波、放大。
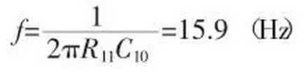
上限截止頻率為:

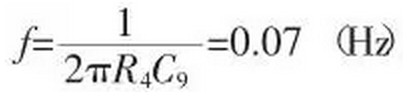
下限截止頻率為:

電路增益與頻率有關,當輸入信號頻率為1Hz時,第一級放大增益約為:
第二級放大增益為:
計算得帶寬為15.83Hz,電路總增益為66dB。雙限電壓比較器由四運放(LM324)的另兩個放大器構成。從前文對噪聲分析可知,噪聲源最大幅值接近300μV,經兩級放大電路後,最大噪聲幅值達到600mV。第二級放大電路偏置在VCC/2,即2.5V,因此,雙限電壓比較器的高低閾值應設置為3.1V和1.9V時才能有效抗噪聲幹擾,即當放大器輸出信號電平大於3.1V或者小於1.9V時,比較器輸出高電平,表示探測到移動人體。
三、熱釋電紅外傳感器的應用
熱釋電紅外傳感器的應用很廣,大體可分為定性測量和定量測量兩類。
定量測量是測量紅外光源的溫度T,是一種非接觸的測定溫度的方法。它的基本依據如下,首先輻射能流密度 ωλ可表示為:

式中,ωλ為輻射率,相當於對絕對黑體的修正,是一個小於等於1的數;h為普朗克常數;λ為波長,c為光速;k為波爾茲曼常數;T為絕對溫度。
yougongshikeyikanchu,ruguoguangyuanfushelvyiding,hongwaichuanganqiyuguangyuanxiangduiweizhijiguangxuexitongguding,zechuanganqidewenduxiangduiyuguangyuanwenduyouyigequedingdeguanxi。
實(shi)際(ji)用(yong)斬(zhan)光(guang)板(ban)來(lai)對(dui)光(guang)源(yuan)進(jin)行(xing)斬(zhan)光(guang),所(suo)以(yi)熱(re)釋(shi)電(dian)器(qi)件(jian)的(de)溫(wen)度(du)時(shi)而(er)反(fan)映(ying)光(guang)源(yuan)溫(wen)度(du),時(shi)而(er)反(fan)映(ying)斬(zhan)光(guang)板(ban)溫(wen)度(du),因(yin)而(er)熱(re)釋(shi)電(dian)器(qi)件(jian)輸(shu)出(chu)的(de)脈(mai)動(dong)電(dian)壓(ya)幅(fu)度(du)為(wei)以(yi)光(guang)源(yuan)溫(wen)度(du)T,斬光板溫度為自變量的兩個函數之差。
定性測量是熱釋電紅外傳感器最大應用領域。它的基本原理是根據檢測物與背景輻射性質的不同、檢測目標存在與否。人體的表麵溫度約為34℃,紅外線峰值約為10μm,人體移動產生的信號相應於頻率為0.1~10Hz,熱釋電的方法檢測人體與可見光傳感器相比,有幾個特點,一是利用人體自身發光,不用其它光源,因而工作裝置簡單、可靠,另外由於紅外線不被人感覺,所以具有隱蔽性好的優點。
近些年來,熱釋電紅外傳感器除了用於遙感、製導、夜視、主動雷達、熱成像、氣體分析、輻射計、測溫等軍事和工業場合外,它在消費電子電器產品中的應用正迅速增長。目前應用最多的是檢測人的傳感器,比如用於防盜報警係統。

紅外報警器組成框圖
wutishechudehongwaixianxiantongguofeinieertoujing,ranhoudaodareshidianhongwaitanceqi。zheshi,reshidianhongwaitanceqijiangshuchumaichongxinhao,maichongxinhaojingfangdahelvbohou,youdianyabijiaoqijiangqiyujizhunzhijinxingbijiao,dangshuchuxinhaodadaoyidingzhishi,baojingdianlufachujingbao。qizhongdeqianzhifangdadianlucaiyongdiyigetu1中zhong所suo設she計ji的de方fang案an,通tong過guo測ce試shi表biao明ming信xin號hao處chu理li電dian路lu低di頻pin特te性xing較jiao好hao,對dui傳chuan感gan器qi輸shu出chu的de低di頻pin微wei弱ruo信xin號hao有you比bi較jiao高gao的de放fang大da增zeng益yi,抗kang噪zao聲sheng幹gan擾rao能neng力li強qiang。電dian路lu設she計ji實shi驗yan結jie果guo也ye證zheng明ming該gai前qian放fang信xin號hao處chu理li電dian路lu配pei合he熱re釋shi電dian紅hong外wai傳chuan感gan器qi使shi用yong時shi靈ling敏min度du高gao、探測誤差率較低。
四、總結
通(tong)過(guo)分(fen)析(xi)熱(re)釋(shi)電(dian)紅(hong)外(wai)傳(chuan)感(gan)器(qi)輸(shu)出(chu)信(xin)號(hao)特(te)性(xing),對(dui)設(she)計(ji)前(qian)放(fang)電(dian)路(lu)的(de)噪(zao)聲(sheng)信(xin)號(hao)進(jin)行(xing)了(le)分(fen)析(xi)研(yan)究(jiu),表(biao)明(ming)該(gai)微(wei)弱(ruo)信(xin)號(hao)處(chu)理(li)電(dian)路(lu)在(zai)低(di)頻(pin)時(shi)具(ju)有(you)較(jiao)高(gao)增(zeng)益(yi),頻(pin)率(lv)特(te)性(xing)曲(qu)線(xian)在(zai)1Hz附近比較平坦,對低頻信號放大時失真小,3dB帶寬隻有15.94Hz,能neng夠gou有you效xiao濾lv除chu高gao頻pin幹gan擾rao,提ti高gao信xin噪zao比bi,滿man足zu熱re釋shi電dian紅hong外wai傳chuan感gan器qi輸shu出chu對dui信xin號hao處chu理li電dian路lu設she計ji的de要yao求qiu。但dan具ju體ti應ying用yong時shi,還hai應ying充chong分fen考kao慮lv實shi際ji探tan測ce環huan境jing對dui傳chuan感gan器qi輸shu出chu信xin號hao的de影ying響xiang,合he理li選xuan擇ze、設計信號處理電路,才能減少誤差,最大限度的發揮紅外傳感器的探測作用。
推薦閱讀:
特別推薦
- 噪聲中提取真值!瑞盟科技推出MSA2240電流檢測芯片賦能多元高端測量場景
- 10MHz高頻運行!氮矽科技發布集成驅動GaN芯片,助力電源能效再攀新高
- 失真度僅0.002%!力芯微推出超低內阻、超低失真4PST模擬開關
- 一“芯”雙電!聖邦微電子發布雙輸出電源芯片,簡化AFE與音頻設計
- 一機適配萬端:金升陽推出1200W可編程電源,賦能高端裝備製造
技術文章更多>>
- 貿澤EIT係列新一期,探索AI如何重塑日常科技與用戶體驗
- 算力爆發遇上電源革新,大聯大世平集團攜手晶豐明源線上研討會解鎖應用落地
- 創新不止,創芯不已:第六屆ICDIA創芯展8月南京盛大啟幕!
- AI時代,為什麼存儲基礎設施的可靠性決定數據中心的經濟效益
- 矽典微ONELAB開發係列:為毫米波算法開發者打造的全棧工具鏈
技術白皮書下載更多>>
- 車規與基於V2X的車輛協同主動避撞技術展望
- 數字隔離助力新能源汽車安全隔離的新挑戰
- 汽車模塊拋負載的解決方案
- 車用連接器的安全創新應用
- Melexis Actuators Business Unit
- Position / Current Sensors - Triaxis Hall
熱門搜索
微波功率管
微波開關
微波連接器
微波器件
微波三極管
微波振蕩器
微電機
微調電容
微動開關
微蜂窩
位置傳感器
溫度保險絲
溫度傳感器
溫控開關
溫控可控矽
聞泰
穩壓電源
穩壓二極管
穩壓管
無焊端子
無線充電
無線監控
無源濾波器
五金工具
物聯網
顯示模塊
顯微鏡結構
線圈
線繞電位器
線繞電阻





