應用光柵傳感器在位移測量中的軟、硬件設計
發布時間:2013-03-20 責任編輯:shyhuang
【導讀】本文采用光柵作為傳感元件,經接收元件後變為周期性變化的電信號(近似正弦信號),采用邏輯辨向電路區別位移的正反向,利用單片機進行數據處理並顯示結果。軟件采用彙編語言實現。
光柵作為精密測量的一種工具,由於他本身具有的優點,已在精密儀器、坐標測量、精確定位、高(gao)精(jing)度(du)精(jing)密(mi)加(jia)工(gong)等(deng)領(ling)域(yu)得(de)到(dao)了(le)廣(guang)泛(fan)的(de)應(ying)用(yong)。光(guang)柵(zha)測(ce)量(liang)技(ji)術(shu)是(shi)以(yi)光(guang)柵(zha)相(xiang)對(dui)移(yi)動(dong)所(suo)形(xing)成(cheng)的(de)莫(mo)爾(er)條(tiao)紋(wen)信(xin)號(hao)為(wei)基(ji)礎(chu)的(de),對(dui)此(ci)信(xin)號(hao)進(jin)行(xing)一(yi)係(xi)列(lie)的(de)處(chu)理(li),即(ji)可(ke)獲(huo)得(de)光(guang)柵(zha)相(xiang)對(dui)移(yi)動(dong)的(de)位(wei)移(yi)量(liang)。將(jiang)光(guang)柵(zha)位(wei)移(yi)傳感器與微電子技術相結合,進行線性位移量的測量,以實現較高的測量精度。
硬件電路
本設計的硬件電路主要由單片機89C51、計數器8253、細分與辨向電路、信號變換電路和光柵位移傳感器組成。如圖1所示。
光柵位移傳感器
光柵位移傳感器包括的部分:光柵;光柵光學組成。光柵光學係統的作用是形成莫爾條紋;光電接受係統。光電接受係統是由光敏元件組成,將莫爾條紋的光學信號轉換成電信號,本係統采用的光敏元件是4個矽光電池。
圖1:硬件原理圖
信號變換電路
信號變換就是將由光敏元件輸出的正弦電信號轉換成方波信號。本文中采用的比較器LM339,來自光柵的莫爾條紋照到光敏元件矽光電池上,他們所輸出的電信號加到LM339的2個比較器的正輸入端上,而在這2個比較器的負輸入端分別預製一定的參考電壓,該參考電壓應使光柵輸出的方波的高、低電平寬度一樣。
細分與辨向電路
細分電路
為記錄光柵上移過的條紋數目和判斷光柵的移動率等,傳感器中采用4極矽光電池來接收莫爾條紋信號。調整莫爾條紋的寬度B,使他正好與4個矽光電池的寬度相同。則可直接獲得在相位上依次相差90°的4路信號,即進行4倍細分。如圖2所示。
圖2:細分原理圖
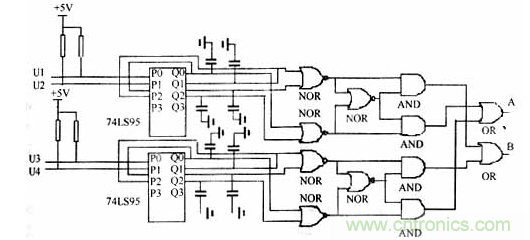
圖3:辨向電路原理圖
辨向電路
位移除了有大小的屬性外,還具有方向的屬性。為了辨別標尺光柵位移的方向,僅靠一個光敏元件輸出一個信號是不行的。必須有2個以上的信號根據他們的相位不同來判斷位移方向。因此,本設計采用的是4個矽光電池來接收莫爾條紋信號,則輸出的4路信號在相位上依次相差90°,利用這種特點設計的辨向電路的如圖3所示。圖中u1,u2和u3,u4分別通過相同的電路實現對位移方向的區別。當莫爾條紋上移時(假設經過矽光電池的前2個,此時u1,u2有信號,u3,u4無信號),則圖中A點有計數脈衝,B點為恒定電平;當莫爾條紋下移時(假設經過矽光電池的前2個,此時u1,u2有信號,u3,u4無信號),則圖中B點有計數脈衝,A點為恒定電平。用2個不同計數器分別記錄上移和下移所形成的脈衝數,即可實現辨向。
LED顯示
本文采用動態4位顯示。第1位為符號為,莫爾條紋上移為正,下移為負;第2,3位為整數位;第4位為小數位。將所有的段選線並聯在一起,由單片機的P1口控製,而共陰極公共端分別由P3.0,P3.1,P3.2,P3.3控製,實現各位分時選通。
軟件部分
軟件部分主要有采集子程序、數據處理和顯示子程序組成。
圖4:時序流程圖
采集子程序完成對計數值的讀入和轉化;數據處理子程序完成對采集數據的線形化處理;顯示子程序對結果進行循環顯示。程序的流程如圖4所示。
結 語
本文中,設計的硬件采用比較器LM339把光敏器件輸出信號轉換成方波信號,采用邏輯辨向電路,對光柵的正向、反向移動做準確的判斷;采用8253的2個計數器分別對正反兩路信號進行計數,然後,用89C51進行數據處理,送到顯示器顯示。硬件結構簡單、成本低、工作可靠、精度比較高;軟件采用彙編語言實現,程序簡單、可讀性強、效率高。
- 噪聲中提取真值!瑞盟科技推出MSA2240電流檢測芯片賦能多元高端測量場景
- 10MHz高頻運行!氮矽科技發布集成驅動GaN芯片,助力電源能效再攀新高
- 失真度僅0.002%!力芯微推出超低內阻、超低失真4PST模擬開關
- 一“芯”雙電!聖邦微電子發布雙輸出電源芯片,簡化AFE與音頻設計
- 一機適配萬端:金升陽推出1200W可編程電源,賦能高端裝備製造
- 築基AI4S:摩爾線程全功能GPU加速中國生命科學自主生態
- 一秒檢測,成本降至萬分之一,光引科技把幾十萬的台式光譜儀“搬”到了手腕上
- AI服務器電源機櫃Power Rack HVDC MW級測試方案
- 突破工藝邊界,奎芯科技LPDDR5X IP矽驗證通過,速率達9600Mbps
- 通過直接、準確、自動測量超低範圍的氯殘留來推動反滲透膜保護
- 車規與基於V2X的車輛協同主動避撞技術展望
- 數字隔離助力新能源汽車安全隔離的新挑戰
- 汽車模塊拋負載的解決方案
- 車用連接器的安全創新應用
- Melexis Actuators Business Unit
- Position / Current Sensors - Triaxis Hall


