學子專區 - ADALM2000實驗:多相濾波電路
發布時間:2025-01-16 來源:ADI公司 責任編輯:lina
【導讀】本ben實shi驗yan活huo動dong的de目mu標biao是shi研yan究jiu多duo相xiang濾lv波bo器qi作zuo為wei正zheng交jiao信xin號hao生sheng成cheng技ji術shu,並bing生sheng成cheng差cha分fen可ke調tiao諧xie放fang大da器qi,去qu創chuang建jian一yi個ge多duo相xiang放fang大da器qi或huo者zhe濾lv波bo器qi,能neng夠gou生sheng成cheng輸shu入ru信xin號hao源yuan的de四si個ge正zheng交jiao相xiang位wei(即以90°為增量的相位)。
目標
本ben實shi驗yan活huo動dong的de目mu標biao是shi研yan究jiu多duo相xiang濾lv波bo器qi作zuo為wei正zheng交jiao信xin號hao生sheng成cheng技ji術shu,並bing生sheng成cheng差cha分fen可ke調tiao諧xie放fang大da器qi,去qu創chuang建jian一yi個ge多duo相xiang放fang大da器qi或huo者zhe濾lv波bo器qi,能neng夠gou生sheng成cheng輸shu入ru信xin號hao源yuan的de四si個ge正zheng交jiao相xiang位wei(即以90°為增量的相位)。
背景知識
正交頻率轉換在現代無線收發器架構中很常見,因為當今的數字通信係統中同時部署了幅度調製和相位調製。
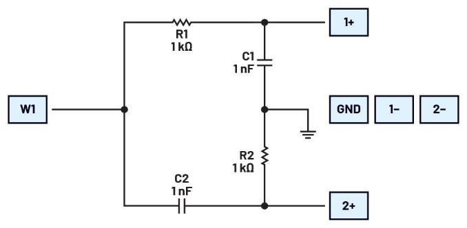
圖1顯示了簡化的一階多相電路,通常部署在許多諸如ADL5380這樣的正交解調器中。這個簡單的多相電路由互補的RC子電路組成。從輸入到一個輸出的低通傳遞函數在轉折頻率處使相位偏移–45°,而到另一個輸出的高通傳遞函數在轉折頻率處使相位偏移+45°。兩個輸出之間的淨相位差為90°。如果兩個路徑的R和C值匹配,則兩條路徑具有相同轉折頻率,更重要的是,在所有頻率下,一個輸出的相位都與另一個輸出保持90°的相移。兩個輸出信號(LO I 0°和LO Q 90°)的相對幅度僅在兩個RC路徑的–3 dB轉折頻率處相等。
圖1.簡化的一階多相濾波器。
正交本振(LO)信號的產生是邊帶抑製外差接收器中的一個重要功能模塊。正交精度,即同相和正交90°相移信號的相位精度,直接決定了鏡像抑製比(IRR),這是決定接收器靈敏度的重要規格參數。
材料
►ADALM2000主動學習模塊
►無焊試驗板和跳線套件
►兩個1 nF電容(標記為102)
►兩個1 kΩ電阻
說明
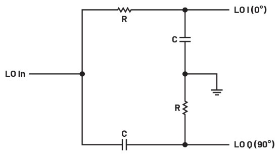
在無焊試驗板上構建圖2所示的多相濾波器電路。
圖2.多相濾波器電路。
硬件設置
圖2中的藍色方塊表示連接ADALM2000模塊AWG和示波器通道的位置。試驗板電路參見圖3。
圖3.簡化的一階多相濾波器試驗板連接。
在Scopy中打開網絡分析儀軟件工具。配置頻率掃描範圍,起始頻率為10 kHz,停止頻率為30 MHz。將幅度設置為2 V,將偏置設置為零。選中示波器通道下拉菜單下的使用通道1作為參考框,以測量一個輸出路徑相對於另一個輸出路徑的相位。見圖4。
圖4.Scopy網絡分析儀輸出。
程序步驟
根據您使用的R和C值來計算預期的RC轉折頻率。運行一次頻率掃描並確保將數據保存到.csv文件中,以便之後在MATLAB®或Excel中使用。
差分多相調諧放大器
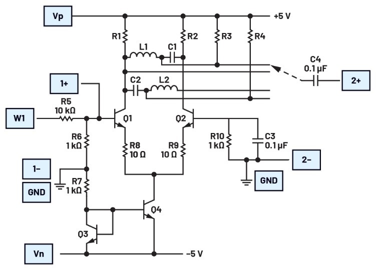
通過在NPN差分放大器中添加二階LC和CL低通和高通濾波器部分作為差分輸出負載,可以生成輸入正弦波信號的所有四個90°相位(0°、90°、180°和270°)。圖5所示就是這種調諧放大器。
材料
►ADALM2000主動學習模塊
►無焊試驗板和跳線套件
►一對SSM2212 NPN匹配晶體管(Q1、Q2)
►兩個2N3904 NPN晶體管(Q3、Q4)
►兩個100 μH電感器(各種具有其他值的電感器)
►兩個1 nF電容(標記為102)
►兩個0.1 μF電容(標記為104)
►兩個10 Ω電阻
►兩個150 Ω電阻
►兩個470 Ω電阻
►三個1 kΩ電阻
►一個10 kΩ電阻
►所需的其他電阻和電容
說明
在無焊試驗板上構建圖5所示的電路。使用 SSM2212 匹配的晶體管對作為 Q1 和 Q2。晶體管Q3和Q4可以是2N3904器件。設置L1 = L2 = 100 μH,C1 = C2 = 1 nF。R1應等於R2,並使用值470 Ω。同樣,R3應等於R4,並使用值150 Ω。
圖5.多相放大器。
圖6.多相放大器試驗板連接。
硬件設置
圖5中的藍色方塊表示連接ADALM2000模塊AWG、示波器通道和電源的位置。確保在反複檢查接線之後,再打開電源。試驗板電路參見圖6。
打開電源電壓控製窗口,先接通再斷開固定的+5 V和-5 V電源。在Scopy中打開網絡分析儀軟件工具。配置頻率掃描範圍,起始頻率為100 Hz,停止頻率為30 MHz。將幅度設置為1 V,將偏置設置為零。
程序步驟
根據您使用的L和C值來計算預期的LC轉折頻率。
接通電源。通過交流耦合電容器(圖5中的C4),將示波器輸入通道2交替連接到電阻器R1、R2、R3和R4末(mo)端(duan)的(de)四(si)個(ge)可(ke)能(neng)的(de)輸(shu)出(chu)。運(yun)行(xing)單(dan)次(ci)頻(pin)率(lv)掃(sao)描(miao)並(bing)將(jiang)每(mei)次(ci)掃(sao)描(miao)存(cun)儲(chu)在(zai)波(bo)形(xing)快(kuai)照(zhao)中(zhong),以(yi)比(bi)較(jiao)每(mei)個(ge)輸(shu)出(chu)的(de)相(xiang)對(dui)增(zeng)益(yi)和(he)相(xiang)位(wei)響(xiang)應(ying)。請(qing)務(wu)必(bi)將(jiang)所(suo)有(you)頻(pin)率(lv)掃(sao)描(miao)數(shu)據(ju)導(dao)出(chu)到(dao).csv文件,以便采用Excel或MATLAB進行深入分析。
使用示波器和函數發生器軟件儀器(在時域中),將AWG頻率設置為諧振頻率,並將幅度設置為1 V峰峰值。在示波器通道1上觸發。觀察四個輸出的相對幅度和相位,並將每個波形存儲在通道2上作為參考通道,以比較每個輸出的幅度和相位。參見圖7至10。
圖7.0°相移。
圖8.90°相移。
圖9.180°相移。
圖10.270°相移。
(來源:ADI公司,作者:Antoniu Miclaus,係統應用工程師Doug Mercer,顧問研究員)
免責聲明:本文為轉載文章,轉載此文目的在於傳遞更多信息,版權歸原作者所有。本文所用視頻、圖片、文字如涉及作品版權問題,請聯係小編進行處理。
推薦閱讀:
- 噪聲中提取真值!瑞盟科技推出MSA2240電流檢測芯片賦能多元高端測量場景
- 10MHz高頻運行!氮矽科技發布集成驅動GaN芯片,助力電源能效再攀新高
- 失真度僅0.002%!力芯微推出超低內阻、超低失真4PST模擬開關
- 一“芯”雙電!聖邦微電子發布雙輸出電源芯片,簡化AFE與音頻設計
- 一機適配萬端:金升陽推出1200W可編程電源,賦能高端裝備製造
- 貿澤EIT係列新一期,探索AI如何重塑日常科技與用戶體驗
- 算力爆發遇上電源革新,大聯大世平集團攜手晶豐明源線上研討會解鎖應用落地
- 創新不止,創芯不已:第六屆ICDIA創芯展8月南京盛大啟幕!
- AI時代,為什麼存儲基礎設施的可靠性決定數據中心的經濟效益
- 矽典微ONELAB開發係列:為毫米波算法開發者打造的全棧工具鏈
- 車規與基於V2X的車輛協同主動避撞技術展望
- 數字隔離助力新能源汽車安全隔離的新挑戰
- 汽車模塊拋負載的解決方案
- 車用連接器的安全創新應用
- Melexis Actuators Business Unit
- Position / Current Sensors - Triaxis Hall





