基於單片機控製的射頻通信基站的設計與實現
發布時間:2016-07-08 責任編輯:wenwei
【導讀】目mu前qian有you線xian通tong信xin技ji術shu始shi終zhong是shi市shi場chang的de主zhu流liu,但dan是shi空kong間jian區qu域yu不bu能neng自zi由you布bu線xian是shi最zui大da瓶ping頸jing。而er無wu線xian通tong信xin技ji術shu能neng很hen好hao的de解jie決jue這zhe一yi問wen題ti,能neng更geng好hao的de解jie決jue基ji礎chu硬ying件jian搭da建jian調tiao試shi及ji減jian小xiao後hou期qi維wei護hu的de難nan度du。本ben文wen采cai用yong同tong類lei產chan品pin中zhong性xing價jia比bi較jiao高gao的de芯xin片pianNRF24L01,配合簡單外圍電路和降低芯片,實現對其控製,很好地解決了這一問題。
本文的控製部件選用AT89C51型單片機。由於這種芯片隻有SPItongxinjiekou,ermuqianchangyongdedanpianjidoumeiyouzhezhongjiekou,yincixuyaoduigaixinpiandetongxinshixujinxingmoni,suoyizaikongzhiqilibianchengshiyaoyangeanzhaoxinpiangongzuoshixujinxing。
1 係統硬件組成
NRF24L01芯片是具有2.4GHz內嵌基帶通信協議引擎功能的收發芯片。通過SPI接口對芯片內部寄存器映射操作,可以使其在空中的傳輸速度最大達到2Mb/s。
該芯片主要特點包括GFSK調製技術:126RF頻道滿足多點通信需要1~2Mb/s空中數據傳輸速率內置硬件CRC檢錯和點對點通信地址控製:發送方電源可以通過編程輸出0dBm,-6dBm,-12dBm,-18dBm:芯片可以通過軟件設置地址,確保通過地址認證雙方才能通信:接收方采用集成通道過濾器,可編程的增益設置:主機接口采用4根SPI硬件接口線,最大8Mb/s傳輸速率,3個32字節的TX與RX的FIFO寄存器,5V容抗輸入。
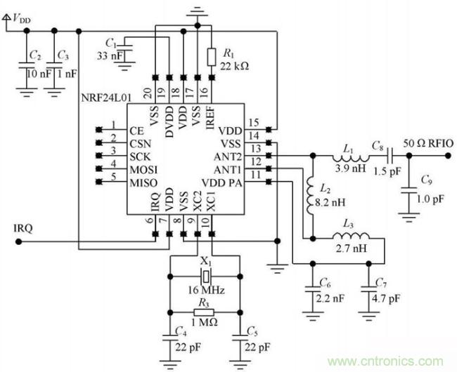
該芯片引腳功能如圖1所示,引腳1為CE數字信號輸入,引腳2為CSN數字信號輸入,引腳3為SCK數字信號輸入,引腳4為MOSI數字信號輸入,引腳5為MISO數字信號輸出,引腳6為IRQ數字信號輸,引腳7,15,18為VDD電源,引腳8,14,17為VSS電源,引腳9為XC2模擬輸出,引腳10為XC1模擬輸入,引腳11為VDD_PA電源輸出,引腳12為ANT1射頻,引腳13為ANT2射頻,引腳16為IREF模擬輸入,引腳19為DVDD電源,引腳20為VSS電源。
在硬件搭建時特別要注意在SPI接口與51單片機的P0引腳相接時需要接10kΩ的上拉電阻,其餘的接口不需要。VCC引腳接入電壓範圍為1.9~3.6V,不能在這個區間之外,超過3.6V將會燒毀模塊,推薦電壓3.3V。因為這樣可以直接和NRF24L01模塊的I/O口線連接。如果是其他係列的單片機,其電源是5V,單片機I/O口輸出電流如果超過10mA時需要串聯電阻分壓,否則容易燒毀模塊。例如AVR係列單片機電源是5V,需串接2kΩ的電阻。

圖1NRF2401芯片引腳功能圖
1.2 NRF24L01芯片構成的通信模塊電路設計
NRF24L01芯片通信模塊電路核心器件NRF24L01配合網絡晶振、解耦電容、偏極電阻一起工作構造穩定射頻通信模塊。該芯片是貼片結構,模塊占用空間少,如圖2所示。

圖2由NRF24L01芯片構成的通信模塊電路圖
1.3 電源電路
電源電路如圖3所示,B1是9V蓄電池或者鋰電池,能夠反複充電。C1,C2,C3,C4都是濾波電容,起到一次與二次濾波作用。D1,D2是穩壓二極管,使輸出端的電壓穩定在理想的水平電壓。芯片7805是三端穩壓集成電路芯片,具有正電壓輸出。其電路內部還有過流、過熱及調整管等保護電路,最終目的把9V電源轉變成穩定5V輸出,為後續設備供電。
1.4 係統通信電路設計
係統通信電路如圖4所示。本電路中應用單片機AT89C51作為控製芯片,對NRF24L01主通信模塊的接口時序模擬和對數據的發送與接收進行處理。

圖3電源電路圖

圖4係統通信電路圖
1.5 與PC機通訊電路設計
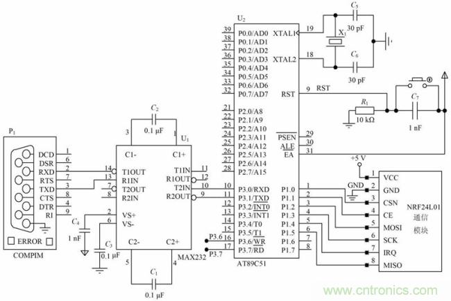
如果單片機通信電路與單片機通信電路通信,則兩個硬件電路和圖4相同,隻是在軟件設計時需在每個通信端設定不同的通信地址,以辨認每個通信端口。若是單片機通信電路與PC機或者具有COM口的設備電路通信,則需要一個轉接電路,其硬件電路如圖5所示。

圖5SPI接口與MAX232通信硬件電路圖
在圖5所示的電路中,單片機左側是一塊MAX232芯片,其作用是將PC機中的232電平與單片機的TTL電平匹配。最左側是9芯母接頭,在使用時可接在計算機COM口上與計算機通信。單片機右側接一塊射頻通信模塊。由於此塊單片機同樣沒有SPI接口,所以需要用普通接口軟件模擬SPI接口,其編程要嚴格按SPI端口的通信邏輯時序。
2 單片機控製實現算法
通信芯片可以工作在四種模式下,即:配置模式、空閑模式、關機模式和收發模式。工作模式由PWR_UPregister、PRIM_RXregister和CE三個寄存器共同決定。在工作模式的收發模式中推薦使用EnhancedShockBurst收發模式,因為在這種工作模式下,係統的程序編製會更加簡單,並且穩定性也會更高。兩種算法流程圖如圖6所示。

圖6發射流程與接收流程
3 結語
(1)提出基於射頻的無線通信技術方案,並且按照該方案搭建硬件電路。
(2)設計單片機控製算法,在PC機中編好上位機軟件,執行機構能迅速執行預定結果,反應時間小於1ms。
(3)在執行機構遇到障礙時,能返回準確命令,使上位機捕捉到相應信息,直接反映雙向通信效果好。
(4)係統穩定可靠,數據傳輸丟失率很小,低於0.01%。
(5)芯片互換性好,可根據不同傳輸距離選擇不同芯片,軟件不需改動。
【推薦閱讀】
特別推薦
- 噪聲中提取真值!瑞盟科技推出MSA2240電流檢測芯片賦能多元高端測量場景
- 10MHz高頻運行!氮矽科技發布集成驅動GaN芯片,助力電源能效再攀新高
- 失真度僅0.002%!力芯微推出超低內阻、超低失真4PST模擬開關
- 一“芯”雙電!聖邦微電子發布雙輸出電源芯片,簡化AFE與音頻設計
- 一機適配萬端:金升陽推出1200W可編程電源,賦能高端裝備製造
技術文章更多>>
- 一秒檢測,成本降至萬分之一,光引科技把幾十萬的台式光譜儀“搬”到了手腕上
- AI服務器電源機櫃Power Rack HVDC MW級測試方案
- 突破工藝邊界,奎芯科技LPDDR5X IP矽驗證通過,速率達9600Mbps
- 通過直接、準確、自動測量超低範圍的氯殘留來推動反滲透膜保護
- 從技術研發到規模量產:恩智浦第三代成像雷達平台,賦能下一代自動駕駛!
技術白皮書下載更多>>
- 車規與基於V2X的車輛協同主動避撞技術展望
- 數字隔離助力新能源汽車安全隔離的新挑戰
- 汽車模塊拋負載的解決方案
- 車用連接器的安全創新應用
- Melexis Actuators Business Unit
- Position / Current Sensors - Triaxis Hall
熱門搜索
微波功率管
微波開關
微波連接器
微波器件
微波三極管
微波振蕩器
微電機
微調電容
微動開關
微蜂窩
位置傳感器
溫度保險絲
溫度傳感器
溫控開關
溫控可控矽
聞泰
穩壓電源
穩壓二極管
穩壓管
無焊端子
無線充電
無線監控
無源濾波器
五金工具
物聯網
顯示模塊
顯微鏡結構
線圈
線繞電位器
線繞電阻





