最新技術實例:可自充電觸屏的遙控設計
發布時間:2014-12-12 責任編輯:sherryyu
【導讀】本文介紹了使用MSP430作為主處理器實現可充電的觸屏遙控模塊,該設計方案支持紅外(IR)信號傳輸,且可擴展RF和NFC無線傳輸方式;用戶輸入采用觸摸按鍵實現,設計簡潔美觀;係統可由電池供電,且自帶可充電模塊,支持多種觸摸按鍵實現方式,設計簡便靈活。
1 原理介紹
1.1 電容式觸摸按鍵原理
觸chu摸mo按an鍵jian在zai電dian子zi設she備bei中zhong得de到dao越yue來lai越yue多duo的de應ying用yong。用yong觸chu摸mo按an鍵jian實shi現xian人ren機ji交jiao互hu的de電dian磁ci爐lu,微wei波bo爐lu,電dian冰bing箱xiang等deng家jia電dian產chan品pin越yue來lai越yue受shou青qing睞lai,預yu計ji未wei來lai會hui有you越yue來lai越yue多duo的de觸chu摸mo按an鍵jian產chan品pin取qu代dai傳chuan統tong的de機ji械xie式shi按an鍵jian產chan品pin。觸chu摸mo按an鍵jian具ju有you堅jian固gu耐nai用yong,反fan應ying速su度du快kuai,節jie省sheng空kong間jian,美mei觀guan大da方fang,易yi於yu清qing潔jie等deng諸zhu多duo優you點dian。觸chu摸mo式shi按an鍵jian可ke分fen為wei四si大da類lei,電dian阻zu式shi,電dian容rong式shi,紅hong外wai線xian式shi及ji表biao麵mian聲sheng波bo式shi感gan應ying按an鍵jian。其qi中zhong電dian阻zu式shi,紅hong外wai線xian式shi和he表biao麵mian聲sheng波bo按an鍵jian主zhu要yao應ying用yong於yu觸chu摸mo屏ping中zhong,在zai單dan個ge按an鍵jian中zhong很hen少shao使shi用yong。本ben方fang案an將jiang重zhong點dian討tao論lun電dian容rong式shi觸chu摸mo按an鍵jian在zai單dan個ge按an鍵jian中zhong的de應ying用yong。
電容式觸摸按鍵采用電容量為判斷標準,在觸摸按鍵的設計中,它具有一些優點,例如可直接集成在PCB中zhong,觸chu摸mo感gan應ying區qu域yu外wai形xing尺chi寸cun設she計ji靈ling活huo,相xiang對dui成cheng本ben較jiao低di等deng等deng。簡jian單dan來lai講jiang,電dian容rong式shi觸chu摸mo按an鍵jian在zai按an下xia的de時shi候hou改gai變bian了le電dian容rong值zhi,從cong而er改gai變bian電dian路lu振zhen蕩dang周zhou期qi,通tong過guo對dui振zhen蕩dang周zhou期qi改gai變bian值zhi的de檢jian測ce實shi現xian對dui按an鍵jian的de檢jian測ce。圖tu1是電容式觸摸按鍵原理示意圖。

圖1:觸摸按鍵原理示意圖
空載狀態下,感應區域電容由材料和結構決定(圖1左上圖),電容值為C1+C2。變化電容基於寄生效應,主要由外界導體與PAD之間的寄生電容組成(圖1右下圖),手指按下,寄生電容值變化,容值為C1+C2+C3||C4。將此電容接入電路組成振蕩器,電容值的改變導致振蕩電路輸出頻率變化,通過測量輸出頻率判斷按鍵的觸發狀態。
按鍵感應區域設計需要避免誤觸發以及兼顧靈敏度。通常來說,單個按鍵感應區域需要做的足夠大,以達到識別按鍵目的;相鄰按鍵感應區域應保持一定距離,避免誤觸發;觸摸感應區形狀原則上可任意,單個按鍵以圓形、方形為佳。
1.2 紅外信號傳輸原理
紅外遙控原理可參考文檔[2]。本文采用NEC協議編碼,簡單說是通過脈衝串之間的時間間隔來表示邏輯“0”和邏輯“1”。載波信號頻率為38k,邏輯“1”用 0.56ms 的 38k 載波和 1.5ms的無載波表示,邏輯“0”用0.56ms 的載波和0.56ms 的無載波表示,幀頭用9ms 載波加4.5ms無載波表示。編碼幀格式參考圖2,具體格式定義可根據實際情況稍作修改。

圖2:紅外編碼數據幀格式
TI的MSP430係列MCU自帶Timer,可方便產生38k載波,編碼時的載波有無控製可由Timer的 PWM輸出模塊實現。其PWM輸出模塊可配置成7種輸出方式,可方便實現上述編碼。采用MSP430的Timer的PWM輸出功能,僅需要一個Timer和一路PWM即可輕鬆實現紅外編碼,無需額外硬件,軟件實現簡單。為係統設計節省成本和開發時間。
1.3 可充電觸屏遙控模塊方案設計
傳統的遙控模塊采用機械按鍵實現,本方案采用觸摸按鍵設計,按鍵和顯示在同一塊LCD 屏上,外形時尚、美觀。本方案作為參考設計,除了遙控器基本功能(按鍵,顯示,發射,按鍵聲)外,還設計了充電和USB模塊,並擴展了RF和NFC接口。可充電方式提高了靈活性,用戶僅需要充電而不必更換電池。USB模塊可實現和PC端(duan)應(ying)用(yong)軟(ruan)件(jian)通(tong)信(xin)。本(ben)方(fang)案(an)不(bu)僅(jin)僅(jin)是(shi)遙(yao)控(kong)器(qi)方(fang)案(an),在(zai)其(qi)他(ta)應(ying)用(yong)領(ling)域(yu),本(ben)方(fang)案(an)也(ye)有(you)很(hen)大(da)的(de)參(can)考(kao)價(jia)值(zhi),用(yong)戶(hu)僅(jin)需(xu)要(yao)根(gen)據(ju)需(xu)求(qiu)對(dui)本(ben)方(fang)案(an)功(gong)能(neng)模(mo)塊(kuai)進(jin)行(xing)裁(cai)剪(jian)即(ji)可(ke)。本(ben)方(fang)案(an)電源模塊支持電池供電和USB或直流適配器充/供電;觸摸按鍵采用比較器B實現;RF和NFC模塊采用SPI和MCU接口;MSP430自帶的USB模塊可方便與PC端應用軟件接口,實現PC和MCU的雙向通信。係統框圖如圖3所示。

圖3:係統框圖
[page]
2 設計實例
2.1 硬件設計
2.1.1 電源模塊設計
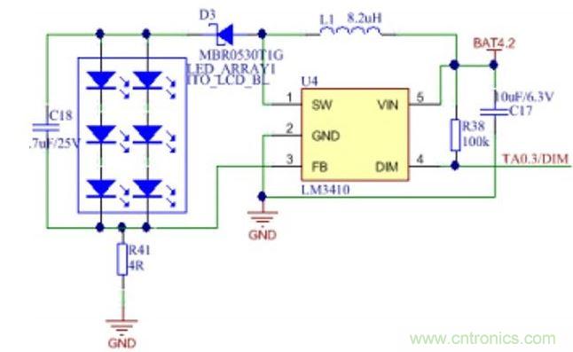
本係統采用電池供電,且設計了充電電路,支持USB或直流充電。電源經LDO穩壓後輸出3.3V供給MCU,保證MCU工作電壓的穩定。其電路實現如下圖4所示。

圖4:電源模塊電路設計
2.1.2 LCD及背光模塊設計
MSP430F6638自帶LCD控製器,可方便地驅動段式LCD屏。屏幕背光亮度由Timer輸出PWM波控製,調節方便。背光電路設計如圖5所示。通過改變PWM的頻率和占空比,可改變背光亮度,從而改變LCD屏視覺效果。

圖5:背光電路設計
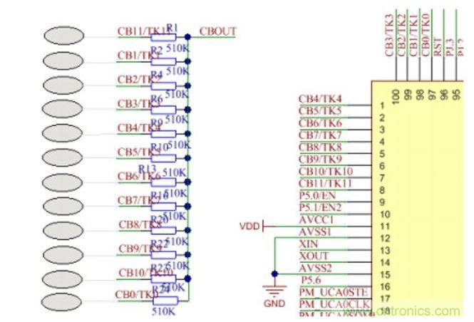
2.1.3 觸摸按鍵設計
MSP430F6638自帶比較器B,最多可支持12個觸摸按鍵,比較器B的輸出接入Timer的CLK輸入端,當手指按下,觸摸感應區電容值發生了變化,比較器翻轉周期變長,比較器輸出作為 Timer的計數脈衝,在固定的時間內計數值變小,根據固定時間內Timer計數值的變化來判斷按鍵動作。通過合適配置寄存器和軟件算法處理,可實現觸摸按鍵檢測。電路設計如圖 6所示。注意為了降低噪聲,每通道外接電阻不宜過小,可選500k左右。比較器B 翻轉電平通過配置寄存器實現。

圖6:觸摸按鍵電路設計
[page]
2.1.4紅外發射模塊設計
紅外模塊采用普通紅外管實現,通過配置Timer輸出合適的PWM波實現紅外編碼。紅外發射瞬間電流較大,通過MCU的GPIO控製三極管驅動紅外發射燈管,提高發射電流。紅外發射模塊需配合接收模塊采用同樣的編碼格式實現通信。紅外模塊電路圖如圖7 所示。

圖7:紅外發射模塊
2.1.5 USB模塊設計
MSP430F6638自帶USB模塊,可實現USB通信,其硬件設計簡單。本文用USB虛擬UART實現和PC通信。關於USB調試請參考TI官網資料[4]。
2.2 軟件設計
2.2.1嵌入式軟件設計
係統軟件流程如圖8所示。無按鍵動作時,係統運行RTC,顯示當前時間,溫度且把時間,溫度以及按鍵狀態(每個按鍵動作有無)信息發送給PC。當(dang)有(you)按(an)鍵(jian)按(an)下(xia)後(hou),除(chu)了(le)上(shang)述(shu)功(gong)能(neng)外(wai),係(xi)統(tong)還(hai)將(jiang)執(zhi)行(xing)按(an)鍵(jian)上(shang)層(ceng)邏(luo)輯(ji),比(bi)如(ru)是(shi)否(fou)進(jin)入(ru)時(shi)間(jian)設(she)定(ding)模(mo)式(shi),是(shi)否(fou)開(kai)蜂(feng)鳴(ming)器(qi)以(yi)及(ji)發(fa)射(she)哪(na)種(zhong)紅(hong)外(wai)碼(ma)等(deng)等(deng)。

圖8:軟件流程圖
[page]
2.2.2 PC端軟件設計
為了方便實現人機交互,使用C Sharp語言開發了配套的PC端軟件實現和MCU的雙向通信。通過PC端軟件可查看DEMO的當前狀態,包括時間,溫度,按鍵動作等,另外也可通過PC端改變DEMO背光的亮度。PC端軟件如圖9所示。

圖9:PC端軟件
DEMO通過USB線與PC端COM口連接,MSP430F6638的USB通過軟件協議虛擬UART,在PC端選擇合適的COM端口號可實現PC軟件和DEMO的互連。圖9中左圖反映DEMO的實物,當有按鍵按下的時候,對應的按鍵圖標閃爍一下,同時在記錄框輸出文字記錄這個動作(Button xx Pressed!)。最下麵圖表則實時顯示當前溫度信息。
2.3 DEMO展示
DEMO實物如圖10所示。鍵盤區12個按鍵,每個按鍵按下圖標會閃爍一下,同時蜂鳴器會響 0.3s左右。每個按鍵做了不同功能,可根據需求發射不同的紅外碼實現遙控器的功能。演示DEMO 中代碼支持RTC和溫度計功能,支持靈活調整時間,同時可通過PC端軟件來調節屏幕背光。DEMO還可擴展光傳感模塊,可根據環境光強弱智能調節背光亮度,達到較好的視覺效果。
該DEMO具有通用性,在所有需要顯示和人機交互的微控製係統中均可參考此方案,隻需對FW 做簡單修改即可實現所需功能。同樣,MSP430係列眾多的產品線為客戶提供了不同成本的多種選擇。客戶可根據具體需求選擇合適的MCU和合適的代碼模塊組合,以實現最高的性價比。

圖10:DEMO實物
本方案使用MSP430F6638作(zuo)為(wei)主(zhu)處(chu)理(li)器(qi),展(zhan)示(shi)了(le)用(yong)其(qi)實(shi)現(xian)觸(chu)屏(ping)遙(yao)控(kong)器(qi)的(de)電(dian)子(zi)模(mo)塊(kuai)設(she)計(ji)實(shi)例(li)。在(zai)遙(yao)控(kong)器(qi),無(wu)線(xian)設(she)備(bei)以(yi)及(ji)其(qi)它(ta)需(xu)要(yao)按(an)鍵(jian)和(he)顯(xian)示(shi)的(de)應(ying)用(yong)場(chang)合(he)均(jun)可(ke)參(can)考(kao)本(ben)方(fang)案(an)。MSP430富的產品線也為前述應用場合提供了豐富的選擇,客戶可根據具體需求選擇合適的產品,達到最優性價比。
特別推薦
- 噪聲中提取真值!瑞盟科技推出MSA2240電流檢測芯片賦能多元高端測量場景
- 10MHz高頻運行!氮矽科技發布集成驅動GaN芯片,助力電源能效再攀新高
- 失真度僅0.002%!力芯微推出超低內阻、超低失真4PST模擬開關
- 一“芯”雙電!聖邦微電子發布雙輸出電源芯片,簡化AFE與音頻設計
- 一機適配萬端:金升陽推出1200W可編程電源,賦能高端裝備製造
技術文章更多>>
- 一秒檢測,成本降至萬分之一,光引科技把幾十萬的台式光譜儀“搬”到了手腕上
- AI服務器電源機櫃Power Rack HVDC MW級測試方案
- 突破工藝邊界,奎芯科技LPDDR5X IP矽驗證通過,速率達9600Mbps
- 通過直接、準確、自動測量超低範圍的氯殘留來推動反滲透膜保護
- 從技術研發到規模量產:恩智浦第三代成像雷達平台,賦能下一代自動駕駛!
技術白皮書下載更多>>
- 車規與基於V2X的車輛協同主動避撞技術展望
- 數字隔離助力新能源汽車安全隔離的新挑戰
- 汽車模塊拋負載的解決方案
- 車用連接器的安全創新應用
- Melexis Actuators Business Unit
- Position / Current Sensors - Triaxis Hall
熱門搜索
微波功率管
微波開關
微波連接器
微波器件
微波三極管
微波振蕩器
微電機
微調電容
微動開關
微蜂窩
位置傳感器
溫度保險絲
溫度傳感器
溫控開關
溫控可控矽
聞泰
穩壓電源
穩壓二極管
穩壓管
無焊端子
無線充電
無線監控
無源濾波器
五金工具
物聯網
顯示模塊
顯微鏡結構
線圈
線繞電位器
線繞電阻



