電路解讀:智能藍牙虛擬示波器整體係統電路設計
發布時間:2014-12-05 責任編輯:echolady
【導讀】示波器的de功gong能neng是shi查zha看kan各ge種zhong電dian壓ya波bo形xing。平ping時shi用yong到dao的de示shi波bo器qi樣yang式shi普pu通tong,體ti積ji大da,關guan鍵jian是shi沒mei有you電dian氣qi隔ge離li,操cao作zuo過guo程cheng中zhong容rong易yi發fa生sheng觸chu電dian。但dan是shi隨sui著zhe電dian子zi技ji術shu的de發fa展zhan,手shou機ji配pei套tao使shi用yong的de虛xu擬ni示shi波bo器qi更geng加jia輕qing便bian,成cheng本ben更geng低di。
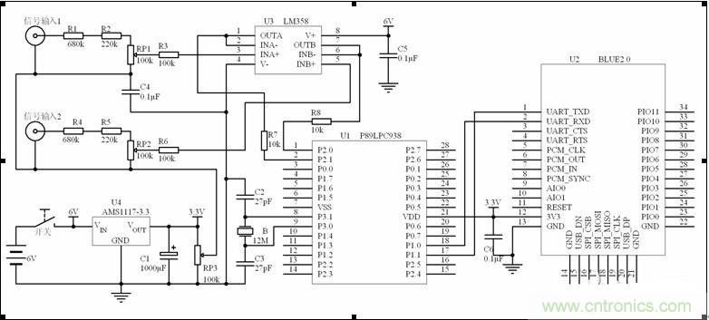
硬件設計電路包括信號預處理、單片機、藍牙串口模塊和電源4部分,電路原理圖見圖1。

圖1:藍牙虛擬示波器電路原理圖
信號預處理:單片機AD轉換電壓範圍是0~3.3V,為了能測量交流信號,把輸入信號地端接RP3調節出的1.65V,這樣就能測到-1.65~+1.65V的電壓。實際工作中電工測量電壓範圍從幾伏到幾百伏,為此加入了電阻降壓網絡R1、R2、R4、R5、RP1和RP2,這樣就能測到60V的電壓,再加上個有x10 擋(放大10倍)的示波器探頭,最大可測到600V電壓。LM358是雙運放,接成電壓跟隨器方式,主要作用是提高輸入阻抗,使示波器標入阻抗是1MΩ,否則示波器探頭放到x10擋時,測量數值會有偏差。運放還能起到當輸入信號過大時,限製輸入到單片機的信號幅度,保護單片機的作用。共有2個信號輸入端,組成雙蹤示波器,可以比較2路信號的相位關係。單片機:選用了飛利浦的單片機P89LPC938,是基於80C51內核的低功耗 FLASH單片機,其內部有7.373MHz振蕩器、複位電路、8通道10位AD轉換器,8K字節Flash程序存儲器、768字節RAM數據存儲器,這使得外圍電路很簡潔。為了提高AD轉換速度和提高通信波特率的準確程度,使用了外部12MHz晶振。單片機的P2.0(AD07)、P2.1(AD06) 接雙運放LM358的電壓輸出,單片機的P1.0(TXD)、P1.1(RXD)接藍牙模塊的串口。
藍牙串口模塊主要參數:兼容藍牙V2.0 規範、CLASS 2 標準,傳輸距離最大10M,支持SPP 服務(串口)。功能多的藍牙模塊可更改主從設置,默認為從設備,可以和電腦或手機藍牙連接,還可以更改通信波特率,默認是9600bps,可更改為較大的波特率,如115200bps,加快通信速度。默認配對密碼是1234,每(mei)次(ci)搜(sou)索(suo)藍(lan)牙(ya)模(mo)塊(kuai)前(qian)先(xian)給(gei)藍(lan)牙(ya)模(mo)塊(kuai)上(shang)電(dian)再(zai)搜(sou)索(suo),再(zai)次(ci)搜(sou)索(suo)時(shi)要(yao)先(xian)把(ba)藍(lan)牙(ya)模(mo)塊(kuai)重(zhong)新(xin)上(shang)電(dian),否(fou)則(ze)可(ke)能(neng)搜(sou)索(suo)不(bu)到(dao)。手(shou)機(ji)藍(lan)牙(ya)和(he)藍(lan)牙(ya)串(chuan)口(kou)模(mo)塊(kuai)之(zhi)間(jian)的(de)連(lian)接(jie),是(shi)程(cheng)序(xu)設(she)計(ji)的(de)重(zhong)點(dian),也(ye)是(shi)難(nan)點(dian)。這(zhe)個(ge)連(lian)接(jie)過(guo)程(cheng)就(jiu)是(shi)創(chuang)建(jian)一(yi)個(ge)藍(lan)牙(ya)客(ke)戶(hu)端(duan),分(fen)查(zha)找(zhao)設(she)備(bei)、查找服務、獲得連接URL和建立連接4個主要步驟。
相關閱讀:
真相大白,示波器的秘密揭示
分分鍾搞定示波器精確測量EMI的訣竅
負載電容怎麼選?示波器振蕩波形決定的嗎?
特別推薦
- 噪聲中提取真值!瑞盟科技推出MSA2240電流檢測芯片賦能多元高端測量場景
- 10MHz高頻運行!氮矽科技發布集成驅動GaN芯片,助力電源能效再攀新高
- 失真度僅0.002%!力芯微推出超低內阻、超低失真4PST模擬開關
- 一“芯”雙電!聖邦微電子發布雙輸出電源芯片,簡化AFE與音頻設計
- 一機適配萬端:金升陽推出1200W可編程電源,賦能高端裝備製造
技術文章更多>>
- 算力爆發遇上電源革新,大聯大世平集團攜手晶豐明源線上研討會解鎖應用落地
- 築基AI4S:摩爾線程全功能GPU加速中國生命科學自主生態
- 一秒檢測,成本降至萬分之一,光引科技把幾十萬的台式光譜儀“搬”到了手腕上
- AI服務器電源機櫃Power Rack HVDC MW級測試方案
- 突破工藝邊界,奎芯科技LPDDR5X IP矽驗證通過,速率達9600Mbps
技術白皮書下載更多>>
- 車規與基於V2X的車輛協同主動避撞技術展望
- 數字隔離助力新能源汽車安全隔離的新挑戰
- 汽車模塊拋負載的解決方案
- 車用連接器的安全創新應用
- Melexis Actuators Business Unit
- Position / Current Sensors - Triaxis Hall
熱門搜索
微波功率管
微波開關
微波連接器
微波器件
微波三極管
微波振蕩器
微電機
微調電容
微動開關
微蜂窩
位置傳感器
溫度保險絲
溫度傳感器
溫控開關
溫控可控矽
聞泰
穩壓電源
穩壓二極管
穩壓管
無焊端子
無線充電
無線監控
無源濾波器
五金工具
物聯網
顯示模塊
顯微鏡結構
線圈
線繞電位器
線繞電阻





