DIY:發燒友教你自製高優良品質的耳放
發布時間:2014-04-04 責任編輯:sherryyu
【導讀】本站分享了很多關於耳放的DIY文章,這裏小編將帶來一個質量更好,效率更高的47耳放的DIY。文中小編詳細的分享了該47耳放的DIY原理圖及PCB設計圖,同時也有DIY的詳細過程,最後的耳放實物圖,以及最後的耳放測試。相信就算是菜鳥也可以自己動手成功的自製一個優良品質的耳放。
前幾天看了很多關於耳放的帖子,心血來潮,突然想做個耳放,正好這幾天沒畫圖練練手,說幹就幹經過兩三天的征戰,終於搞定了。
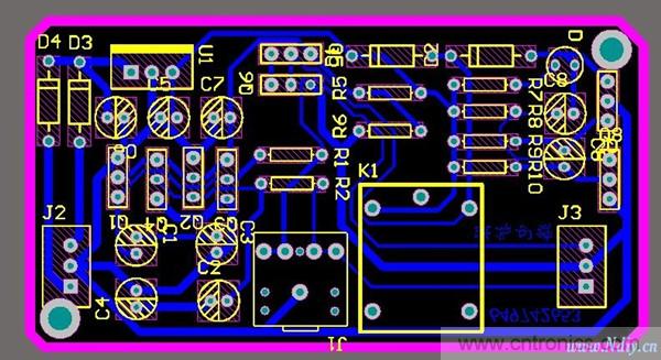
先呈現大家該耳放的原理圖及PCB設計圖:
電源的原理圖設計:




保護電路的設計圖:


shuangdianyuansifuwenyamokuai,zhegemokuaihaisuanshunli,zuohaojiunengyongle,zhiyaohuahaotu,yibanmeiwenti。womeiyongshiboqice,buguowanzhengceshikanlai,haisuanshunli。
下麵來看高仿47耳放DIY。

47耳放模塊,兩個ne5532,雖(sui)然(ran)不(bu)能(neng)說(shuo)是(shi)最(zui)好(hao)的(de)耳(er)放(fang)電(dian)路(lu),但(dan)可(ke)以(yi)說(shuo)夠(gou)經(jing)典(dian)了(le)。由(you)於(yu)是(shi)高(gao)仿(fang),采(cai)納(na)的(de)別(bie)人(ren)的(de)資(zi)料(liao),詳(xiang)細(xi)還(hai)是(shi)看(kan)原(yuan)版(ban)吧(ba),我(wo)也(ye)是(shi)啃(ken)了(le)兩(liang)個(ge)晚(wan)上(shang)人(ren)家(jia)的(de)資(zi)料(liao)了(le),也(ye)不(bu)知(zhi)道(dao)原(yuan)創(chuang)是(shi)誰(shui)?不(bu)過(guo),對(dui)電(dian)路(lu)的(de)分(fen)析(xi),不(bu)得(de)不(bu)點(dian)讚(zan)啊(a)!

這是保護電路模塊:主要有三個功能、開機延時、關機瞬斷、中點檢測。這個東西算是麻煩死我了 由於以前也沒怎麼做過保護電路 加上我最近兩天,頭疼難受這東西就是找不到毛病了,結果今天舒服點,看了看原理圖跟pcb,我滴個神,原理圖搞錯了。直接崩潰啊!後來經過改正 終於可以正常工作了。電阻沒有這麼合適的。隻能串上兩個了、、還有,刻完板子才發現用錯了三極管的封裝。隻能用熱縮管包住了忘後人引以為戒,不要像我這麼馬虎啊!


全家福!這兩天,打印機不太好用,印的板子也有點受影響!大神勿噴啊。


來,再用上我以前做的usb聲卡,算是齊了,就是網速不怎麼給力了又,聽無損有點卡啊。

看到上麵的耳放DIY有什麼感觸沒?
更多DIY作品:
http://m.0-fzl.cn/gptech-art/80021475
http://m.0-fzl.cn/gptech-art/80022635
http://m.0-fzl.cn/motor-art/80022209
特別推薦
- 噪聲中提取真值!瑞盟科技推出MSA2240電流檢測芯片賦能多元高端測量場景
- 10MHz高頻運行!氮矽科技發布集成驅動GaN芯片,助力電源能效再攀新高
- 失真度僅0.002%!力芯微推出超低內阻、超低失真4PST模擬開關
- 一“芯”雙電!聖邦微電子發布雙輸出電源芯片,簡化AFE與音頻設計
- 一機適配萬端:金升陽推出1200W可編程電源,賦能高端裝備製造
技術文章更多>>
- 貿澤EIT係列新一期,探索AI如何重塑日常科技與用戶體驗
- 算力爆發遇上電源革新,大聯大世平集團攜手晶豐明源線上研討會解鎖應用落地
- 創新不止,創芯不已:第六屆ICDIA創芯展8月南京盛大啟幕!
- AI時代,為什麼存儲基礎設施的可靠性決定數據中心的經濟效益
- 築基AI4S:摩爾線程全功能GPU加速中國生命科學自主生態
技術白皮書下載更多>>
- 車規與基於V2X的車輛協同主動避撞技術展望
- 數字隔離助力新能源汽車安全隔離的新挑戰
- 汽車模塊拋負載的解決方案
- 車用連接器的安全創新應用
- Melexis Actuators Business Unit
- Position / Current Sensors - Triaxis Hall
熱門搜索
微波功率管
微波開關
微波連接器
微波器件
微波三極管
微波振蕩器
微電機
微調電容
微動開關
微蜂窩
位置傳感器
溫度保險絲
溫度傳感器
溫控開關
溫控可控矽
聞泰
穩壓電源
穩壓二極管
穩壓管
無焊端子
無線充電
無線監控
無源濾波器
五金工具
物聯網
顯示模塊
顯微鏡結構
線圈
線繞電位器
線繞電阻



