電流源DAC配合PIN二極管 提供RF衰減及溫度補償
發布時間:2011-11-03
中心議題:
PIN二極管通常作為TV調諧器中的RF信號以及固定通信設備中寬帶RF的可變衰減器。這類二極管可以作為分立器件安裝在電路板上,或集成到混合GaAs模塊。在高頻段,PIN二極管的正向電阻隨著流過結電流增加而減小(圖1)。

圖1. 典型PIN二極管電阻與正向電流的關係
PIN二極管衰減器可采用串聯或並聯配置結構。串聯衰減器(圖2a)通常需要二極管的電流為10mA至20mA。其衰減量為:
20log(1 + RPIN / 2Z0)(單位dB)
對於並聯衰減器(圖2b),要求的偏置電流通常為2mA至3mA。並聯衰減器的衰減量為:
20log(1 + Z0 / 2RPIN)(單位dB)

圖2. RF信號通過串聯(a)或並聯(b)配置的PIN二極管衰減
係統控製器可通過調整二極管的電流改變衰減量。
有些係統可能需要進行溫度補償(圖3),簡化電路中,數字電位器IC建立固定或可調偏置電平,熱敏電阻提供溫度輸入。這兩個輸入連接到運算放大器,產生的輸出通過一個電阻驅動PIN二極管。

圖3. PIN二極管簡化偏置電路
[page]
上述電路的實現並非電路圖那麼簡單。熱敏電阻的響應必須和PIN二極管匹配,同時偏置電流的變化將改變PIN二極管的正向直流電壓,進而引起偏置電流的非線性。還可以采用電壓輸出DAC替代熱敏電阻和數字電位器,對電路進行數字補償,但這一方法無法消除二極管正向電壓的影響。更理想的辦法是采用電流源DAC (理想方案參考附錄)。
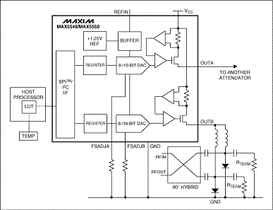
圖4電路還包括正交匹配並聯衰減器和一對由DAC輸出驅動的匹配PIN二極管。環境溫度通過連接到主機微控製器的模擬或數字傳感器進行測量,其中主機微控製器通過查找表(LUT)或算法進行溫度補償。期望的衰減通過LUT或算法對DAC進行設置,從而給出了所需的PIN電流。PIN二極管的電流僅通過DAC設置,與二極管的正向電壓以及線路中的其它任何直流阻抗無關。
圖4. RF衰減器受電流輸出DAC (MAX5548或MAX5550)驅動,
通過根據主機處理器的校準信號調整輸出電流,從而進行溫度補償。
輸出濾波器
對於帶有RF隔離電感和電容(用於消除不需要的直流成分)的電路,在超過100nH的串聯電感以及10nF的對地電容的情況下,輸出仍然能夠保持穩定。電流輸出相對電壓輸出有一個優點在於,如果壓降在DAC輸出電壓範圍以內,則濾波器所引入的串聯電阻不會影響到精度。
- 探究電流源DAC配合PIN二極管
- 提供RF衰減及溫度補償
- 根據主機處理器的校準信號
PIN二極管通常作為TV調諧器中的RF信號以及固定通信設備中寬帶RF的可變衰減器。這類二極管可以作為分立器件安裝在電路板上,或集成到混合GaAs模塊。在高頻段,PIN二極管的正向電阻隨著流過結電流增加而減小(圖1)。

圖1. 典型PIN二極管電阻與正向電流的關係
PIN二極管衰減器可采用串聯或並聯配置結構。串聯衰減器(圖2a)通常需要二極管的電流為10mA至20mA。其衰減量為:
20log(1 + RPIN / 2Z0)(單位dB)
對於並聯衰減器(圖2b),要求的偏置電流通常為2mA至3mA。並聯衰減器的衰減量為:
20log(1 + Z0 / 2RPIN)(單位dB)

圖2. RF信號通過串聯(a)或並聯(b)配置的PIN二極管衰減
係統控製器可通過調整二極管的電流改變衰減量。
有些係統可能需要進行溫度補償(圖3),簡化電路中,數字電位器IC建立固定或可調偏置電平,熱敏電阻提供溫度輸入。這兩個輸入連接到運算放大器,產生的輸出通過一個電阻驅動PIN二極管。

圖3. PIN二極管簡化偏置電路
上述電路的實現並非電路圖那麼簡單。熱敏電阻的響應必須和PIN二極管匹配,同時偏置電流的變化將改變PIN二極管的正向直流電壓,進而引起偏置電流的非線性。還可以采用電壓輸出DAC替代熱敏電阻和數字電位器,對電路進行數字補償,但這一方法無法消除二極管正向電壓的影響。更理想的辦法是采用電流源DAC (理想方案參考附錄)。
圖4電路還包括正交匹配並聯衰減器和一對由DAC輸出驅動的匹配PIN二極管。環境溫度通過連接到主機微控製器的模擬或數字傳感器進行測量,其中主機微控製器通過查找表(LUT)或算法進行溫度補償。期望的衰減通過LUT或算法對DAC進行設置,從而給出了所需的PIN電流。PIN二極管的電流僅通過DAC設置,與二極管的正向電壓以及線路中的其它任何直流阻抗無關。

圖4. RF衰減器受電流輸出DAC (MAX5548或MAX5550)驅動,
通過根據主機處理器的校準信號調整輸出電流,從而進行溫度補償。
輸出濾波器
對於帶有RF隔離電感和電容(用於消除不需要的直流成分)的電路,在超過100nH的串聯電感以及10nF的對地電容的情況下,輸出仍然能夠保持穩定。電流輸出相對電壓輸出有一個優點在於,如果壓降在DAC輸出電壓範圍以內,則濾波器所引入的串聯電阻不會影響到精度。
特別推薦
- 噪聲中提取真值!瑞盟科技推出MSA2240電流檢測芯片賦能多元高端測量場景
- 10MHz高頻運行!氮矽科技發布集成驅動GaN芯片,助力電源能效再攀新高
- 失真度僅0.002%!力芯微推出超低內阻、超低失真4PST模擬開關
- 一“芯”雙電!聖邦微電子發布雙輸出電源芯片,簡化AFE與音頻設計
- 一機適配萬端:金升陽推出1200W可編程電源,賦能高端裝備製造
技術文章更多>>
- 築基AI4S:摩爾線程全功能GPU加速中國生命科學自主生態
- 一秒檢測,成本降至萬分之一,光引科技把幾十萬的台式光譜儀“搬”到了手腕上
- AI服務器電源機櫃Power Rack HVDC MW級測試方案
- 突破工藝邊界,奎芯科技LPDDR5X IP矽驗證通過,速率達9600Mbps
- 通過直接、準確、自動測量超低範圍的氯殘留來推動反滲透膜保護
技術白皮書下載更多>>
- 車規與基於V2X的車輛協同主動避撞技術展望
- 數字隔離助力新能源汽車安全隔離的新挑戰
- 汽車模塊拋負載的解決方案
- 車用連接器的安全創新應用
- Melexis Actuators Business Unit
- Position / Current Sensors - Triaxis Hall
熱門搜索





