大聯大友尚推出 KEC 電機驅動電源方案,KIC3927 成性能核心
發布時間:2025-12-17 來源:轉載 責任編輯:lily
【導讀】小功率開關電源麵臨著寬電壓適配、低功耗、高效率等多重性能挑戰。2025年12月17日,大聯大控股旗下友尚針對性推出基於KEC電機驅動器的高效電源解決方案,依托KEC核心控製器KIC3927的創新技術,為工程師攻克開發難題提供了有力支撐,精準契合當下電子設備對電源係統的高品質需求。
隨著電機在各類電子設備中的普及,對為其供電的小功率開關電源(SMPS)提出了更高的要求:不僅需要在220V寬輸入電壓範圍內穩定工作,還必須實現低待機功耗、高轉換效率及全麵的保護功能。針對此挑戰,大聯大友尚推出的基於KEC電機驅動器的高效電源方案,為工程師快速開發高性能產品提供了理想的參考設計。


圖示1-大聯大友尚基於KEC產品的高效電源解決方案的展示板圖
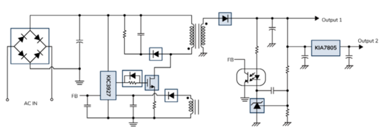
KIC3927是KEC旗下一款集成準諧振電流模式的PWM+PFM控製器,可用於非隔離反激式轉換器,通過創新的多模式控製策略突破性能瓶頸。該方案提供三級輸出:初級側輸出310V/0.5A用於電機驅動,次級側輸出12V/0.6A和5V/0.5A為MCU供電。

圖示2-大聯大友尚基於KEC產品的高效電源解決方案的場景應用圖
KIC3927是KEC旗下一款集成準諧振電流模式的PWM+PFM控製器,可用於非隔離反激式轉換器,通過創新的多模式控製策略突破性能瓶頸。該方案提供三級輸出:初級側輸出310V/0.5A用於電機驅動,次級側輸出12V/0.6A和5V/0.5A為MCU供電。
KIC3927的優勢在於智能模式切換機製:在重負載條件下,KIC3927在QR模式下工作,以減少開關損耗;在高線路輸入電壓下,它在固定頻率(55kHz)CCM模式下工作;在中等負載或輕負載條件下,它以QR+PFM模式工作,以提高轉換效率。為了在空載情況下將功耗降至最低,芯片進入突發模式以降低待機功率。此外,KIC3927集成了過流保護、過載保護、輸出過壓保護、VDD過壓和欠壓鎖定等綜合保護功能,以防止異常情況發生。

圖示3-大聯大友尚基於KEC產品的高效電源解決方案的方塊圖
憑借優化的多模式控製架構與智能調製策略,方案成功解決了小功率開關電源在寬負載範圍內的能效平衡難題。方案為工業控製、消費電子等領域的電機、MCU及柵極驅動器電源設計提供了經過全麵驗證的參考標準。其展現的高性能與高可靠性特點,結合KIC3927控製器優異的綜合性能,將顯著縮短工程師的研發周期,助力快速開發符合現代能效標準的新一代開關電源產品。
核心技術優勢:
高性能多模式控製;
寬輸入電壓範圍220VAC;
高效率;
快速線路/負載瞬態補償;
通過QR+PFM在輕負載下實現高性能;
過壓保護;
過流保護;
自動恢複過載保護;
自動恢複輸出短路保護;
斷電保護;
帶有FOCP的次級繞組短路保護。
方案規格:
輸入電壓:220VAC;
輸入電壓低壓:85VAC;
輸出電壓:當輸入電壓為220VAC時,輸出電壓為310VDC/0.5A;
輸出電壓:在無負載條件下為12VDC,滿載條件下為0.6A=12VDC;
輸出電壓:在無負載條件下為5VDC,滿載條件下為0.5A=5VDC;
12V的最大輸出電流:0.6A;
5V的最大輸出電流:0.5A;
輸出功率:10W;
滿載條件下的工作頻率:55kHz;
係統效率:在110VAC和滿載條件下為60%,在220VAC和滿載條件下為60%;
電路板尺寸:80mm×110mm。
此次推出的電源方案,憑借KIC3927控kong製zhi器qi的de智zhi能neng模mo式shi切qie換huan與yu全quan麵mian保bao護hu特te性xing,不bu僅jin高gao效xiao解jie決jue了le小xiao功gong率lv開kai關guan電dian源yuan的de性xing能neng痛tong點dian,其qi清qing晰xi的de輸shu出chu設she計ji也ye進jin一yi步bu提ti升sheng了le方fang案an的de實shi用yong性xing與yu適shi配pei性xing。這zhe一yi方fang案an的de推tui出chu,不bu僅jin為wei相xiang關guan產chan品pin的de快kuai速su開kai發fa提ti供gong了le可ke靠kao路lu徑jing,也ye彰zhang顯xian了le大da聯lian大da控kong股gu在zai半ban導dao體ti分fen銷xiao領ling域yu整zheng合he優you質zhi資zi源yuan、賦能產業創新的核心優勢,有望在亞太地區電機驅動相關市場中發揮重要價值。
- 噪聲中提取真值!瑞盟科技推出MSA2240電流檢測芯片賦能多元高端測量場景
- 10MHz高頻運行!氮矽科技發布集成驅動GaN芯片,助力電源能效再攀新高
- 失真度僅0.002%!力芯微推出超低內阻、超低失真4PST模擬開關
- 一“芯”雙電!聖邦微電子發布雙輸出電源芯片,簡化AFE與音頻設計
- 一機適配萬端:金升陽推出1200W可編程電源,賦能高端裝備製造
- 貿澤EIT係列新一期,探索AI如何重塑日常科技與用戶體驗
- 算力爆發遇上電源革新,大聯大世平集團攜手晶豐明源線上研討會解鎖應用落地
- 創新不止,創芯不已:第六屆ICDIA創芯展8月南京盛大啟幕!
- AI時代,為什麼存儲基礎設施的可靠性決定數據中心的經濟效益
- 矽典微ONELAB開發係列:為毫米波算法開發者打造的全棧工具鏈
- 車規與基於V2X的車輛協同主動避撞技術展望
- 數字隔離助力新能源汽車安全隔離的新挑戰
- 汽車模塊拋負載的解決方案
- 車用連接器的安全創新應用
- Melexis Actuators Business Unit
- Position / Current Sensors - Triaxis Hall



