詳析備用電池單元微控製器的功能和操作
發布時間:2024-06-18 責任編輯:lina
【導讀】本文將深入介紹備用電池單元(BBU)中微控製器的軟件,該軟件主要負責確保進程平穩運行,從而為BBU的(de)高(gao)效(xiao)率(lv)和(he)容(rong)量(liang)提(ti)供(gong)保(bao)障(zhang)。硬(ying)件(jian)和(he)軟(ruan)件(jian)必(bi)須(xu)順(shun)暢(chang)協(xie)作(zuo),才(cai)能(neng)實(shi)現(xian)滿(man)足(zu)規(gui)範(fan)要(yao)求(qiu)的(de)係(xi)統(tong)級(ji)解(jie)決(jue)方(fang)案(an)。將(jiang)良(liang)好(hao)的(de)管(guan)理(li)方(fang)式(shi)放(fang)在(zai)優(you)先(xian)位(wei)置(zhi),可(ke)以(yi)確(que)保(bao)電(dian)路(lu)具(ju)有(you)優(you)異(yi)安(an)全(quan)性(xing)和(he)性(xing)能(neng),此(ci)方(fang)法(fa)簡(jian)單(dan)而(er)有(you)效(xiao),不(bu)容(rong)小(xiao)覷(qu)。
本文將深入介紹備用電池單元(BBU)中微控製器的軟件,該軟件主要負責確保進程平穩運行,從而為BBU的(de)高(gao)效(xiao)率(lv)和(he)容(rong)量(liang)提(ti)供(gong)保(bao)障(zhang)。硬(ying)件(jian)和(he)軟(ruan)件(jian)必(bi)須(xu)順(shun)暢(chang)協(xie)作(zuo),才(cai)能(neng)實(shi)現(xian)滿(man)足(zu)規(gui)範(fan)要(yao)求(qiu)的(de)係(xi)統(tong)級(ji)解(jie)決(jue)方(fang)案(an)。將(jiang)良(liang)好(hao)的(de)管(guan)理(li)方(fang)式(shi)放(fang)在(zai)優(you)先(xian)位(wei)置(zhi),可(ke)以(yi)確(que)保(bao)電(dian)路(lu)具(ju)有(you)優(you)異(yi)安(an)全(quan)性(xing)和(he)性(xing)能(neng),此(ci)方(fang)法(fa)簡(jian)單(dan)而(er)有(you)效(xiao),不(bu)容(rong)小(xiao)覷(qu)。
每個BBU模塊均采用一個微控製器和一個電池管理係統(BMS)微控製器。在ADI公司的參考設計中,超低功耗Arm®微控製器MAX32690充當微控製器,負責執行六個重要進程(見圖1)。MAX32625微控製器充當參考設計的BMS微控製器。BMS微控製器負責與ADBMS6948芯片通信,並將所有測量數據傳遞給微控製器。
圖1.主控製器的管理操作周期1
微控製器的六個進程如下
執行管理任務和通過I2C協議與各種外設進行通信。
處理由背板電壓數據提供的放電序列。
選擇恒流模式或恒壓模式處理電池的充電工作。
轉變BBU模塊的充放電狀態。
故障處理和響應。
作為Modbus從機響應Modbus命令。
執行管理任務和通過I2C與各種外設通信
在眾多輔助器件連接到模塊電路的情況下,微控製器用作I2C主器件。核心微控製器收集並保存來自輔助器件的數據,同時充當I2C主器件。為了推進各種任務順利進行,微控製器還負責控製各種I2C輔助器件。多款I2C輔助器件示例如下:
BMS微控製器采用MAX32625。
LTC2971,雙通道電源係統管理器。
MAX31760,精密風扇速度控製器。
24AA512T/EEPROM,用作數據存儲器,可檢索和存儲重要數據。
LTC2991溫度傳感器。
BMS微控製器(MAX32625)
微控製器定期與BMS微控製器(MAX32625)通信,接收有關各個電池包的電芯電壓、充電狀態(SOC)、健康狀態(SOH)、電芯溫度以及電池包可能出現的任何故障的更新信息。更新每四分鍾進行一次,因為電芯電壓、SOC、SOH和溫度預計不會快速變化。如果發生任何故障,兩個微控製器之間的共享引腳將置為高電平,並觸發微控製器上的中斷,進而立即讀取BMS微控製器,獲取有關故障的信息。微控製器中有專用I2C端口,僅用於與BMS微控製器通信,以支持兩個微控製器之間快速通信。
LTC2971(電源管理IC)
微控製器時常通過電源管理總線(PMBUS)協議與LTC2971通信,檢查電壓、電流和溫度測量結果以及有無警告和故障。當測量背板輸出電壓參數時,LTC2971起到快速反饋作用,以便微控製器調整其例程。此外,該器件會調整電源變換器的反饋電壓,並允許其將輸出電壓下調1%,從而確保放電工作模式下輸出電壓處於調節範圍內。
MAX31760(風扇控製器)
MAX31760負責調節BBU模塊的風扇速度。脈衝寬度調製的占空比由微控製器配置,以通過I2C調節風扇的速度。微控製器根據溫度以及背板負載電流或電池包負載電流,計算並調整所需的風扇速度
24AA512TT(EEPROM⁄數據存儲)
板載EEPROM充當整個BBU模塊的外部存儲器件。微控製器通過I2C寫入閃存頁,定期將電池電壓水平、SOC、SOH、電芯類型和型號年份以及電路板溫度等重要信息保存到EEPROM中。該數據每小時更新一次,用戶可以在維護和故障排除期間訪問。
LTC2991(數字板載溫度監測)
LTC2991是一款八通道電壓、dianliuhewenduchuanganqi。gaiqijianjiezhufangzhizaidianchimozuneibuzhongyaoweizhidegezhongshuzichuanganqi,jiancedianchimokuaidewendu。genjuwendudushu,weikongzhiqikeyitiaojiefengshansudu,quebaodianyuanbanhedianchiduidegongzuowendubaochizaishidangshuiping,bingqieshizhongdiyu40°C。
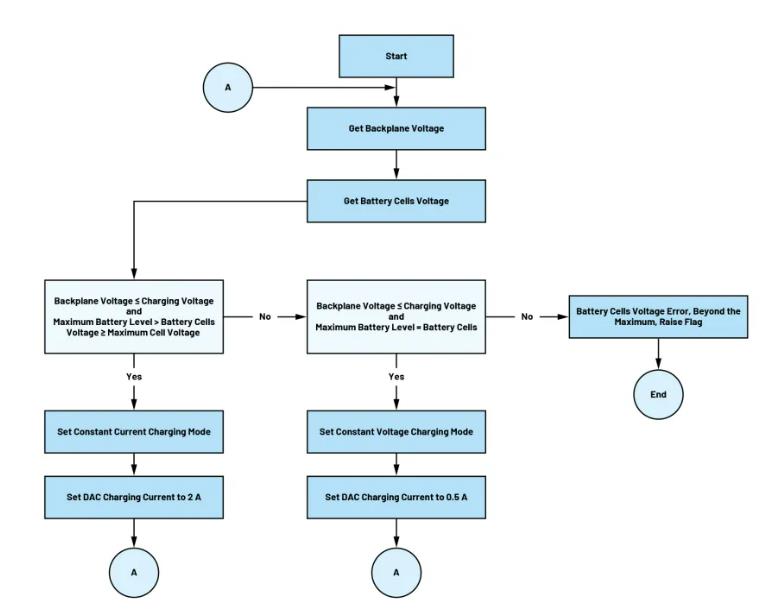
微控製器還負責處理電池的充電模式。開始時,電芯的電壓容量非常低,微控製器允許以最大5A的電流為電芯充電。一旦電芯處於穩定狀態,微控製器就會將充電電流調整為2A,此時每個電芯的電壓尚未達到4V。利用來自BMS微控製器的數據持續監測電芯電壓,並使用模數轉換器外設測量整個電池層電壓,微控製器便可以判斷所有電芯是否都已達到4V,如達到4V,微控製器便會將充電模式切換為恒壓模式。這需要將充電電流限製為僅0.5A。微控製器將繼續監測整個電池層電壓水平,同時從BMS微控製器獲取數據,檢查所有電池是否充滿電。如圖2所示。
圖2.恒流和恒壓充電算法
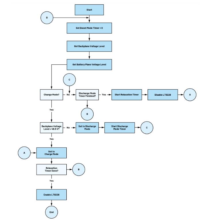
充分了解BBU在zai電dian源yuan中zhong斷duan期qi間jian如ru何he從cong待dai機ji模mo式shi轉zhuan變bian到dao電dian池chi供gong電dian模mo式shi至zhi關guan重zhong要yao。為wei了le防fang止zhi任ren何he意yi外wai斷duan電dian和he數shu據ju丟diu失shi,模mo塊kuai的de微wei控kong製zhi器qi密mi切qie監jian視shi背bei板ban電dian壓ya水shui平ping。LT8228的默認充電模式設置在49V至53V左右,但如果微控製器檢測到背板電壓在2ms內降至48.5V以下,則會立即將LT8228方(fang)向(xiang)引(yin)腳(jiao)從(cong)充(chong)電(dian)模(mo)式(shi)切(qie)換(huan)到(dao)放(fang)電(dian)模(mo)式(shi),這(zhe)種(zhong)模(mo)式(shi)持(chi)續(xu)四(si)分(fen)鍾(zhong)以(yi)處(chu)理(li)停(ting)電(dian)情(qing)況(kuang)。這(zhe)四(si)分(fen)鍾(zhong)裏(li)模(mo)塊(kuai)將(jiang)持(chi)續(xu)放(fang)電(dian),以(yi)確(que)保(bao)供(gong)電(dian)不(bu)間(jian)斷(duan)。如(ru)果(guo)電(dian)芯(xin)的(de)條(tiao)件(jian)允(yun)許(xu)且(qie)背(bei)板(ban)電(dian)壓(ya)供(gong)應(ying)仍(reng)未(wei)恢(hui)複(fu),模(mo)塊(kuai)將(jiang)再(zai)等(deng)待(dai)一(yi)分(fen)鍾(zhong),以(yi)便(bian)電(dian)芯(xin)冷(leng)卻(que),然(ran)後(hou)再(zai)次(ci)進(jin)入(ru)放(fang)電(dian)模(mo)式(shi)。電(dian)源(yuan)恢(hui)複(fu)後(hou),BBU將切換回主電源,並開始為電池充電。有關如何操作和維護BBU的具體說明,請參考圖3了解此過程。
圖3.充放電模式轉換的處理操作
zhidingmingquedeguzhangchulijihuafeichangzhongyao。weilebimianchanshengyalihededaobuhaodejieguo,tiqianfaxianqianzaiwentibingzhidingchulifanganzhiguanzhongyao。ruxuquebaoxitongcaozuoshunliyunxing,lejiejijiangfashengdeqingkuang,nameyuxiangguanxitongzhongjichengdeqijianjinxingshunchangtongxinyeshifeichangbiyaode。qingjizhu,cuowuheguzhangnanyiwanquanbimian,eryingduifangshicaishijuedingjieguodeguanjian。yinci,weikongzhiqijingguozhuanmensheji,kejianshaoOCP指(zhi)定(ding)故(gu)障(zhang)的(de)誤(wu)報(bao)發(fa)生(sheng)率(lv)。微(wei)控(kong)製(zhi)器(qi)中(zhong)的(de)固(gu)件(jian)程(cheng)序(xu)執(zhi)行(xing)算(suan)法(fa)檢(jian)查(zha)以(yi)檢(jian)測(ce)可(ke)能(neng)觸(chu)發(fa)故(gu)障(zhang)的(de)前(qian)兆(zhao)現(xian)象(xiang)。檢(jian)測(ce)到(dao)相(xiang)關(guan)征(zheng)兆(zhao)後(hou),算(suan)法(fa)將(jiang)執(zhi)行(xing)驗(yan)證(zheng)檢(jian)查(zha),隻(zhi)有(you)在(zai)問(wen)題(ti)連(lian)續(xu)發(fa)生(sheng)或(huo)在(zai)設(she)定(ding)的(de)周(zhou)期(qi)數(shu)內(nei)發(fa)生(sheng)時(shi),才(cai)會(hui)確(que)認(ren)故(gu)障(zhang)。這(zhe)種(zhong)做(zuo)法(fa)非(fei)常(chang)明(ming)智(zhi),可(ke)以(yi)確(que)保(bao)識(shi)別(bie)和(he)解(jie)決(jue)真(zhen)正(zheng)的(de)故(gu)障(zhang)。
Modbus功能代碼對於在Modbus網絡的器件之間建立通信至關重要。這些代碼確定器件之間發送的請求或響應的類型,例如讀取或寫入數據。一些比較常見的Modbus功能代碼包括模塊指標、模塊工作狀態、模塊寄存器地址和故障狀態。
Modbus命令的處理完全由微控製器控製。微控製器可以為OCP規範認為必要的所有基本Modbus命令提供支持。這些命令有權更改模塊的設置,或提供有關電池SOC、運行狀況、電芯電壓水平、充電和放電電流以及其他參數的重要信息。微控製器驗證消息後,就會根據收到的命令做出響應。
微控製器利用ADM2561和ADM30611收發器,通過UART協議處理來自各種外設的數據,並將其傳輸到機架微控製器,如圖4所示。采用隔離型收發器的優點在於,它不受係統級電磁幹擾的影響,並且符合OCP製定的電磁兼容性(EMC)標準。此外,機架到PC的通信是通過ADM2561完成的,ADM2561通過DB9(D-Subminiature)連接器和RJ45互聯網端口連接到主機PC。
圖4.模塊到機架通信和機架到PC通信框圖
控製器架構必須要滿足穩健可靠、高(gao)效(xiao)且(qie)適(shi)應(ying)性(xing)強(qiang)的(de)要(yao)求(qiu),同(tong)時(shi)應(ying)該(gai)具(ju)有(you)明(ming)確(que)定(ding)義(yi)的(de)輸(shu)入(ru)和(he)輸(shu)出(chu),並(bing)可(ke)以(yi)處(chu)理(li)複(fu)雜(za)算(suan)法(fa)例(li)程(cheng)。該(gai)架(jia)構(gou)應(ying)該(gai)是(shi)模(mo)塊(kuai)化(hua)的(de),以(yi)便(bian)支(zhi)持(chi)無(wu)縫(feng)的(de)算(suan)法(fa)更(geng)改(gai)和(he)更(geng)新(xin)。此(ci)外(wai)還(hai)應(ying)內(nei)置(zhi)有(you)安(an)全(quan)機(ji)製(zhi),以(yi)防(fang)範(fan)係(xi)統(tong)故(gu)障(zhang)或(huo)事(shi)故(gu),並(bing)能(neng)輕(qing)鬆(song)處(chu)理(li)意(yi)外(wai)事(shi)件(jian)。總(zong)的(de)來(lai)說(shuo),高(gao)質(zhi)量(liang)的(de)控(kong)製(zhi)器(qi)架(jia)構(gou)應(ying)提(ti)供(gong)可(ke)靠(kao)且(qie)高(gao)效(xiao)的(de)係(xi)統(tong)控(kong)製(zhi),同(tong)時(shi)可(ke)以(yi)降(jiang)低(di)錯(cuo)誤(wu)或(huo)故(gu)障(zhang)發(fa)生(sheng)的(de)概(gai)率(lv)。
(來源:亞德諾半導體)
免責聲明:本文為轉載文章,轉載此文目的在於傳遞更多信息,版權歸原作者所有。本文所用視頻、圖片、文字如涉及作品版權問題,請聯係小編進行處理。
推薦閱讀:
增進LLC電源轉換器同步整流與輕載控製模式兼容性的參數選擇策略
Qorvo E1B SiC模塊:成就高效功率轉換係統的秘密武器
意法半導體推出STeID Java Card™可信電子身份證和電子政務解決方案
利用精密信號鏈μModule解決方案簡化設計、提高性能並節省寶貴時間
- 噪聲中提取真值!瑞盟科技推出MSA2240電流檢測芯片賦能多元高端測量場景
- 10MHz高頻運行!氮矽科技發布集成驅動GaN芯片,助力電源能效再攀新高
- 失真度僅0.002%!力芯微推出超低內阻、超低失真4PST模擬開關
- 一“芯”雙電!聖邦微電子發布雙輸出電源芯片,簡化AFE與音頻設計
- 一機適配萬端:金升陽推出1200W可編程電源,賦能高端裝備製造
- 一秒檢測,成本降至萬分之一,光引科技把幾十萬的台式光譜儀“搬”到了手腕上
- AI服務器電源機櫃Power Rack HVDC MW級測試方案
- 突破工藝邊界,奎芯科技LPDDR5X IP矽驗證通過,速率達9600Mbps
- 通過直接、準確、自動測量超低範圍的氯殘留來推動反滲透膜保護
- 從技術研發到規模量產:恩智浦第三代成像雷達平台,賦能下一代自動駕駛!
- 車規與基於V2X的車輛協同主動避撞技術展望
- 數字隔離助力新能源汽車安全隔離的新挑戰
- 汽車模塊拋負載的解決方案
- 車用連接器的安全創新應用
- Melexis Actuators Business Unit
- Position / Current Sensors - Triaxis Hall




