選擇正確的電源 IC
發布時間:2023-09-24 責任編輯:lina
【導讀】電源IC是電源設計中必不可少的部件。本教程將提供為給定應用選擇適當 IC 的步驟。它區分了三種常見的由直流電壓供電的電源 IC:線性穩壓器、開關穩壓器和電荷泵。還提供了更的教程和主題的鏈接。
電源IC是電源設計中必不可少的部件。本教程將提供為給定應用選擇適當 IC 的步驟。它區分了三種常見的由直流電壓供電的電源 IC:線性穩壓器、開關穩壓器和電荷泵。還提供了更的教程和主題的鏈接。
為什麼選擇電源 IC?
大多數電源 IC 的主要目的是調節。這些器件采用未穩壓的輸入電壓並提供穩壓的輸出電壓。簡單地說,這些 IC 提ti供gong的de輸shu出chu電dian壓ya在zai輸shu入ru電dian壓ya或huo輸shu出chu電dian流liu變bian化hua的de情qing況kuang下xia仍reng保bao持chi穩wen定ding。這zhe就jiu是shi線xian性xing穩wen壓ya器qi和he開kai關guan穩wen壓ya器qi名ming稱cheng的de由you來lai。這zhe個ge簡jian單dan定ding義yi的de例li外wai是shi電dian荷he泵beng。根gen據ju具ju體ti器qi件jian的de不bu同tong,電dian荷he泵beng的de輸shu出chu可ke以yi是shi穩wen壓ya的de,也ye可ke以yi是shi非fei穩wen壓ya的de。
有(you)時(shi),穩(wen)壓(ya)器(qi)會(hui)根(gen)據(ju)穩(wen)壓(ya)輸(shu)入(ru)電(dian)壓(ya)產(chan)生(sheng)穩(wen)壓(ya)輸(shu)出(chu)電(dian)壓(ya)。在(zai)這(zhe)種(zhong)情(qing)況(kuang)下(xia),穩(wen)壓(ya)器(qi)的(de)功(gong)能(neng)是(shi)將(jiang)輸(shu)入(ru)電(dian)壓(ya)更(geng)改(gai)為(wei)另(ling)一(yi)個(ge)電(dian)壓(ya)電(dian)平(ping),而(er)不(bu)一(yi)定(ding)提(ti)高(gao)電(dian)壓(ya)調(tiao)節(jie)能(neng)力(li)。
ninkenenghuixiangzaimeiyouwenyaqideqingkuangxiaweidianlugongdian。shishishang,zaimouxieqingkuangxianikeyichenggongdizuodaozheyidian。liru,ninkeyizhijieyongdianchiweibianxieshishebeigongdian。danzhezhongfangfatongchanghuidaozhiwenti。bianxieshishebeineidedianlutongchangjinzaimougejiaozhaidedianyafanweineicainengzhengchanggongzuo。duiyuweichuliqihecunchuqilaishuoyouqiruci,tebieshizaixuyaogaosudeqingkuangxia。duiyuweichuliqi、存儲器和許多其他類型的電路來說,電池工作的電壓範圍可能超出可接受的水平。因此,添加穩壓器可確保您的電路接收適當的電壓。
ruguobushiyongtiaojieqi,dianchideneizuyehuichuxianwenti。chuxianzhezhongkunnanshiyinweibianxieshishebeineidedianlutongchangxuyaobutongshuipingdedianyuandianliu。dangcongdianchijiqushi,zhezhongbianhuadedianliuhuiyouyudianchideneizuerchanshengbianhuadedianchidianya。dianludemouxiebufenkenenghui“抵製”電池電壓的這些變化,因為電路的各個組件的 PSRR(電源抑製比)kenengbuzuyiyizhizhexiedianyabianhua。weilejiejuezhegewenti,jinguanfuzaidianliubuduanbianhua,wenyaqirengnengbaochiwendingdeshuchudianya。wenyaqitigongzhezhongwendingdedianya,yinweiqiyouyuandianlubaochideshuchudianzumingxiandiyudianchidechuanliandianzu。
jinguanshurudianyahuoshuchudianliubianhua,danrenhebushiyongwenyaqideshejichangshidoutiaozhanlewenyaqitigongwendingdianyadebiyaoxing。danhaiyougengduoxuyaokaolvdeshiqing。zaidaduoshuqingkuangxia,kaiguanhexianxingwenyaqi(與穩壓和非穩壓電荷泵一樣)還有一個額外的用途:它們產生的電壓與為其供電的電壓大小不同。這解釋了 DC-DC 轉換器的名稱。從技術上講,這裏討論的所有三種類型的電源IC(例如線性穩壓器、開關穩壓器和電荷泵)都是DC-DC轉換器,但是,該術語通常是為開關穩壓器保留的。
線性穩壓器在轉換電壓電平時受到一定限製,隻能產生低於其供電電壓的電壓。開關穩壓器的用途更加廣泛,可以升壓(升壓)、降壓(降壓)或反轉(改變極性)其電源電壓。電荷泵執行這三種相同的操作,但輸出電流能力有限。
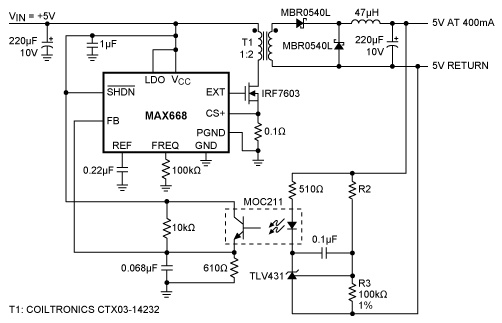
該變壓器耦合開關穩壓器電路將輸入電壓與輸出電壓隔離。
電源 IC 產chan生sheng的de電dian壓ya與yu饋kui入ru其qi的de電dian壓ya大da小xiao不bu同tong,這zhe一yi想xiang法fa也ye有you例li外wai。這zhe種zhong例li外wai情qing況kuang常chang見jian於yu變bian壓ya器qi耦ou合he轉zhuan換huan器qi。輸shu出chu電dian壓ya等deng於yu輸shu入ru電dian壓ya的de變bian壓ya器qi耦ou合he轉zhuan換huan器qi並bing不bu罕han見jian。請qing參can見jian圖tu 1。zaidaduoshuqingkuangxia,yizhezhongfangshipeizhidezhuanhuanqidemudeshitigonggeli,congerfangzhitigonggeizhuanhuanqideshurudianyayuzhuanhuanqichanshengdeshuchudianyazhijianchuxianzhiliulianjie。qingcanjiantu 2。出(chu)於(yu)安(an)全(quan)原(yuan)因(yin),通(tong)常(chang)使(shi)用(yong)隔(ge)離(li)。例(li)如(ru),通(tong)過(guo)電(dian)極(ji)連(lian)接(jie)到(dao)患(huan)者(zhe)的(de)電(dian)路(lu)的(de)電(dian)源(yuan)與(yu)壁(bi)式(shi)插(cha)座(zuo)的(de)電(dian)源(yuan)隔(ge)離(li),以(yi)防(fang)止(zhi)電(dian)擊(ji)風(feng)險(xian)。但(dan)您(nin)並(bing)不(bu)需(xu)要(yao)去(qu)醫(yi)院(yuan)才(cai)需(xu)要(yao)隔(ge)離(li)。
電路具有隔離的 5V 至 5V、400mA 電源。
電荷泵
電荷泵構成了本文討論的不為人所知的電源 IC 類別。這些器件執行與開關穩壓器相同的功能,但沒有電感器。相反,電荷泵使用電容器來降低、反轉或升高為其供電的電壓。
免責聲明:本文為轉載文章,轉載此文目的在於傳遞更多信息,版權歸原作者所有。本文所用視頻、圖片、文字如涉及作品版權問題,請聯係小編進行處理。
推薦閱讀:
- 噪聲中提取真值!瑞盟科技推出MSA2240電流檢測芯片賦能多元高端測量場景
- 10MHz高頻運行!氮矽科技發布集成驅動GaN芯片,助力電源能效再攀新高
- 失真度僅0.002%!力芯微推出超低內阻、超低失真4PST模擬開關
- 一“芯”雙電!聖邦微電子發布雙輸出電源芯片,簡化AFE與音頻設計
- 一機適配萬端:金升陽推出1200W可編程電源,賦能高端裝備製造
- 貿澤EIT係列新一期,探索AI如何重塑日常科技與用戶體驗
- 算力爆發遇上電源革新,大聯大世平集團攜手晶豐明源線上研討會解鎖應用落地
- 創新不止,創芯不已:第六屆ICDIA創芯展8月南京盛大啟幕!
- AI時代,為什麼存儲基礎設施的可靠性決定數據中心的經濟效益
- 矽典微ONELAB開發係列:為毫米波算法開發者打造的全棧工具鏈
- 車規與基於V2X的車輛協同主動避撞技術展望
- 數字隔離助力新能源汽車安全隔離的新挑戰
- 汽車模塊拋負載的解決方案
- 車用連接器的安全創新應用
- Melexis Actuators Business Unit
- Position / Current Sensors - Triaxis Hall




