現代電源開關在的電流檢測中歸零
發布時間:2023-05-25 責任編輯:lina
【導讀】STMicroelectronics 近推出了新一代汽車智能開關,使用內部 A/D zhuanhuanqitigongyouguanfuzaidianliudeshuzixinxi。zaibenwenzhong,womenjiangtantaojuyoudianliuganyinggongnengdedianyuankaiguandebiyaoxing,binglejiexiandaikaiguanruheshixiancigongneng。
STMicroelectronics 近推出了新一代汽車智能開關,使用內部 A/D zhuanhuanqitigongyouguanfuzaidianliudeshuzixinxi。zaibenwenzhong,womenjiangtantaojuyoudianliuganyinggongnengdedianyuankaiguandebiyaoxing,binglejiexiandaikaiguanruheshixiancigongneng。

ST 表示,新的高邊開關是市場上個將數字電流檢測作為其全數字片上診斷功能的一部分的產品。圖片由STMicroelectronics提供
電源開關需要保護功能
高邊開關通常用於各種汽車和工業應用。向負載供電時,實施所需的診斷和故障預防機製非常重要。
例如,一個主要問題是從開關輸出到係統接地的短路。如果分配電源的線束不小心接觸到汽車底盤,開關應在開關、線束和電源損壞之前立即切斷輸出電源。
為確保針對此類故障情況提供強有力的保護,現代智能電源開關包括多種不同的診斷和故障檢測功能,例如過壓、欠壓、過熱、過載和短路保護。
準確的電流檢測
在zai某mou些xie應ying用yong中zhong,我wo們men需xu要yao準zhun確que測ce量liang負fu載zai電dian流liu。例li如ru,在zai汽qi車che座zuo椅yi加jia熱re器qi中zhong,產chan生sheng的de熱re量liang取qu決jue於yu流liu過guo開kai關guan的de電dian流liu。為wei了le控kong製zhi熱re量liang,閉bi環huan係xi統tong必bi須xu監jian控kong負fu載zai電dian流liu並bing進jin行xing必bi要yao的de調tiao整zheng。高gao精jing度du電dian流liu感gan測ce還hai可ke以yi實shi現xian電dian機ji控kong製zhi應ying用yong的de扭niu矩ju控kong製zhi。
準確的電流檢測使我們能夠在驅動一組並聯的 LED 時檢測開路負載情況。足夠的電流檢測機製能夠檢測一大堆 LED 中一個 LED 開路的故障情況。
模擬電流檢測
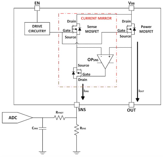
大多數具有電流感應功能的智能電源開關提供與負載電流成比例的模擬信號。下圖顯示了Texas Instruments 的TPS1H100-Q1的模擬電流檢測機製。

TPSxHxxx 電流檢測電路。圖片由德州儀器提供
在這種情況下,電流鏡拓撲用於在“感應 MOSFET”分支中創建與輸出電流 I OUT成比例的電流。該複製電流通過 SNS 引腳傳送至檢測電阻器 R SNS 。因此,檢測電阻兩端的電壓與負載電流成正比。
SNS 引腳和 ADC 輸入之間的 RC 低通濾波器去除了檢測電阻電壓中不需要的高頻分量。然後將過濾後的輸出傳送到控製電源開關的 MCU 的 A/D 轉換器。輸出電流與感應電流之比 I SNS在器件數據表中給出,因此 MCU 可以輕鬆確定負載電流。
數字電流檢測
意法半導體近推出了VN9D30Q100F和VN9D5D20FN高側驅動器,可以輸出負載電流的數字值。VN9D30Q100F的功能框圖如下所示。

VN9D30Q100F 的框圖。圖片由STMicroelectronics提供
如您所見,該設備使用內部 ADC 將輸出電流值數字化。集成的 ADC 是一個 10 位SAR A/D 轉換器。由於 VN9D30Q100F 有六個不同的通道,模擬多路複用器用於將被監控的通道連接到放大器和 ADC 塊。
SPI 接口用於將數字化信息發送到 MCU。將 ADC 集成到開關封裝中可以節省 MCU 側的資源並減少外部組件的數量。通過這種方式,新設備可以減少 MCU 的工作量以及 I/O 的使用。
STMicroelectronics 聲稱,這些新器件是市場上首批提供數字電流感應功能的智能電源開關。如上圖所示,ADC還可以將內部傳感器讀取的溫度信息數字化。
電流檢測精度
應該注意的是,在較低的負載電流下,模擬和數字電流檢測方法的電流檢測電路的精度都會顯著降低。例如,使用 TI 的 TPS1H100-Q1,[I_{OUT} geq 1A] 的電流感測精度為 ±3%;然而,對於大約 5 mA 的 I OUT,的精度為 ±80%。
下圖顯示了在較低輸出電流下精度下降的總體趨勢。

電流檢測精度。圖片由德州儀器提供
近發布的 ST 產品中采用的數字電流檢測機製也觀察到了類似的趨勢。下表顯示了 VN9D30Q100F 的精度如何在較低的輸出電流下降低。

數字電流檢測。圖片由STMicroelectronics提供
其他特性
VN9D30Q100F 和 VN9D5D20FN 專為由 12 V 電池供電的應用而設計。新器件采用 ST 一代VIPower* M0-9 技術,將高效的 40 V 溝槽垂直 MOSFET 與 3.3 V 數字邏輯和高精度模擬電路結合在一個 6 mm x 6 mm QFN 封裝中。
VN9D30Q100F 有兩個 33 mΩ 和四個 90 mΩ 通道。VN9D5D20FN 有兩個 7.6 mΩ 和兩個 20 mΩ 通道。這些器件還集成了一個分辨率為 0.1% 的 PWM 發生器,有助於處理燈調光等功能。
免責聲明:本文為轉載文章,轉載此文目的在於傳遞更多信息,版權歸原作者所有。本文所用視頻、圖片、文字如涉及作品版權問題,請聯係小編進行處理。
推薦閱讀:
- 噪聲中提取真值!瑞盟科技推出MSA2240電流檢測芯片賦能多元高端測量場景
- 10MHz高頻運行!氮矽科技發布集成驅動GaN芯片,助力電源能效再攀新高
- 失真度僅0.002%!力芯微推出超低內阻、超低失真4PST模擬開關
- 一“芯”雙電!聖邦微電子發布雙輸出電源芯片,簡化AFE與音頻設計
- 一機適配萬端:金升陽推出1200W可編程電源,賦能高端裝備製造
- 築基AI4S:摩爾線程全功能GPU加速中國生命科學自主生態
- 一秒檢測,成本降至萬分之一,光引科技把幾十萬的台式光譜儀“搬”到了手腕上
- AI服務器電源機櫃Power Rack HVDC MW級測試方案
- 突破工藝邊界,奎芯科技LPDDR5X IP矽驗證通過,速率達9600Mbps
- 通過直接、準確、自動測量超低範圍的氯殘留來推動反滲透膜保護
- 車規與基於V2X的車輛協同主動避撞技術展望
- 數字隔離助力新能源汽車安全隔離的新挑戰
- 汽車模塊拋負載的解決方案
- 車用連接器的安全創新應用
- Melexis Actuators Business Unit
- Position / Current Sensors - Triaxis Hall



