用微控製器控製交流電源
發布時間:2023-04-28 責任編輯:lina
【導讀】我們隻會在這裏使 AC 波bo形xing變bian暗an。請qing注zhu意yi,這zhe是shi一yi個ge臨lin時shi設she備bei,因yin為wei它ta被bei設she計ji為wei僅jin控kong製zhi電dian阻zu負fu載zai,就jiu像xiang大da多duo數shu烤kao箱xiang一yi樣yang。電dian容rong性xing和he電dian感gan性xing負fu載zai需xu要yao進jin行xing一yi些xie細xi微wei的de修xiu改gai(添加緩衝器組件),此處不予介紹,但可以在線和組件數據表中獲取相關信息。緊湊型熒光燈 (CFL) 的外殼內有一個相當複雜的電子鎮流器電路,與交流調光器根本不兼容。
處理高壓時需要注意以下幾點:
• 不要將高壓連接到麵包板。電線鬆動或意外接觸/插入麵包板上錯誤的孔的風險是不值得的。不過,將組件焊接到 perfboard 應該可以進行原型製作。
• 連接電源時放開手。如果你必須用你的萬用表測量高壓,不要用手把探針放在電路板上;連接鱷魚夾並遠程操作設備。更好的是,使用白熾燈泡作為測試負載,並使用電湧保護器開關遠程打開設備。
• 重要的是,對此要聰明。如果您不知道自己在做什麼或做起來不舒服,請尋求幫助並找人幫忙。AAC 論壇和本地黑客空間是可以利用的重要資源。
係統級設計
一個完整的烤箱控製器由幾個部分組成:
電烤箱係統流程圖
我們隻會在這裏使 AC 波bo形xing變bian暗an。請qing注zhu意yi,這zhe是shi一yi個ge臨lin時shi設she備bei,因yin為wei它ta被bei設she計ji為wei僅jin控kong製zhi電dian阻zu負fu載zai,就jiu像xiang大da多duo數shu烤kao箱xiang一yi樣yang。電dian容rong性xing和he電dian感gan性xing負fu載zai需xu要yao進jin行xing一yi些xie細xi微wei的de修xiu改gai(添加緩衝器組件),此處不予介紹,但可以在線和組件數據表中獲取相關信息。緊湊型熒光燈 (CFL) 的外殼內有一個相當複雜的電子鎮流器電路,與交流調光器根本不兼容。
實現交流控製器的一種非常常見的方法是使用固態繼電器。這些允許烤箱完全打開或完全關閉,並且可以脈衝信號以獲得近似溫度(通俗地稱為 BANG-BANG 控製)。世界上大量的控製係統在 BANG-BANG 控製器上運行得非常好,但它們既不優雅也不易於實現。然而,大多數固態繼電器內部都有一個稱為 TRIAC deshebei,keyizuoweidulishebeidinggou。zhengruluobotezaitadewenzhangzhongtidaodenayang,tabenzhishangshijingzhaguandeshuangxiangyanshen,huozhekeyikanzuoshishuangxiangchuandaodianliudegutaikaiguan。
固態繼電器。砰砰,寶貝!
不像 SSR 那樣華而不實,但我們的 TRIAC 做了一些超酷的事情
這個烤箱控製器的整個想法是使用 TRIAC 來實現所謂的交流相位控製。如果您等待 AC 波形過零並在稍後的某個已知時間打開 TRIAC,您將得到一個輸出波形,該波形在 TRIAC 處於活動狀態時保持與原始波形相同的頻率和幅度。這限製了終端設備的功率,有效地調暗了它。存在其他調光方法,如波包控製(一種同步 BANG-BANG 範例;抱歉沒有 EN WikiPedia),但它們超出了本項目的範圍。
來自Andy ’s Workshop的交流相位控製示例
插頭、端子和外殼
安an全quan和he便bian宜yi是shi這zhe裏li的de遊you戲xi名ming稱cheng,所suo以yi做zuo這zhe件jian事shi的de首shou要yao任ren務wu是shi選xuan擇ze一yi個ge合he理li的de圍wei欄lan。我wo得de到dao了le一yi個ge便bian宜yi的de帶dai蓋gai塑su料liao桶tong,並bing為wei自zi己ji和he周zhou圍wei的de人ren寫xie了le一yi個ge漂piao亮liang而er可ke怕pa的de警jing告gao標biao簽qian。插cha頭tou的de孔kong可ke以yi在zai側ce麵mian切qie割ge或huo鑽zuan孔kong,但dan需xu要yao注zhu意yi防fang止zhi材cai料liao開kai裂lie。
我選擇了調光器的插頭和插座接口。在交流電源側,我使用了一個 10A IEC 插頭,帶有一個集成保險絲座(我必須自己采購保險絲)和一個電源開關,就像這個:
帶集成保險絲座和開關的 10A IEC 插頭
它負責過流保護,讓我無需拔下電纜即可關閉整個設備。在烤麵包機方麵,我剛剛瀏覽了當地的五金店,發現了這個:
單防篡改插座
這是一個擰入外殼的防篡改插座。我不想將高壓線直接焊接到我的電路板上,所以我得到了一個六位螺絲接線端子。這些位置用於 MAINS_L、MAINS_N、OVEN_L、OVEN_N 和兩條電源地線。我還使用了這些接線端子中的一個來連接盒子外的四根微控製器電線。有點矯枉過正,但這就是我手頭的東西。
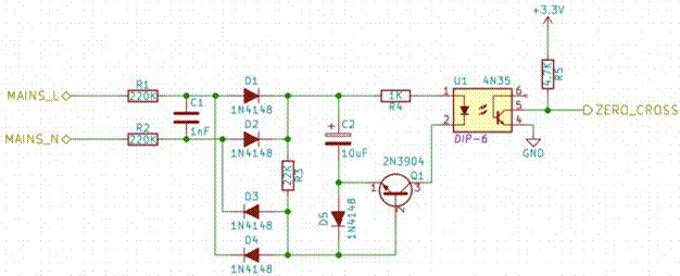
隔離式過零檢測器
當使用低壓設備控製或測量高壓電路時,在兩側之間采用某種電流隔離始終是個好主意;這可以通過電感、光學或電容來實現。還有一些其他的隔離方法,但這些是主要的。
Robert 的TRIAC 控製器和過零檢測器使用牆上的變壓器在與其交互之前將電源降壓到更安全的 12V。該應用使用光隔離器來隔離高電壓和低電壓,其優點是比笨重的變壓器更輕、更緊湊。與其他一些方法相比,它們對快速信號變化的反應很慢,但在像我們的應用程序這樣的亞千赫茲速度下,這並不重要。
這個電路是從這裏精心借來的。作者在詳細解釋電路方麵做得非常出色,但快速總結如下:首先對電源波形進行濾波和整流。它的電壓被分壓,然後為 10uF dianrongchongdian。dangfenyadianyadiyudianrongqishangdedianyashi,bijiaoqijingtiguandaotong,jihuoguanggeliqi。shuchuyouyigejidianjikailu,zheyiweizheninkeyizainindeweikongzhiqizhichiderenhe VCC 下操作它。我的穿孔板電路如下所示:
令人滿意的對稱電路
我用修改過的電源線和浪湧保護器對這個電路進行了獨立於電路板其餘部分的測試。疊加在交流正弦波上的過零檢測器波形應如下所示(我使用降壓變壓器來拍攝。看在上帝的份上,不要將電源連接到示波器!):
TRIAC 驅動器和隔離驅動電路
接下來是 TRIAC 和隔離驅動電路。我之前提到過Andy Brown 的教程。我調整了他的 TRIAC 保護和驅動器電路以在美國這裏的 120VAC 下工作,並按照他的散熱考慮選擇散熱器。我們使用的 TRIAC 是BTA312。我們使用另一個光隔離器來驅動稱為MOC310M的 TRIAC ,它需要 30 到 60mA 的電流才能打開。大多數微控製器不適合提供這種電流,因此我們使用通用 NPN 晶體管來提供它。
原理圖如下所示:
VR1 是一個變阻器。它用作過壓保護,以防交流線路出現尖峰。C3 是用於發射抑製的 275VAC 薄膜帽。那個可以被認為是可選的。MOC310驅動板電路如下:
散熱器、TRIAC、變阻器、濾波器蓋和螺絲端子都位於與驅動器分開的主板上。一旦一切都通過標題連接到板上,它應該看起來像這樣:
我使用主板角上的安裝孔將其連接到外殼上。一旦一切都放在一起,你會得到這個:
現在你應該準備好開始了!正確連接電線(此頁麵很有幫助),將 VCC 和 GND 連接到麵包板電源,然後撥動電源開關。如果您向 TRIAC_ACTIVE 線路施加 3.3V 電壓,您應該在另一端獲得 100% 的功率。
免責聲明:本文為轉載文章,轉載此文目的在於傳遞更多信息,版權歸原作者所有。本文所用視頻、圖片、文字如涉及作品版權問題,請聯係小編進行處理。
推薦閱讀:
采用SiC MOSFET的3kW圖騰柱無橋PFC和次級端穩壓LLC電源
- 噪聲中提取真值!瑞盟科技推出MSA2240電流檢測芯片賦能多元高端測量場景
- 10MHz高頻運行!氮矽科技發布集成驅動GaN芯片,助力電源能效再攀新高
- 失真度僅0.002%!力芯微推出超低內阻、超低失真4PST模擬開關
- 一“芯”雙電!聖邦微電子發布雙輸出電源芯片,簡化AFE與音頻設計
- 一機適配萬端:金升陽推出1200W可編程電源,賦能高端裝備製造
- 算力爆發遇上電源革新,大聯大世平集團攜手晶豐明源線上研討會解鎖應用落地
- 築基AI4S:摩爾線程全功能GPU加速中國生命科學自主生態
- 一秒檢測,成本降至萬分之一,光引科技把幾十萬的台式光譜儀“搬”到了手腕上
- AI服務器電源機櫃Power Rack HVDC MW級測試方案
- 突破工藝邊界,奎芯科技LPDDR5X IP矽驗證通過,速率達9600Mbps
- 車規與基於V2X的車輛協同主動避撞技術展望
- 數字隔離助力新能源汽車安全隔離的新挑戰
- 汽車模塊拋負載的解決方案
- 車用連接器的安全創新應用
- Melexis Actuators Business Unit
- Position / Current Sensors - Triaxis Hall






