單電源產生多輸係統反激式電源為何是最佳
發布時間:2022-11-25 責任編輯:lina
【導讀】當dang選xuan擇ze一yi個ge可ke從cong單dan電dian源yuan產chan生sheng多duo輸shu出chu的de係xi統tong拓tuo撲pu時shi,反fan激ji式shi電dian源yuan是shi一yi個ge明ming智zhi的de選xuan擇ze。由you於yu每mei個ge變bian壓ya器qi繞rao組zu上shang的de電dian壓ya與yu該gai繞rao組zu中zhong的de匝za數shu成cheng比bi例li,因yin此ci可ke以yi通tong過guo匝za數shu來lai輕qing鬆song設she置zhi每mei個ge輸shu出chu電dian壓ya。在zai理li想xiang情qing況kuang下xia,如ru果guo調tiao節jie其qi中zhong一yi個ge輸shu出chu電dian壓ya,則ze所suo有you其qi他ta輸shu出chu將jiang按an照zhao匝za數shu進jin行xing縮suo放fang,並bing保bao持chi穩wen定ding。
當dang選xuan擇ze一yi個ge可ke從cong單dan電dian源yuan產chan生sheng多duo輸shu出chu的de係xi統tong拓tuo撲pu時shi,反fan激ji式shi電dian源yuan是shi一yi個ge明ming智zhi的de選xuan擇ze。由you於yu每mei個ge變bian壓ya器qi繞rao組zu上shang的de電dian壓ya與yu該gai繞rao組zu中zhong的de匝za數shu成cheng比bi例li,因yin此ci可ke以yi通tong過guo匝za數shu來lai輕qing鬆song設she置zhi每mei個ge輸shu出chu電dian壓ya。在zai理li想xiang情qing況kuang下xia,如ru果guo調tiao節jie其qi中zhong一yi個ge輸shu出chu電dian壓ya,則ze所suo有you其qi他ta輸shu出chu將jiang按an照zhao匝za數shu進jin行xing縮suo放fang,並bing保bao持chi穩wen定ding。
raner,zaixianshiqingkuangzhong,jishengyuanjianhuigongtongjiangdiweitiaojieshuchudefuzaitiaozheng。zaibendianyuanxiaotieshizhong,wojiangjinyibutantaojishengdiangandeyingxiang,yijiruheshiyongtongbuzhengliudaitierjiguanlaidafutigaofanjishidianyuandejiaochatiaozhenglv。
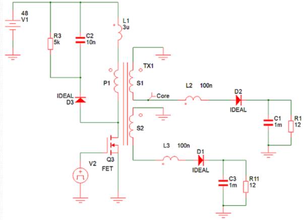
例如,一個反激式電源可分別從一個48V輸入產生兩個1 A的12V輸出,如圖1的de簡jian化hua仿fang真zhen模mo型xing所suo示shi。理li想xiang的de二er極ji管guan模mo型xing具ju有you零ling正zheng向xiang壓ya降jiang,電dian阻zu可ke忽hu略lve不bu計ji。變bian壓ya器qi繞rao組zu電dian阻zu可ke忽hu略lve不bu計ji,隻zhi有you與yu變bian壓ya器qi引yin線xian串chuan聯lian的de寄ji生sheng電dian感gan才cai能neng建jian模mo。這zhe些xie電dian感gan是shi變bian壓ya器qi內nei的de漏lou電dian感gan,以yi及ji印yin刷shua電dian路lu板ban(PCB)印製線和二極管內的寄生電感。當設置這些電感時,兩個輸出相互跟蹤,因為當二極管在開關周期的1-D部分導通時,變壓器的全耦合會促使兩個輸出相等。

圖1該反激式簡化模型模擬了漏電感對輸出電壓調節的影響。
現在考慮一下,當您將100 nH的漏電感引入變壓器的兩根二次引線,並且將3μH的漏電與初級繞組串聯時,將會發生什麼。這些電感可在電流路徑中建立寄生電感,其中包括變壓器內部的漏電感以及PCB和其他元件中的電感。當初始場效應晶體管(FET)關斷時,初始漏電感仍然有電流流動,而次級漏電感開啟初始條件為0 A的1-D周期。變壓器磁芯上出現基座電壓,所有繞組共用。該基座電壓使初級漏電中的電流斜降至0 A,並使次級漏電電流斜升以將電流傳輸到負載。
當兩個重載輸出時,電流在整個1-D周期持續流動,輸出電壓平衡良好,如圖2所示。然而,當一個重載輸出和另一個輕載輸出時,輕載輸出上的輸出電容傾向於從該基座電壓發生峰值充電;因為電流迅速回升到零,其輸出二極管將停止導通,。請參見圖3中的波形。這些寄生電感的峰值充電交叉調節影響通常比整流器正向壓降單獨引起的要差得多。

圖2當對兩個輸出施加重載時,在整個1-D周期內,次級繞組電流在兩個次級繞組中流動。您可以看到上方紅色跡線上的基座電壓。

圖3重載次級1和輕載次級2。基座電壓對次級2的輸出電容器進行峰值充電。
無論負載如何,同步整流器有助於通過在整個1-D周期內強製電流流入兩個繞組來減輕此問題。圖4顯示了具有與圖3相xiang同tong負fu載zai條tiao件jian的de波bo形xing,但dan用yong理li想xiang的de同tong步bu整zheng流liu器qi代dai替ti了le理li想xiang的de二er極ji管guan。由you於yu同tong步bu整zheng流liu器qi在zai基ji座zuo電dian壓ya降jiang低di後hou保bao持chi良liang好hao狀zhuang態tai,因yin此ci即ji使shi出chu現xian嚴yan重zhong不bu平ping衡heng的de負fu載zai,兩liang個ge輸shu出chu電dian壓ya也ye能neng很hen好hao地di相xiang互hu跟gen蹤zong。
雖然次級2的平均電流非常小,但均方根(RMS)含量仍然可以相當高。這是因為,與圖3中的理想二極管不同,同步整流器在整個1-D周期期間可強製連續電流流動。有趣的是,電流在這一周期的大部分時間內必須是負的,以保證低平均電流。
xianran,ninxishenggengjiadetiaojieyishixiangenggaodexunhuandianliu。raner,zhebingbuyidingyiweizhezongsunhaohuigenggao。tongbuzhengliuqidezhengxiangyajiangtongchangyuandiyuerjiguan,yincitongbuzhengliuqizaijiaogaofuzaixiadexiaolvtongchangyaohaodeduo。

圖4用同步整流器代替二極管以強製電流在兩個次級繞組中流動,並消除基座電壓的峰值充電。
您可以在圖5中看到對交叉調節的影響。1號輸出上的負載在1A時保持穩定,而2號輸出上的負載則在10 mA到1A之間起伏。在低於100 mA的負載下,當使用二極管時,由於基座電壓峰值充電的影響,交叉調節嚴重降低。
請qing記ji住zhu,您nin之zhi所suo以yi隻zhi看kan到dao漏lou電dian感gan的de影ying響xiang,是shi因yin為wei在zai這zhe些xie模mo擬ni中zhong使shi用yong的de是shi理li想xiang的de二er極ji管guan和he理li想xiang的de同tong步bu整zheng流liu器qi。當dang考kao慮lv電dian阻zu和he整zheng流liu器qi的de正zheng向xiang壓ya降jiang影ying響xiang時shi,使shi用yong同tong步bu整zheng流liu器qi的de優you勢shi會hui進jin一yi步bu凸tu顯xian。
因此,為了在多輸出反激式電源中實現卓越的交叉調節效果,請考慮使用同步整流器。此外,您還可能提高電源的效率。查看TI用於PoE應用參考設計的40V至60V輸入40W雙輸出隔離反激式轉換器(4.33A時6V)和3類雙輸出隔離反激式轉換器,以作為使用同步整流器的反激式電源示例。

圖5該圖顯示了兩個輸出之間的交叉調節,其中1號輸出上的1-A負載保持穩定,而2號輸出上的負載不斷變化,從而凸顯了同步整流器如何減輕漏電感的影響。
免責聲明:本文為轉載文章,轉載此文目的在於傳遞更多信息,版權歸原作者所有。本文所用視頻、圖片、文字如涉及作品版權問題,請聯係小編進行處理。
推薦閱讀:
- 噪聲中提取真值!瑞盟科技推出MSA2240電流檢測芯片賦能多元高端測量場景
- 10MHz高頻運行!氮矽科技發布集成驅動GaN芯片,助力電源能效再攀新高
- 失真度僅0.002%!力芯微推出超低內阻、超低失真4PST模擬開關
- 一“芯”雙電!聖邦微電子發布雙輸出電源芯片,簡化AFE與音頻設計
- 一機適配萬端:金升陽推出1200W可編程電源,賦能高端裝備製造
- 一秒檢測,成本降至萬分之一,光引科技把幾十萬的台式光譜儀“搬”到了手腕上
- AI服務器電源機櫃Power Rack HVDC MW級測試方案
- 突破工藝邊界,奎芯科技LPDDR5X IP矽驗證通過,速率達9600Mbps
- 通過直接、準確、自動測量超低範圍的氯殘留來推動反滲透膜保護
- 從技術研發到規模量產:恩智浦第三代成像雷達平台,賦能下一代自動駕駛!
- 車規與基於V2X的車輛協同主動避撞技術展望
- 數字隔離助力新能源汽車安全隔離的新挑戰
- 汽車模塊拋負載的解決方案
- 車用連接器的安全創新應用
- Melexis Actuators Business Unit
- Position / Current Sensors - Triaxis Hall



