SiC MOSFET功率模塊是快速充電應用的理想選擇
發布時間:2022-10-20 責任編輯:lina
【導讀】碳化矽(SiC)MOSFET在(zai)功(gong)率(lv)半(ban)導(dao)體(ti)市(shi)場(chang)中(zhong)正(zheng)在(zai)迅(xun)速(su)普(pu)及(ji),因(yin)為(wei)一(yi)些(xie)最(zui)初(chu)的(de)可(ke)靠(kao)性(xing)問(wen)題(ti)已(yi)經(jing)解(jie)決(jue),並(bing)且(qie)價(jia)格(ge)水(shui)平(ping)已(yi)經(jing)達(da)到(dao)了(le)非(fei)常(chang)有(you)吸(xi)引(yin)力(li)的(de)點(dian)。隨(sui)著(zhe)市(shi)場(chang)上(shang)的(de)器(qi)件(jian)越(yue)來(lai)越(yue)多(duo),了(le)解(jie)SiC MOSFET的特性非常重要,這樣用戶才能充分利用每個器件。本文將為您介紹SiC MOSFET的發展趨勢,以及由安森美(onsemi)所推出的1200V SiC MOSFET功率模塊的產品特性。
碳化矽(SiC)MOSFET在(zai)功(gong)率(lv)半(ban)導(dao)體(ti)市(shi)場(chang)中(zhong)正(zheng)在(zai)迅(xun)速(su)普(pu)及(ji),因(yin)為(wei)一(yi)些(xie)最(zui)初(chu)的(de)可(ke)靠(kao)性(xing)問(wen)題(ti)已(yi)經(jing)解(jie)決(jue),並(bing)且(qie)價(jia)格(ge)水(shui)平(ping)已(yi)經(jing)達(da)到(dao)了(le)非(fei)常(chang)有(you)吸(xi)引(yin)力(li)的(de)點(dian)。隨(sui)著(zhe)市(shi)場(chang)上(shang)的(de)器(qi)件(jian)越(yue)來(lai)越(yue)多(duo),了(le)解(jie)SiC MOSFET的特性非常重要,這樣用戶才能充分利用每個器件。本文將為您介紹SiC MOSFET的發展趨勢,以及由安森美(onsemi)所推出的1200V SiC MOSFET功率模塊的產品特性。
SiC是高壓大電流電源應用的優質WBG半導體材料
SiC是用於製造分立功率半導體的寬帶隙(WBG)半導體材料係列的一部分,傳統矽(Si)MOSFET的帶隙能量為1.12 eV,而SiC MOSFET的帶隙能量則為3.26 eV。SiC和氮化镓(GaN)具有更寬的帶隙能量,意味著將電子從其價帶移動到導帶需要大約3倍的能量,從而使材料的行為更像絕緣體而不像導體。這使得WBG半導體能夠承受更高的擊穿電壓,其擊穿場穩健性是矽的10倍。
對於給定的額定電壓,較高的擊穿場可以減小器件的厚度,從而轉化為較低的導通電阻和較高的電流能力。SiC和GaN都具有與矽相同數量級的遷移率參數,這使得這兩種材料都非常適合高頻開關應用。SiC的熱導率是矽和GaN的三倍,對於給定的功耗,較高的熱導率將轉化為較低的溫升。
特定所需擊穿電壓的RDS(ON)是MOSFET特性的重要部分,它與遷移率乘以臨界擊穿場的立方成反比。即使SiC的遷移率低於矽,但其臨界擊穿場高10倍,導致給定擊穿電壓的RDS(ON)要低得多。商用SiC MOSFET的保證最高工作溫度為150℃< TJ < 200℃,相比之下,可以實現高達600℃的SiC結溫,但其主要受鍵合和封裝技術的限製,這使得SiC成為用於高壓、高速、大電流、高溫、開關電源應用的優質WBG半導體材料。
SiC MOSFET通常在650 V < BVDSS < 1.7 kV範圍內可用,盡管SiC MOSFET的動態開關行為與標準矽MOSFET非常相似,但必須考慮其器件特性決定的獨特柵極驅動要求。

SiC在快速直流充電應用極具優勢
以快速直流(DCFC)電動汽車(EV)充電應用為例,目前市場上對更短充電時間的需求,導致需要接近400 kW的更高功率電動汽車快速充電。這種應用需要采用有源整流三相PFC升壓拓撲與三相功率因數校正(PFC)係統,它也可稱為有源整流或有源前端係統,近年來的需求急劇增加。
三相功率因數校正(PFC)拓撲是有效地為快速直流充電供電的關鍵,通過將SiC功率半導體集成到三相PFC拓撲中,可以解決降低功率損耗和提高功率密度這種通常相互矛盾的挑戰。前端三相PFC升壓級可以在多個拓撲中實現,並且多個拓撲可以滿足相同的電氣要求。
另一個影響功率器件設計和額定電壓的重要因素是架構中的電平數量。6開關拓撲是2級架構,通常使用900 V或1200 V開關實現快速直流電動汽車充電器。此時具有低RDS(ON)(6 − 40 m)的SiC MOSFET模塊適用於每塊15 kW以(yi)上(shang)的(de)更(geng)高(gao)功(gong)率(lv)範(fan)圍(wei)。這(zhe)種(zhong)集(ji)成(cheng)解(jie)決(jue)方(fang)案(an)比(bi)分(fen)立(li)解(jie)決(jue)方(fang)案(an)表(biao)現(xian)出(chu)卓(zhuo)越(yue)的(de)功(gong)率(lv)性(xing)能(neng),提(ti)高(gao)了(le)效(xiao)率(lv),簡(jian)化(hua)了(le)設(she)計(ji),減(jian)小(xiao)了(le)整(zheng)體(ti)係(xi)統(tong)尺(chi)寸(cun)並(bing)最(zui)大(da)限(xian)度(du)地(di)提(ti)高(gao)了(le)可(ke)靠(kao)性(xing)。
從15 kW開始,采用SiC模塊的DC-DC功gong率lv轉zhuan換huan級ji中zhong,全quan橋qiao是shi非fei常chang合he適shi且qie常chang見jian的de解jie決jue方fang案an,啟qi用yong的de更geng高gao頻pin率lv有you助zhu於yu縮suo小xiao變bian壓ya器qi和he電dian感gan器qi的de尺chi寸cun,從cong而er縮suo小xiao完wan整zheng解jie決jue方fang案an的de外wai形xing尺chi寸cun。

支持1200 V額定電壓的SiC MOSFET
安森美的M1 SiC MOSFET的額定電壓為1200 V,具有每個特定器件的數據表中規定的最大零柵極電壓漏極電流(IDSS)。然而,SiC MOSFET的阻斷電壓能力會隨著溫度的升高而降低。以1200 V 20 m SiC MOSFET功率模塊為例,與25℃時的值相比,-40℃時阻斷電壓(VDS)的典型降額約為11%。通常安森美的器件通常有一些餘量,尤其是在器件將在極低溫度下運行時,在設計期間也應考慮VDS的降額。
與矽相關產品相比,SiC MOSFET的主要區別之一是漏源電壓(VDS)與特定漏電流(ID)的柵源電壓(VGS)的相關性,並且在這個安森美的1200 V SiC MOSFET中也不例外。傳統的Si MOSFET在線性(歐姆)和有源區(飽和)之間顯示出明顯的過渡。另一方麵,SiC MOSFET並不會出現這種狀況,實際上沒有飽和區,這意味著SiC MOSFET的行為更像是可變電阻,而不是非理想型的電流源。
選擇合適的VGS時要考慮的一個重要方麵是,與矽相較,即使在相對較高的電壓下,當VGS增加時,SiC MOSFET將繼續顯示RDS(ON)的顯著改善,因此大多數Si MOSFET通常以VGS ≤ 10 V驅動。如果用SiC替換Si MOSFET,建議修改驅動電壓,盡管10 V高於SiC MOSFET的典型閾值電壓,但在如此低的VGS下的傳導損耗,很可能會導致器件的熱失控,因此建議使用VGS ≥ 18 V來驅動安森美的1200 V M1 SiC MOSFET。

具備低熱阻特性的SiC MOSFET功率模塊
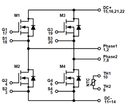
安森美推出的NXH020F120MNF1是一款M1 SiC MOSFET功率模塊,在F1模塊中包含一個20 mohm/1200V SiC MOSFET全橋和一個NTC熱敏電阻。NXH020F120MNF1推薦的柵極電壓為18V - 20V,采用4-PACK全橋拓撲,具備低熱阻特性,帶有預塗熱界麵材料(TIM)或不帶預塗TIM的選項,支持Press-Fit引腳,並是無鉛、無鹵化物的器件,且符合RoHS標準。
NXH020F120MNF1可在更高電壓下改進RDS(ON),可提高效率或具有更高的功率密度,是高可靠性熱界麵的靈活解決方案,可廣泛應用於太陽能逆變器、不間斷電源、電動汽車充電站、工業電源,進行AC-DC轉換、DC-AC轉換、DC-DC轉換,常見的最終產品包括電動車充電器、儲能係統、三相太陽能逆變器、不間斷電源供應器等。
結語
目前有越來越多電源應用朝向更高功率發展,尤其是電動汽車、儲能係統的快速充電應用,需要節省寶貴的充電時間並提升充電的效率。SiC MOSFET是快速充電應用的理想解決方案,安森美的1200V SiC MOSFET功率模塊將能提供更高的充電效率與更高的功率密度,將會是相關高壓、大電流應用的理想選擇。
(來源:中電網)
免責聲明:本文為轉載文章,轉載此文目的在於傳遞更多信息,版權歸原作者所有。本文所用視頻、圖片、文字如涉及作品版權問題,請聯係小編進行處理。
推薦閱讀:
- 噪聲中提取真值!瑞盟科技推出MSA2240電流檢測芯片賦能多元高端測量場景
- 10MHz高頻運行!氮矽科技發布集成驅動GaN芯片,助力電源能效再攀新高
- 失真度僅0.002%!力芯微推出超低內阻、超低失真4PST模擬開關
- 一“芯”雙電!聖邦微電子發布雙輸出電源芯片,簡化AFE與音頻設計
- 一機適配萬端:金升陽推出1200W可編程電源,賦能高端裝備製造
- 築基AI4S:摩爾線程全功能GPU加速中國生命科學自主生態
- 一秒檢測,成本降至萬分之一,光引科技把幾十萬的台式光譜儀“搬”到了手腕上
- AI服務器電源機櫃Power Rack HVDC MW級測試方案
- 突破工藝邊界,奎芯科技LPDDR5X IP矽驗證通過,速率達9600Mbps
- 通過直接、準確、自動測量超低範圍的氯殘留來推動反滲透膜保護
- 車規與基於V2X的車輛協同主動避撞技術展望
- 數字隔離助力新能源汽車安全隔離的新挑戰
- 汽車模塊拋負載的解決方案
- 車用連接器的安全創新應用
- Melexis Actuators Business Unit
- Position / Current Sensors - Triaxis Hall





