智能同步整流控製器NCP4318為LLC諧振轉換器帶來更高能效和可靠性
發布時間:2021-08-12 責任編輯:wenwei
【導讀】在電源設計中,為提高能效,通常采用同步整流,即用MOSFET取代二極管整流器,從而降低整流器兩端壓降和導通損耗,實現更高的係統能效。
然而,傳統的同步整流在用於LLC諧振轉換器時,會有不少的技術挑戰,如:
● 由於雜散電感造成同步整流過早的關斷,導通損耗增加
● 由於不同工作頻率造成最小導通時間設置的困難
● 輕載條件下由於電容電流尖峰導致同步整流電流反向,最終對係統產生不良影響
安森美新推出的雙通道同步整流控製器NCP4318,完美地解決上述問題的挑戰,較前代FAN6248更進一步優化性能,適用於高能效服務器電源、網絡和電信電源、液晶電視及顯示器電源、高功率密度適配器、遊戲機等的LLC諧振電源轉換器之應用。
1 傳統的同步整流用於LLC諧振轉換器的技術挑戰
同步整流控製器按關斷方式分類有瞬時漏極電壓類型、預測類型、漏極電壓調節類型、含死區調節的混合控製類型。
傳統的同步整流控製大多采用瞬時漏極電壓類型,這種類型在負載瞬態期間安全運行。但雜散電感會產生正偏移VLS 導dao致zhi同tong步bu整zheng流liu過guo早zao的de關guan斷duan,固gu定ding的de關guan斷duan臨lin界jie值zhi電dian壓ya導dao致zhi本ben體ti二er極ji管guan導dao通tong時shi間jian較jiao長chang,增zeng加jia導dao通tong損sun耗hao,能neng效xiao降jiang低di。因yin此ci,需xu要yao自zi動dong調tiao節jie的de關guan斷duan臨lin界jie值zhi電dian壓ya以yi維wei持chi較jiao小xiao的de死si區qu時shi間jian。
預yu測ce類lei型xing同tong步bu整zheng流liu無wu需xu精jing確que的de漏lou極ji電dian壓ya檢jian測ce,因yin而er不bu受shou雜za散san電dian感gan影ying響xiang,在zai雜za散san電dian感gan較jiao大da的de係xi統tong中zhong提ti供gong更geng高gao能neng效xiao。但dan輸shu出chu負fu載zai的de瞬shun間jian變bian小xiao時時會hui導dao致zhi在zaiLLC諧振轉換器中的頻率瞬間增加,一旦關斷延遲,就會產生反向電流和漏極電壓突波。
漏極電壓調節類型,當同步整流電流減小時將會自動調整Vgs 來增加導通電阻RDS_ON以維持Vds 在關斷臨界值,雖然比由雜散電感導致的過早關斷要好,但較低的VGS導致產生更高的導通損耗。
hunhekongzhileixingjiejueshangshutiaozhan,danzaiqingzaitiaojianxia,youyujiaodideloujixieposhisiqushijianbianhuajiaoda,kenengyinqixitongbuwending,kecaiyongchizhidaisiqushijiantiaojiekongzhijiejuezhewenti。dangchujice LLC 控製器 VDD 關斷和交流電關斷時,最小導通時間功能防止快速關斷,但會產生負電流和巨大的 VDS 尖峰,因此需要有精密的保護功能如初級側關斷、同步整流反向電流檢測、漏極異常檢測。
NCP4318使用瞬時漏極電壓和前一周期的死區時間信息,用於LLC諧振實現更高能效,外部元器件極少。自適應死區時間控製可以抵補寄生電感電壓,以最大化同步整流 MOSFET 能neng效xiao。多duo階jie段duan關guan斷duan臨lin界jie值zhi控kong製zhi和he同tong步bu整zheng流liu電dian流liu反fan向xiang檢jian測ce功gong能neng可ke防fang止zhi快kuai速su負fu載zai瞬shun變bian期qi間jian的de反fan向xiang電dian流liu,並bing使shi同tong步bu整zheng流liu在zai整zheng個ge負fu載zai範fan圍wei內nei穩wen定ding運yun行xing。
2 NCP4318的關鍵特性
NCP4318采用混合模式同步整流關斷控製,具有反向電流保護特性,確保可靠的同步整流,每個同步整流 MOSFET都有專用的200 Vedingloujijiancehezhuanyongyuanjijianceyinjiao,chizhidaisiqushijiantiaojiekongzhiyouzhuyuzuixiaohuabentierjiguandaotongshijianhezuidahuanengxiao。qingzaishidangdianrongdianliuzuyiyuxiandaotongMOSFET時,NCP4318檢測到同步整流器的電流反向。通過增加在輕載條件下的導通延遲,可避免這樣的運行模式,提供安全、穩定和高效的工作,避免漏極電壓突波。
NCP4318有一個自調節最小導通時間電路,以更好地抗噪。同步整流1~3階式門(閘)極導通電壓與軟啟動脈衝數控製。它可根據負載條件、工作頻率和溫度自調節門電壓控製 (10 V, 6 V, 5 V),從而提高輕載條件和高頻工作下的能效。精密的保護功能如初級端關斷、漏極檢測異常保護等實現更高的可靠性。節能模式下的工作電流低,典型值100 uA。6 V門輸出電壓的軟啟動確保穩定的啟動。具有30 ns的極快導通和關斷延遲時間,強大的電流能力,源電流/灌電流為1.5 A/4.5 A。寬工作電壓範圍6.5 V至35 V。工作頻率範圍22 kHz到500 kHz。
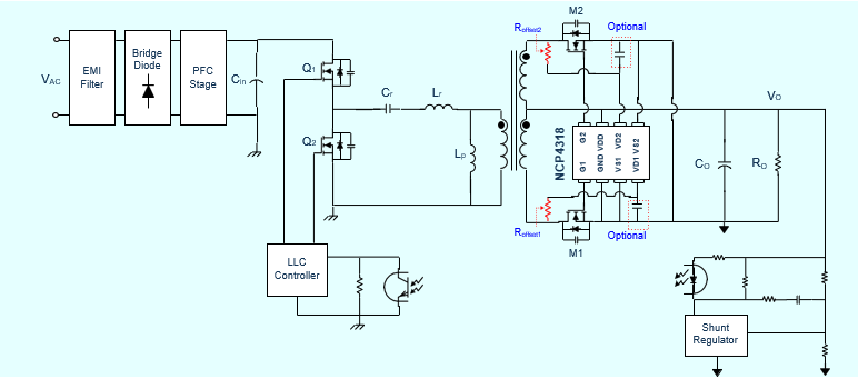
圖1所示為NCP4318的典型應用電路,在初級端有一個LLC控製器。在次級端,配置非常簡單,包含一個NCP4318控製器和2個外置電阻,在噪聲嚴重的係統中可能需要再添加2個電容。因此,NCP4318是個高度集成的控製器,需要最少的外部元件。

圖1:NCP4318的典型應用電路
3 NCP4318的3個版本

4 能效測試
我們對NCP4318和競爭對手的同類器件進行了能效對比測試,其中Vin=390 Vdc,可看到從輕載到重載,NCP4318的能效都是極高的,最高時約97%。



圖2:NCP4318提供高能效
免責聲明:本文為轉載文章,轉載此文目的在於傳遞更多信息,版權歸原作者所有。本文所用視頻、圖片、文字如涉及作品版權問題,請聯係小編進行處理。
推薦閱讀:
特別推薦
- 噪聲中提取真值!瑞盟科技推出MSA2240電流檢測芯片賦能多元高端測量場景
- 10MHz高頻運行!氮矽科技發布集成驅動GaN芯片,助力電源能效再攀新高
- 失真度僅0.002%!力芯微推出超低內阻、超低失真4PST模擬開關
- 一“芯”雙電!聖邦微電子發布雙輸出電源芯片,簡化AFE與音頻設計
- 一機適配萬端:金升陽推出1200W可編程電源,賦能高端裝備製造
技術文章更多>>
- 貿澤EIT係列新一期,探索AI如何重塑日常科技與用戶體驗
- 算力爆發遇上電源革新,大聯大世平集團攜手晶豐明源線上研討會解鎖應用落地
- 創新不止,創芯不已:第六屆ICDIA創芯展8月南京盛大啟幕!
- AI時代,為什麼存儲基礎設施的可靠性決定數據中心的經濟效益
- 築基AI4S:摩爾線程全功能GPU加速中國生命科學自主生態
技術白皮書下載更多>>
- 車規與基於V2X的車輛協同主動避撞技術展望
- 數字隔離助力新能源汽車安全隔離的新挑戰
- 汽車模塊拋負載的解決方案
- 車用連接器的安全創新應用
- Melexis Actuators Business Unit
- Position / Current Sensors - Triaxis Hall
熱門搜索
微波功率管
微波開關
微波連接器
微波器件
微波三極管
微波振蕩器
微電機
微調電容
微動開關
微蜂窩
位置傳感器
溫度保險絲
溫度傳感器
溫控開關
溫控可控矽
聞泰
穩壓電源
穩壓二極管
穩壓管
無焊端子
無線充電
無線監控
無源濾波器
五金工具
物聯網
顯示模塊
顯微鏡結構
線圈
線繞電位器
線繞電阻


