車載電子係統供電的三個典型案例解析
發布時間:2021-04-16 來源:ADI 責任編輯:wenwei
【導讀】新能源汽車的火爆、zaochexinshilidedaredaidonglechezaidianzishebeidedaguimoshengji,queyezhijiecushicheyongdianyuanguanliyugongdianxitongbiandegengweixianjinyufuza。zaimianduidaoqichediannengwentishi,qicheshejigongchengshitongchanghuixianfenmenbieleidijiangbutongxitongfenbiekaolv、設計(如先進的電子式引擎、發電機、行車計算機、安全控製係統與DVD多媒體影音係統等會先分別獨立進行設計),最後再進行整合,這需要能夠處理不同電壓網關的電源供應係統;與此同時,這些車用電子設備對於電源的需求往往都是高效率、小(xiao)體(ti)積(ji)且(qie)能(neng)在(zai)高(gao)電(dian)壓(ya)下(xia)輸(shu)出(chu)大(da)電(dian)流(liu)以(yi)滿(man)足(zu)自(zi)身(shen)的(de)性(xing)能(neng)需(xu)求(qiu)。因(yin)此(ci),開(kai)發(fa)出(chu)新(xin)的(de)應(ying)用(yong)技(ji)術(shu),可(ke)將(jiang)車(che)上(shang)的(de)電(dian)源(yuan)管(guan)控(kong)在(zai)最(zui)佳(jia)的(de)範(fan)圍(wei)之(zhi)內(nei),讓(rang)汽(qi)車(che)上(shang)的(de)電(dian)子(zi)設(she)備(bei)能(neng)在(zai)車(che)輛(liang)行(xing)駛(shi)的(de)第(di)一(yi)時(shi)間(jian)就(jiu)能(neng)發(fa)揮(hui)最(zui)佳(jia)狀(zhuang)態(tai)已(yi)經(jing)成(cheng)為(wei)汽(qi)車(che)設(she)計(ji)端(duan)的(de)重(zhong)要(yao)挑(tiao)戰(zhan)。
ADI公司的DC-DC轉換器在zai業ye界jie有you非fei常chang廣guang泛fan的de應ying用yong,在zai車che載zai電dian子zi係xi統tong的de不bu同tong場chang景jing中zhong均jun能neng以yi非fei常chang高gao的de效xiao率lv實shi現xian電dian壓ya轉zhuan換huan,從cong而er在zai節jie能neng的de同tong時shi最zui大da限xian度du地di減jian少shao了le散san熱re設she計ji方fang麵mian的de問wen題ti。本ben文wen以yi三san個ge不bu同tong場chang景jing的deADI車載DC-DC轉換器為例,闡述ADI如何利用豐富的模擬技術研發設計經驗,滿足汽車設計師們對於汽車電力、動力及能源消耗的平衡。
你要的樣子我都有,一顆IC靈活實現個性化車前燈組設計
LED車前燈組可以是兼具創新性和藝術創意的。遠光燈和近光燈可以與時髦漂亮和獨具特色的晝間行駛燈(DRL)“包裹”在一起。因為晝間行駛燈僅在遠光燈和近光燈關閉時才會需要,故可使用單個LED驅動器給遠光和近光LED或晝間行駛燈供電。隻有在LED驅動器具有靈活的輸入至輸出比、而且能對輸入至輸出電壓進行升壓和降壓的情況下,這種做法才會奏效。升降壓型設計可滿足該要求。
下圖中的多光束LT8391A升降壓型LED驅動器能夠驅動3V至34V的LED燈串電壓。這使其能驅動一個近光燈串,並通過給近光燈串添加LED以創建一個遠光燈。同一個驅動器在切換之後,可驅動一個電壓較高、但電流較低的DRL。從僅限近光燈的LED切換至近光/遠光燈組合式燈串,就不會在輸出電壓或LED電流上產生尖峰脈衝。LT8391A能夠在升壓、4開關升降壓、和降壓工作區之間平穩地轉換。對於轉換器來說,從LED數量少的燈串變更至LED數量多的燈串時不產生LED尖峰脈衝會是棘手的難題,然而這款多光束LED燈電路則能輕鬆地做到這一點。

用於近光燈、遠光燈和DRL燈的LT8391A多光束LED車前燈組解決方案
可以看出,LT8391A 2MHz、60V 升降壓型 LED 驅動器控製器可為汽車前照燈中的LED燈串供電,該器件的特點包括其低EMI四開關架構和擴展頻譜頻率調製功能,用於滿足CISPR 25 Class 5 EMI 規格要求。此外,該器件獨特的高開關頻率允許其在高於AM頻段的頻率條件下工作,因而所需的EMI濾波非常之少。
啟停銜接如“絲”般順滑,升降壓控製器帶來沉浸式車載娛樂係統
自動啟停功能由中央控製單元協調,該控製單元監測來自所有相關傳感器(包括啟動電機和交流發電機)deshuju。zaigaoxiaodexudianchijishuhexiangyingdefadongjiguanlichengxudezhichixia,qitingxitongzaijiaodidewenduxiayenengzhengchanggongzuo,zhixuduanzandeyureguochengbiankejihuo。ciwai,daduoshuxitongkeshibielinshitingchehexingchengjieshuzhijiandechayi。ruguojiashiyuandeanquandaijiekai,huozhechemenhuoxinglixiangdakai,xitongbuhuizhongxinqidongyinqing。danshi,dangshiyongqitingxitongshiyinqingzhongxinqidongshi,12 V電池電壓有可能已經降至5 V以下,如果車載信息娛樂係統開啟或其他電子設備需要高於5 V的電壓時,可能會導致這些係統複位。甚至有些導航係統要求更高的輸入電壓工作。因此,當輸入電壓在引擎重新啟動期間降至5 V以下,若DC-DC轉換器僅具有輸入電壓降壓功能,則需要重新設置導航或音樂播放器係統。要想使電子控製單元ECU穩定工作,就需要升降壓轉換器。
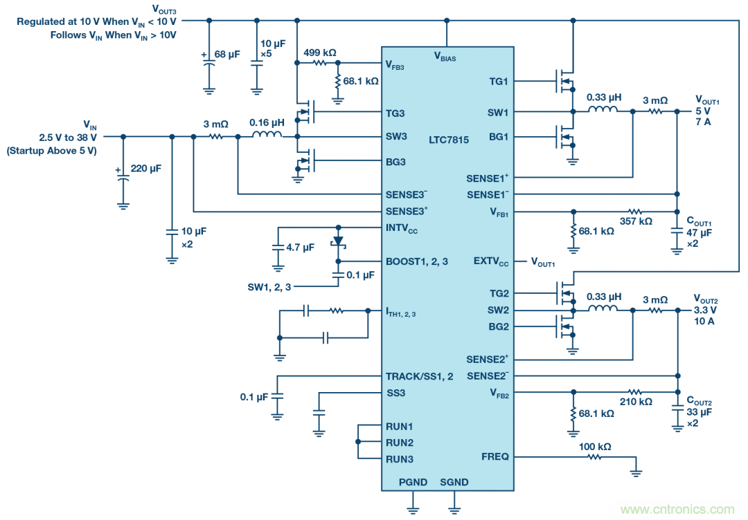
ADI三路輸出同步DC/DC控製器LTC7815zaidangefengzhuangzhongjichengleshengyakongzhiqihelianggejiangyakongzhiqi,gaoxiaolvtongbushengyazhuanhuanqigeilianggexiayoutongbuzhuanhuanqikuidian,zhezaiqicheqitingxitongzhongshifeichangyouyongdetexing。

LTC7815啟停應用原理圖,工作頻率為2.1 MHz
LTC7815在啟動期間可以以4.5V至38V的輸入電壓工作,並在啟動之後保持工作直到輸入電壓低至2.5V。同步升壓轉換器可產生高達60 V的輸出電壓,在輸入電壓夠高時,它可讓同步開關完全導通,以直通輸入電壓,實現效率最大化。兩個降壓轉換器可產生0.8V至24V的輸出電壓,且整個係統可實現高達95%的效率。低至45 ns的最短導通時間可在2 MHz開關操作中實現高降壓比轉換,從而避開對噪聲敏感的關鍵頻段(如AM無線電),並可使用較小的外部組件。
誰說魚和熊掌不可兼得?雙向DC-DC轉換器輕鬆匹配未來汽車架構
新提出的汽車標準(稱為LV 148)將二級48 V總線與現有汽車12 V係統合而為一。此新標準要求12 V總線繼續為點火、照明、信息娛樂和音頻係統供電。而48 V總線將為主動底盤係統、空調壓縮機、可調懸架、電動增壓器/渦輪增壓器供電,甚至還將支持製動能量回收。在車輛中增加一個48V供電網絡並非沒有重大影響。電子控製單元(ECU)將受影響,且需要將其工作範圍調至更高電壓。
LT8228是ADI公司最近推出的一款雙向DC-DC控製器,通過使用相同的外部功率組件進行降壓和升壓,其可提高48V/12V雙電池DC-DC汽車係統的性能、控製功能並簡化設計。它可根據需要在48 V總線至12 V總線降壓模式或12 V至48 V升壓模式下工作。啟動汽車或需要額外電源時,LT8228允許兩個電池同時向同一負載供電。功率轉換設計人員利用這個功能多樣的雙向轉換器,可以輕鬆地配置未來全自動駕駛汽車所需的12V和48 V電池係統。
LT8228采用與降壓轉換相同的外部功率組件進行升壓轉換,是一款具有獨立補償網絡的100 V雙向恒流或恒壓同步降壓或升壓控製器。電源的流動方向由LT8228自動決定,或由外部控製。輸入和輸出保護MOSFET用於防止出現負電壓,控製浪湧電流,並在開關MOSFET短路等故障條件下在端子之間提供隔離。在降壓模式下,V1端子的MOSFET保護可防止出現反向電流。在升壓模式下,相同的MOSFET通過一個可調整的計時器斷路器控製輸出浪湧電流並進行自我保護。

簡化的雙向電池備用係統配置中的LT8228
此外,LT8228還具有雙向輸入和輸出限流和獨立電流監控功能。無主、容錯均流允許增加或刪除任何並聯的LT8228,同時確保均流精度。當禁用單個LT8228或在故障條件下,它會停止向平均總線輸出電流,從而使均流方案具有容錯能力。
免責聲明:本文為轉載文章,轉載此文目的在於傳遞更多信息,版權歸原作者所有。本文所用視頻、圖片、文字如涉及作品版權問題,請聯係小編進行處理。
推薦閱讀:
特別推薦
- 噪聲中提取真值!瑞盟科技推出MSA2240電流檢測芯片賦能多元高端測量場景
- 10MHz高頻運行!氮矽科技發布集成驅動GaN芯片,助力電源能效再攀新高
- 失真度僅0.002%!力芯微推出超低內阻、超低失真4PST模擬開關
- 一“芯”雙電!聖邦微電子發布雙輸出電源芯片,簡化AFE與音頻設計
- 一機適配萬端:金升陽推出1200W可編程電源,賦能高端裝備製造
技術文章更多>>
- 貿澤EIT係列新一期,探索AI如何重塑日常科技與用戶體驗
- 算力爆發遇上電源革新,大聯大世平集團攜手晶豐明源線上研討會解鎖應用落地
- 創新不止,創芯不已:第六屆ICDIA創芯展8月南京盛大啟幕!
- AI時代,為什麼存儲基礎設施的可靠性決定數據中心的經濟效益
- 矽典微ONELAB開發係列:為毫米波算法開發者打造的全棧工具鏈
技術白皮書下載更多>>
- 車規與基於V2X的車輛協同主動避撞技術展望
- 數字隔離助力新能源汽車安全隔離的新挑戰
- 汽車模塊拋負載的解決方案
- 車用連接器的安全創新應用
- Melexis Actuators Business Unit
- Position / Current Sensors - Triaxis Hall
熱門搜索
Future
GFIVE
GPS
GPU
Harting
HDMI
HDMI連接器
HD監控
HID燈
I/O處理器
IC
IC插座
IDT
IGBT
in-cell
Intersil
IP監控
iWatt
Keithley
Kemet
Knowles
Lattice
LCD
LCD模組
LCR測試儀
lc振蕩器
Lecroy
LED
LED保護元件
LED背光





