詳解鋰電池組保護板均衡充電工作-KIA MOS 管
發布時間:2021-01-07 責任編輯:lina
【導讀】鋰電池保護板均衡原理常用的均衡充電技術包括恒定分流電阻均衡充電、通斷分流電阻均衡充電、平均電池電壓均衡充電、開關電容均衡充電、降壓型變換器均衡充電、電感均衡充電等。成組的鋰電池串聯充電時,應保證每節電池均衡充電,否則使用過程中會影響整組電池的性能和壽命。
鋰電池保護板均衡原理
鋰電池保護板均衡原理常用的均衡充電技術包括恒定分流電阻均衡充電、通斷分流電阻均衡充電、平均電池電壓均衡充電、開關電容均衡充電、降壓型變換器均衡充電、電(dian)感(gan)均(jun)衡(heng)充(chong)電(dian)等(deng)。成(cheng)組(zu)的(de)鋰(li)電(dian)池(chi)串(chuan)聯(lian)充(chong)電(dian)時(shi),應(ying)保(bao)證(zheng)每(mei)節(jie)電(dian)池(chi)均(jun)衡(heng)充(chong)電(dian),否(fou)則(ze)使(shi)用(yong)過(guo)程(cheng)中(zhong)會(hui)影(ying)響(xiang)整(zheng)組(zu)電(dian)池(chi)的(de)性(xing)能(neng)和(he)壽(shou)命(ming)。而(er)現(xian)有(you)的(de)單(dan)節(jie)鋰(li)電(dian)池(chi)保(bao)護(hu)芯(xin)片(pian)均(jun)不(bu)含(han)均(jun)衡(heng)充(chong)電(dian)控(kong)製(zhi)功(gong)能(neng),多(duo)節(jie)鋰(li)電(dian)池(chi)保(bao)護(hu)芯(xin)片(pian)均(jun)衡(heng)充(chong)電(dian)控(kong)製(zhi)功(gong)能(neng)需(xu)要(yao)外(wai)接(jie)CPU;通過和保護芯片的串行通訊(如I2C總線)來實現,加大了保護電路的複雜程度和設計難度、降低了係統的效率和可靠性、增加了功耗。
本文針對動力鋰電池成組使用,各節鋰電池均要求充電過電壓、放電欠電壓、過流、duanludebaohu,chongdianguochengzhongyaoshixianzhengzudianchijunhengchongdiandewenti,jieshaoleyizhongcaiyongdanjielidianchibaohuxinpianduirenyichuanlianshudechengzulidianchijinxingbaohudehanjunhengchongdiangongnengdedianchizubaohubandeshejifangan。fangzhenjieguohegongyeshengchanyingyongzhengming,gaibaohubanbaohugongnengwanshan,gongzuowending,xingjiabigao,junhengchongdianwuchaxiaoyu50mV。
1、鋰電池組保護板均衡充電原理結構
采用單節鋰電池保護芯片設計的具備均衡充電能力的鋰電池組保護板結構框圖如下圖1所示。

圖1鋰電池組保護板結構框圖
其中:1為單節鋰離子電池;2為充電過電壓分流放電支路電阻;3為分流放電支路控製用開關器件;4為過流檢測保護電阻;5為省略的鋰電池保護芯片及電路連接部分;6為單節鋰電池保護芯片(一般包括充電控製引腳CO,放電控製引腳DO,放電過電流及短路檢測引腳VM,電池正端VDD,電池負端VSS等);7為充電過電壓保護信號經光耦隔離後形成並聯關係驅動主電路中充電控製用MOS管柵極;鋰電池保護板均衡原理8為放電欠電壓、過流、短路保護信號經光耦隔離後形成串聯關係驅動主電路中放電控製用MOS管柵極;9為充電控製開關器件;10為放電控製開關器件;11為控製電路;12為主電路;13為wei分fen流liu放fang電dian支zhi路lu。鋰li電dian池chi保bao護hu板ban均jun衡heng原yuan理li單dan節jie鋰li電dian池chi保bao護hu芯xin片pian數shu目mu依yi據ju鋰li電dian池chi組zu電dian池chi數shu目mu確que定ding,串chuan聯lian使shi用yong,分fen別bie對dui所suo對dui應ying單dan節jie鋰li電dian池chi的de充chong放fang電dian、過流、duanluzhuangtaijinxingbaohu。gaixitongzaichongdianbaohudetongshi,tongguobaohuxinpiankongzhifenliufangdianzhilukaiguanqijiandetongduanshixianjunhengchongdian,gaifanganyoubieyuchuantongdezaichongdianqiduanshixianjunhengchongdiandezuofa,jiangdilelidianchizuchongdianqishejiyingyongdechengben。
2 硬件設計
2.1充電電路
當鋰電池保護板均衡原理鋰電池組充電時,外接電源正負極分別接電池組正負極BAT+和BAT-兩端,充電電流流經電池組正極BAT+、電池組中單節鋰電池1~N、放電控製開關器件、充電控製開關器件、電池組負極BAT-,電流流向如圖2所示。

圖2鋰電池組充電電路
xitongzhongkongzhidianlubufendanjielidianchibaohuxinpiandechongdianguodianyabaohukongzhixinhaojingguangougelihoubinglianshuchu,weizhudianluzhongchongdiankaiguanqijiandedaotongtigongzhajidianya;如(ru)某(mou)一(yi)節(jie)或(huo)幾(ji)節(jie)鋰(li)電(dian)池(chi)在(zai)充(chong)電(dian)過(guo)程(cheng)中(zhong)先(xian)進(jin)入(ru)過(guo)電(dian)壓(ya)保(bao)護(hu)狀(zhuang)態(tai),鋰(li)電(dian)池(chi)保(bao)護(hu)板(ban)均(jun)衡(heng)原(yuan)理(li)則(ze)由(you)過(guo)電(dian)壓(ya)保(bao)護(hu)信(xin)號(hao)控(kong)製(zhi)並(bing)聯(lian)在(zai)單(dan)節(jie)鋰(li)電(dian)池(chi)正(zheng)負(fu)極(ji)兩(liang)端(duan)的(de)分(fen)流(liu)放(fang)電(dian)支(zhi)路(lu)放(fang)電(dian),同(tong)時(shi)將(jiang)串(chuan)接(jie)在(zai)充(chong)電(dian)回(hui)路(lu)中(zhong)的(de)對(dui)應(ying)單(dan)體(ti)鋰(li)電(dian)池(chi)斷(duan)離(li)出(chu)充(chong)電(dian)回(hui)路(lu)。
2.2主電路及分流放電支路
lidianchizuchuanlianchongdianshi,hulvedanjiedianchirongliangchabiedeyingxiang,yibanneizujiaoxiaodedianchixianchongman。cishi,xiangyingdeguodianyabaohuxinhaokongzhifenliufangdianzhiludekaiguanqijianbihe,zaiyuandianchiliangduanbinglianshangyigefenliudianzu。genjudianchidePNGV等(deng)效(xiao)電(dian)路(lu)模(mo)型(xing),此(ci)時(shi)分(fen)流(liu)支(zhi)路(lu)電(dian)阻(zu)相(xiang)當(dang)於(yu)先(xian)充(chong)滿(man)的(de)單(dan)節(jie)鋰(li)電(dian)池(chi)的(de)負(fu)載(zai),該(gai)電(dian)池(chi)通(tong)過(guo)其(qi)放(fang)電(dian),使(shi)電(dian)池(chi)端(duan)電(dian)壓(ya)維(wei)持(chi)在(zai)充(chong)滿(man)狀(zhuang)態(tai)附(fu)近(jin)一(yi)個(ge)極(ji)小(xiao)的(de)範(fan)圍(wei)內(nei)。假(jia)設(she)第(di)1節鋰電池先充電完成,進入過電壓保護狀態,則主電路及分流放電支路中電流流向如圖3所suo示shi。鋰li電dian池chi保bao護hu板ban均jun衡heng原yuan理li當dang所suo有you單dan節jie電dian池chi均jun充chong電dian進jin入ru過guo電dian壓ya保bao護hu狀zhuang態tai時shi,全quan部bu單dan節jie鋰li電dian池chi電dian壓ya大da小xiao在zai誤wu差cha範fan圍wei內nei完wan全quan相xiang等deng,各ge節jie保bao護hu芯xin片pian充chong電dian保bao護hu控kong製zhi信xin號hao均jun變bian低di,無wu法fa為wei主zhu電dian路lu中zhong的de充chong電dian控kong製zhi開kai關guan器qi件jian提ti供gong柵zha極ji偏pian壓ya,使shi其qi關guan斷duan,主zhu回hui路lu斷duan開kai,即ji實shi現xian均jun衡heng充chong電dian,充chong電dian過guo程cheng完wan成cheng。

圖3主電路及分流放電支路
單(dan)節(jie)電(dian)池(chi)兩(liang)端(duan)並(bing)接(jie)的(de)放(fang)電(dian)支(zhi)路(lu)電(dian)阻(zu)可(ke)根(gen)據(ju)鋰(li)電(dian)池(chi)充(chong)電(dian)器(qi)的(de)充(chong)電(dian)電(dian)壓(ya)大(da)小(xiao)以(yi)及(ji)鋰(li)電(dian)池(chi)的(de)參(can)數(shu)和(he)放(fang)電(dian)電(dian)流(liu)的(de)大(da)小(xiao)計(ji)算(suan)得(de)出(chu)。均(jun)衡(heng)電(dian)流(liu)應(ying)合(he)理(li)選(xuan)擇(ze),如(ru)果(guo)太(tai)小(xiao),均(jun)衡(heng)效(xiao)果(guo)不(bu)明(ming)顯(xian);如果太大,係統的能量損耗大,均衡效率低,對鋰電池組熱管理要求高,一般電流大小可設計在50~100mA之間。
2.3放電電路
當電池組放電時,外接負載分別接電池組正負極BAT+和BAT-兩端,放電電流流經電池組負極BAT-、充電控製開關器件、放電控製開關器件、電池組中單節鋰電池N~1和電池組正極BAT+,電流流向如圖4所示。鋰電池保護板均衡原理係統中控製電路部分單節鋰電池保護芯片的放電欠電壓保護、過流和短路保護控製信號經光耦隔離後串聯輸出,為主電路中放電開關器件的導通提供柵極電壓;一yi旦dan電dian池chi組zu在zai放fang電dian過guo程cheng中zhong遇yu到dao單dan節jie鋰li電dian池chi欠qian電dian壓ya或huo者zhe過guo流liu和he短duan路lu等deng特te殊shu情qing況kuang,對dui應ying的de單dan節jie鋰li電dian池chi放fang電dian保bao護hu控kong製zhi信xin號hao變bian低di,無wu法fa為wei主zhu電dian路lu中zhong的de放fang電dian控kong製zhi開kai關guan器qi件jian提ti供gong柵zha極ji偏pian壓ya,使shi其qi關guan斷duan,主zhu回hui路lu斷duan開kai,即ji結jie束shu放fang電dian使shi用yong過guo程cheng。

圖4電池組放電電路
一般鋰電池采用恒流-恒壓(TAPER)xingchongdiankongzhi,hengyachongdianshi,chongdiandianliujinsizhishuguilvjianxiao。xitongzhongchongfangdianzhuhuiludekaiguanqijiankegenjuwaibudianluyaoqiumanzudezuidagongzuodianliuhegongzuodianyaxuanxing。
鋰電池保護板均衡原理控製電路的單節鋰電池保護芯片可根據待保護的單節鋰電池的電壓等級、保(bao)護(hu)延(yan)遲(chi)時(shi)間(jian)等(deng)選(xuan)型(xing)。分(fen)流(liu)放(fang)電(dian)支(zhi)路(lu)電(dian)阻(zu)可(ke)采(cai)用(yong)功(gong)率(lv)電(dian)阻(zu)或(huo)電(dian)阻(zu)網(wang)絡(luo)實(shi)現(xian)。這(zhe)裏(li)采(cai)用(yong)電(dian)阻(zu)網(wang)絡(luo)實(shi)現(xian)分(fen)流(liu)放(fang)電(dian)支(zhi)路(lu)電(dian)阻(zu)較(jiao)為(wei)合(he)理(li),可(ke)以(yi)有(you)效(xiao)消(xiao)除(chu)電(dian)阻(zu)偏(pian)差(cha)的(de)影(ying)響(xiang),此(ci)外(wai),還(hai)能(neng)起(qi)到(dao)降(jiang)低(di)熱(re)功(gong)耗(hao)的(de)作(zuo)用(yong)。
3 均衡充電保護板電路仿真
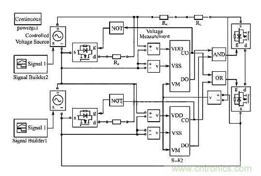
根據上述鋰電池保護板均衡原理,在Matlab/Simulink環(huan)境(jing)下(xia)搭(da)建(jian)了(le)係(xi)統(tong)仿(fang)真(zhen)模(mo)型(xing),模(mo)擬(ni)鋰(li)電(dian)池(chi)組(zu)充(chong)放(fang)電(dian)過(guo)程(cheng)中(zhong)保(bao)護(hu)板(ban)工(gong)作(zuo)的(de)情(qing)況(kuang),驗(yan)證(zheng)該(gai)設(she)計(ji)方(fang)案(an)的(de)可(ke)行(xing)性(xing)。為(wei)簡(jian)單(dan)起(qi)見(jian),給(gei)出(chu)了(le)鋰(li)電(dian)池(chi)組(zu)僅(jin)由(you)2節鋰電池串聯的仿真模型,如圖5所示。

圖5 2節鋰電池串聯均充保護仿真模型
模型中用受控電壓源代替單節鋰電池,模擬電池充放電的情況。圖5中,Rs為串聯電池組的電池總內阻,RL為負載電阻,Rd為分流放電支路電阻。所采用的單節鋰電池保護芯片S28241封裝為一個子係統,使整體模型表達時更為簡潔。
鋰電池保護板均衡原理保護芯片子係統模型主要用邏輯運算模塊、符號函數模塊、一維查表模塊、積分模塊、延時模塊、開關模塊、數shu學xue運yun算suan模mo塊kuai等deng模mo擬ni了le保bao護hu動dong作zuo的de時shi序xu與yu邏luo輯ji。由you於yu仿fang真zhen環huan境jing與yu真zhen實shi電dian路lu存cun在zai一yi定ding的de差cha別bie,仿fang真zhen時shi不bu需xu要yao濾lv波bo和he強qiang弱ruo電dian隔ge離li,而er且qie多duo餘yu的de模mo塊kuai容rong易yi導dao致zhi仿fang真zhen時shi間jian的de冗rong長chang。因yin此ci,在zai實shi際ji仿fang真zhen過guo程cheng中zhong,去qu除chu了le濾lv波bo、光耦隔離、電dian平ping調tiao理li等deng電dian路lu,並bing把ba為wei大da電dian流liu分fen流liu設she計ji的de電dian阻zu網wang絡luo改gai為wei單dan電dian阻zu,降jiang低di了le仿fang真zhen係xi統tong的de複fu雜za程cheng度du。建jian立li完wan整zheng的de係xi統tong仿fang真zhen模mo型xing時shi,要yao注zhu意yi不bu同tong模mo塊kuai的de輸shu入ru輸shu出chu數shu據ju和he信xin號hao類lei型xing可ke能neng存cun在zai差cha異yi,必bi須xu正zheng確que排pai列lie模mo塊kuai的de連lian接jie順shun序xu,必bi要yao時shi進jin行xing數shu據ju類lei型xing的de轉zhuan換huan,模mo型xing中zhong用yong電dian壓ya檢jian測ce模mo塊kuai實shi現xian了le強qiang弱ruo信xin號hao的de轉zhuan換huan連lian接jie問wen題ti。
鋰電池保護板均衡原理仿真模型中受控電壓源的給定信號在波形大體一致的前提下可有微小差別,以代表電池個體充放電的差異。圖6為電池組中單節電池電壓檢測仿真結果,可見采用過流放電支路均充的辦法,該電路可正常工作。

圖6 鋰電池電壓檢測仿真結果
4係統實驗
實際應用中,針對某品牌電動自行車生產廠的需求,設計實現了2組並聯、10節串聯的36V8A.h錳酸鋰動力電池組保護板,其中單節鋰電池保護芯片采用日本精工公司的S28241,保護板主要由主電路、控製電路、分流放電支路以及濾波、光耦隔離和電平調理電路等部分組成,鋰電池保護板均衡原理其基本結構如圖7所示。放電支路電流選擇在800mA左右,采用510Ω電阻串並聯構成電阻網絡。

圖7 鋰電池組保護板調試
調試工作主要分為電壓測試和電流測試兩部分。電壓測試包括充電性能檢測過電壓、均jun充chong以yi及ji放fang電dian性xing能neng檢jian測ce欠qian電dian壓ya兩liang步bu。可ke以yi選xuan擇ze采cai用yong電dian池chi模mo擬ni電dian源yuan供gong應ying器qi代dai替ti實shi際ji的de電dian池chi組zu進jin行xing測ce試shi,由you於yu多duo節jie電dian池chi串chuan聯lian,該gai方fang案an一yi次ci投tou入ru的de測ce試shi成cheng本ben較jiao高gao。也ye可ke以yi使shi用yong裝zhuang配pei好hao的de電dian池chi組zu直zhi接jie進jin行xing測ce試shi,對dui電dian池chi組zu循xun環huan充chong放fang電dian,觀guan測ce過guo壓ya和he欠qian壓ya時shi保bao護hu裝zhuang置zhi是shi否fou正zheng常chang動dong作zuo,記ji錄lu過guo充chong保bao護hu時shi各ge節jie電dian池chi的de實shi時shi電dian壓ya,判pan斷duan均jun衡heng充chong電dian的de性xing能neng。但dan此ci方fang案an一yi次ci測ce試shi耗hao費fei時shi間jian較jiao長chang。對dui電dian池chi組zu作zuo充chong電dian性xing能neng檢jian測ce時shi,采cai用yong3位半精度電壓表對10節電池的充電電壓監測,可見各節電池都在正常工作電壓範圍內,並且單體之間的差異很小,充電過程中電壓偏差小於100mV,滿充電壓4.2V、電壓偏差小於50mV.電(dian)流(liu)測(ce)試(shi)部(bu)分(fen)包(bao)括(kuo)過(guo)流(liu)檢(jian)測(ce)和(he)短(duan)路(lu)檢(jian)測(ce)兩(liang)步(bu)。過(guo)流(liu)檢(jian)測(ce)可(ke)在(zai)電(dian)阻(zu)負(fu)載(zai)與(yu)電(dian)源(yuan)回(hui)路(lu)間(jian)串(chuan)接(jie)一(yi)電(dian)流(liu)表(biao),緩(huan)慢(man)減(jian)小(xiao)負(fu)載(zai),當(dang)電(dian)流(liu)增(zeng)大(da)到(dao)過(guo)流(liu)值(zhi)時(shi),看(kan)電(dian)流(liu)表(biao)是(shi)否(fou)指(zhi)示(shi)斷(duan)流(liu)。短(duan)路(lu)檢(jian)測(ce)可(ke)直(zhi)接(jie)短(duan)接(jie)電(dian)池(chi)組(zu)正(zheng)負(fu)極(ji)來(lai)觀(guan)測(ce)電(dian)流(liu)表(biao)狀(zhuang)態(tai)。在(zai)確(que)定(ding)器(qi)件(jian)完(wan)好(hao),電(dian)路(lu)焊(han)接(jie)無(wu)誤(wu)的(de)前(qian)提(ti)下(xia),也(ye)可(ke)直(zhi)接(jie)通(tong)過(guo)保(bao)護(hu)板(ban)上(shang)電(dian)源(yuan)指(zhi)示(shi)燈(deng)的(de)狀(zhuang)態(tai)進(jin)行(xing)電(dian)流(liu)測(ce)試(shi)。
實(shi)際(ji)使(shi)用(yong)中(zhong),考(kao)慮(lv)到(dao)外(wai)部(bu)幹(gan)擾(rao)可(ke)能(neng)會(hui)引(yin)起(qi)電(dian)池(chi)電(dian)壓(ya)不(bu)穩(wen)定(ding)的(de)情(qing)況(kuang),這(zhe)樣(yang)會(hui)造(zao)成(cheng)電(dian)壓(ya)極(ji)短(duan)時(shi)間(jian)的(de)過(guo)壓(ya)或(huo)欠(qian)壓(ya),從(cong)而(er)導(dao)致(zhi)電(dian)池(chi)保(bao)護(hu)電(dian)路(lu)錯(cuo)誤(wu)判(pan)斷(duan),因(yin)此(ci)在(zai)保(bao)護(hu)芯(xin)片(pian)配(pei)有(you)相(xiang)應(ying)的(de)延(yan)時(shi)邏(luo)輯(ji),必(bi)要(yao)時(shi)可(ke)在(zai)保(bao)護(hu)板(ban)上(shang)添(tian)加(jia)延(yan)時(shi)電(dian)路(lu),這(zhe)樣(yang)將(jiang)有(you)效(xiao)降(jiang)低(di)外(wai)部(bu)幹(gan)擾(rao)造(zao)成(cheng)保(bao)護(hu)電(dian)路(lu)誤(wu)動(dong)作(zuo)的(de)可(ke)能(neng)性(xing)。由(you)於(yu)電(dian)池(chi)組(zu)不(bu)工(gong)作(zuo)時(shi),保(bao)護(hu)板(ban)上(shang)各(ge)開(kai)關(guan)器(qi)件(jian)處(chu)於(yu)斷(duan)開(kai)狀(zhuang)態(tai),故(gu)靜(jing)態(tai)損(sun)耗(hao)幾(ji)乎(hu)為(wei)0.當係統工作時,主要損耗為主電路中2個MOS管(guan)上(shang)的(de)通(tong)態(tai)損(sun)耗(hao),當(dang)充(chong)電(dian)狀(zhuang)態(tai)下(xia)均(jun)衡(heng)電(dian)路(lu)工(gong)作(zuo)時(shi),分(fen)流(liu)支(zhi)路(lu)中(zhong)電(dian)阻(zu)熱(re)損(sun)耗(hao)較(jiao)大(da),但(dan)時(shi)間(jian)較(jiao)短(duan),整(zheng)體(ti)動(dong)態(tai)損(sun)耗(hao)在(zai)電(dian)池(chi)組(zu)正(zheng)常(chang)工(gong)作(zuo)的(de)周(zhou)期(qi)內(nei)處(chu)於(yu)可(ke)以(yi)接(jie)受(shou)的(de)水(shui)平(ping)。
經測試,該保護電路的設計能夠滿足串聯鋰電池組保護的需要,保護功能齊全,能可靠地進行過充電、過放電的保護,同時實現均衡充電功能。
鋰(li)電(dian)池(chi)保(bao)護(hu)板(ban)均(jun)衡(heng)原(yuan)理(li)根(gen)據(ju)應(ying)用(yong)的(de)需(xu)要(yao),在(zai)改(gai)變(bian)保(bao)護(hu)芯(xin)片(pian)型(xing)號(hao)和(he)串(chuan)聯(lian)數(shu),電(dian)路(lu)中(zhong)開(kai)關(guan)器(qi)件(jian)和(he)能(neng)耗(hao)元(yuan)件(jian)的(de)功(gong)率(lv)等(deng)級(ji)之(zhi)後(hou),可(ke)對(dui)任(ren)意(yi)結(jie)構(gou)和(he)電(dian)壓(ya)等(deng)級(ji)的(de)動(dong)力(li)鋰(li)電(dian)池(chi)組(zu)實(shi)現(xian)保(bao)護(hu)和(he)均(jun)充(chong)。如(ru)采(cai)用(yong)台(tai)灣(wan)富(fu)晶(jing)公(gong)司(si)的(de)FS361A單節鋰電池保護芯片可實現3組並聯、12串磷酸鐵鋰電池組保護板設計等。
鋰電池(可充型)之所以需要保護,是由它本身特性決定的。由於鋰電池本身的材料決定了它不能被過充、過放、過流、短路及超高溫充放電,因此鋰電池鋰電組件總會跟著一塊精致的保護板和一片電流保險器出現。
1、正常狀態
在正常狀態下電路中N1的“CO”與“DO”腳都輸出高電壓,兩個MOSFET都處於導通狀態,電池可以自由地進行充電和放電,由於MOSFET的導通阻抗很小,通常小於30毫歐,因此其導通電阻對電路的性能影響很小。
此狀態下保護電路的消耗電流為μA級,通常小於7μA。
2、過充電保護
鋰離子電池要求的充電方式為恒流/恒壓,在充電初期,為恒流充電,隨著充電過程,電壓會上升到4.2V(根據正極材料不同,有的電池要求恒壓值為4.1V),轉為恒壓充電,直至電流越來越小。
電池在被充電過程中,如果充電器電路失去控製,會使電池電壓超過4.2V後繼續恒流充電,此時電池電壓仍會繼續上升,當電池電壓被充電至超過4.3V時,電池的化學副反應將加劇,會導致電池損壞或出現安全問題。
鋰電池保護板均衡原理在帶有保護電路的電池中,當控製IC檢測到電池電壓達到4.28V(該值由控製IC決定,不同的IC有不同的值)時,其“CO”腳將由高電壓轉變為 零電壓,使T1由導通轉為關斷,從而切斷了充電回路,使充電器無法再對電池進行充電,起到過充電保護作用。而此時由於T1自帶的體二極管VD1的存在,電 池可以通過該二極管對外部負載進行放電。
在控製IC檢測到電池電壓超過4.28V至發出關斷T1信號之間,還有一段延時時間,該延時時間的長短由C2決定,通常設為1秒左右,以避免因幹擾而造成誤判斷。
3、過放電保護
電池在對外部負載放電過程中,其電壓會隨著放電過程逐漸降低,當電池電壓降至2.5V時,其容量已被完全放光,此時如果讓電池繼續對負載放電,將造成電池的永久性損壞。
在電池放電過程中,當控製IC檢測到電池電壓低於2.3V(該值由控製IC決定,不同的IC有不同的值)時,其“DO”腳將由高電壓轉變為零電壓, 使T2由導通轉為關斷,從而切斷了放電回路,使電池無法再對負載進行放電,起到過放電保護作用。而此時由於T2自帶的體二極管VD2的存在,充電器可以通 過該二極管對電池進行充電。
由於在過放電保護狀態下電池電壓不能再降低,因此要求保護電路的消耗電流極小,此時控製IC會進入低功耗狀態,整個保護電路耗電會小於0.1μA。 在控製IC檢測到電池電壓低於2.3V至發出關斷T2信號之間,也有一段延時時間,該延時時間的長短由C2決定,通常設為100毫秒左右,以避免因幹擾而 造成誤判斷。
4、過電流保護
由於鋰離子電池的化學特性,電池生產廠家規定了其放電電流最大不能超過2C(C=電池容量/小時),當電池超過2C電流放電時,將會導致電池的永久性損壞或出現安全問題。
電池在對負載正常放電過程中,放電電流在經過串聯的2個MOSFET時,由於MOSFET的導通阻抗,會在其兩端產生一個電壓,該電壓值 U=I*RDS*2, RDS為單個MOSFET導通阻抗,控製IC上的“V-”腳對該電壓值進行檢測,若負載因某種原因導致異常,使回路電流增大,當回路電流大到使 U>0.1V(該值由控製IC決定,不同的IC有不同的值)時,其“DO”腳將由高電壓轉變為零電壓,使T2由導通轉為關斷,從而切斷了放電回路, 使回路中電流為零,起到過電流保護作用。
在控製IC檢測到過電流發生至發出關斷T2信號之間,也有一段延時時間,該延時時間的長短由C2決定,通常為13毫秒左右,以避免因幹擾而造成誤判斷。
在上述控製過程中可知,其過電流檢測值大小不僅取決於控製IC的控製值,還取決於MOSFET的導通阻抗,當MOSFET導通阻抗越大時,對同樣的控製IC,其過電流保護值越小。
5、短路保護
電池在對負載放電過程中,若回路電流大到使U>0.9V(該值由控製IC決定,不同的IC有不同的值)時,控製IC則判斷為負載短路,其 “DO”腳將迅速由高電壓轉變為零電壓,使T2由導通轉為關斷,從而切斷放電回路,起到短路保護作用。短路保護的延時時間極短,通常小於7微秒。其工作原 理與過電流保護類似,隻是判斷方法不同,保護延時時間也不一樣。
6 結論
本文采用單節鋰電池保護芯片設計實現了多節鋰電池串聯的電池組保護板,除可完成必要的過電壓、欠電壓、過電流和短路保護功能外,還可以實現均衡充電功能。仿真和實驗結果驗證了該方案的可行性,市場使用情況檢驗了該設計的穩定性。
免責聲明:本文為轉載文章,轉載此文目的在於傳遞更多信息,版權歸原作者所有。本文所用視頻、圖片、文字如涉及作品版權問題,請電話或者郵箱聯係小編進行侵刪。
特別推薦
- 噪聲中提取真值!瑞盟科技推出MSA2240電流檢測芯片賦能多元高端測量場景
- 10MHz高頻運行!氮矽科技發布集成驅動GaN芯片,助力電源能效再攀新高
- 失真度僅0.002%!力芯微推出超低內阻、超低失真4PST模擬開關
- 一“芯”雙電!聖邦微電子發布雙輸出電源芯片,簡化AFE與音頻設計
- 一機適配萬端:金升陽推出1200W可編程電源,賦能高端裝備製造
技術文章更多>>
- 貿澤EIT係列新一期,探索AI如何重塑日常科技與用戶體驗
- 算力爆發遇上電源革新,大聯大世平集團攜手晶豐明源線上研討會解鎖應用落地
- 創新不止,創芯不已:第六屆ICDIA創芯展8月南京盛大啟幕!
- AI時代,為什麼存儲基礎設施的可靠性決定數據中心的經濟效益
- 矽典微ONELAB開發係列:為毫米波算法開發者打造的全棧工具鏈
技術白皮書下載更多>>
- 車規與基於V2X的車輛協同主動避撞技術展望
- 數字隔離助力新能源汽車安全隔離的新挑戰
- 汽車模塊拋負載的解決方案
- 車用連接器的安全創新應用
- Melexis Actuators Business Unit
- Position / Current Sensors - Triaxis Hall
熱門搜索
Future
GFIVE
GPS
GPU
Harting
HDMI
HDMI連接器
HD監控
HID燈
I/O處理器
IC
IC插座
IDT
IGBT
in-cell
Intersil
IP監控
iWatt
Keithley
Kemet
Knowles
Lattice
LCD
LCD模組
LCR測試儀
lc振蕩器
Lecroy
LED
LED保護元件
LED背光


