如何拓寬控製器的輸出電壓範圍
發布時間:2021-01-06 責任編輯:wenwei
【導讀】控製器能夠調節最高輸出電壓:例如,LM5140-Q1能調節的最高輸出電壓是15V。但在很多應用中(如在一種工業應用中,為可編程邏輯控製器(PLC)和工廠自動化設備供電的標準運行總線為24V),設計工程師需要調節更高的電壓。
在本文中,我將介紹如何使用LM5140-Q1為具有24V輸出電壓、3A負載電流的工業應用提供電源。LM5140-Q1專為需要調節8V以下輸出電壓的汽車應用而設計。增加一些外部組件後,您可以將LM5140-Q1用於工業應用。
開始設計前,應考慮以下事項:
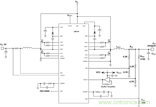
● LM5140-Q1需要一個連接VCCX的外部5V偏置電源。
● 需要對緩衝放大器進行OR’d二極管配置,以確保啟動時的功能運行。
● VCCX絕對最高電壓是6.5V。
● VOUT引腳需要較低的阻抗輸入。阻抗足夠低的電阻分壓器可吸走大量電流,從而影響係統的效率。
● LM5140-Q1內部斜率補償會控製電感器和RSENSE的選擇。
圖1所示為如何對LM5140-Q1進行配置,使其能夠調節15V以上的電壓。將VO1設為5V並連接至VCCX。這樣會禁用LM5140-Q1的內部調節器,減少控製器的功率耗散。

圖1:帶輸出範圍更寬的外部組件的LM5140-Q1圖解
您可以使用反饋電阻器,為LM5140-Q1配置可調輸出電壓,或不使用反饋電阻器,為LM5140-Q1配置兩個固定輸出電壓。請參閱LM5140-Q1數據表了解更多詳情。
使用方程1將輸出電壓設為24V:

其中:VREF = 1.2V。參見圖1中的圖解。
我建議將RFB1的起點電阻設在10kΩ-20kΩ之間(方程2):

218 kΩ並非標準的1%電阻值,因此使用:215kΩ
您需要使用兩個相同的分壓器來感測電流傳感電阻器RCS和VO2之間的差分電壓。緩衝放大器的輸入是高輸入阻抗,不會影響電源效率,而放大器的輸出是低輸入阻抗,可以驅動LM5140-Q1的VOUT2引腳。
LM5140-Q1 CS引腳的絕對最高額定電壓為5V。為避免違反絕對最高額定電壓值,您應使用電阻分壓器網絡來降低CS引腳處的電壓。使用相同的分壓器比率來降低在緩衝放大器輸入端感測的電壓,以確保在VO2處感測到的電壓相同。緩衝放大器的共模電壓需要高於在其地麵輸入端看到的電壓。這種情況下,共模電壓需要高於(0.7R/1R) x 24V = 16.8V。
VO1或VO2 – 或二者,可使用所述的外部電路。使用外部偏置電源為LM5140-Q1VCCX引腳供電。
要計算輸出電感器LOUT,使用以下設計步驟,以方程3開始,該方程假設30%的電感脈動電流:

其中,LX是1.0 +/-0.25,FSW 是LM5140-Q1的振蕩器頻率(440kHz)。
因此,我為該應用選擇了55µH的電感器。
電感器數值較低時會增加峰間電感器電流,最大限度減小尺寸、降低成本並提高瞬態響應。但是電感器數值較低時,由於均方根(RMS)電流較高,因此會降低效率。
電感器數值較高時會降低峰間電感器電流,並提高效率。您可能需要使用更大的輸出電容器來滿足既定的瞬態響應要求。

電流傳感電阻器
要計算電流傳感電阻器的值,需要將最大輸出電流(IOUT)乘以120%,以確保電流限製不影響滿負荷運轉:3.248安培峰值(Apk)的120%是3.89Apk。
分壓器會減弱CS引腳和VOUT引腳之間的差分電壓,從而影響內部斜率補償和電流限製設定值。輸出電壓為24V時,分壓器中使用的外部電阻器的比率是0.7。方程7解釋了出現這種減弱的原因:

其中,VCS是電流限製設定值,LM5140-Q1的VCS是75mV,A是電阻分壓器網絡衰減係數,為0.7。
LM5140-Q1專為需要調節8V以下輸出電壓的汽車應用而設計。加裝一些外部組件後,使用本博文中詳述的設計方法,可以將LM5140-Q1控製器用於需要輸出電壓超過CS引腳和VOUT引腳絕對最高額定電壓的工業應用。
免責聲明:本文為轉載文章,轉載此文目的在於傳遞更多信息,版權歸原作者所有。本文所用視頻、圖片、文字如涉及作品版權問題,請聯係小編進行處理。
推薦閱讀:
特別推薦
- 噪聲中提取真值!瑞盟科技推出MSA2240電流檢測芯片賦能多元高端測量場景
- 10MHz高頻運行!氮矽科技發布集成驅動GaN芯片,助力電源能效再攀新高
- 失真度僅0.002%!力芯微推出超低內阻、超低失真4PST模擬開關
- 一“芯”雙電!聖邦微電子發布雙輸出電源芯片,簡化AFE與音頻設計
- 一機適配萬端:金升陽推出1200W可編程電源,賦能高端裝備製造
技術文章更多>>
- 三星上演罕見對峙:工會集會討薪,股東隔街抗議
- 摩爾線程實現DeepSeek-V4“Day-0”支持,國產GPU適配再提速
- 築牢安全防線:智能駕駛邁向規模化應用的關鍵挑戰與破局之道
- GPT-Image 2:99%文字準確率,AI生圖告別“鬼畫符”
- 機器人馬拉鬆的勝負手:藏在主板角落裏的“時鍾戰爭”
技術白皮書下載更多>>
- 車規與基於V2X的車輛協同主動避撞技術展望
- 數字隔離助力新能源汽車安全隔離的新挑戰
- 汽車模塊拋負載的解決方案
- 車用連接器的安全創新應用
- Melexis Actuators Business Unit
- Position / Current Sensors - Triaxis Hall
熱門搜索
NFC
NFC芯片
NOR
ntc熱敏電阻
OGS
OLED
OLED麵板
OmniVision
Omron
OnSemi
PI
PLC
Premier Farnell
Recom
RF
RF/微波IC
RFID
rfid
RF連接器
RF模塊
RS
Rubycon
SATA連接器
SD連接器
SII
SIM卡連接器
SMT設備
SMU
SOC
SPANSION

