USB牆式充電器:便利與挑戰
發布時間:2021-01-02 責任編輯:wenwei
【導讀】幾星期前,在機場候機時,我發現登機門前的很多座位上安裝了內置的USB端口,這讓我既驚訝又高興。如圖1所示,除了兩個AC插座外,大多數座位有2個USB端口。
我記得,就在幾年前,機場內的USB牆式插座還很少見。而如今,內置USB充電器變得越來越常見,即使在咖啡廳和餐飲連鎖店內也能看到它們的身影。目前,新建房屋都有USB牆式充電器,而對現有的房屋進行裝修和翻新時,也會用USB充電器取代老式的AC插座。很明顯,免適配器充電提供了快速充電的便利性,同時也提高了整潔度。

圖1:機場候機樓座椅上的內置USB端口
考慮到USB牆(qiang)式(shi)充(chong)電(dian)器(qi)的(de)采(cai)用(yong)範(fan)圍(wei)越(yue)來(lai)越(yue)廣(guang)泛(fan),我(wo)想(xiang)在(zai)這(zhe)裏(li)給(gei)出(chu)一(yi)些(xie)與(yu)基(ji)本(ben)設(she)計(ji)挑(tiao)戰(zhan)和(he)注(zhu)意(yi)事(shi)項(xiang)相(xiang)關(guan)的(de)觀(guan)察(cha)所(suo)得(de)。最(zui)不(bu)尋(xun)常(chang)的(de)挑(tiao)戰(zhan)就(jiu)是(shi)如(ru)何(he)滿(man)足(zu)嚴(yan)格(ge)的(de)熱(re)性(xing)能(neng)要(yao)求(qiu),以(yi)符(fu)合(he)安(an)全(quan)規(gui)範(fan)。與(yu)外(wai)部(bu)或(huo)便(bian)攜(xie)式(shi)AC/DC適配器設計不同,一個內置USB牆式充電器隻能通過插座的安全蓋散熱。安全蓋後麵的一組或雙組插座盒被隔熱材料所包圍。前麵板不能超過60oC。圖2顯示的是一個單組插座盒的示例。通常情況下,它的尺寸為4”(L)x2.75”(W)x2.5”(D)。容納AC/DC電(dian)源(yuan)解(jie)決(jue)方(fang)案(an)的(de)實(shi)際(ji)空(kong)間(jian)要(yao)遠(yuan)遠(yuan)小(xiao)於(yu)尺(chi)寸(cun)數(shu)據(ju)所(suo)給(gei)出(chu)的(de)空(kong)間(jian)大(da)小(xiao)。原(yuan)因(yin)在(zai)於(yu),需(xu)要(yao)將(jiang)電(dian)線(xian)從(cong)後(hou)部(bu)引(yin)到(dao)前(qian)麵(mian),與(yu)單(dan)組(zu)插(cha)座(zuo)盒(he)正(zheng)麵(mian)插(cha)座(zuo)相(xiang)連(lian)。
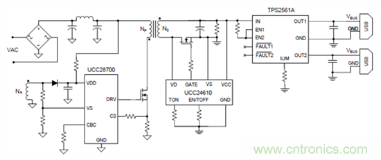
插座蓋後麵所允許的最大功率耗散為2-3W。對於2個10W的USB端口來說,你需要90%的效率,這樣才能將損耗控製在2W以下。當用於商用USB充電器/雙孔插座中時,TI的UCC28700 反激式控製器和UCC24610 次級側同步整流器能夠形成一個高效的解決方案。如圖3所示,這個插座提供2個高功率USB端口,總充電電流達到3.6A。電源開關TPS2561A 被用來提供雙USB輸出。

圖2:牆式插座板後常見的單組插座盒。

圖3:支持雙輸出的USB牆式充電器實現方式
隨著USB Type-C接頭和USB-PD等新型應用的出現,用戶希望能夠獲得20W以上的充電功率,這一充電能力能夠為智能手機、平板電腦和超極本等設備充電。更高效率和高功率密度AC/DC解決方案是USB牆式充電器所必須的。TI團隊正在研究一個高效高密度解決方案來滿足這個挑戰。
UCC28700 控製器的待機功率水平被控製在100mW以下。雖然目前還沒有針對USB牆式充電待機功率的行業規範,但我認為,逐漸減少的待機功率仍然會對整個世界產生顯著的影響。例如,待機功率減少50mW就意味著每年能夠節省438Wh的電能。TI的UCC28730 反激式控製器甚至能夠幫助實現0待機功率(<5mW)。
我認為,一旦支持USB Type-C的設備成為主流,USB牆式充電器的使用範圍會更加廣泛。當酒店、機場、咖啡店、餐館和住宅配備了USB Type-C牆式充電器後,我們隻需攜帶一個USB Type-C電纜,而不是用於不同電子設備的各式各樣的充電器。作為一個經常旅行的人來說,我希望這一天早點兒到來。你在什麼地方見過USB牆式充電器嗎?
免責聲明:本文為轉載文章,轉載此文目的在於傳遞更多信息,版權歸原作者所有。本文所用視頻、圖片、文字如涉及作品版權問題,請聯係小編進行處理。
推薦閱讀:
特別推薦
- 噪聲中提取真值!瑞盟科技推出MSA2240電流檢測芯片賦能多元高端測量場景
- 10MHz高頻運行!氮矽科技發布集成驅動GaN芯片,助力電源能效再攀新高
- 失真度僅0.002%!力芯微推出超低內阻、超低失真4PST模擬開關
- 一“芯”雙電!聖邦微電子發布雙輸出電源芯片,簡化AFE與音頻設計
- 一機適配萬端:金升陽推出1200W可編程電源,賦能高端裝備製造
技術文章更多>>
- 貿澤EIT係列新一期,探索AI如何重塑日常科技與用戶體驗
- 算力爆發遇上電源革新,大聯大世平集團攜手晶豐明源線上研討會解鎖應用落地
- 創新不止,創芯不已:第六屆ICDIA創芯展8月南京盛大啟幕!
- AI時代,為什麼存儲基礎設施的可靠性決定數據中心的經濟效益
- 矽典微ONELAB開發係列:為毫米波算法開發者打造的全棧工具鏈
技術白皮書下載更多>>
- 車規與基於V2X的車輛協同主動避撞技術展望
- 數字隔離助力新能源汽車安全隔離的新挑戰
- 汽車模塊拋負載的解決方案
- 車用連接器的安全創新應用
- Melexis Actuators Business Unit
- Position / Current Sensors - Triaxis Hall
熱門搜索





