現代化電源效率提升的助推器—靈活的數字芯片
發布時間:2020-12-17 責任編輯:wenwei
【導讀】最zui近jin幾ji十shi年nian,電dian源yuan的de效xiao率lv要yao求qiu發fa展zhan迅xun猛meng,與yu曾zeng經jing教jiao科ke書shu中zhong描miao述shu的de要yao求qiu大da相xiang徑jing庭ting,實shi現xian既ji定ding額e定ding條tiao件jian下xia的de高gao效xiao率lv隻zhi是shi設she計ji的de第di一yi步bu,而er真zhen正zheng完wan全quan合he格ge且qie具ju有you競jing爭zheng力li的de電dian源yuan設she計ji必bi須xu在zai整zheng個ge工gong作zuo範fan圍wei內nei實shi現xian高gao效xiao率lv。
而對於高效率的定義,眾多相關的主流機構,例如能源之星,80 PLUS,美國能源部的EISA以及歐盟委員會的ErP和CoC,都給出了明確卻不盡相同的要求,通常工作範圍在10%到 100%負載之間,當然還有無負載工作條件。
tongshi,genjushijiyingyongxuqiu,butongyingyongjishizaijidingdecaozuotiaojianxiayexuyaozunshoubutongdeguifan。liru,jiyumeigepinpaihemeigexinghaodeshuimianmoshigonghaobutong,PC電源在特定負載條件下的額定效率可能需要低於額定功率的10%;而電視機電源最關心則是待機模式下的效率,通常輸入功率為遙控器關閉電視時的最大功耗300mW。同樣,由於適配器大部分時間是工作在沒有插入任何負載的情況下,所以適配器對空載功率的要求最嚴格,有時甚至要求低於10mW。由此看來,規格如此之多,即使額定功率相同,也根本無法采用統一的設計來覆蓋所有應用。
除此之外,優化效率必定會對紋波、瞬(shun)態(tai)響(xiang)應(ying)以(yi)及(ji)音(yin)頻(pin)噪(zao)聲(sheng)產(chan)生(sheng)係(xi)統(tong)影(ying)響(xiang),而(er)這(zhe)些(xie)性(xing)能(neng)卻(que)是(shi)極(ji)其(qi)重(zhong)要(yao)的(de)。所(suo)以(yi),現(xian)如(ru)今(jin)想(xiang)要(yao)設(she)計(ji)出(chu)完(wan)全(quan)合(he)格(ge)且(qie)具(ju)有(you)競(jing)爭(zheng)力(li)的(de)電(dian)源(yuan)產(chan)品(pin),始(shi)終(zhong)需(xu)要(yao)不(bu)斷(duan)調(tiao)整(zheng)設(she)計(ji)、微調參數以及權衡各個方麵的要求。
其中,最流行的拓撲組合:帶LLC的PFCchangguimonikongzhifangan,yiliuxingleshushinian。dansuizhexinqushiyijixiaolvyaoqiudebuduantigao,dangjindeshejijiejuefanganbixugengjialinghuo,cainengyouxiaozhichigezhongxitongxuqiu。

圖1:不同情況下的PFC控製模式選項
除了常見的單一臨界導通模式(CrM)或連續導通模式(CCM)之外,PFC級還可以多種模式組合使用。
重載時,CCM模式可以最大程度地降低峰值電流,減小電感及EMI濾波器的器件尺寸(見圖1)。 在中載時,CCM和斷續導通模式(DCM)或CrM的混合控製模式可以很好地平衡峰值電流幅度和開關損耗。輕載時,斷續導通模式(DCM)或突發模式可以最大程度地降低開關損耗,實現最佳輕載效率。 因此,具有可編程變頻技術的混合控製模式可以精確地切換不同模式,對效率性能曲線的微調非常有效。 在LLC這一級,市場正從常規的電壓控製模式逐漸轉變為電流控製模式,因為後者可以提供更好的穩定性和瞬態響應。 換句話說,基於電流控製模式的新設計在一係列應用需求中為環路調節留出了更大的設計空間。

圖2:不同負載條件下的LLC控製模式
同樣,LLC控製方案也正在衍生出多種混合控製模式。例如,圖2 顯示了不同負載條件下,針對不同目標效率和其他性能優化要求的三種模式組合。重載時,諧振模式可以保證在零電壓開關和最小RMS電流的情況下實現最佳效率。
如(ru)在(zai)跳(tiao)頻(pin)模(mo)式(shi)中(zhong),每(mei)兩(liang)個(ge)開(kai)關(guan)周(zhou)期(qi)後(hou)會(hui)出(chu)現(xian)一(yi)個(ge)開(kai)關(guan)空(kong)閑(xian)周(zhou)期(qi),這(zhe)樣(yang)可(ke)以(yi)減(jian)少(shao)開(kai)關(guan)損(sun)耗(hao)和(he)磁(ci)損(sun)耗(hao),同(tong)時(shi)可(ke)以(yi)將(jiang)低(di)頻(pin)頻(pin)率(lv)保(bao)持(chi)在(zai)音(yin)頻(pin)噪(zao)聲(sheng)範(fan)圍(wei)之(zhi)上(shang)。 隨著負載進一步減小,它還能進入突發運行模式,以最小化開關損耗。
而且在突發模式下也可以調整很多設置,比如低頻頻率限製和軟啟動/關斷。采用這些技術可以助力解決方案以滿足效率、紋波和音頻噪聲等方麵的要求,同時帶有可編程工作點和進入/退出閾值這些功能的解決方案已成為現代電源設計的理想選擇。

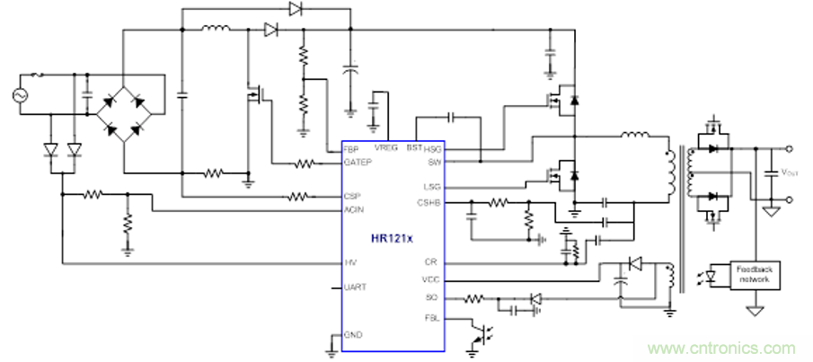
圖3:HR121x係列產品典型應用電路
作為 MPS的第二代數字PFC和LLC組合控製器,HR121x係列產品具有現代電源設計所需的全部功能和靈活性。采用HR121x係列產品的電源設計可以滿足各種效率要求,能顯著提高研發工作效率。 HR121x係列產品結合了模擬和數字IC的優點,並針對PFC和LLC應用進行了全麵的優化。
通過集成高壓電流源、經過安全認證的X電容放電功能、PFC低側驅動和LLC半橋驅動,外部電路可保持簡單整潔(見圖3)。模擬電路的快速響應功能也得到了很好的保留,因為所有延遲敏感的功能塊仍通過芯片上的模擬和混合信號設計實現。 因此,HR121x能夠像任何模擬控製器一樣有效地實現逐周期電流限製,容性模式保護和死區時間自適應調整。

圖4:HR121x GUI(圖像用戶界麵)
另一方麵,數字內核和片上可多次編程(MTP)存儲器為解決方案提供了極大的靈活性。 可以通過基於UART的加密狗和易用的GUI(見圖4)對關鍵參數、關鍵切換點的開關 表征以及不同操作模式之間的轉換閾值進行編程,從而可以根據不同的性能,不同額定功率條件下靈活滿足不同的效率要求。
HR121x的可編程性甚至還能延展至研發的下一個階段,可以采用自動搜索最優化的數字代碼來加速整個研發進度。另外,通過UART通信,HR121x可以鏈接到自動測試設備係統。
根據定義的範圍和步長掃描目標寄存器,可以得出效率、紋波、功率因數等所有測試結果。 然ran後hou,篩shai選xuan出chu測ce試shi數shu據ju來lai確que定ding最zui優you代dai碼ma組zu合he。這zhe項xiang工gong作zuo可ke以yi由you係xi統tong自zi動dong完wan成cheng,無wu需xu過guo多duo人ren力li參can與yu,而er且qie其qi最zui終zhong的de代dai碼ma組zu合he來lai源yuan於yu真zhen實shi的de測ce試shi數shu據ju,非fei常chang客ke觀guan可ke靠kao。

圖5:基於HR121X的自動效率優化曲線
圖5 展示了基於HR121x的LabVIEW自動測試係統。演示過程中,清除了PFC和LLC控kong製zhi模mo式shi相xiang關guan的de寄ji存cun器qi,並bing將jiang所suo有you測ce試shi結jie果guo收shou集ji為wei總zong數shu據ju庫ku。然ran後hou根gen據ju最zui優you化hua的de數shu字zi代dai碼ma建jian議yi將jiang前qian五wu位wei過guo濾lv掉diao,以yi實shi現xian最zui高gao的de平ping均jun效xiao率lv。類lei似si的de,在zai某mou些xie既ji定ding的de負fu載zai、功率因數規格和輸出紋波要求條件下可以使用同一個數據庫來導出最優數字代碼。
高效率始終是電源設計的一大目標,實現各方麵的高效率更是重中之重。因此,是時候選擇HR121xzheyangdejiejuefanganle,gaijiejuefanganbujinjuyouzuixianjindekongzhifangan,haijuyoulinghuodeshuzibianchenggongneng,nenggoushiyinghemanzuxuduoyingyonghecaozuotiaojian,keyishixianjiaogaodexiaolvmubiao,tigaoyanfagongzuodexiaolv。
免責聲明:本文為轉載文章,轉載此文目的在於傳遞更多信息,版權歸原作者所有。本文所用視頻、圖片、文字如涉及作品版權問題,請聯係小編進行處理。
推薦閱讀:
特別推薦
- 噪聲中提取真值!瑞盟科技推出MSA2240電流檢測芯片賦能多元高端測量場景
- 10MHz高頻運行!氮矽科技發布集成驅動GaN芯片,助力電源能效再攀新高
- 失真度僅0.002%!力芯微推出超低內阻、超低失真4PST模擬開關
- 一“芯”雙電!聖邦微電子發布雙輸出電源芯片,簡化AFE與音頻設計
- 一機適配萬端:金升陽推出1200W可編程電源,賦能高端裝備製造
技術文章更多>>
- 算力爆發遇上電源革新,大聯大世平集團攜手晶豐明源線上研討會解鎖應用落地
- 築基AI4S:摩爾線程全功能GPU加速中國生命科學自主生態
- 一秒檢測,成本降至萬分之一,光引科技把幾十萬的台式光譜儀“搬”到了手腕上
- AI服務器電源機櫃Power Rack HVDC MW級測試方案
- 突破工藝邊界,奎芯科技LPDDR5X IP矽驗證通過,速率達9600Mbps
技術白皮書下載更多>>
- 車規與基於V2X的車輛協同主動避撞技術展望
- 數字隔離助力新能源汽車安全隔離的新挑戰
- 汽車模塊拋負載的解決方案
- 車用連接器的安全創新應用
- Melexis Actuators Business Unit
- Position / Current Sensors - Triaxis Hall
熱門搜索
微波功率管
微波開關
微波連接器
微波器件
微波三極管
微波振蕩器
微電機
微調電容
微動開關
微蜂窩
位置傳感器
溫度保險絲
溫度傳感器
溫控開關
溫控可控矽
聞泰
穩壓電源
穩壓二極管
穩壓管
無焊端子
無線充電
無線監控
無源濾波器
五金工具
物聯網
顯示模塊
顯微鏡結構
線圈
線繞電位器
線繞電阻




