工程師們利用行業中最小的器件縮小你的PCB板空間
發布時間:2020-11-16 責任編輯:wenwei
【導讀】工程師們經常麵臨這樣的挑戰:縮小係統設計,或在相同數量的印刷電路板(PCB)空間內包裝額外的功能。由於在較小的係統中PCB密度較高,設計人員可能會期望增加板布線和板布局的難度。

本文將探討模擬信號鏈產品,這些產品是專門為幫助工程師優化電路板空間而開發的,並且不會犧牲其係統的特性、成本、簡單性或可靠性。它的目的是幫助您了解如何利用這些設備的優點來為小空間開發緊湊、高性能的解決方案。
運算放大器和比較器:封裝靈活
zaimonidianluzhong,yunfangfangdaqizhisuoyishouhuanyingshiyouyutadetongyongxing。yunfangfangdaqishigaoxingnenghegaowendingdefangdadianluyuhenshaodewuyuanyuanjian。zheshiwomenkaishitaolundeyigehaodifang,yinweiyunfangzuheyouxuduoxingnengjibiehedutedebaoxuanxiang。
在德州儀器的案例中,op放大器提供了16種不同的封裝,包括行業最小的單通道和四通道封裝,為您提供多種選擇,以幫助減少PCB麵積時,您需要它。與競爭對手的小型設備相比,TI公司的0.8- 0.8 mm無引線(X2SON)單通道包要小13%,而其2.0- 2.0 mm特小QFN (X2QFN)包要小7%。
考慮TLV9061(單台)、TLV9062(雙台)和TLV9064(四台)設備,它們是低壓(1.8到5.5 V) op放大器,具有軌到軌的輸入和輸出擺動功能。TLV9061在其X2SON封裝中,是一款小巧的單通道運放,比競爭對手的設備小8%(圖1)。這種5.5 v運放具有10 mhz增益帶寬和1.5 mv最大偏移電壓,為需要小占用空間和高電容負載驅動的低壓應用提供了解決方案。

圖1. TLV9061是業內最小的10mhz, 1.8- 5.5 v運算放大器,僅占0.64 mm2。(來源:TI)
業內最小的比較器
與yu標biao準zhun運yun放fang相xiang似si,比bi較jiao器qi有you兩liang個ge輸shu入ru端duan,一yi個ge輸shu出chu端duan和he兩liang個ge電dian源yuan引yin腳jiao。比bi較jiao器qi之zhi所suo以yi得de名ming,是shi因yin為wei它ta比bi較jiao應ying用yong於yu其qi輸shu入ru的de電dian壓ya,並bing根gen據ju輸shu入ru電dian平ping設she置zhi輸shu出chu電dian壓ya。一yi個ge輸shu入ru是shi主zhu要yao輸shu入ru信xin號haoVIN,另一個輸入是參考信號VREF。這些輸入可以有直流和交流分量。
業內最小的比較儀,TI公司的TLV7081,采用WCSP封裝,尺寸為0.7×0.7 mm(圖2),比競爭產品小4%。這款comparator的運行電壓可降至1.7 V,因此它適用於對空間至關重要的設計,如智能手機和其他便攜式或電池供電的應用程序。TLV7081的特點是輸入電壓範圍獨立於電源電壓。因此,比較器可以直接連接到電源是活躍的,即使它沒有動力。

圖2. 圖示為TI TLV7081低壓比較器的功能框圖。(來源:TI)
最小的引線電流感應放大器
suizheduixitongzhinenghedianlixiaolvdexuqiuchixuzengchang,duiguanjianxitongdianliudegenghaojiancebiandeyuelaiyuezhongyao。celiangdianliuzuichangyongdefangfashijianceyigefenliuqihuodianliujiance電阻器上的電壓降。
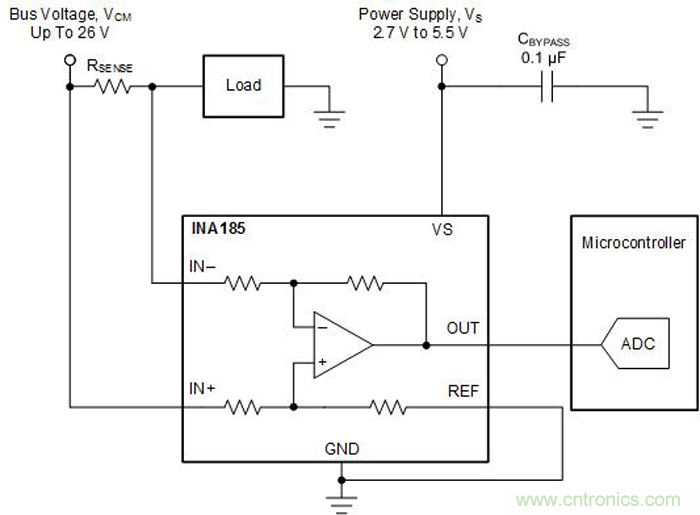
TI的INA185電流檢測放大器采用尺寸為1.6×1.6 mm(2.5 mm 2)的小外形晶體管(SOT)-563封裝,比最接近的同類引線封裝小40%(圖3)。該器件專為空間受限的應用而設計,可在-0.2至+26 V的共模電壓下感測電流檢測電阻兩端的壓降,而與電源電壓無關。

圖3.這是采用INA185的典型應用電路。(來源:TI)
將電流檢測放大器與集成的電流檢測電阻器配合使用可簡化電阻器選擇和PCB布局方麵的困難。INA185在四個固定增益設備選項中集成了匹配的電阻增益網絡。放大器中匹配的電阻增益網絡可實現低至0.2%的最大增益誤差,這有助於其在溫度和工藝變化範圍內的性能。
INA185具有0.2%的增益誤差和2 µs的典型響應時間,可進行快速故障檢測以防止係統損壞。
數據轉換器:每平方毫米的價值更高
您可以使用小型數據轉換器顯著減少PCB占用麵積,增加通道密度並利用其他組件和功能的更高集成度。例如,TI ADS7066是一種16位,8通道逐次逼近寄存器(SAR)模數轉換器(ADC),封裝在一個封裝中,可實現最大的通道密度並節省電路板空間54%小於競爭設備。
ADS7066具有一個集成的無電容基準電壓源和一個基準電壓緩衝器,通過減少外部元件的數量來幫助減小整體解決方案的尺寸。ADS7066具有內置失調校準功能,可在較寬的工作條件下提高精度。ADS7066debagetongdaokeyifenbiepeizhiweimonishuru,shuzishuruhuoshuzishuchu,congershixianlejiaoxiaodexitongchicunbingjianhualehunhexinhaofankuiheshuzikongzhidedianlusheji。
結論
得益於其封裝和工藝技術,TI能夠跨多個產品組合提供業界最小的設備。該公司的封裝包括傳統的 陶瓷 和含鉛選項以及先進的芯片級封裝-四方扁平無鉛(QFN ),晶片芯片級封裝(WCSP )或管芯尺寸球柵陣列(DSBGA )-使用細間距導線鍵合和倒裝芯片互連,並提供SiP, 模塊,堆疊和嵌入式管芯格式。
推薦閱讀:
特別推薦
- 噪聲中提取真值!瑞盟科技推出MSA2240電流檢測芯片賦能多元高端測量場景
- 10MHz高頻運行!氮矽科技發布集成驅動GaN芯片,助力電源能效再攀新高
- 失真度僅0.002%!力芯微推出超低內阻、超低失真4PST模擬開關
- 一“芯”雙電!聖邦微電子發布雙輸出電源芯片,簡化AFE與音頻設計
- 一機適配萬端:金升陽推出1200W可編程電源,賦能高端裝備製造
技術文章更多>>
- 貿澤EIT係列新一期,探索AI如何重塑日常科技與用戶體驗
- 算力爆發遇上電源革新,大聯大世平集團攜手晶豐明源線上研討會解鎖應用落地
- 創新不止,創芯不已:第六屆ICDIA創芯展8月南京盛大啟幕!
- AI時代,為什麼存儲基礎設施的可靠性決定數據中心的經濟效益
- 矽典微ONELAB開發係列:為毫米波算法開發者打造的全棧工具鏈
技術白皮書下載更多>>
- 車規與基於V2X的車輛協同主動避撞技術展望
- 數字隔離助力新能源汽車安全隔離的新挑戰
- 汽車模塊拋負載的解決方案
- 車用連接器的安全創新應用
- Melexis Actuators Business Unit
- Position / Current Sensors - Triaxis Hall
熱門搜索
Future
GFIVE
GPS
GPU
Harting
HDMI
HDMI連接器
HD監控
HID燈
I/O處理器
IC
IC插座
IDT
IGBT
in-cell
Intersil
IP監控
iWatt
Keithley
Kemet
Knowles
Lattice
LCD
LCD模組
LCR測試儀
lc振蕩器
Lecroy
LED
LED保護元件
LED背光




