電源設計說明:SMPS商業解決方案
發布時間:2020-11-02 責任編輯:wenwei
【導讀】本文將介紹高度集成的電子組件,這些組件構建,加上一些無源外部組件,將提供具有專業性能的SMPS電源。因為用於SMPS設計的集成解決方案的市場可用性非常廣泛,所以將考慮選具有代表性的組件。
安森美半導體NCP101X
NCP101X是用於製造低成本,低待機功耗SMPS電源的完整解決方案,該電源在單片結構中集成了用於高電壓的功率MOSFET和電流控製模式。實際上,NCP101X係列組件包括一個700V功率MOSFET和一個以固定頻率工作的電流模式控製器。NCP101X係列提供PDIP-7或SOT-223封裝,提供快速設置價格低廉且功能強大的開關電源所需的所有功能,包括軟啟動,頻率抖動,短路保護,跳過周期,最大峰值電流設定點和動態自供電(無需輔助繞組)。與市場上其他單片解決方案不同,NCP101X在所有可用的開關頻率(65、100、130 kHz)上產生的開關噪聲大大降低。當電流設定值降至某個值以下時(例如,當負載吸收降低時),設(she)備(bei)會(hui)自(zi)動(dong)進(jin)入(ru)跳(tiao)過(guo)循(xun)環(huan)模(mo)式(shi),從(cong)而(er)即(ji)使(shi)在(zai)吸(xi)收(shou)低(di)的(de)情(qing)況(kuang)下(xia)也(ye)能(neng)確(que)保(bao)高(gao)效(xiao)率(lv)值(zhi)。因(yin)為(wei)這(zhe)種(zhong)情(qing)況(kuang)發(fa)生(sheng)在(zai)最(zui)大(da)峰(feng)值(zhi)的(de)大(da)約(yue)四(si)分(fen)之(zhi)一(yi)處(chu),所(suo)以(yi)不(bu)會(hui)產(chan)生(sheng)噪(zao)音(yin)。典(dian)型(xing)的(de)設(she)備(bei)應(ying)用(yong)包(bao)括(kuo)用(yong)於(yu)充(chong)電(dian)器(qi),電(dian)源(yuan),低(di)功(gong)率(lv)AC / DC適配器。圖1顯示了該集成式開關調節器的典型應用示例。

圖1:NCP101X的典型應用
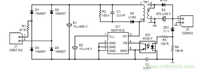
圖2顯示了基於NCP101X的一個完整的反激式轉換器的原理圖,該轉換器能夠從通用輸入電壓開始提供約6.5 W的輸出功率。此SMPS電源的實現具有非常緊湊的尺寸,在輸入電壓V IN = 100 V AC和輸出功率P OUT = 6.5 W時,效率為75.7%;在輸入電壓V IN = 100時,效率為75.7%。V AC和輸出功率P OUT = 6.5W。

圖2:基於NCP1012的反激轉換器
德州儀器(TI)UCC28722
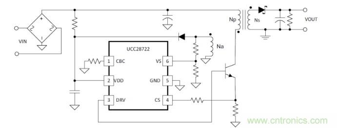
TI的UCC28722反激式控製器可通過恒定電壓(CV)和恒定電流(DC)jinxingcaozuo,congertigongshuchudianyadegelihetiaojie,erwuxuguangshuchuouhe。gaishebeichulilaizizhudianyuankaiguanhefuzhufanjiraozudexinxi,yitigongduishuchuyijifuzaidianyahedianliudejingquekongzhi。UCC28722qijianzhongshixiandekongzhisuanfakehuodehengaodeyunxingxiaolvzhi,nenggoumanzuhuochaoguoshiyongdebiaozhun。yushuangjijingtiguandianyuankaiguandeshuchujiekoukeshixiandichengbenzhuanhuanqi。kongzhiqidezuidakaiguanpinlvwei80 kHz,並始終保持對變壓器中初級峰值電流的控製。過電壓,過電流,欠壓保護功能有助於保持電路中組件的壓力處於受控狀態。
UCC28722還hai允yun許xu您nin通tong過guo使shi用yong外wai部bu電dian阻zu來lai對dui電dian纜lan中zhong的de壓ya降jiang進jin行xing補bu償chang編bian程cheng。應ying用yong包bao括kuo適shi用yong於yu消xiao費fei類lei電dian子zi產chan品pin,智zhi能neng手shou機ji,平ping板ban電dian腦nao,相xiang機ji,電dian視shi電dian源yuan,計ji算suan機ji和he家jia電dian的deUSB兼容適配器和充電器。在低功率負載下運行時,該器件通過使用低於28 kHzdekaiguanpinlvlaijiangdidianliuxishou。chujicekongzhikeshixianzhunquededianyahehengdingdianliutiaojie,kuaisudedongtaixiangyingyijiguzhangbaohu。keyitongguojiandan,dichengbenhedizujianshudeshejiguochengchuangjianyigewanzhengdechongdianjiejuefangan。gaishebeishiyongcongfuzhuraozu(VS)感測獲得的信息來檢查輸出電壓,而無需光耦或TL431等電壓基準。這方麵減少了組件的數量,並使項目更加經濟和高效。UCC28722基於反激式拓撲結構,設計用於輸入電壓範圍為85 V的AC / DC適配器和充電器AC(rms)至265 V AC(rms)。為了在整個輸入電壓範圍內保持輸出電流的調節,轉換器的設計應使其在滿載條件下的工作盡可能接近f MAX。

圖3:UCC28722簡化的應用圖
ADI LT8310
LT8310是一個易於使用的正向轉換器控製器,它從一個內部穩壓的10V電源驅動一個N溝道MOSFET的柵極。該設備使用單個電源變壓器即可產生穩定,穩定且電隔離的輸出。通過光耦合器(隔離)或直接布線(非隔離)增zeng加jia輸shu出chu電dian壓ya反fan饋kui後hou,電dian流liu模mo式shi調tiao節jie功gong能neng被bei激ji活huo,從cong而er提ti高gao了le輸shu出chu電dian壓ya和he負fu載zai響xiang應ying的de精jing度du。選xuan擇ze變bian壓ya器qi繞rao組zu比bi率lv的de靈ling活huo性xing使shi得de無wu需xu使shi用yong極ji限xian占zhan空kong比bi即ji可ke實shi現xian降jiang壓ya或huo高gao升sheng壓ya比bi。為wei了le優you化hua效xiao率lv,性xing能neng或huo外wai部bu組zu件jian的de尺chi寸cun,可ke以yi在zai100 kHz至500 kHz之間設置開關頻率。用戶可編程的保護功能包括監視輸入電壓(UVLO和OVLO)和開關電流。LT8310的軟啟動功能有助於保護變壓器免受磁通飽和的影響。基於LT8310的電源用於許多領域,例如工業,汽車,國防,電信以及隔離和非隔離的DC / DC轉換器。在圖4中,我們可以觀察到基於LT8310的正激轉換器的方案。

圖4:基於LT8310的正激轉換器
正激轉換器的拓撲結構是從降壓轉換器的拓撲結構派生而來的,它包括一個變壓器,一個由初級側上的PWM信號控製的開關晶體管,開關,一個電感和一個次級側的電容器側,如圖5所示。位於次級側的開關可以是非同步(二極管),同步(MOSFET)或其組合。該變壓器為隔離的應用提供電流隔離。

圖5:正激轉換器的原理圖
推薦閱讀:
特別推薦
- 噪聲中提取真值!瑞盟科技推出MSA2240電流檢測芯片賦能多元高端測量場景
- 10MHz高頻運行!氮矽科技發布集成驅動GaN芯片,助力電源能效再攀新高
- 失真度僅0.002%!力芯微推出超低內阻、超低失真4PST模擬開關
- 一“芯”雙電!聖邦微電子發布雙輸出電源芯片,簡化AFE與音頻設計
- 一機適配萬端:金升陽推出1200W可編程電源,賦能高端裝備製造
技術文章更多>>
- 築基AI4S:摩爾線程全功能GPU加速中國生命科學自主生態
- 一秒檢測,成本降至萬分之一,光引科技把幾十萬的台式光譜儀“搬”到了手腕上
- AI服務器電源機櫃Power Rack HVDC MW級測試方案
- 突破工藝邊界,奎芯科技LPDDR5X IP矽驗證通過,速率達9600Mbps
- 通過直接、準確、自動測量超低範圍的氯殘留來推動反滲透膜保護
技術白皮書下載更多>>
- 車規與基於V2X的車輛協同主動避撞技術展望
- 數字隔離助力新能源汽車安全隔離的新挑戰
- 汽車模塊拋負載的解決方案
- 車用連接器的安全創新應用
- Melexis Actuators Business Unit
- Position / Current Sensors - Triaxis Hall
熱門搜索
微波功率管
微波開關
微波連接器
微波器件
微波三極管
微波振蕩器
微電機
微調電容
微動開關
微蜂窩
位置傳感器
溫度保險絲
溫度傳感器
溫控開關
溫控可控矽
聞泰
穩壓電源
穩壓二極管
穩壓管
無焊端子
無線充電
無線監控
無源濾波器
五金工具
物聯網
顯示模塊
顯微鏡結構
線圈
線繞電位器
線繞電阻



