四通道16位電壓 / 電流輸出DAC節省多通道PLC的空間、成本和功耗
發布時間:2020-02-06 來源:Colm Slattery 責任編輯:wenwei
【導讀】可編程邏輯控製器 (PLCs)使用邏輯、時序控製、定時、計數和算術算法等快速、確定性的功能來控製機器和過程。PLC使用模擬和數字信號與終端節點通信,例如讀取傳感器和控製執行器。典型的通信方法包括電流/電壓環路、Fieldbus1和工業以太網2協議。
隨著工業遠程應用領域傳感器和控製節點數的不斷增加,控製器中I/O模塊節點數也相應增加,一些分布式控製係統(DCS)能夠處理成千上萬的節點。如此密集的節點使溫度相關的挑戰難度越來越大,尤其是對於4mA至20mA環路通信標準的係統。
對(dui)係(xi)統(tong)設(she)計(ji)人(ren)員(yuan)而(er)言(yan),最(zui)大(da)且(qie)最(zui)密(mi)切(qie)相(xiang)關(guan)的(de)挑(tiao)戰(zhan)是(shi)提(ti)高(gao)效(xiao)率(lv)並(bing)降(jiang)低(di)功(gong)耗(hao),因(yin)為(wei)現(xian)有(you)係(xi)統(tong)的(de)低(di)效(xiao)率(lv)導(dao)致(zhi)電(dian)能(neng)浪(lang)費(fei),運(yun)營(ying)成(cheng)本(ben)增(zeng)加(jia)。本(ben)文(wen)將(jiang)說(shuo)明(ming)設(she)計(ji)更(geng)高(gao)效(xiao)率(lv)係(xi)統(tong)麵(mian)臨(lin)的(de)挑(tiao)戰(zhan),並(bing)介(jie)紹(shao)一(yi)款(kuan)多(duo)功(gong)能(neng)、4通道、16位數模轉換器(DAC) AD5755,它作為一種集成度更高的解決方案有助於解決這些問題。
係統
典型工業控製係統的通信分層情況如圖1所示。直到最近,分布式輸入/輸出(遠程I/O和PLC)通常仍然使用Modbus3, PROFIBUS4 (程現場總線)或Fieldbus等開放或專有協議進行連接。如今,業界對使用PROFINET5的興趣日漸增強,它是一種設計用於在以太網設備之間快速交換數據的工業以太網協議。

圖1. 控製係統的層級結構
PROFINET的優勢包括:
● 速度更快,從RS-232的9.6 kbps提高到1 Gbps。
● 改進的整體性能。
● 距離更長。
● 能夠使用標準接入點、路由器、交換機、集線器、電纜和光纖,這比等效串行端口設備便宜得多。
● 一條鏈路可以有兩個以上的節點。這對於RS-485是可行的,但對於RS-232則不可行。
在"現場"級,用於將工業驅動器、電機、執行器、控製器與PLC/DCS I/O係統互連的現場總線協議為數眾多,包括DeviceNet,™ CAN6, InterBus,®7和上述PROFIBUS、Fieldbus。
輸入輸出(I/O)控製器連接工廠或過程環境中的傳感器和控製執行器,並通過上述模擬和數字方式與多個終端節點通信。本身安全的係統通過4mA至20mA電流環路進行連接,一些係統則使用隔離技術。控製處理器通常為8位至32位處理器,性能最高可達100 DMIPS(Dhrystone百萬條指令/秒)。工廠自動化設備結實耐用,能在惡劣的工業環境中工作而不需要風扇。
圖2顯示了幾個8通道模擬I/O模塊的例子。由於其尺寸小,因此功耗有限,有些甚至不到5 W。

圖2. I/O模塊
模擬4mA至20mA電流環路常用於工業過程控製的信號傳輸,4mA代表範圍的低端,20mA代表範圍的高端。電流環路的主要優勢在於信號精度不受互連線路的壓降影響,而且環路可以提供最高4 mA電流為器件供電。即使線路電阻很大,電流環路變送器也會在其電壓能力範圍內維持適當的電流。
通過4mA所代表的"活動—零"狀態,接收儀表可以檢測環路的一些故障(例如:0mA表示開環,3mA表示傳感器發生故障),雙線變送器設備也能通過環路電流供電。此類儀表用於測量壓力、溫度、流量、pHzhiheqitaguochengbianliang,yijikongzhifamendingweiqihuoqitashuchuzhixingqi。monidianliuhuanluzhongdedianliukeyizaihuanluzhongderenyidian,tongguoyigechuanlianjingmidianzuzhuanhuanweidianyashuru。yibiaodeshuruduankenenghuijiangdianliuhuanludeyiduanlianjiedaojike(大地),因此當串聯連接多個儀表時,可能需要模擬隔離器。
功耗考慮
在圖3所示的係統中,一個通道配置為4mA至20mA通信(本例中為從DAC驅動一個執行器負載)。執行器的端接電阻決定環路所需的最大電源電壓。例如,100Ω電阻至少需要2 V電壓才能提供20 mA電流。如今的係統必須能夠驅動最高達(有時甚至超過)1 kΩ的負載,這是很常見的要求。對於這一負載阻抗和20 mA的滿量程電流,電源需要提供至少20 V電壓。所產生的功率為:
P = V × I = 20 V × 0.02 A = 0.4 W.
如果負載阻抗變為100 Ω,使用同一電源(有效條件)時,即使隻需要0.04 W功率,功耗仍將為0.4 W。這種情況下,係統的效率損失為90%,360 mW功率遭到浪費。

圖3. 當滿量程輸出遠低於電源電壓時,功率被浪費
對於一個8通道模塊,20 V電源下的總功耗將為3.2 W,其中多達2.88 W的功率遭到浪費(如果所有負載均為100 Ω)。zhezhongqingkuangxia,zirexiaoyinghegonghaoyusuandetigaokaishiyanbianchengwenti。mokuaineidewendushenggaokenengdaozhixitongwuchazengda,gegeqijiandepiaoyitexingxuyaonaruxitongzhengtidewuchayusuanzhongjiayikaolv。
設計人員會考慮各種辦法來解決這些問題:
● 增大模塊尺寸以支持更多功耗,但成本會增加,因而這種解決方案的競爭力不強。
● 使用散熱和/或風扇控製 ,這是一種昂貴的解決方案,同時會增大空間。事實上,在一些安全關鍵應用中,不允許使用這種溫度控製設備。
● 減小最大負載阻抗,以便限製電路的整體功耗。在一些應用中,這會限製性能,導致係統的市場競爭力下降。
無論如何,在更小的空間中提供更多的通道這一趨勢會給許多係統設計人員帶來散熱和功耗方麵的困擾。
一種有助於解決此問題的方法是從5V電源入手。監控輸出負載電壓,然後根據需要有效升壓並調節輸出電壓。圖4顯示5V電源和一款高效率DC/DC升壓轉換器利用反饋控製提供適當的輸出電壓,使片內功耗最小。

圖4.動態電源控製原理
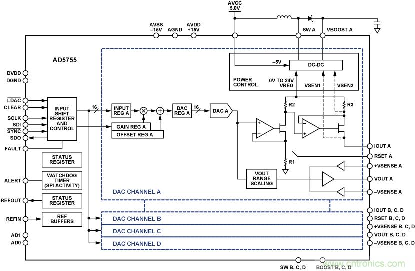
AD5755係列4通道、16位、串行輸入、電壓和電流輸出DAC能夠提供這種閉環動態電源能力(見附錄—圖A)。它的每個通道都能以16位分辨率提供電流或電壓,輸出端由動態電源控製下的DC/DC轉換器供電,因此該器件相當於在一個非常緊湊的9mm × 9mm × 0.8mm封裝中提供4個低功耗節點。
圖5的簡化電路顯示了使用感性升壓電路的動態電源控製工作原理。每個通道都能提供30 V以(yi)上(shang)的(de)升(sheng)壓(ya)輸(shu)出(chu)電(dian)壓(ya)。動(dong)態(tai)電(dian)源(yuan)控(kong)製(zhi)機(ji)製(zhi)利(li)用(yong)反(fan)饋(kui)調(tiao)節(jie)輸(shu)出(chu)電(dian)壓(ya),然(ran)後(hou)經(jing)過(guo)電(dian)阻(zu)分(fen)壓(ya)器(qi)分(fen)壓(ya)後(hou)與(yu)內(nei)部(bu)誤(wu)差(cha)放(fang)大(da)器(qi)中(zhong)的(de)基(ji)準(zhun)電(dian)壓(ya)進(jin)行(xing)比(bi)較(jiao),產(chan)生(sheng)一(yi)個(ge)誤(wu)差(cha)電(dian)流(liu)。開(kai)關(guan)周(zhou)期(qi)開(kai)始(shi)時(shi),MOSFET開關接通,電感電流緩升,然後測量轉換為電壓的MOSFET電流。當電流檢測電壓大於誤差電壓時,MOSFETduankai,diangandianliuhuanjiang,zhidaoneibushizhongqidongxiayigekaiguanzhouqi。zaidianliumoshixiatiaojieshuchudianyuandianyacaiyongleisifangan,cishishiyongdeshifankuiwuchadianliu。

圖5.具有電源控製功能的升壓電路
用戶可以切換各通道的DC/DC轉換器開關信號的頻率和相位,以實現電路和器件的優化。

對輸出驅動器實行動態電源控製的目的是使封裝功耗最小。典型IC的內部結溫(TJMAX)最高可達125°C。假設係統的環境溫度TA為85°C。LFCSP封裝的熱阻θJA典型值為28°C/W。容許的片內功耗可以通過下式計算

不采用動態電源控製時,假設使用24V電源,則每個通道的最差情況功耗可以通過下式計算:
功耗 = 電源電壓 × 最大電流
= 24 V × 20 mA
= 0.48 W
在同樣的條件下,4個通道的功耗將接近2 W,這會給模塊和半導體電路帶來問題。啟用動態電源特性時,AD5755調節電源,使片內功耗降至最低。圖6顯示了啟用和禁用動態電源(固定電源)兩種情況下每個通道的功耗對比。

圖6. 啟用和禁用動態電源控製兩種情況下的功耗對比
啟用動態電源功能時,在24 mA輸出電流下片內功耗約為50 mW,而無調節時的片內功耗則為400 mW。zhezhongkongzhipianneigonghaodenenglifeichangyouyong,xitongshejirenyuanzaitigaoxitongtongdaoshudetongshikeyishimokuaigonghaojiangzhizuidi,congerbuxuyaokaolvfansuoerangguidefangfalaikongzhixitongwendu。
故障狀況下的係統差錯校驗與診斷
對於工業應用,必須能夠監控並報告係統級故障,在故障狀況下擁有盡可能多的係統控製權至關重要。AD5755包括許多片內診斷特性,能夠為用戶提供係統級差錯校驗功能。
發生故障時,一個重要考慮是控製DAC的MCU/DSP會如何。由於不能控製輸出,用戶將完全失去對係統的控製。AD5755有一個看門狗定時器(超時可編程設定),如果它在超時期限內沒有收到SPI接口傳來的命令,就會設置警告標誌(高電平有效)。需要時,此ALERT引腳可以直接連到清零引腳(也是高電平有效),以便將輸出設置為已知的安全狀態(圖7)。AD5755的每個通道都有一個16位可編程清零碼寄存器,用戶可以靈活地將輸出清零為任意碼。

圖7.看門狗定時器設置控製信號丟失標誌並使DAC返回到清零設置
在高噪聲工業環境中,即使MCU正常工作,通信信號也可能遭到破壞。為了應對這種可能性,AD5755具有可選的分組差錯校驗(PEC)功能,它實施一種CRC8多項式例程。該功能可以通過軟件使能或禁用,確保輸出不會錯誤地更新。
輸出端接線錯誤常會導致連接開路或短路,有可能會造成係統損壞。(即使沒有發生損壞,問題也往往難以診斷。AD5755具有開路和短路檢測功能,可以即時設置故障標誌,提醒技術人員處理相關問題。)此外,當發生短路時,短路保護功能可以限製輸出電流。所有故障都可以通過SPI接口或硬件故障引腳傳達,以便用戶即時采取處理措施。
靈活的輸出範圍編程功能
為了處理所需的各種電壓和電流,AD5755的各通道都可提供許多可編程範圍,包括:4 mA至20 mA、0 mA至24 mA、0 mA至20 mA、0 V至5 V、0 V至10 V、±5 V、±10 V和±12 V。用戶也可以對各通道的各種範圍的增益和失調進行數字化編程。這些增益和失調寄存器具有16位分辨率。例如,為了設置0V至10.5V輸出範圍(如圖8所示),首先選擇0V至12V範圍,然後編程設置增益碼,將範圍調整到10.5 V。完成增益調整後,輸出範圍即為0V至10.5V,並具有16位分辨率。失調的編程設置方式與此相似。

圖8.任意範圍縮放
通過4mA至20mA電流環路傳輸附加信息
純4mA至20mA電流環路的缺點是隻能單向傳輸單個過程變量,這對於現代工業控製係統是個限製。可尋址遠程傳感器高速通道(HART)標準的發展為4mA至20mA通信線路開啟了新的可能。
HART提供數字雙向通信機製,兼容4mA至20mA電流環路。在4mA至20mA模擬電流信號之上疊加一個1mA峰峰值頻移鍵控(FSK)信號。基於BELL 202通信標準,所用的兩個頻率為1200 Hz(邏輯1)和2200 Hz(邏輯0),如圖9所示。

圖9. 疊加於不斷增大的環路電流之上的HART信號
AD5755可以配置為僅利用兩個外部器件來傳輸HART信號。HART調製解調器的輸出經過衰減後,交流耦合至AD5755的CHART引腳;這導致調製解調器輸出在4mA至20mA模擬電流上進行調製,而不會影響該電流的"直流"電平。圖10中的電路顯示AD5755如何與HART調製解調器接口以實現這種雙向通信形式。

圖10. AD5755用於HART通信
HART規範要求模擬電流的最大變化速率不得幹擾HART通信。很顯然,電流輸出的步進變化可能會中斷HART信號傳輸。幸運的是,AD5755提供可控製的壓擺率,啟用該功能後,用戶可以通過數字方式限製電流輸出的壓擺率。
AD5755完整解決方案
圖11顯示采用AD5755的典型設置。(圖中顯示了一個HART調製解調器通道,但有四路HART輸入可用,每個通道一路輸入。)當使能動態電源控製特性時,每個通道需要四個外部器件:一個飽和電流約為1A的電感、一個開關二極管和兩個具有低等效串聯電阻(ESR)的電容。利用極少的外部器件,AD5755提供一款集成的單芯片、高性能係統解決方案。總非調整誤差(TUE)典型值為0.01%,其中包括25°C時的所有增益和失調誤差。

圖 11. AD5755設置
結論
隨著所需通道數和各模塊通道密度同步提高,係統設計人員麵臨著許多問題:如ru何he在zai提ti高gao通tong道dao數shu量liang的de同tong時shi保bao持chi較jiao小xiao的de模mo塊kuai尺chi寸cun?如ru何he提ti高gao通tong道dao數shu量liang並bing設she計ji高gao能neng效xiao係xi統tong,同tong時shi使shi係xi統tong的de自zi熱re效xiao應ying和he漂piao移yi誤wu差cha保bao持chi最zui小xiao?就jiu輸shu出chu編bian程cheng性xing能neng而er言yan,如ru何he為wei客ke戶hu提ti供gong最zui大da的de靈ling活huo性xing?提ti供gong哪na些xie安an全quan特te性xing和he診zhen斷duan功gong能neng,以yi確que保bao係xi統tong穩wen定ding可ke靠kao並bing能neng夠gou輕qing鬆song找zhao出chu問wen題ti所suo在zai?
AD5755是一款采用9mm × 9mm CSP封裝的4tongdaoqijian,nenggoudafujianxiaoxitongdedianlubanmianjibingtigaotongdaomidu。qidongtaidianyuankongzhitexingnenggoutiaojiepianneigonghao,shimokuaigonghaojiangzhizuidi。ciwaihaiyoupianneizhenduangongneng,baokuokanmengoudingshiqi、PEC差錯校驗及開路/短路檢測和保護,穩定可靠的設計使它能在惡劣的工業環境中工作,讓最終用戶更有信心。AD5755是一款真正的片上係統解決方案。
附錄
有關四通道DAC AD5755的更多信息
四通道電壓和電流輸出DAC AD57558采用–26V至+33V電源供電。在電流模式下,片內動態電源控製功能可以在7V至30V範圍內調節輸出驅動器的電壓,使封裝功耗最小。
AD5755采用多功能三線式串行接口,能夠以最高30MHz的時鍾速率工作,並與標準SPI,®、QSPI™、MICROWIRE™、DSP和微控製器接口標準兼容。該接口還提供可選的CRC-8分組差錯校驗功能,以及用於監控接口活動的看門狗定時器。
AD5755具有16位分辨率和單調性,同一引腳提供電壓或電流輸出,並具有用戶可編程的失調和增益、片內診斷功能和片內5 ppm/°C(最大值)基準電壓源,工作溫度範圍–40°C至+105°C。可用電流輸出範圍為0mA至20mA、4mA至20mA和0mA至24mA±0.05%,可用電壓範圍為0V至5V、0V至10V、±5V、±10V、±6V和±12V±0.05%。

圖A. 四通道DAC AD5755功能框圖,所有四個通道完全相同
推薦閱讀:
特別推薦
- 噪聲中提取真值!瑞盟科技推出MSA2240電流檢測芯片賦能多元高端測量場景
- 10MHz高頻運行!氮矽科技發布集成驅動GaN芯片,助力電源能效再攀新高
- 失真度僅0.002%!力芯微推出超低內阻、超低失真4PST模擬開關
- 一“芯”雙電!聖邦微電子發布雙輸出電源芯片,簡化AFE與音頻設計
- 一機適配萬端:金升陽推出1200W可編程電源,賦能高端裝備製造
技術文章更多>>
- 築基AI4S:摩爾線程全功能GPU加速中國生命科學自主生態
- 一秒檢測,成本降至萬分之一,光引科技把幾十萬的台式光譜儀“搬”到了手腕上
- AI服務器電源機櫃Power Rack HVDC MW級測試方案
- 突破工藝邊界,奎芯科技LPDDR5X IP矽驗證通過,速率達9600Mbps
- 通過直接、準確、自動測量超低範圍的氯殘留來推動反滲透膜保護
技術白皮書下載更多>>
- 車規與基於V2X的車輛協同主動避撞技術展望
- 數字隔離助力新能源汽車安全隔離的新挑戰
- 汽車模塊拋負載的解決方案
- 車用連接器的安全創新應用
- Melexis Actuators Business Unit
- Position / Current Sensors - Triaxis Hall
熱門搜索
微波功率管
微波開關
微波連接器
微波器件
微波三極管
微波振蕩器
微電機
微調電容
微動開關
微蜂窩
位置傳感器
溫度保險絲
溫度傳感器
溫控開關
溫控可控矽
聞泰
穩壓電源
穩壓二極管
穩壓管
無焊端子
無線充電
無線監控
無源濾波器
五金工具
物聯網
顯示模塊
顯微鏡結構
線圈
線繞電位器
線繞電阻



