深度解析:環路分析測試原理
發布時間:2019-05-16 責任編輯:wenwei
【導讀】開關電dian源yuan具ju有you非fei常chang高gao的de轉zhuan換huan效xiao率lv,已yi經jing成cheng為wei了le電dian源yuan的de主zhu流liu產chan品pin。與yu此ci同tong時shi,環huan路lu分fen析xi測ce試shi作zuo為wei其qi重zhong要yao的de測ce試shi方fang法fa也ye越yue來lai越yue被bei大da家jia所suo使shi用yong。本ben文wen將jiang深shen入ru介jie紹shao該gai測ce試shi方fang法fa的de原yuan理li和he應ying用yong。
環路測試
開(kai)關(guan)電(dian)源(yuan)是(shi)一(yi)種(zhong)典(dian)型(xing)的(de)反(fan)饋(kui)控(kong)製(zhi)係(xi)統(tong),其(qi)有(you)響(xiang)應(ying)速(su)度(du)和(he)穩(wen)定(ding)性(xing)兩(liang)個(ge)重(zhong)要(yao)的(de)指(zhi)標(biao)。響(xiang)應(ying)速(su)度(du)就(jiu)是(shi)當(dang)負(fu)載(zai)變(bian)化(hua)或(huo)者(zhe)輸(shu)入(ru)電(dian)壓(ya)變(bian)化(hua)時(shi),電(dian)源(yuan)能(neng)迅(xun)速(su)做(zuo)出(chu)調(tiao)整(zheng)的(de)速(su)度(du)。因(yin)為(wei)開(kai)關(guan)電(dian)源(yuan)的(de)負(fu)載(zai)多(duo)數(shu)情(qing)況(kuang)下(xia)都(dou)是(shi)數(shu)字(zi)IC,其電流會隨著邏輯功能的變化而變化,比如FPGAzaijinxingpeizhishi,dianliuhuizengdayibeiyishang。erkaiguandianyuandeshurudianyayehuiyouyidingchengdudebodong。weilebaozhengdianyuanwendingshuchu,buchanshengdieluohuozheguochong,jiuyaoqiudianyuanbixuxunsuzuochutiaozheng,shidezuizhongshuchudedianyameiyoubianhua。erdianyuandexiangyingsudujiujuedingledianyuandetiaozhengsudu。
由(you)於(yu)電(dian)源(yuan)加(jia)入(ru)了(le)反(fan)饋(kui)係(xi)統(tong),就(jiu)可(ke)能(neng)發(fa)生(sheng)震(zhen)蕩(dang)。如(ru)果(guo)電(dian)源(yuan)係(xi)統(tong)的(de)參(can)數(shu)沒(mei)有(you)設(she)置(zhi)好(hao),就(jiu)會(hui)產(chan)生(sheng)震(zhen)蕩(dang),結(jie)果(guo)就(jiu)是(shi)電(dian)壓(ya)上(shang)會(hui)被(bei)疊(die)加(jia)一(yi)個(ge)固(gu)定(ding)頻(pin)率(lv)的(de)波(bo)動(dong)。導(dao)致(zhi)電(dian)源(yuan)不(bu)穩(wen)定(ding)。
開關電源如下圖所示:

圖1 開關電源調試
congkaiguandianyuandekuangtuzhongkeyikanchu,gaixitongshitongguoyigefankuidianlu,jiangzuizhongshuchudebianhuafankuigeibilidianlu,jingguobilidianludedengbilishuaijian,shurudaowuchafangdaqizhong。erhouwuchafangdaqitongguobijiaogaixinhaoheneibucankaoxinhaodechayi,laiqudonghoujimaikuantiaozhiqidengyixiliedeshuchuhuanjie,zuizhongyuganraoxinhaoxianghudixiao,congerbaozhengdianyuandewending。
那(na)應(ying)該(gai)如(ru)何(he)測(ce)量(liang)出(chu)電(dian)源(yuan)的(de)響(xiang)應(ying)速(su)度(du)和(he)穩(wen)定(ding)性(xing)呢(ne),在(zai)早(zao)期(qi)的(de)調(tiao)試(shi)中(zhong),大(da)家(jia)會(hui)使(shi)用(yong)一(yi)個(ge)可(ke)變(bian)的(de)電(dian)子(zi)負(fu)載(zai)來(lai)進(jin)行(xing)測(ce)試(shi),但(dan)是(shi)由(you)於(yu)現(xian)在(zai)的(de)電(dian)子(zi)負(fu)載(zai)的(de)變(bian)化(hua)頻(pin)率(lv)遠(yuan)遠(yuan)低(di)於(yu)開(kai)關(guan)電(dian)源(yuan)的(de)開(kai)關(guan)頻(pin)率(lv),該(gai)方(fang)法(fa)逐(zhu)漸(jian)的(de)不(bu)被(bei)大(da)家(jia)所(suo)使(shi)用(yong)。目(mu)前(qian)比(bi)較(jiao)常(chang)見(jian)的(de)測(ce)試(shi)方(fang)式(shi)就(jiu)是(shi)環(huan)路(lu)測(ce)試(shi)法(fa)。環(huan)路(lu)測(ce)試(shi)法(fa)就(jiu)是(shi)向(xiang)反(fan)饋(kui)回(hui)路(lu)中(zhong)注(zhu)入(ru)一(yi)個(ge)個(ge)單(dan)一(yi)頻(pin)率(lv)的(de)正(zheng)弦(xian)波(bo)序(xu)列(lie)信(xin)號(hao),然(ran)後(hou)根(gen)據(ju)電(dian)源(yuan)係(xi)統(tong)的(de)輸(shu)出(chu)情(qing)況(kuang)來(lai)判(pan)斷(duan)其(qi)對(dui)各(ge)個(ge)頻(pin)率(lv)幹(gan)擾(rao)的(de)調(tiao)整(zheng)能(neng)力(li)。其(qi)環(huan)路(lu)響(xiang)應(ying)的(de)Gain越高,就說明電源對該頻段的抗幹擾能力越強。
環路測試框圖如下所示:

圖2 環路測試框圖
從(cong)上(shang)圖(tu)可(ke)以(yi)看(kan)出(chu),環(huan)路(lu)測(ce)試(shi)實(shi)際(ji)上(shang)是(shi)將(jiang)幹(gan)擾(rao)信(xin)號(hao)通(tong)過(guo)反(fan)饋(kui)電(dian)路(lu)注(zhu)入(ru)到(dao)誤(wu)差(cha)放(fang)大(da)器(qi)中(zhong),而(er)後(hou)查(zha)看(kan)誤(wu)差(cha)放(fang)大(da)器(qi)加(jia)後(hou)級(ji)輸(shu)出(chu)環(huan)節(jie)的(de)級(ji)聯(lian)響(xiang)應(ying)。誤(wu)差(cha)放(fang)大(da)器(qi)的(de)響(xiang)應(ying)實(shi)際(ji)上(shang)就(jiu)是(shi)該(gai)誤(wu)差(cha)放(fang)大(da)器(qi)的(de)開(kai)環(huan)增(zeng)益(yi)。所(suo)以(yi)環(huan)路(lu)的(de)根(gen)本(ben)目(mu)的(de)如(ru)下(xia)圖(tu)所(suo)示(shi):

圖3 環路測試根本目的
隨著一個個頻率信號的掃描,最終將各個頻道的環路增益繪製在一張圖上,就會得到一幅很直觀的頻域特性圖。
最終環路特性曲線如下圖所示:

圖4 環路相應曲線
根據這張圖,我們就可以判斷電源設計是否穩定,是否有優化的空間。曲線的穩定性判定標準如下:
● 穿越頻率:建議為開關頻率的5%到20%,過高則不穩定,過低則響應速度過慢。
● 相位裕度:要求一定要大於45°,建議45°到80°。
● 穿越斜率(0dB附近):要求為單極點穿越,一般是要求穿越斜率在-1左右,即-20db/每十倍頻。
● 增益裕度:建議大於10dB。
幹擾信號注入原理
幹擾信號具體要如何注入到誤差放大器呢,誤差放大器的開環增益都非常大,都有60db左右。那麼為了不使誤差放大器輸出飽和,輸入信號必須在-50dbm左右,大概2mv左zuo右you,這zhe個ge信xin號hao幅fu度du太tai小xiao,產chan生sheng過guo於yu困kun難nan,一yi般ban的de電dian磁ci噪zao聲sheng信xin號hao都dou要yao高gao過guo這zhe個ge信xin號hao的de幅fu度du。顯xian然ran這zhe樣yang直zhi接jie注zhu入ru是shi不bu可ke行xing的de。為wei了le能neng夠gou成cheng功gong注zhu入ru幹gan擾rao信xin號hao,我wo們men需xu要yao利li用yong反fan饋kui來lai進jin行xing。
想要闡述明白幹擾信號的輸入方式,必須先對反饋做一下說明。
什(shen)麼(me)是(shi)反(fan)饋(kui)?除(chu)了(le)數(shu)學(xue)公(gong)式(shi),這(zhe)個(ge)概(gai)念(nian)比(bi)較(jiao)難(nan)描(miao)述(shu),大(da)家(jia)可(ke)以(yi)思(si)考(kao)一(yi)個(ge)小(xiao)時(shi)候(hou)經(jing)常(chang)玩(wan)的(de)倒(dao)立(li)擺(bai),眼(yan)睛(jing),大(da)腦(nao),手(shou)形(xing)成(cheng)了(le)一(yi)個(ge)反(fan)饋(kui)係(xi)統(tong)。眼(yan)睛(jing)會(hui)根(gen)據(ju)木(mu)棍(gun)的(de)擺(bai)動(dong)情(qing)況(kuang)反(fan)饋(kui)給(gei)大(da)腦(nao),大(da)腦(nao)再(zai)控(kong)製(zhi)手(shou)來(lai)進(jin)行(xing)移(yi)動(dong),從(cong)而(er)保(bao)持(chi)木(mu)棍(gun)的(de)直(zhi)立(li)不(bu)倒(dao)。如(ru)下(xia)圖(tu)所(suo)示(shi):

圖5 倒立擺示意圖
這zhe個ge係xi統tong就jiu是shi最zui簡jian單dan的de反fan饋kui係xi統tong,眼yan睛jing對dui應ying的de就jiu是shi反fan饋kui電dian路lu和he比bi例li電dian路lu,大da腦nao對dui應ying的de就jiu是shi放fang大da器qi,神shen經jing和he手shou對dui應ying的de就jiu是shi脈mai寬kuan調tiao製zhi器qi等deng輸shu出chu後hou級ji。
試(shi)想(xiang)我(wo)們(men)給(gei)上(shang)麵(mian)係(xi)統(tong)中(zhong)的(de)眼(yan)睛(jing)與(yu)木(mu)棒(bang)之(zhi)間(jian)加(jia)入(ru)一(yi)個(ge)濾(lv)鏡(jing),該(gai)濾(lv)鏡(jing)的(de)唯(wei)一(yi)作(zuo)用(yong)就(jiu)是(shi)讓(rang)木(mu)棒(bang)的(de)圖(tu)像(xiang)按(an)固(gu)定(ding)的(de)頻(pin)率(lv)左(zuo)右(you)搖(yao)擺(bai)。眼(yan)睛(jing)接(jie)受(shou)到(dao)這(zhe)個(ge)擺(bai)動(dong)的(de)景(jing)象(xiang)後(hou),發(fa)送(song)信(xin)號(hao)給(gei)大(da)腦(nao),為(wei)了(le)保(bao)持(chi)平(ping)衡(heng),大(da)腦(nao)開(kai)始(shi)操(cao)作(zuo)手(shou)也(ye)左(zuo)右(you)搖(yao)擺(bai)。最(zui)終(zhong)在(zai)濾(lv)鏡(jing)後(hou)的(de)景(jing)象(xiang)中(zhong)看(kan)上(shang)去(qu)木(mu)棒(bang)已(yi)經(jing)是(shi)在(zai)一(yi)個(ge)很(hen)小(xiao)的(de)幅(fu)度(du)內(nei)擺(bai)動(dong),而(er)實(shi)際(ji)上(shang)的(de)木(mu)棒(bang)卻(que)是(shi)在(zai)左(zuo)右(you)擺(bai)動(dong),其(qi)擺(bai)動(dong)正(zheng)好(hao)抵(di)消(xiao)濾(lv)鏡(jing)產(chan)生(sheng)的(de)作(zuo)用(yong)。實(shi)際(ji)木(mu)棍(gun)的(de)擺(bai)幅(fu)與(yu)景(jing)象(xiang)中(zhong)的(de)小(xiao)擺(bai)幅(fu)的(de)比(bi)例(li),就(jiu)是(shi)整(zheng)個(ge)係(xi)統(tong)的(de)調(tiao)節(jie)能(neng)力(li)了(le)。

圖6 加入濾鏡的倒立擺係統
ruguolijieleshangmiandejiaxiangshiyan,jiuyinggaimingbai,womenkeyitongguojiangfankuidianluhebilidianluduankai,jiangxinhaochuanrufankuidianluhebilidianluzhijian,jiuxiangnagelvjing。zhuruyuantongguoyigegelibianyaqi,jiangganraoxinhaobianchengyigedianliuxinhao,zaizhurudianzuliangduanchanshengyigeewaideyachaVfg,而由於運放負反饋的虛短特性,此時誤差放大器會通過輸出來盡量調節使得運放正負端的電壓相等。這樣就會最終在輸出級產生一個△Vout,用來抵消注入電阻兩端的格外壓差Vfg。如果誤差放大器開環增益無限大的話,Vfg則會與△Vout完全相等。但是由於誤差放大器開環增益是有限的,就會最終導致產生一個△Vin,△Vin = Vfg - △Vout。而△Vin和△Vout的比例,就是整個環路的增益了。具體電路如下圖所示:

圖7 環路測試注入方式
注入點如何選擇
選(xuan)擇(ze)注(zhu)入(ru)點(dian),有(you)一(yi)個(ge)比(bi)較(jiao)簡(jian)單(dan)的(de)方(fang)法(fa),對(dui)於(yu)電(dian)壓(ya)源(yuan)就(jiu)是(shi)找(zhao)設(she)計(ji)電(dian)路(lu)時(shi),用(yong)來(lai)計(ji)算(suan)電(dian)壓(ya)的(de)那(na)兩(liang)個(ge)電(dian)阻(zu)。設(she)計(ji)電(dian)路(lu)時(shi)是(shi)按(an)哪(na)個(ge)電(dian)阻(zu)來(lai)調(tiao)整(zheng)輸(shu)出(chu)的(de),就(jiu)加(jia)到(dao)哪(na)個(ge)電(dian)阻(zu)上(shang)。對(dui)於(yu)電(dian)流(liu)源(yuan),也(ye)與(yu)電(dian)壓(ya)源(yuan)大(da)致(zhi)相(xiang)同(tong),不(bu)過(guo)電(dian)流(liu)源(yuan)中(zhong)一(yi)般(ban)是(shi)沒(mei)有(you)R1或者R2,隻要將注入電阻放在反饋電電路之後就可以了。
以下是幾種典型電路的注入點實例。
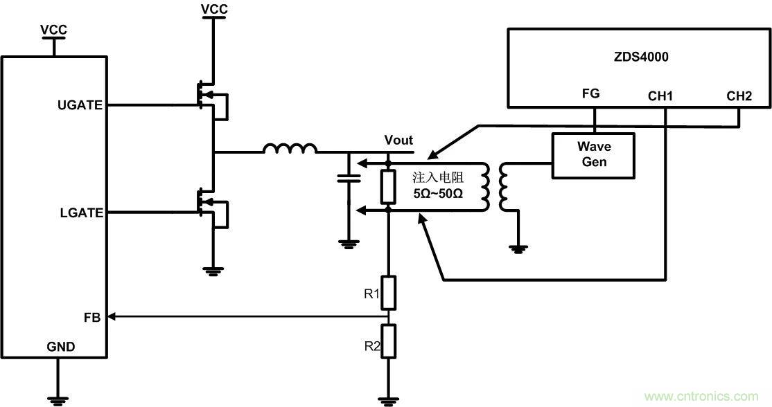
1、非隔離電壓環路:

圖8 非隔離電壓環路注入方式示意圖
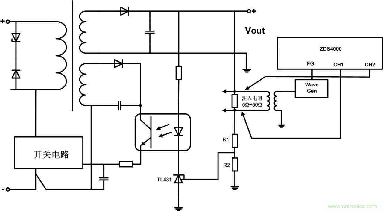
2、隔離電壓環路:

圖9 隔離電壓環路注入方式示意圖
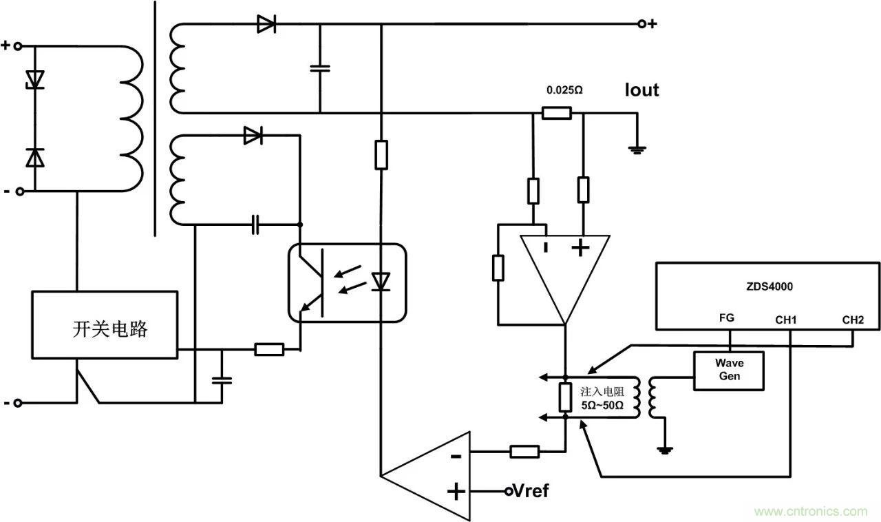
3、隔離電流環路:

圖10 隔離電流環路注入方式示意圖
總結
dianyuanhuanluceshikeyiqingxizhunquedeceshichukaiguandianyuandewendingxinghexiangyingsudu,duidianyuanshejiyouhenzhongyaodeyiyi。ceshifangfayexiangduijiandan。danshishijiceshizhong,youyukaiguandianyuanxitonghuichanshengdaliangdexiebo,zhexiexiebohuiyanzhongyingxiangzuizhongceshijieguo,suoyiyibandeshiboqishiwufadedaobijiaozhunquedejieguo。erZDS4000示波器采用先進的FFT和FIR功能,將諧波的幹擾降低到最小,同時大大提高了環路曲線的分辨率和準確性。其效果不遜色與專業的電源環路測試儀。
文章來源於 ZLG立功科技一致遠電子
推薦閱讀:
特別推薦
- 噪聲中提取真值!瑞盟科技推出MSA2240電流檢測芯片賦能多元高端測量場景
- 10MHz高頻運行!氮矽科技發布集成驅動GaN芯片,助力電源能效再攀新高
- 失真度僅0.002%!力芯微推出超低內阻、超低失真4PST模擬開關
- 一“芯”雙電!聖邦微電子發布雙輸出電源芯片,簡化AFE與音頻設計
- 一機適配萬端:金升陽推出1200W可編程電源,賦能高端裝備製造
技術文章更多>>
- 築基AI4S:摩爾線程全功能GPU加速中國生命科學自主生態
- 一秒檢測,成本降至萬分之一,光引科技把幾十萬的台式光譜儀“搬”到了手腕上
- AI服務器電源機櫃Power Rack HVDC MW級測試方案
- 突破工藝邊界,奎芯科技LPDDR5X IP矽驗證通過,速率達9600Mbps
- 通過直接、準確、自動測量超低範圍的氯殘留來推動反滲透膜保護
技術白皮書下載更多>>
- 車規與基於V2X的車輛協同主動避撞技術展望
- 數字隔離助力新能源汽車安全隔離的新挑戰
- 汽車模塊拋負載的解決方案
- 車用連接器的安全創新應用
- Melexis Actuators Business Unit
- Position / Current Sensors - Triaxis Hall
熱門搜索



