DC-DC電源降壓電路設計及其功率電感的選型介紹
發布時間:2019-01-31 責任編輯:xueqi
【導讀】在電子設備中,DC-DC電源是基本功能單元,有降壓電路、升壓電路、或升降壓電路等。一般以降壓電路、升壓電路使用最多。因功率電感在電源設計中屬於非常重要的器件,所以這裏一起介紹。
有的是分立電源(即一個電路一個輸出電壓),有的則是集成電源,例如PMU,存在多個電源輸出,滿足不同的需求。分立與集成各有優點。
分立電源電路的優點:單體價格便宜,電路設計複雜,輸出容易調整,可輸出大負載能力,散熱好。缺點:占PCB的麵積較大,電源係統總成本可能會高於集成電源電路(具體問題具體分析),EMI較差。
集成電源電路的優點:輸出電源種類多,電路設計簡單,器件數量少,所占PCB麵積小,節省空間,EMI較好。缺點:因集成度高,輸出的功率較小,體積小不容易散熱,嚴重情況會出現燒壞,單體價格較貴。
因功率電感在電源設計中屬於非常重要的器件,所以這裏一起介紹。
降壓電路設計
一般在設計之初工程師提出具體的設計參數,例如:DC-DC工作頻率、輸入電壓範圍、輸出電壓範圍、輸出最大電流、輸出紋波、效率、封裝等。
大部分電子設備中存在的電壓為5V、3.3V,CPU小係統可能還存在1.8V、1.2V、或其他電源,在移動通訊中,常用的電源為3.8V。因原理一樣,這裏隻舉例5V和3.3V電源設計。
例一:9V轉5V電路設計
1) 下圖為Silergy的SY8120型號。具體自查規格書。

簡單介紹下規格參數:該芯片工作頻率為500KHz,輸入電壓範圍4.5V~18V,輸出電流為2A,高效率,SOT23-6小封裝。
下表紅色部分為主要關注參數。
Iq 靜態電流,當輸出空載時芯片自耗電,主要考慮領域為待機功耗。
Vref為反饋參考電壓,在芯片內部存在一個比較器,用於輸出調節,是芯片的主要參數之一,通過反饋電阻網絡調節輸出電壓。
IFB是決定了反饋電阻網絡的取值範圍,如果此電流設計過大,會造成待機功耗增大,如果設計過小,反饋失效,導致輸出不正常。
上下MOSFET的RDS(on),越小約好,會影響到輸出效率,靜態功耗。
ILIM是上下MOSdejixiandianliuzhi,henduochangjia,zhegecanshuzhiyoudianxingzhihuozuixiaozhi,meiyouzuidazhi,qishishiweilezijiguibiwenti,zaishejizhong,anzhaodianxingzhihuozuixiaozhijinxingsheji,jibennengmanzushejiyaoqiu,danruguozaishuchufuzaichaoguozhegezhihou,dianyuanIC就會燒毀,上MOS幾率最大。因此如果規格中設置了最大值,說明這個IC存在過流保護,在設計中是個很好的選擇。
VEN,是芯片開關功gong能neng,一yi般ban內nei部bu為wei一yi個ge施shi密mi特te觸chu發fa器qi,高gao於yu一yi個ge電dian壓ya才cai能neng打da開kai,小xiao於yu一yi個ge電dian壓ya才cai能neng關guan閉bi。在zai設she計ji中zhong,可ke能neng會hui出chu現xian無wu法fa關guan機ji的de現xian象xiang,因yin為wei係xi統tong中zhong存cun在zai較jiao多duo的de電dian容rong,在zai關guan機ji過guo程cheng中zhong,電dian源yuan下xia電dian時shi間jian等deng因yin素su,導dao致zhi這zhe個ge問wen題ti的de存cun在zai。所suo以yi重zhong點dian關guan注zhu下xia電dian時shi間jian點dian電dian壓ya。
FSW,為芯片的主要開關頻率,是電源設計中的非常重要的參數,影響了後麵的輸出電流設計,電感的選型和輸出電容的選擇。

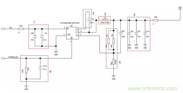
2) 電源設計電路

設計電路中,設計基本參數為:VIN大概為9V,輸出電壓為5V,輸出電流1Amax,紋波小於50mV。
圖中分為6個部分,按照序號,分別為:輸入電容,自舉電容,電感,反饋電阻,輸出電容,緩啟動。
框1:一般輸入電容為規格書建議值,一般為uF級,用於續流,防止在負載突然增大時,影響前麵的電源,使前麵的電源出現波動,如果存在高頻濾波電容,需放置在IC附近。
框4:設計輸出電壓,要得到約5V的輸出電壓,因考慮電路中的線損,輸出略高於5V。根據下麵的公式,計算得到輸出電壓5.289V。
Vout=0.6*(R43/R44)
框3:根據規格書中給出的公式計算。電路輸入電壓範圍為7~12V(典型值9V),輸出電壓約為5.289V,輸出電流最大約為1A,當輸入電壓為7V時,通過計算得到電感約為6.5uH,當輸入為12V時,計算得電感約為14.8uH,選擇常用的10uH電感。輸入電壓為9V時,根據公式,輸出的最大電流約為1.09A,基本能滿足要求。電感的額定電流要約為輸出電流的1.5倍,那麼選用額定電流1.68A的電感,能夠滿足要求。

框2:有的電路外部自舉電路,而有的則在內部。一般為0.1uf,使上MOS持續導通。
框5:輸出電容根據規格書要求最小為22uF,選用低ESR的MLCC電容兩個10uF,如果規格書沒有提出,需要根據下麵計算公式得出。
紋波電流的計算公式:

輸出的電容為20.1uF,因MLCC的ESR很小,可忽略,根據下麵的公式得到紋波電壓約為10mV,滿足要求。
框6:阻容器件並聯,起到延時緩啟動的作用,同時在關電時,對地電阻起到迅速放電的作用。
放置R43上並聯C60,有助於增加負載瞬態響應速度和輸出穩定性,一般為10pf~22pf
在實際的工作中,一切可以調整的因素都是相對穩定的,並且帶有一定的實際工作誤差。因此在考慮開關頻率、L和C的取值時,要考慮幹擾因素,選取受到很多因素影響的一個折中的結果。
來源:元器件知識大全
特別推薦
- 噪聲中提取真值!瑞盟科技推出MSA2240電流檢測芯片賦能多元高端測量場景
- 10MHz高頻運行!氮矽科技發布集成驅動GaN芯片,助力電源能效再攀新高
- 失真度僅0.002%!力芯微推出超低內阻、超低失真4PST模擬開關
- 一“芯”雙電!聖邦微電子發布雙輸出電源芯片,簡化AFE與音頻設計
- 一機適配萬端:金升陽推出1200W可編程電源,賦能高端裝備製造
技術文章更多>>
- 貿澤EIT係列新一期,探索AI如何重塑日常科技與用戶體驗
- 算力爆發遇上電源革新,大聯大世平集團攜手晶豐明源線上研討會解鎖應用落地
- 創新不止,創芯不已:第六屆ICDIA創芯展8月南京盛大啟幕!
- AI時代,為什麼存儲基礎設施的可靠性決定數據中心的經濟效益
- 築基AI4S:摩爾線程全功能GPU加速中國生命科學自主生態
技術白皮書下載更多>>
- 車規與基於V2X的車輛協同主動避撞技術展望
- 數字隔離助力新能源汽車安全隔離的新挑戰
- 汽車模塊拋負載的解決方案
- 車用連接器的安全創新應用
- Melexis Actuators Business Unit
- Position / Current Sensors - Triaxis Hall
熱門搜索
微波功率管
微波開關
微波連接器
微波器件
微波三極管
微波振蕩器
微電機
微調電容
微動開關
微蜂窩
位置傳感器
溫度保險絲
溫度傳感器
溫控開關
溫控可控矽
聞泰
穩壓電源
穩壓二極管
穩壓管
無焊端子
無線充電
無線監控
無源濾波器
五金工具
物聯網
顯示模塊
顯微鏡結構
線圈
線繞電位器
線繞電阻




