從此以後誰也別說我不懂LDO了!
發布時間:2018-10-22 責任編輯:wenwei
【導讀】LDO是個很簡單的器件,但是我跟客戶溝通的過程中,發現客戶工程師的技術水平參差不齊,有的工程師隻是follow 別人以前的設計,任何原理和設計方法都不懂,希望大家看完這篇文章都能成為LDO 專家。
第一個問題:什麼是LDO?
LDO即low dropout regulator,是一種低壓差線性穩壓器。我們常用的7805等等常常被稱為LDO,其實7805這種芯片dropout電壓大的不要不要的,以LM78L05為例,大電流的最小壓降要在2V以上,比如一個應用需要6v轉5v,LM78L05就不合適了。

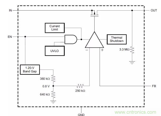
第二個問題:LDO為什麼能穩定?
LDO的原理框圖如下,輸出電壓經過反饋電阻分壓到FB引yin腳jiao,當dang輸shu出chu電dian壓ya高gao於yu設she定ding值zhi時shi,內nei部bu回hui路lu會hui改gai變bian驅qu動dong電dian壓ya,使shi得de管guan子zi的de導dao通tong壓ya降jiang增zeng大da,從cong而er降jiang低di輸shu出chu電dian壓ya。當dang輸shu出chu電dian壓ya低di於yu設she定ding值zhi時shi,內nei部bu回hui路lu會hui改gai變bian驅qu動dong電dian壓ya,使shi得de管guan子zi導dao通tong壓ya降jiang減jian小xiao,從cong而er提ti高gao輸shu出chu電dian壓ya。完wan美mei的de閉bi環huan負fu反fan饋kui回hui路lu。

第三個問題:LDO有哪些重要參數?
1. PSRR(電源電壓抑製比),是指LDO輸出對輸入紋波噪聲的抑製作用。這也是很多場合在DC/DC後級另加一顆LDO的原因(特別是後麵接模擬傳感器或者ADC/DAC時)。高PSRR的LDO對紋波的抑製效果還是很明顯的。如TPS71701就是一款高PSRR的LDO.


那怎麼判斷LDO的PSRR參數是否足夠呢,舉個簡單的例子,假設LDO前麵的DC/DC的開關頻率是100khz,100khz處的PSRR是50dB,前端DC/DC 紋波大小100mv,那LDO之後的紋波=100mv/10(50/20)=0.3mv。
2. Noise(噪聲性能),不同於PSRR,噪聲是指LDO自身產生的噪聲信號,低噪聲的LDO如LP5907等等可以很好的降低LDO產生的額外噪聲。噪聲一般計算出的值是有效值(rms),也可以用peak to peak 來分析,那就需要再乘以一個係數(如乘以6)。

3. Low Dropout Voltage(低壓降),前麵提到了這個參數,設計電路比如需要6v轉5v時,需要保持Low Dropout Voltage參數<1 v。不過現在的LDO一般壓降都很低,像TPS7A71係列的LDO,Vdropout隻有200mV。
4. Transient response(動態性能),一些應用場合,負載變化劇烈,就需要增加輸出電容的同時也盡量選用動態性能好的LDO芯片。比如LP5907就是一款動態性能良好的LDO。

5. Thermal(溫度性能).大家都知道LDO效率很低,那怎麼去校驗一個LDO是否合適呢?首先計算功耗Pd=(Vin-Vout)Iout ,其次計算溫升,這裏可以用熱阻RθJA來計算,溫升ΔT= Pd*RθJA ,最後計算芯片結溫Tj= Tambient+ΔT<Tjmax(datasheet). 下圖是各個封裝的可耐受功耗的基本大概情況。

6. IQ(即靜態電流)一般電池供電的場合對靜態電流會有比較高的要求,一般LDO芯片的靜態電流的大小與芯片的其他性能成反關係,如低噪聲,高電源電壓抑製比,動態性能好的LDO靜態電流都偏大一些。低IQ的LDO也比較多,像TPS780係列的LDO,IQ Shutdown 隻有18nA.
總結
關於LDO 隻(zhi)要(yao)掌(zhang)握(wo)以(yi)上(shang)技(ji)術(shu)要(yao)點(dian)就(jiu)可(ke)以(yi)了(le),其(qi)實(shi)任(ren)何(he)一(yi)個(ge)知(zhi)識(shi)點(dian)都(dou)並(bing)不(bu)是(shi)像(xiang)我(wo)們(men)想(xiang)象(xiang)的(de)那(na)麼(me)簡(jian)單(dan),希(xi)望(wang)大(da)家(jia)以(yi)後(hou)能(neng)把(ba)技(ji)術(shu)做(zuo)深(shen),不(bu)僅(jin)知(zhi)其(qi)然(ran),更(geng)能(neng)知(zhi)其(qi)所(suo)以(yi)然(ran),這(zhe)樣(yang)在(zai)今(jin)後(hou)器(qi)件(jian)選(xuan)型(xing)的(de)時(shi)候(hou)才(cai)能(neng)遊(you)刃(ren)有(you)餘(yu)。如(ru)果(guo)你(ni)覺(jiao)得(de)這(zhe)篇(pian)文(wen)章(zhang)對(dui)你(ni)有(you)幫(bang)助(zhu)記(ji)得(de)分(fen)享(xiang)給(gei)你(ni)的(de)小(xiao)夥(huo)伴(ban)。
推薦閱讀:
特別推薦
- 噪聲中提取真值!瑞盟科技推出MSA2240電流檢測芯片賦能多元高端測量場景
- 10MHz高頻運行!氮矽科技發布集成驅動GaN芯片,助力電源能效再攀新高
- 失真度僅0.002%!力芯微推出超低內阻、超低失真4PST模擬開關
- 一“芯”雙電!聖邦微電子發布雙輸出電源芯片,簡化AFE與音頻設計
- 一機適配萬端:金升陽推出1200W可編程電源,賦能高端裝備製造
技術文章更多>>
- 貿澤EIT係列新一期,探索AI如何重塑日常科技與用戶體驗
- 算力爆發遇上電源革新,大聯大世平集團攜手晶豐明源線上研討會解鎖應用落地
- 創新不止,創芯不已:第六屆ICDIA創芯展8月南京盛大啟幕!
- AI時代,為什麼存儲基礎設施的可靠性決定數據中心的經濟效益
- 矽典微ONELAB開發係列:為毫米波算法開發者打造的全棧工具鏈
技術白皮書下載更多>>
- 車規與基於V2X的車輛協同主動避撞技術展望
- 數字隔離助力新能源汽車安全隔離的新挑戰
- 汽車模塊拋負載的解決方案
- 車用連接器的安全創新應用
- Melexis Actuators Business Unit
- Position / Current Sensors - Triaxis Hall
熱門搜索
Future
GFIVE
GPS
GPU
Harting
HDMI
HDMI連接器
HD監控
HID燈
I/O處理器
IC
IC插座
IDT
IGBT
in-cell
Intersil
IP監控
iWatt
Keithley
Kemet
Knowles
Lattice
LCD
LCD模組
LCR測試儀
lc振蕩器
Lecroy
LED
LED保護元件
LED背光


