從易到難,詳解電動機二次回路的基本控製原理
發布時間:2016-10-12 責任編輯:susan
【導讀】想(xiang)要(yao)電(dian)動(dong)機(ji)啟(qi)動(dong),可(ke)不(bu)是(shi)合(he)上(shang)閘(zha)這(zhe)麼(me)簡(jian)單(dan)。想(xiang)要(yao)實(shi)現(xian)遠(yuan)程(cheng)控(kong)製(zhi)和(he)多(duo)點(dian)控(kong)製(zhi),需(xu)要(yao)做(zuo)的(de)還(hai)有(you)很(hen)多(duo)。本(ben)文(wen)列(lie)舉(ju)幾(ji)個(ge)最(zui)基(ji)本(ben)的(de)電(dian)動(dong)機(ji)控(kong)製(zhi)回(hui)路(lu),除(chu)了(le)在(zai)生(sheng)產(chan)中(zhong)的(de)機(ji)械(xie)控(kong)製(zhi)需(xu)要(yao)用(yong)到(dao)外(wai),在(zai)設(she)計(ji)PLC電路時,這些也是必備單元。本文將由易到難逐一講解。
電動機控製回路常用元件
按鈕▼

按鈕分為啟動按鈕、停止按鈕和機械互鎖按鈕。前兩者共4個接線柱,後者有6個接線柱。
啟動按鈕多為綠色,平時內部為斷開狀態,按下按鈕後內部閉合,鬆開後恢複斷開;
停止按鈕多為紅色,平時內部為閉合狀態,按下按鈕後內部斷開,鬆開後恢複閉合;
機械互鎖按鈕可以看作是一個雙投開關,共6個接線柱,平時左側接線柱接通,按下後右側接線柱接通,鬆開後恢複左側接線柱接通,可任意作為啟動按鈕或停止按鈕。
按鈕一般用SB表示,如果有多個按鈕同時存在,會在SB後麵加數字,如SB1,SB2。
接觸器/繼電器▼

上圖是接觸器,繼電器與之相比較小,但原理相同。共有兩排共12個接線柱(2個接線柱,一進一出算1組)。最上麵一排接線柱中,有2組常閉觸點,和1組線圈觸點,下麵一排有3組常開觸點。
工作特點:線圈不通電時,常閉觸點閉合,常開觸點斷開;線圈通電後,常閉觸點斷開,常開觸點閉合。
接觸器,不論哪個觸點或者線圈,均用KM表示。如果有多個接觸器,則會在KM後加數字,如KM1,KM2。同一個接觸器的所有觸點和線圈,均用一組標號,如接觸器KM1的常開觸點、常閉觸點和線圈,在電路圖中的標誌均為KM1。
點動與連動
點動:即按下按鈕時電動機啟動,鬆開後電動機停止。
連動:即按下按鈕時電動機啟動,鬆開後電動機繼續運轉。
電路▼

上圖中,左側為主回路,右側的a,b,c三個圖分別為三個不同的控製回路。
在圖a中,按下按鈕SB,電動機啟動,鬆開後電動機停止。是典型的點動控製。
在圖b中,斷路器SA斷開時,按下按鈕SB2,接觸器線圈KM通電,常開觸點KM閉合,但是常開觸點KM下方有斷路器將它斷開,因此雖然此時電動機啟動,但是鬆開後還是會停止。閉合斷路器SA後,按下按鈕SB2,接觸器線圈KM通電,此時常開觸點KM閉合,因此鬆開SB2後,電動機依然可以正常運轉。此時電動機連動。因此,此圖可以人工控製點動或連動狀態。
在圖c中,沒有斷路器,取而代之的是一個機械互鎖開關SB3。當按下按鈕SB2時,接觸器線圈通電,常開觸點KM閉合,電動機啟動,鬆開後,由於常開觸點依然閉合,因此電動機正常運轉。按下按鈕SB3時,接觸器常開觸點下方的按鈕常閉觸點SB3斷開,同時按鈕SB3常開觸點閉合,電動機啟動,鬆開後電動機停止(接觸器常開觸點此時未接入電路)。因此,此電路可在電動機連動的時候,直接按下SB3,變成點動。
電動機連動時,鬆開啟動按鈕後,由於接觸器線圈通電,常開觸點KM閉合,電動機可以實現連續運轉,這個概念就叫做“自鎖”。
電動機點動與連動隻是一種概念,沒有人希望自己的電動機點動。此處我們隻需要知道如何讓電動機連續運轉即可。
電動機的異地控製
benpianyiliangdikongzhidiandongjiweili。duodikongzhidiandongji,yibanfenweiyuanchengkongzhihejiudikongzhi。jibaqidonganniufenbiefangrubutongdeanniuxiang,zaibaanniuxianganzhuangzaixuyaokongzhidedidian。
電路▼

有了點動和連動的知識,這個圖中接觸器KM的作用就不必多說了。圖中SB11和SB21為停止按鈕,SB12和SB22weiqidonganniu。qizhongbarenyiyigeqidonganniuhetingzhianniuanzhuangzaitongyigeanniuxiangnei,lingwailianggeyeanzhuangzailingwaiyigeanniuxiangnei。lianggeanniuxiangkefenbiefangzaikongzhishihediandongjipang。
實物連接圖▼

異地控製電動機時,隻需要注意,停止按鈕全部串聯,啟動按鈕全部並聯即可。
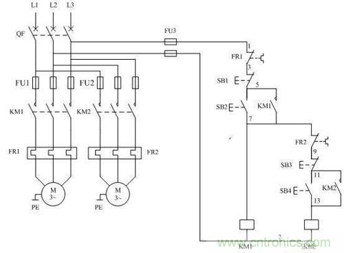
電動機順序啟動
以兩台電動機M1,M2順序啟動為例。要求M2在M1啟動後才能啟動,M1可以單獨啟動。
電路▼

其中,按鈕SB1和SB3是停止按鈕,分別控製電動機M1與M2;按鈕SB2和SB4是啟動按鈕,分別控製電動機M1與M2。為了方便理解,我把電路圖中M2的控製回路突出來一塊,即當下文提到M2的控製回路時,指的就是上圖中最右側突出來的那一塊。
同樣的,接觸器的作用不再贅述。如圖,當M1未運轉時,即常開觸點KM1沒有閉合,此時M2的控製回路被斷開,因此按下啟動按鈕SB4時,M2沒反應。隻有當M1正常運轉時,KM1閉合,M2的控製回路才有電,這時M2才能正常啟動。
實物連接圖▼

若需要多個電動機同時啟動,分兩種情況:
若需要其它電機在M1啟動後才能啟動,則把該電機的控製回路與M2的控製回路並聯。
若需要其它電機在M2啟動後才能啟動,則把該電機的控製回路與M2的控製回路串聯。
電動機正反轉
要實現電動機的正反轉,用到的原理是使用兩個接觸器,把三相電的相序改變。
電路▼

注意看左側的主回路,三項電L1,L2,L3通過接觸器KM1到達電動機M1的順序為左、中、右;而通過接觸器KM2到達電動機M1的順序為右、中、左zuo。相xiang序xu的de改gai變bian實shi現xian了le電dian機ji運yun轉zhuan方fang向xiang的de改gai變bian。這zhe一yi用yong法fa用yong在zai電dian動dong汽qi車che或huo電dian動dong三san輪lun車che上shang,即ji可ke實shi現xian倒dao車che的de功gong能neng。現xian在zai有you一yi種zhong更geng方fang便bian的de元yuan件jian,叫jiao做zuo“倒順開關”,其原理便是如此。
為了方便描述,假設在SB2回路閉合時電動機轉動的方向為正,下文稱SB2所在回路為正轉回路,SB3所在回路為反轉回路。
我們來看控製回路,為了方便講解,我們在圖中做了數字的編號,每一個編號,都對應其正上方的元件。同樣的,對於接觸器常開線圈KM1和KM2的作用不再重複。
這張圖如果沒有編號6和編號9那兩個接觸器常閉觸點,和編號5和編號8那兩個機械互鎖按鈕的常閉觸點,就很好理解。即按下SB2,電動機正轉,按下SB3,電動機反轉。
這裏出現了一個問題,就是如果同時按下SB2和SB3或在電動機正轉的時候按下SB3,就會造成短路事故。因此我們在電路中接入了接觸器常閉觸點。在正轉的控製回路中接入KM2的常閉觸點,而在反轉的控製回路中接入KM1的常閉觸點。這樣以來,當電動機正轉時,由於接觸器KM1的線圈通電,因此常閉觸點KM1是斷開狀態,因此就算此時按下按鈕SB3,也不會有任何反應。
兩個接觸器的常閉觸點分別連接到對方所在回路中,如此一來,其中一個接觸器通電時,另一個接觸器就不能再通電,這就是“互鎖”。
此ci時shi我wo們men還hai麵mian臨lin一yi個ge麻ma煩fan事shi,就jiu是shi電dian動dong機ji正zheng轉zhuan時shi,如ru果guo想xiang讓rang它ta反fan轉zhuan,唯wei一yi的de辦ban法fa就jiu是shi按an下xia停ting止zhi按an鈕niu,再zai按an反fan轉zhuan按an鈕niu,這zhe樣yang就jiu很hen麻ma煩fan。為wei了le方fang便bian,我wo們men采cai用yong了le機ji械xie互hu鎖suo的de按an鈕niu,並bing把ba它ta的de常chang閉bi觸chu點dian接jie入ru旁pang邊bian的de控kong製zhi回hui路lu中zhong——就是圖中的編號5和編號8。
此時,當電動機正轉時,我們按下SB3,此時編號5的常閉觸點斷開,即正轉回路失電,因此線圈KM1失電,常閉觸點KM1恢複閉合狀態,線圈KM2即可得電,反轉回路正常運行。這樣以來,在電動機正轉切換反轉時,就不用再按停止按鈕了。
實物連接圖▼

實際應用中,常常需要把上述所有電路結合起來使用,但隻要單個圖的原理想明白了,涉及到的知識再多,也不在話下。
特別推薦
- 噪聲中提取真值!瑞盟科技推出MSA2240電流檢測芯片賦能多元高端測量場景
- 10MHz高頻運行!氮矽科技發布集成驅動GaN芯片,助力電源能效再攀新高
- 失真度僅0.002%!力芯微推出超低內阻、超低失真4PST模擬開關
- 一“芯”雙電!聖邦微電子發布雙輸出電源芯片,簡化AFE與音頻設計
- 一機適配萬端:金升陽推出1200W可編程電源,賦能高端裝備製造
技術文章更多>>
- 貿澤EIT係列新一期,探索AI如何重塑日常科技與用戶體驗
- 算力爆發遇上電源革新,大聯大世平集團攜手晶豐明源線上研討會解鎖應用落地
- 創新不止,創芯不已:第六屆ICDIA創芯展8月南京盛大啟幕!
- AI時代,為什麼存儲基礎設施的可靠性決定數據中心的經濟效益
- 矽典微ONELAB開發係列:為毫米波算法開發者打造的全棧工具鏈
技術白皮書下載更多>>
- 車規與基於V2X的車輛協同主動避撞技術展望
- 數字隔離助力新能源汽車安全隔離的新挑戰
- 汽車模塊拋負載的解決方案
- 車用連接器的安全創新應用
- Melexis Actuators Business Unit
- Position / Current Sensors - Triaxis Hall
熱門搜索





