基於PWM模塊和CWG模塊的直流電機伺服係統設計
發布時間:2016-05-27 責任編輯:wenwei
【導讀】直流電動機結構簡單,工作穩定可靠,較易實現伺服控製。本文以PIC16F1508單片機為控製器,運用其PWM模塊和CWG模塊產生帶死區的互補PWM波形,輸入給H橋驅動的上下橋臂,有效解決了直流電動機H橋驅動上下橋臂的直通問題。
引言
直流電動機是最早發明的電動機,也是最早實現調速的電動機。在大多數調速場合,優先選擇的還是直流電動機,因為其價格便宜、調速較易實現,且調速效果相對平穩。目前,直流電動機仍被廣泛應用於智能玩具與按鈕調節式汽車座椅中。
1 直流電動機伺服係統組成
直流電動機伺服係統主要包括控製器PIC16F1508、光電隔離電路、驅動電路、速度檢測與電平轉換電路,如圖1所示。

圖1 直流電動機伺服係統框圖
2 伺服係統的硬件設計
2.1 PIC16F1508
PIC16F1508是Microchip公司的一款8位閃存單片機,與Microchip其他單片機相比,增加了一些特色功能模塊,比如互補波形發生器模塊(CWG)、可配置邏輯單元模塊(CLC)及數控振蕩器模塊(NCO)等。在直流電動機伺服係統中主要使用CWG模塊。
互補波形發生器模塊(CWG)具有針對所選擇的輸入源產生帶死區延時的互補波形的功能[2]。簡言之,CWG模塊能對所選的輸入源產生雙輸出的互補波形,而且還帶有一定時間的死區延時。在本伺服係統中,通過CWG模塊選用特定的PWM輸入源,產生帶有死區延時的互補PWM波形,輸出給H橋的上下橋臂,有效地避免了上下開關管的直通問題,是本伺服係統中的一大優勢。此外,通過單片機本身產生帶死區的PWM波形,不僅使係統可調和穩定,而且整個係統結構更加緊湊,成本大大降低。
2.2 光電隔離電路
為了保護PIC控製器的安全並有效抑製信號幹擾,在控製器和H橋之間增加了光電隔離芯片HCPL4504。其對PIC16F1508輸出的4路PWM脈衝進行光電隔離,其中一路PWM信號輸出的光電隔離電路如圖2所示,其他3路類似。

圖2 PWM信號輸出光電耦合隔離電路
2.3驅動電路
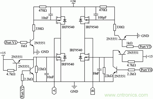
直流電動機可逆係統的驅動主要包括雙極性驅動和單極性驅動。雙極性驅動是指在一個PWM周期裏,電動機電樞的電壓極性呈正負變化;而單極性是在一個PWM周期內,電動機電樞隻承受單極性的電壓[3]。此係統采用單極性驅動,而單極性驅動又有T型和H型之分,應用較多的是H型,如圖3所示。

圖3 H型單極性可逆PWM 驅動係統
由圖3可知,H型單極性可逆PWM 驅動係統主要由4個MOSFET管構成。本係統H橋上橋臂均為PMOS管,下橋臂均為NMOS管,有效地避免了均使用NMOS或均為PMOS時所需的升壓或降壓電路,降低了電路的複雜性,並相對提高了係統的穩定性。
此外,MOSFET管是電壓型驅動元件,P MOS管和N MOS管的G極驅動電路都采用的是低成本、製作簡單的三極管驅動,具體電路如圖4和圖5所示。整體的H橋驅動電路如圖6所示。

圖4 PMOS驅動電路

圖5 NMOS驅動電路

圖6 H橋驅動電路
2.4 速度檢測與電平轉換電路
直流電動機的速度檢測方法有采用霍爾傳感器檢測、guangdianbianmaqijiancejizhiliucesufadianjijiance。benxitongxuanyongdeshizhiliucesufadianjilaijiancesudu。jiangzhiliucesufadianjianzhuangzaibeicezhiliudiandongjizhoushang,yiyubeicediandongjixiangtongdezhuansuxuanzhuan。xuanyongdezhiliucesufadianjixinghaoshiZCF221A,直流電動機速度的獲得是通過直流測速發電機反饋電壓來檢測的,考慮到直流發電機輸出-50~50 V電壓,遠超出A/D轉換采集輸入信號範圍,所以需要進行電平轉換。
本係統先通過精密穩壓元件TL431將電壓降到2.5~7.5 V,然後采用的是高精度差分放大器INA132。INA132能夠構成減法電路,使電壓滿足A/D采樣電路的輸入要求;此外,還具有中等輸入阻抗、閉環和固定增益的模塊,可在有接地回路及噪聲的情況下進行信號采集。INA132差分增益為固定的1/2或1,具有較高的共模抑製比。具體電平轉換電路如圖7所示。

圖7 電平轉換電路
3 伺服係統的軟件設計
直流電動機伺服控製的軟件主要由3部分組成:主程序、PWM周期中斷子程序、A/D轉換中斷子程序。
3.1 主程序
主程序主要包括各I/O輸入輸出狀態的設定、PWM模塊配置、CWG模塊設置,然後等待中斷響應,如圖8所示。主程序的模塊配置比較簡明,使得程序占用資源少、可移植性好。

圖8 主程序流程圖
3.2 PWM周期中斷子程序
PWM周zhou期qi中zhong斷duan子zi程cheng序xu在zai達da到dao采cai樣yang周zhou期qi進jin行xing采cai樣yang後hou,通tong過guo與yu測ce速su發fa電dian機ji基ji值zhi的de比bi較jiao,然ran後hou再zai乘cheng以yi相xiang應ying的de轉zhuan換huan係xi數shu,得de出chu速su度du實shi際ji值zhi,然ran後hou對dui速su度du進jin行xingPI調節,具體流程圖如圖9所示。

圖9 PWM周期中斷子程序流程圖
3.3 A/D轉換中斷子程序
A/D轉換中斷子程序主要功能是在連續自動采樣和A/D轉換後申請A/D中斷,即將反饋輸入的模擬信號轉換成數字信號,在A/D轉換中斷子程序中讀出速度轉換結果。具體流程圖如圖10所示。

圖10 A/D轉換中斷子程序流程圖
4 實驗現象與結論
係統上電後,通過PWM模塊和CWG模塊程序的運行,用示波器檢測到帶死區延時的互補的PWM波形,具體如圖11所示。它能有效地避免驅動H橋電路中上下橋臂的直通,為整個係統的穩定運行奠定了基礎。
經過測試,當PWM頻率為4 kHz時,直流電動機調速如圖12所示。由圖可知,直流電動機的轉速與PWM的占空比呈比例關係。理論轉速與實際轉速求差後與理論值相比較的值是相對誤差,18組相對誤差的平均值為0.15%,滿足應用的要求。

圖11帶死區的互補PWM波形實驗圖 1—PWM波形,2—帶上升沿死區的PWM波形,3—帶下降沿死區的PWM波形

圖12 直流電動機開環控製時轉速
總之,以單片機PIC16F1508為控製器,運用其特有的互補波形發生器模塊(CWG),通過H橋qiao驅qu動dong直zhi流liu電dian動dong機ji,並bing用yong直zhi流liu測ce速su發fa電dian機ji檢jian測ce速su度du並bing反fan饋kui給gei單dan片pian機ji的de伺si服fu係xi統tong。僅jin用yong單dan片pian機ji就jiu能neng夠gou輸shu出chu帶dai死si區qu的de互hu補bu波bo形xing,不bu僅jin使shi整zheng個ge係xi統tong結jie構gou相xiang對dui簡jian單dan、比較穩定,而且使係統成本大大降低,為直流電動機伺服係統研究者提供了一定的參考和借鑒。
【推薦閱讀】
特別推薦
- 噪聲中提取真值!瑞盟科技推出MSA2240電流檢測芯片賦能多元高端測量場景
- 10MHz高頻運行!氮矽科技發布集成驅動GaN芯片,助力電源能效再攀新高
- 失真度僅0.002%!力芯微推出超低內阻、超低失真4PST模擬開關
- 一“芯”雙電!聖邦微電子發布雙輸出電源芯片,簡化AFE與音頻設計
- 一機適配萬端:金升陽推出1200W可編程電源,賦能高端裝備製造
技術文章更多>>
- 貿澤EIT係列新一期,探索AI如何重塑日常科技與用戶體驗
- 算力爆發遇上電源革新,大聯大世平集團攜手晶豐明源線上研討會解鎖應用落地
- 創新不止,創芯不已:第六屆ICDIA創芯展8月南京盛大啟幕!
- AI時代,為什麼存儲基礎設施的可靠性決定數據中心的經濟效益
- 築基AI4S:摩爾線程全功能GPU加速中國生命科學自主生態
技術白皮書下載更多>>
- 車規與基於V2X的車輛協同主動避撞技術展望
- 數字隔離助力新能源汽車安全隔離的新挑戰
- 汽車模塊拋負載的解決方案
- 車用連接器的安全創新應用
- Melexis Actuators Business Unit
- Position / Current Sensors - Triaxis Hall
熱門搜索
微波功率管
微波開關
微波連接器
微波器件
微波三極管
微波振蕩器
微電機
微調電容
微動開關
微蜂窩
位置傳感器
溫度保險絲
溫度傳感器
溫控開關
溫控可控矽
聞泰
穩壓電源
穩壓二極管
穩壓管
無焊端子
無線充電
無線監控
無源濾波器
五金工具
物聯網
顯示模塊
顯微鏡結構
線圈
線繞電位器
線繞電阻


