名廠專場:模擬與數字共存的複合型電源轉換方案
發布時間:2015-03-19 責任編輯:sherryyu
【導讀】新興的複合型或混合信號型電源轉換控製器進入市場以來,正逐漸將“模擬與數字二選一”的思路轉變為“數字和模擬擇優並取”的實用主義模式。本文就分享名廠是如何將數字和模擬擇優並取的?模擬與數字共存的複合型電源轉換方案送給大家。
新興的複合型或混合信號型電源轉換控製器進入市場以來,正逐漸將“模擬與數字二選一”的思路轉變為“數字和模擬擇優並取”的(de)實(shi)用(yong)主(zhu)義(yi)模(mo)式(shi)。這(zhe)些(xie)設(she)備(bei)旨(zhi)在(zai)利(li)用(yong)模(mo)擬(ni)和(he)數(shu)字(zi)兩(liang)種(zhong)解(jie)決(jue)方(fang)案(an)的(de)優(you)勢(shi),同(tong)時(shi)縮(suo)小(xiao)它(ta)們(men)的(de)劣(lie)勢(shi)。通(tong)過(guo)將(jiang)模(mo)擬(ni)和(he)數(shu)字(zi)相(xiang)結(jie)合(he),可(ke)以(yi)使(shi)數(shu)字(zi)解(jie)決(jue)方(fang)案(an)的(de)靈(ling)活(huo)性(xing)與(yu)模(mo)擬(ni)解(jie)決(jue)方(fang)案(an)中(zhong)的(de)高(gao)效(xiao)性(xing)能(neng)、瞬態響應和負載穩定度有效融合。
我們終歸是生活在一個模擬世界中。這使得數字解決方案處於不利地位,因為它需要對信息(反饋)進行數字化(通常通過模數轉換器完成),隨後必須在高速MCU(或DSP)中處理數字控製。數字控製環的帶寬與A/D轉換的速度以及MCU/DSP的計算速度直接相關。想要更多帶寬?那麼就需要速度更快的A/D和MCU,當然成本也更高!模擬解決方案的固有優勢在於其在模擬域中收集和維護信息,因而無需高性能MCU或A/D轉換器。

jinguanmonidianyuanjiejuefanganketigonggaoxiaokongzhi,danbingbushihenlinghuo。monidianyuanshejigongchengshibixuduiyingyongzhongdexingnengquanhengjinxingpinggu,ranhouzhenduizhenggegongzuokongjianyijifuzaipeizhiwenjianyouhuamonisheji。jinguanduonianlaigaijishuzuyimanzuxuqiu,danshishichanghexingyequshi、消費者預期以及政府規定很快將超出模擬設計技術的能力範圍,使其無法滿足更高效的需求。解決方案:電源設備必須具有更好的靈活性。除了一般用途,該靈活性還可用於:
1. 實現多點電源轉換優化,而不是在整個電源轉換工作範圍內優化
2. 作為係統的一部分執行,這意味著其必須能進行配置,以優化係統隨時間變化的效率,而不是僅優化電源轉換效率
3. 將信息傳遞到係統,從而使能係統優化
毫無疑問,數字電源轉換解決方案的靈活性足以滿足上述需求。不過,其設計並不輕鬆,需要在資源、工gong具ju和he過guo程cheng方fang麵mian進jin行xing大da量liang投tou入ru。數shu字zi控kong製zhi技ji術shu與yu模mo擬ni控kong製zhi技ji術shu不bu同tong,因yin此ci需xu要yao新xin資zi源yuan,包bao括kuo數shu字zi控kong製zhi設she計ji和he軟ruan件jian工gong程cheng。對dui許xu多duo公gong司si而er言yan,這zhe種zhong投tou入ru已yi證zheng明ming是shi一yi個ge嚴yan重zhong的de阻zu礙ai。
kaolvdaozhexiejiyuyutiaozhan,youliyoutansuozaimoniyuzhongbaochidianyuankongzhidekenengxing。ciwai,zhexiaochuleduiewaizhuanyejinengheziyuandexuqiu,tongshibimianlechanpinchengbenzengjia,yinweishengquleshuzikongzhisuoxudeangguideMCU和A/D轉換器。
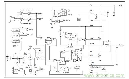
我們看一下複合型模擬和數字解決方案,如Microchip最新發布的MCP19111。MCP19111將峰值電流模式模擬控製器的性能與小型8位單片機相結合(見圖1——框圖)。其電源調節完全在模擬域中進行,因此無需高性能的高速單片機。而集成的8位MCU提供了方便的接口用來監視和調節模擬控製器的性能,從而實現了以前無法實現的調節功能。集成的MCU仍保持小巧簡單的設計,除了增加靈活性外,還可實現很高的集成度。如圖1所示,MCP19111不僅集成了帶有模擬控製器的MCU,還包括功率MOSFET驅動器和一個中壓LDO。此器件的工作範圍非常寬,可達4.5-32V,隻需要極少的外部元件,並且在模擬控製中引入了前所未有的靈活度。
電(dian)源(yuan)轉(zhuan)換(huan)行(xing)業(ye)持(chi)續(xu)向(xiang)更(geng)具(ju)靈(ling)活(huo)性(xing)和(he)可(ke)定(ding)製(zhi)性(xing)的(de)數(shu)字(zi)電(dian)源(yuan)轉(zhuan)換(huan)技(ji)術(shu)過(guo)渡(du),而(er)模(mo)擬(ni)電(dian)源(yuan)轉(zhuan)換(huan)技(ji)術(shu)將(jiang)繼(ji)續(xu)提(ti)供(gong)具(ju)有(you)成(cheng)本(ben)效(xiao)益(yi)的(de)高(gao)性(xing)能(neng)電(dian)源(yuan)轉(zhuan)換(huan)解(jie)決(jue)方(fang)案(an)。二(er)者(zhe)的(de)結(jie)合(he),無(wu)論(lun)是(shi)稱(cheng)之(zhi)為(wei)複(fu)合(he)型(xing)電(dian)源(yuan)轉(zhuan)換(huan)、混合信號型電源轉換還是簡單的模擬加數字電源轉換,都引入了一種獨特的性能、靈活性和成本平衡,這在許多不同種類的應用中極具吸引力。

圖1:MCP19111 框圖
特別推薦
- 噪聲中提取真值!瑞盟科技推出MSA2240電流檢測芯片賦能多元高端測量場景
- 10MHz高頻運行!氮矽科技發布集成驅動GaN芯片,助力電源能效再攀新高
- 失真度僅0.002%!力芯微推出超低內阻、超低失真4PST模擬開關
- 一“芯”雙電!聖邦微電子發布雙輸出電源芯片,簡化AFE與音頻設計
- 一機適配萬端:金升陽推出1200W可編程電源,賦能高端裝備製造
技術文章更多>>
- 貿澤EIT係列新一期,探索AI如何重塑日常科技與用戶體驗
- 算力爆發遇上電源革新,大聯大世平集團攜手晶豐明源線上研討會解鎖應用落地
- 創新不止,創芯不已:第六屆ICDIA創芯展8月南京盛大啟幕!
- AI時代,為什麼存儲基礎設施的可靠性決定數據中心的經濟效益
- 矽典微ONELAB開發係列:為毫米波算法開發者打造的全棧工具鏈
技術白皮書下載更多>>
- 車規與基於V2X的車輛協同主動避撞技術展望
- 數字隔離助力新能源汽車安全隔離的新挑戰
- 汽車模塊拋負載的解決方案
- 車用連接器的安全創新應用
- Melexis Actuators Business Unit
- Position / Current Sensors - Triaxis Hall
熱門搜索





