經典電路大放送:五種精選放大器電路設計
發布時間:2015-02-07 責任編輯:sherryyu
【導讀】模擬設計是電路設計中至關重要的一環。本文小編精心為大家彙集了常用的一些放大器、數字模擬轉換器等模擬設計實例,希望會對您有所幫助。想學習放大器電路設計的童鞋不同錯過哦!
差分輸入/輸出低功耗儀表放大器
目mu前qian所suo有you市shi售shou的de三san運yun放fang儀yi表biao放fang大da器qi僅jin提ti供gong了le單dan端duan輸shu出chu,而er差cha分fen輸shu出chu的de儀yi表biao放fang大da器qi可ke使shi許xu多duo應ying用yong從cong中zhong受shou益yi。全quan差cha分fen儀yi表biao放fang大da器qi具ju有you其qi他ta單dan端duan輸shu出chu放fang大da器qi所suo沒mei有you的de優you勢shi,它ta具ju有you很hen強qiang的de共gong模mo噪zao聲sheng源yuan抗kang幹gan擾rao性xing,可ke減jian少shao二er次ci諧xie波bo失shi真zhen並bing提ti高gao信xin噪zao比bi,還hai可ke提ti供gong一yi種zhong與yu現xian代dai差cha分fen輸shu入ruADC連接的簡單方式。圖1顯示了低功耗全差分儀表放大器電路的實現方式。

低功耗全差分儀表放大器
雙線遠程傳感器前置放大器
本設計實例實現了一種遠程傳感器前置放大器(如用於壓電式傳感器),其可通過單個導線對或同軸電纜傳輸信號和電能。AD822ARZ是一個真正的單電源供電運算放大器,其具有軌到軌輸出、極低的輸入電流和低頻噪聲,適合與高阻抗信號源同時工作。AD822具有5V的單電源供電能力,這使其成為本設計實例的佳選。

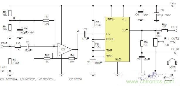
基於555定時器的D類耳機驅動器可作為理想的實用放大器
廣受歡迎的555定時器可用作樂器或其他應用的PWM/D類放大器。其可在4.5V~16V的電源電壓範圍內工作,並可輸出200mA的驅動電流。音頻信號被傳送至555定時器的CV( 控製電壓)引腳。本設計實例為耳機和音頻線路提供兩個簡單、便宜的驅動器。這兩個驅動器針對電吉他和小提琴設計,但也可適用於更多其他應用。對於這樣的簡單應用而言,噪聲和總諧波失真(THD)並不是重點考慮因素,因此並未對這兩個數值進行測量。

含運算放大器和NE555定時器的耳機和音頻線路驅動器。也可以使用CMOS版本(如LMC555),但輸出電流較低。其優點為工作頻率較高。
使用八進製CMOS緩衝器的二象限乘法DAC
本設計實例使用一個八進製CMOS緩衝器的大工作電壓範圍,呈現一個由緩衝器/線驅動器IC74HC244組成的簡單的八位二象限乘法數字模擬轉換器(DAC)。如圖1所示,一個八位數字字通過電阻器R1~R8寫入CMOS緩衝器U1的八個輸入中。U1的各個輸出通過由電阻器R9~R23組成的 1:2:4:8.。.128加權電阻網絡產生。DAC參考電壓Vref饋送給U1VCC,因此,U1的輸出電壓跟蹤Vref的變化。電阻器R1~R8必須要使U1的輸出電壓免受數字輸入的電壓水平的影響。

麵向精準放大器應用的匹配電阻器網絡
某(mou)些(xie)理(li)想(xiang)的(de)運(yun)算(suan)放(fang)大(da)器(qi)配(pei)置(zhi)會(hui)假(jia)定(ding)反(fan)饋(kui)電(dian)阻(zu)器(qi)呈(cheng)現(xian)完(wan)美(mei)的(de)匹(pi)配(pei)。而(er)事(shi)實(shi)上(shang),電(dian)阻(zu)器(qi)的(de)非(fei)理(li)想(xiang)性(xing)會(hui)對(dui)各(ge)種(zhong)電(dian)路(lu)參(can)數(shu)產(chan)生(sheng)影(ying)響(xiang),如(ru)共(gong)模(mo)抑(yi)製(zhi)比(bi)(CMRR)、諧波失真和穩定性。
本設計要點將LT5400與厚膜、0402、1%容差表麵貼裝型電阻器進行了對比,研究了采用這些電阻器在一個LTC6362運算放大器周圍提供反饋(如圖2所示)時的CMRR、諧波失真和穩定性。

特別推薦
- 噪聲中提取真值!瑞盟科技推出MSA2240電流檢測芯片賦能多元高端測量場景
- 10MHz高頻運行!氮矽科技發布集成驅動GaN芯片,助力電源能效再攀新高
- 失真度僅0.002%!力芯微推出超低內阻、超低失真4PST模擬開關
- 一“芯”雙電!聖邦微電子發布雙輸出電源芯片,簡化AFE與音頻設計
- 一機適配萬端:金升陽推出1200W可編程電源,賦能高端裝備製造
技術文章更多>>
- 算力爆發遇上電源革新,大聯大世平集團攜手晶豐明源線上研討會解鎖應用落地
- 築基AI4S:摩爾線程全功能GPU加速中國生命科學自主生態
- 一秒檢測,成本降至萬分之一,光引科技把幾十萬的台式光譜儀“搬”到了手腕上
- AI服務器電源機櫃Power Rack HVDC MW級測試方案
- 突破工藝邊界,奎芯科技LPDDR5X IP矽驗證通過,速率達9600Mbps
技術白皮書下載更多>>
- 車規與基於V2X的車輛協同主動避撞技術展望
- 數字隔離助力新能源汽車安全隔離的新挑戰
- 汽車模塊拋負載的解決方案
- 車用連接器的安全創新應用
- Melexis Actuators Business Unit
- Position / Current Sensors - Triaxis Hall
熱門搜索




