開關電源的無線智慧家庭控製電路設計
發布時間:2015-01-26 來源:電子發燒友網 責任編輯:xueqi
【導讀】文中采用ST係列單片機將原來固定的機械式開關改無線遙控式的開關,利用無線遙控技術來發送信號,這樣一個無線遙控器再結合一個控製器就可以控製室內的燈具的開啟,不僅美觀、實用,可以非常方便的使用。
目mu前qian燈deng光guang的de控kong製zhi主zhu要yao形xing式shi還hai是shi手shou動dong逐zhu個ge控kong製zhi所suo有you的de燈deng具ju,這zhe樣yang不bu僅jin麻ma煩fan而er且qie效xiao率lv低di下xia也ye不bu符fu合he現xian代dai舒shu適shi生sheng活huo的de標biao準zhun,因yin此ci設she計ji一yi個ge可ke以yi便bian捷jie地di控kong製zhi燈deng先xian等deng功gong能neng的de智zhi能neng化hua燈deng光guang係xi統tong不bu僅jin具ju有you實shi用yong價jia值zhi,而er且qie還hai具ju有you廣guang闊kuo的de市shi場chang前qian景jing,智zhi能neng不bu是shi昂ang貴gui和he不bu實shi際ji的de代dai名ming詞ci,而er是shi方fang便bian智zhi能neng燈deng光guang控kong製zhi,能neng控kong製zhi不bu同tong生sheng活huo區qu域yu不bu同tong場chang合he的de各ge種zhong燈deng具ju。文wen中zhong采cai用yongSTxiliedanpianjijiangyuanlaigudingdejixieshikaiguangaiwuxianyaokongshidekaiguan,liyongwuxianyaokongjishulaifasongxinhao,zheyangyigewuxianyaokongqizaijieheyigekongzhiqijiukeyikongzhishineidedengjudekaiqi,zheyangbujinmeiguanqieshiyongkeyifeichangfangbiandeshiyong。
控製係統總體設計
本係統由無線發送模塊、無線接受模塊和開關電源控製模塊3部分組成,其係統構成如圖1所示。
圖1:控製係統構成圖
wuxianfasongmokuaifuzefasongduimouyilufuzaidianludekaiheguanzhiling,jieshoumokuaifuzejieshoulaizifasongmokuaidezhiling,ranhoujiangzhilingjiaoyoukaiguandianyuankongzhimokuaidechuliqi,chuliqiduizhilingjinxingjiexihoukongzhikaiguandianyuanmokuaidejidianqideduankaihebihe,congerdadaoduifuzaigongdiandianyuanzhinengkongzhidemude。
無線發送模塊設計
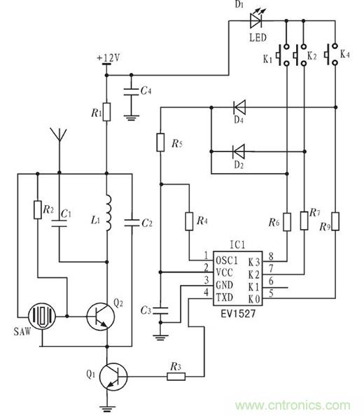
發送模塊主要由HS1527($1056.0000)無線發碼芯片、聲表麵濾波器、指示燈及濾波電路等組成,發送模塊作為遙控器來操作,電路圖如圖2所示。當按下不同的按鍵K時(shi),發(fa)碼(ma)芯(xin)片(pian)就(jiu)會(hui)通(tong)過(guo)天(tian)線(xian)發(fa)出(chu)不(bu)同(tong)的(de)編(bian)碼(ma),編(bian)碼(ma)經(jing)過(guo)天(tian)線(xian)發(fa)送(song)到(dao)接(jie)收(shou)模(mo)塊(kuai)由(you)接(jie)收(shou)模(mo)塊(kuai)將(jiang)編(bian)碼(ma)交(jiao)由(you)控(kong)製(zhi)模(mo)塊(kuai)解(jie)析(xi)處(chu)理(li),發(fa)送(song)模(mo)塊(kuai)供(gong)電(dian)電(dian)壓(ya)12 V,由電池供電。
圖2:發送模塊主要電路
[page]
無線接收模塊設計
無線接收模塊由兩部分組成,供電部分由LNK304DN($0.5040)及外圍電路組成,該電路可將220 V交流電壓轉換成直流5 V電壓,分別給接收模塊和控製模塊的處理器供電,電路圖如圖3所示。
圖3:控製器供電電路
無線接收部分主要由解碼芯片SYN500R、晶jing振zhen和he外wai圍wei電dian路lu組zu成cheng超chao外wai差cha接jie收shou模mo塊kuai,接jie收shou模mo塊kuai負fu責ze接jie收shou來lai自zi發fa送song模mo塊kuai的de編bian碼ma,然ran後hou將jiang編bian碼ma交jiao由you處chu理li器qi處chu理li,處chu理li器qi處chu理li後hou通tong過guo放fang大da器qi將jiang信xin號hao放fang大da,然ran後hou控kong製zhi繼ji電dian器qi的de開kai和he合he,接jie收shou部bu分fen電dian路lu圖tu如ru圖tu4所示。
圖4:無線接收電路
控製模塊設計
控製模塊主要由處理器單片機、繼電器和外圍元件組成開關電源,con端接入交流照明電,AC-L和AC-N分別接入交流電火線和零線,OUT端連接負載,此係統可以控製多路負載,實驗中該控製模塊連接了一個繼電器控製一路負載,控製模塊電路圖如圖5所示。
圖5:控製模塊電路
點評分析:
控製係統在實驗室進行了測試,控製器連接2盞100 W的照明燈作為負載進行了初步調試,2個繼電器分別控製兩盞燈,利用遙控器控製兩盞燈的亮和滅,在室內空曠距離20 m內信號接收良好,實驗較好的達到了預期效果,為下一步的研究提供了基礎。受當前無線網絡信號的幹擾、傳chuan送song帶dai寬kuan方fang麵mian和he穩wen定ding性xing的de限xian製zhi,使shi得de諸zhu如ru高gao質zhi量liang活huo動dong圖tu像xiang傳chuan輸shu等deng一yi些xie更geng高gao層ceng次ci的de功gong能neng應ying用yong仍reng比bi較jiao難nan以yi實shi現xian,家jia居ju智zhi能neng化hua以yi及ji無wu線xian遠yuan程cheng控kong製zhi技ji術shu將jiang會hui得de到dao更geng大da的de發fa展zhan。
特別推薦
- 噪聲中提取真值!瑞盟科技推出MSA2240電流檢測芯片賦能多元高端測量場景
- 10MHz高頻運行!氮矽科技發布集成驅動GaN芯片,助力電源能效再攀新高
- 失真度僅0.002%!力芯微推出超低內阻、超低失真4PST模擬開關
- 一“芯”雙電!聖邦微電子發布雙輸出電源芯片,簡化AFE與音頻設計
- 一機適配萬端:金升陽推出1200W可編程電源,賦能高端裝備製造
技術文章更多>>
- 貿澤EIT係列新一期,探索AI如何重塑日常科技與用戶體驗
- 算力爆發遇上電源革新,大聯大世平集團攜手晶豐明源線上研討會解鎖應用落地
- 創新不止,創芯不已:第六屆ICDIA創芯展8月南京盛大啟幕!
- AI時代,為什麼存儲基礎設施的可靠性決定數據中心的經濟效益
- 矽典微ONELAB開發係列:為毫米波算法開發者打造的全棧工具鏈
技術白皮書下載更多>>
- 車規與基於V2X的車輛協同主動避撞技術展望
- 數字隔離助力新能源汽車安全隔離的新挑戰
- 汽車模塊拋負載的解決方案
- 車用連接器的安全創新應用
- Melexis Actuators Business Unit
- Position / Current Sensors - Triaxis Hall
熱門搜索





