DIY必備:一款0-30V穩壓恒流電路維修電源設計
發布時間:2014-10-16 責任編輯:sherryyu
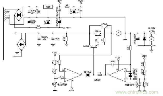
【導讀】一位網友閑來沒事自己畫了一個0-30V穩壓恒流電路維修電源的設計原理圖,提供了詳細的電路設計和PCB設計,感興趣的童鞋可以自己來看看學習哈,同時自己動手做一個,別忘了分享給我們哦!
沒事自己利用業餘時間畫的穩壓電源電路圖獻上原理圖。

這個是原理圖。
[page]

大家覺得圖中的那個D651B達林頓管可以用什麼管子替換,此管是用來推動後級功率管的,所以電流不需要多麼大的。

可以根據自己的電流電壓表稍有改動上傳圖片。
[page]
下麵是自己畫的PCB圖。


這個電路已有壇友製作成功。自己先畫了還沒有做板呢.電路自己對了一下沒有錯誤,自己畫的分半波整流與半橋整流出的正負15V運(yun)放(fang)供(gong)電(dian)。圖(tu)中(zhong)分(fen)為(wei)老(lao)式(shi)指(zhi)針(zhen)電(dian)流(liu)表(biao)接(jie)線(xian)與(yu)數(shu)字(zi)表(biao)接(jie)線(xian)。圖(tu)中(zhong)沒(mei)有(you)大(da)功(gong)率(lv)電(dian)阻(zu)的(de)是(shi)接(jie)老(lao)式(shi)指(zhi)針(zhen)標(biao)的(de)。畫(hua)有(you)大(da)功(gong)率(lv)電(dian)阻(zu)的(de)電(dian)路(lu)采(cai)用(yong)數(shu)字(zi)電(dian)流(liu)表(biao)在(zai)輸(shu)出(chu)負(fu)極(ji)采(cai)樣(yang)的(de)。大(da)功(gong)率(lv)電(dian)阻(zu)壇(tan)友(you)們(men)推(tui)薦(jian)我(wo)使(shi)用(yong)1歐姆以下的,此款電路圖輸出可以達到5安。
特別推薦
- 噪聲中提取真值!瑞盟科技推出MSA2240電流檢測芯片賦能多元高端測量場景
- 10MHz高頻運行!氮矽科技發布集成驅動GaN芯片,助力電源能效再攀新高
- 失真度僅0.002%!力芯微推出超低內阻、超低失真4PST模擬開關
- 一“芯”雙電!聖邦微電子發布雙輸出電源芯片,簡化AFE與音頻設計
- 一機適配萬端:金升陽推出1200W可編程電源,賦能高端裝備製造
技術文章更多>>
- 貿澤EIT係列新一期,探索AI如何重塑日常科技與用戶體驗
- 算力爆發遇上電源革新,大聯大世平集團攜手晶豐明源線上研討會解鎖應用落地
- 創新不止,創芯不已:第六屆ICDIA創芯展8月南京盛大啟幕!
- AI時代,為什麼存儲基礎設施的可靠性決定數據中心的經濟效益
- 矽典微ONELAB開發係列:為毫米波算法開發者打造的全棧工具鏈
技術白皮書下載更多>>
- 車規與基於V2X的車輛協同主動避撞技術展望
- 數字隔離助力新能源汽車安全隔離的新挑戰
- 汽車模塊拋負載的解決方案
- 車用連接器的安全創新應用
- Melexis Actuators Business Unit
- Position / Current Sensors - Triaxis Hall
熱門搜索
微波功率管
微波開關
微波連接器
微波器件
微波三極管
微波振蕩器
微電機
微調電容
微動開關
微蜂窩
位置傳感器
溫度保險絲
溫度傳感器
溫控開關
溫控可控矽
聞泰
穩壓電源
穩壓二極管
穩壓管
無焊端子
無線充電
無線監控
無源濾波器
五金工具
物聯網
顯示模塊
顯微鏡結構
線圈
線繞電位器
線繞電阻




