揭曉:線性穩壓電源被單片機電源取代設計方案
發布時間:2014-10-02 責任編輯:echolady
【導讀】開關電源以其穩壓、高效、體積小、重量輕的特點廣泛應用於通信領域、航空航天技術、以(yi)及(ji)家(jia)電(dian)中(zhong),取(qu)代(dai)線(xian)性(xing)穩(wen)壓(ya)電(dian)源(yuan)的(de)勢(shi)頭(tou)高(gao)漲(zhang)。電(dian)路(lu)的(de)集(ji)成(cheng)化(hua)是(shi)開(kai)關(guan)電(dian)源(yuan)的(de)關(guan)鍵(jian)因(yin)素(su)。單(dan)片(pian)集(ji)成(cheng)化(hua)的(de)實(shi)現(xian)是(shi)中(zhong)小(xiao)功(gong)率(lv)開(kai)關(guan)電(dian)源(yuan)的(de)追(zhui)求(qiu)。電(dian)路(lu)保(bao)護(hu)、控製電路、功率開關管集成於一個芯片才能構成開關集成穩壓器,也稱單片開關電源。
高頻變壓器設計
對於單片開關電源來說,高頻變壓器采用開關電源計算機輔助設計軟件來設計。

圖1:用該軟件設計的變壓器的結構
用TOPswitch—GX設計的250W開關電源
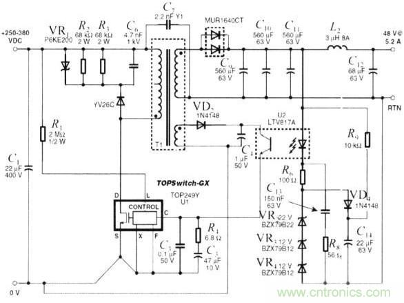
TOPSwitch—GX設計的250W開關電源電路如圖2所示。直流電壓經變壓器的原邊加到TOPSwitch—GX的漏極D;頻率選擇端F和極限電流設定端X與源極S相連,則該兩端的功能都沒用,即不從外部設定極限電流,內部自動設定自保護電流ILIMIT,開關工作頻率為132K;控製極和光耦LTV817相連,接受反饋信號以實現對內部集成的高壓功率MOS管占空比的控製;線路檢測端L通過一2MΩ的電阻和直流高壓輸入的正端相連以實現過壓、欠壓線電壓前饋的線電壓檢測。
整個電路為單端反激式,TOPSwitch—GX為開關集成穩壓器,反饋電路主要有光耦LTV817和與之串連的三個穩壓二極管構成。電容C1為高頻濾波電容;瞬態電壓抑製器P6KE200和超快恢複二極管BYV26C構成鉗位電路,並在其中串入RC吸收電路(由R2,R3和C6組成),這樣除了可以吸收部分漏感中的能量以外,還可將電壓鉗位在200V,可使開關電源在啟動或過載的情況下TOPSwitch—GX內部集成MOS管的漏極電壓不超過700V;光耦LTV817和穩壓二極管(VR2~VR4)構成反饋電路,R6是光耦中LED的限流電阻,它還決定控製環路的增益,輸出電壓變化時則流過光耦中LED的電流相應變化,從而光送到芯片控製極C的電流也相應變化,芯片內部據此產麼的PWM信號占空比發生變化最終使輸出電壓穩定;高頻變壓器T1的副邊輸出經過MURl640CT整流和C9,C10和C11濾波,再經過磁珠L1和C12濾掉開關噪聲後,得到輸出電壓;VD4和C14構成軟啟動電路。
整個電路為單端反激式,TOPSwitch—GX為開關集成穩壓器,反饋電路主要有光耦LTV817和與之串連的三個穩壓二極管構成。電容C1為高頻濾波電容;瞬態電壓抑製器P6KE200和超快恢複二極管BYV26C構成鉗位電路,並在其中串入RC吸收電路(由R2,R3和C6組成),這樣除了可以吸收部分漏感中的能量以外,還可將電壓鉗位在200V,可使開關電源在啟動或過載的情況下TOPSwitch—GX內部集成MOS管的漏極電壓不超過700V;光耦LTV817和穩壓二極管(VR2~VR4)構成反饋電路,R6是光耦中LED的限流電阻,它還決定控製環路的增益,輸出電壓變化時則流過光耦中LED的電流相應變化,從而光送到芯片控製極C的電流也相應變化,芯片內部據此產麼的PWM信號占空比發生變化最終使輸出電壓穩定;高頻變壓器T1的副邊輸出經過MURl640CT整流和C9,C10和C11濾波,再經過磁珠L1和C12濾掉開關噪聲後,得到輸出電壓;VD4和C14構成軟啟動電路。

圖2:TOPSwitch—GX設計的250W開關電源電路
測試結果
該電源輸出功率為250W,效率至少為85%,負載調整率為±5%,紋波電壓峰一峰值小於100mV,空載功耗不大於1.4W。
本方案選用TOP249Y設計,輸出功率250W時工作於其上限功率,故要保持良好的散熱條件(芯片溫度要保持在110℃以下),也可用TOP250Y替換該元件。
相關閱讀:
精華電路:4中開關電源電路設計分析
基於移相全橋電路的軟開關電源設計
電路保護:直流開關電源保護方案
相關閱讀:
精華電路:4中開關電源電路設計分析
基於移相全橋電路的軟開關電源設計
電路保護:直流開關電源保護方案
特別推薦
- 噪聲中提取真值!瑞盟科技推出MSA2240電流檢測芯片賦能多元高端測量場景
- 10MHz高頻運行!氮矽科技發布集成驅動GaN芯片,助力電源能效再攀新高
- 失真度僅0.002%!力芯微推出超低內阻、超低失真4PST模擬開關
- 一“芯”雙電!聖邦微電子發布雙輸出電源芯片,簡化AFE與音頻設計
- 一機適配萬端:金升陽推出1200W可編程電源,賦能高端裝備製造
技術文章更多>>
- 築基AI4S:摩爾線程全功能GPU加速中國生命科學自主生態
- 一秒檢測,成本降至萬分之一,光引科技把幾十萬的台式光譜儀“搬”到了手腕上
- AI服務器電源機櫃Power Rack HVDC MW級測試方案
- 突破工藝邊界,奎芯科技LPDDR5X IP矽驗證通過,速率達9600Mbps
- 通過直接、準確、自動測量超低範圍的氯殘留來推動反滲透膜保護
技術白皮書下載更多>>
- 車規與基於V2X的車輛協同主動避撞技術展望
- 數字隔離助力新能源汽車安全隔離的新挑戰
- 汽車模塊拋負載的解決方案
- 車用連接器的安全創新應用
- Melexis Actuators Business Unit
- Position / Current Sensors - Triaxis Hall
熱門搜索
微波功率管
微波開關
微波連接器
微波器件
微波三極管
微波振蕩器
微電機
微調電容
微動開關
微蜂窩
位置傳感器
溫度保險絲
溫度傳感器
溫控開關
溫控可控矽
聞泰
穩壓電源
穩壓二極管
穩壓管
無焊端子
無線充電
無線監控
無源濾波器
五金工具
物聯網
顯示模塊
顯微鏡結構
線圈
線繞電位器
線繞電阻




