技術解析:雙口RAM通訊在電機控製中的應用
發布時間:2014-09-20 責任編輯:echolady
【導讀】zaiyejinxingyezhong,henduokongzhixinxidechuandidoushizaizongxiandejichushangjinxingde,tongguozongxiannenggoushixianduigegeshengchanjiagonghuanjiedeshishijiankong,zongxianjishusuichukejian,qizhongVME計算機因其支持多個CPU,64位的尋址和數據傳輸能力,IEC 297 歐卡標準,機械性能可靠和穩定,並具有可靠的接插件,帶電熱插拔,多廠商支持等優點得到廣泛應用。這裏介紹一個用雙口RAM實現變頻器和VME通訊的實際例子。
1、總體結構
如圖所示,整個通訊由三部分組成:DSP,VME雙口RAM。

圖1:係統結構圖
1.1 DSP部分
這部分是整個電機控製係統的核心。DSP主要被用來產生控製電機的PWM脈衝,本項目使用的芯片是德州儀器的TMS320LF2407A芯片,它內部有兩個事件管理器,可以最多生成12路脈衝信號;集成了高性能的10位ADC、SCI、SPI、CAN等模塊,真正實現了單芯片控製,性能穩定,功能強大。
1.2 VME總線
VME總線,Motorola公司1981年推出的32位工業開放標準總線,主要應用於工業控製現場,實現數據的高速采集,總線上設備之間的實時通訊等。 VME總線的插板一般有兩種尺寸,一種是3U高度的帶一個總線接口J1,另一種是6U高度的帶2個總線接口J1、J2。一般每塊VME總線的插板上的接口 J1、J2都有96針,每一個接口都是3排,按A、B、C排列,每排32針,J1一般用於直接與VME總線相連,J2的中間列用於擴展地址總線或數據總線,另外兩列可由用戶定義及I/O、磁盤驅動及其他外設等。
1.3 雙口RAM
雙口RAM具有兩套完全獨立的數據線、地址線、讀/寫控製線,允許兩個CPU對雙端口存儲器的同一單元進行同時存取;具有兩套完全獨立的中斷邏輯來實現兩個CPU之間的握手控製信號;具有兩套獨立的“忙”邏輯,保證兩個CPU同時對同一單元進行讀/寫操作的正確性;兼容性強,讀/寫時序與普通單端口存儲器完全一樣,存取速度完全滿足各種CPU的要求。這些特點使得雙口RAM能夠勝任一些要求高速度,實時通訊的場合。 雙口RAM有兩套相互獨立的存儲電路,兩者通過控製仲裁電路相互連接。以IDT7024為例,該芯片是4K*16的靜態存儲器,典型功耗750mW,最大存取時間有15/17/20/25/35/55ns,可采用中斷、忙邏輯、旗語三種方式來協調信息交換的雙方。
2、硬件組成
2.1 DSP部分
使用TMS320LF2407A芯片,為了和雙口RAM 連接,應將DSP的16位數據線和12位地址線引出,另外還有控製信號線:DS、R/W。
2.2 VME總線
這裏使用VMIC公司的標準6U機箱,含J1,J2兩個總線接口,隻使用J1進行通訊。
2.3 雙口RAM
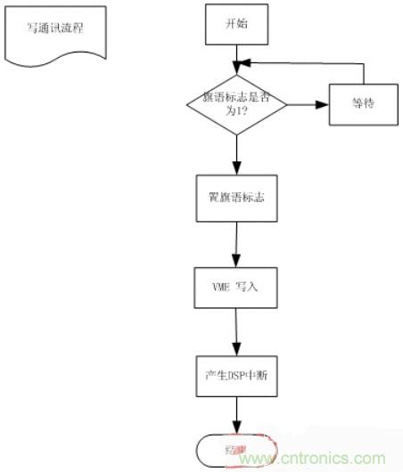
雙口RAM有兩套相互獨立的地址和數據線,將它們分別和DSP、VME總線的地址和數據線相連,並把J1和DSP的控製信號線連到GAL上麵,對雙口 RAM進行邏輯控製,如下圖所示: 3 通訊流程 這裏我們把VME作為主設備,DSP作為從設備,DSP的讀寫操作都受到VME的控製。需要注意的是,對同一個地址不能同時寫或者一邊寫一邊讀,防止產生寫入和讀取錯誤的數據,以下分別是讀寫通訊的流程圖:

圖2:流程圖
如果VME向雙口RAM中“寫入”數據,首先需要判斷寫入數據的區域有沒有正在被DSP端“讀”或者“寫”,可以通過“旗語標誌位”進行判斷,判斷DSP 並沒有對該區域進行操作的時候,VME獲得該區域的控製權,並置“旗語標誌位”。寫完數據,VME向DSP端的中斷標誌位寫入數據,這樣,雙口RAM便會產生DSP中斷信號,提示DSP讀取數據。

圖3:電路圖
如果VME從雙口RAM中“讀”數據,首先需要判斷讀數據的區域有沒有正在被DSP端“寫”,可以通過“旗語標誌位”進行判斷,判斷DSP並沒有對該區域進行操作的時候,VME就可以從該區域讀取數據。
相關閱讀:
國內現行軌道交通安全門係統驅動電機控製方案
網友分享:基於Arduino的直流電機控製
特別推薦
- 噪聲中提取真值!瑞盟科技推出MSA2240電流檢測芯片賦能多元高端測量場景
- 10MHz高頻運行!氮矽科技發布集成驅動GaN芯片,助力電源能效再攀新高
- 失真度僅0.002%!力芯微推出超低內阻、超低失真4PST模擬開關
- 一“芯”雙電!聖邦微電子發布雙輸出電源芯片,簡化AFE與音頻設計
- 一機適配萬端:金升陽推出1200W可編程電源,賦能高端裝備製造
技術文章更多>>
- 貿澤EIT係列新一期,探索AI如何重塑日常科技與用戶體驗
- 算力爆發遇上電源革新,大聯大世平集團攜手晶豐明源線上研討會解鎖應用落地
- 創新不止,創芯不已:第六屆ICDIA創芯展8月南京盛大啟幕!
- AI時代,為什麼存儲基礎設施的可靠性決定數據中心的經濟效益
- 矽典微ONELAB開發係列:為毫米波算法開發者打造的全棧工具鏈
技術白皮書下載更多>>
- 車規與基於V2X的車輛協同主動避撞技術展望
- 數字隔離助力新能源汽車安全隔離的新挑戰
- 汽車模塊拋負載的解決方案
- 車用連接器的安全創新應用
- Melexis Actuators Business Unit
- Position / Current Sensors - Triaxis Hall
熱門搜索
Future
GFIVE
GPS
GPU
Harting
HDMI
HDMI連接器
HD監控
HID燈
I/O處理器
IC
IC插座
IDT
IGBT
in-cell
Intersil
IP監控
iWatt
Keithley
Kemet
Knowles
Lattice
LCD
LCD模組
LCR測試儀
lc振蕩器
Lecroy
LED
LED保護元件
LED背光




